点击上方“蓝字”关注我们
十四届全国人大常委会第十八次会议表决通过关于修改村民委员会组织法的决定,自2026年1月1日起施行。
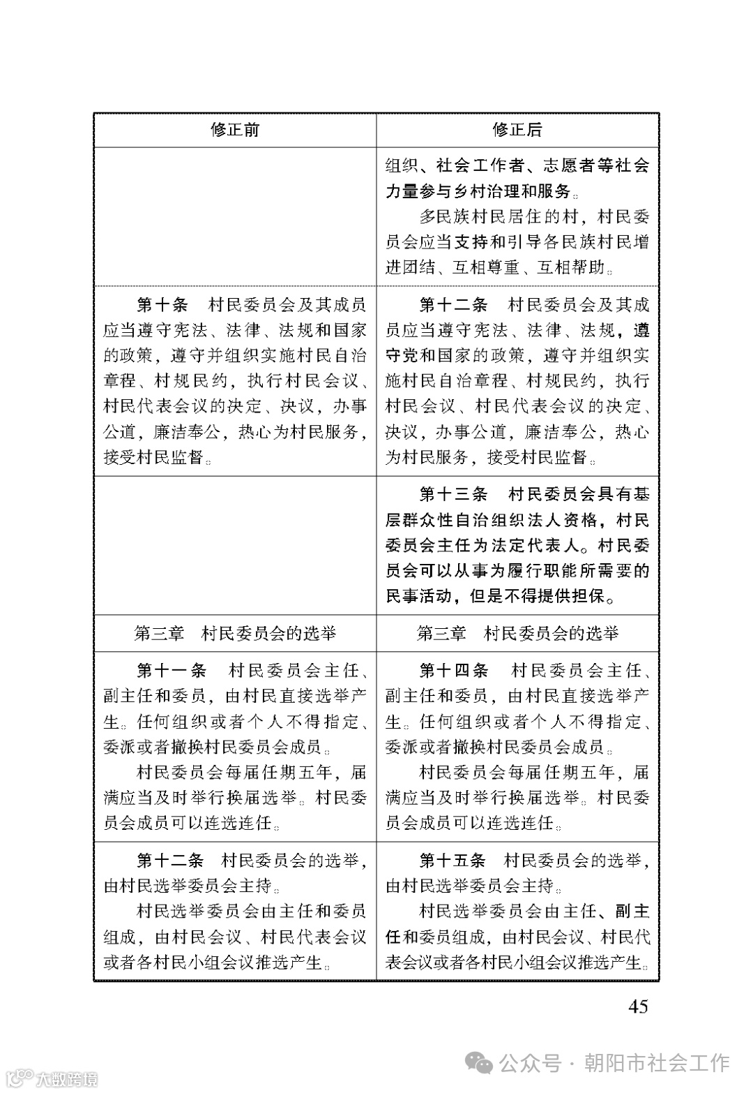
随着我国人口形势的变化,关于修改村民委员会组织法的决定明确,在村委会下设委员会中设立“老年人和妇女儿童工作”委员会,进一步强化对老年人和(留守)儿童的关心关爱。增加规定,未设立农村集体经济组织的,村委会、村民小组可以依法代行农村集体经济组织的职能,进一步明确村委会、村民小组与农村集体组织的关系,与农村集体经济组织法做好衔接。
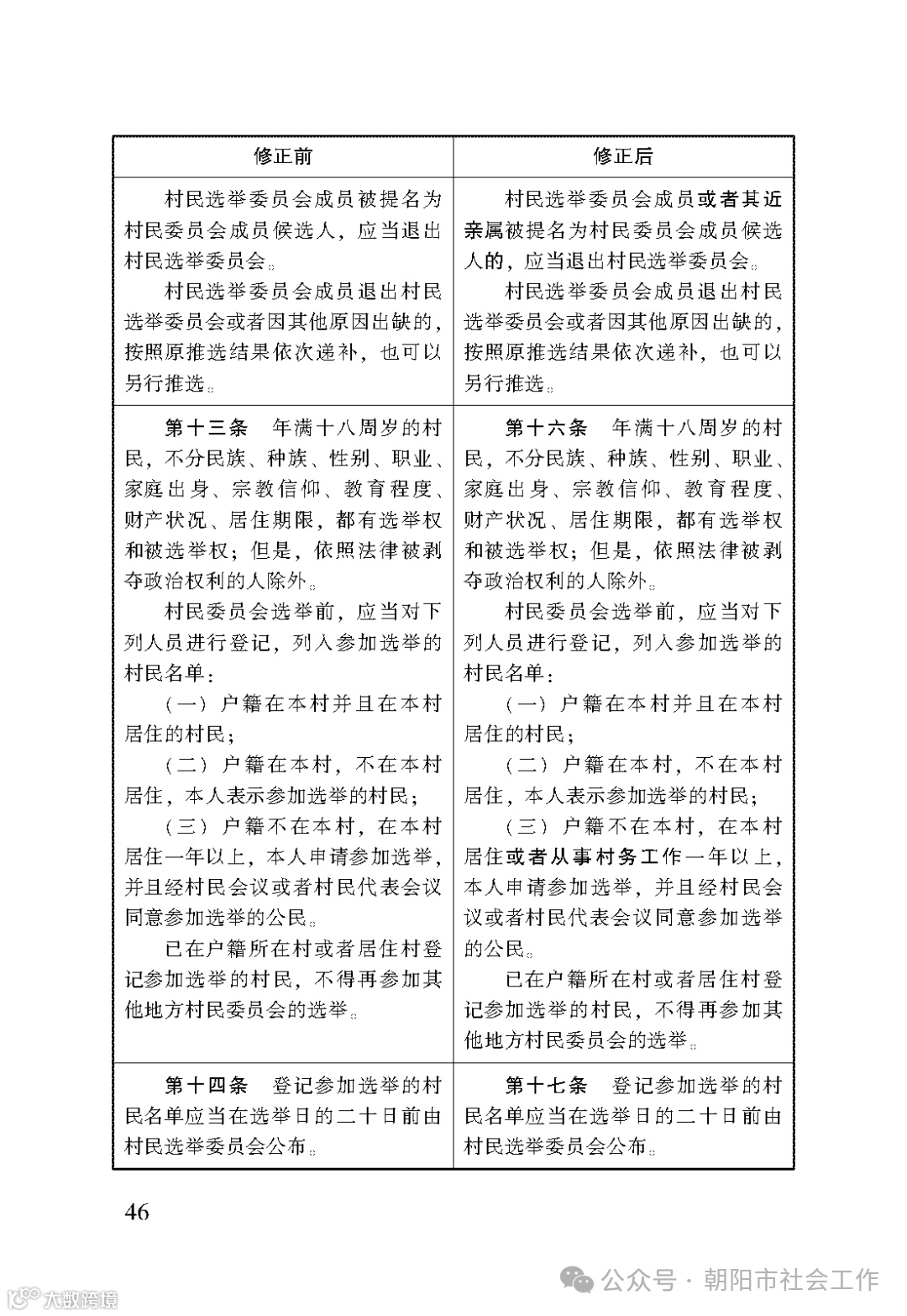
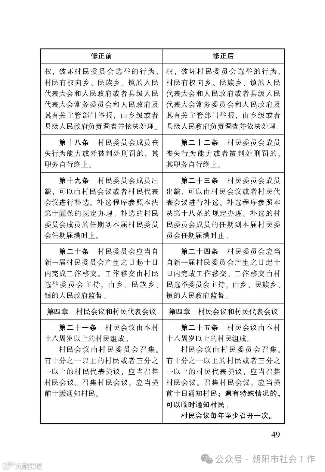
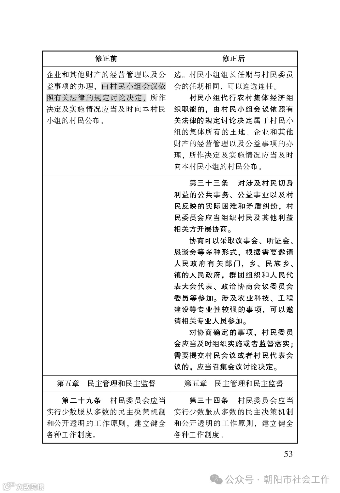
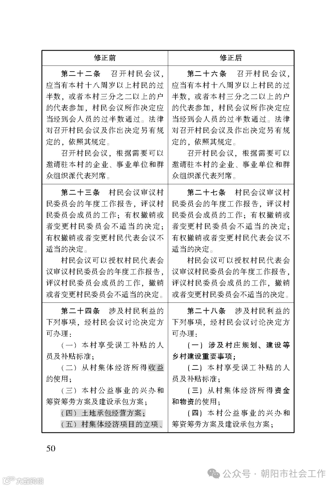
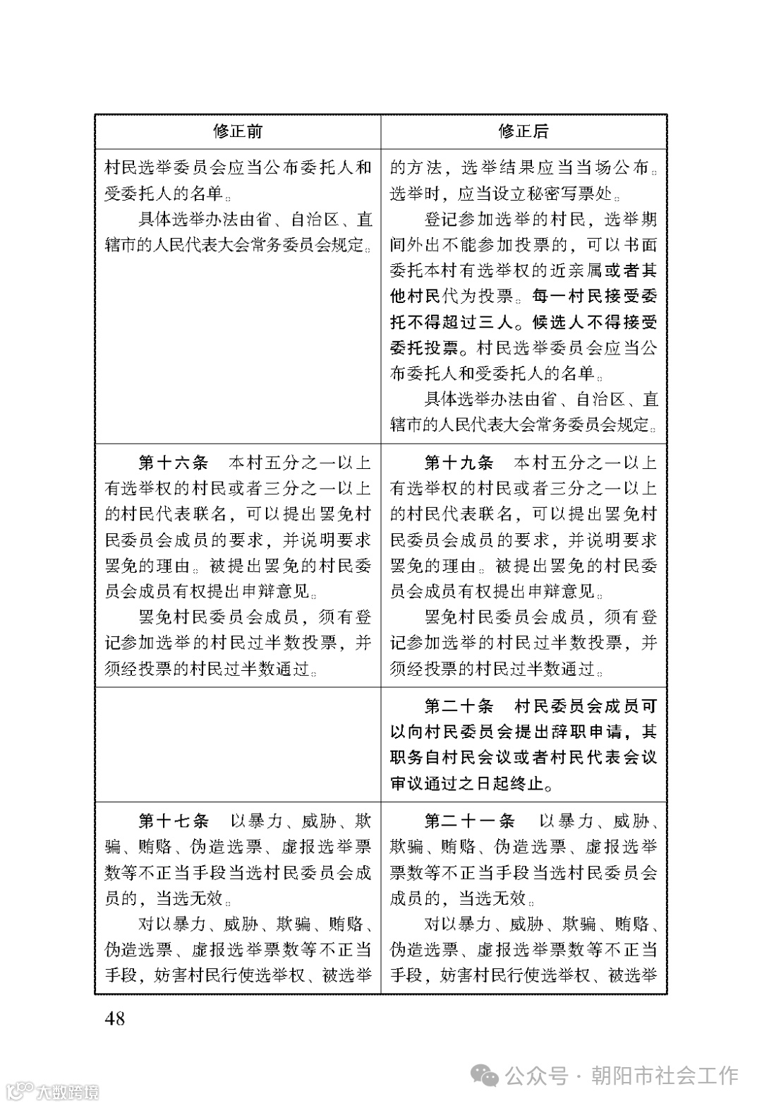
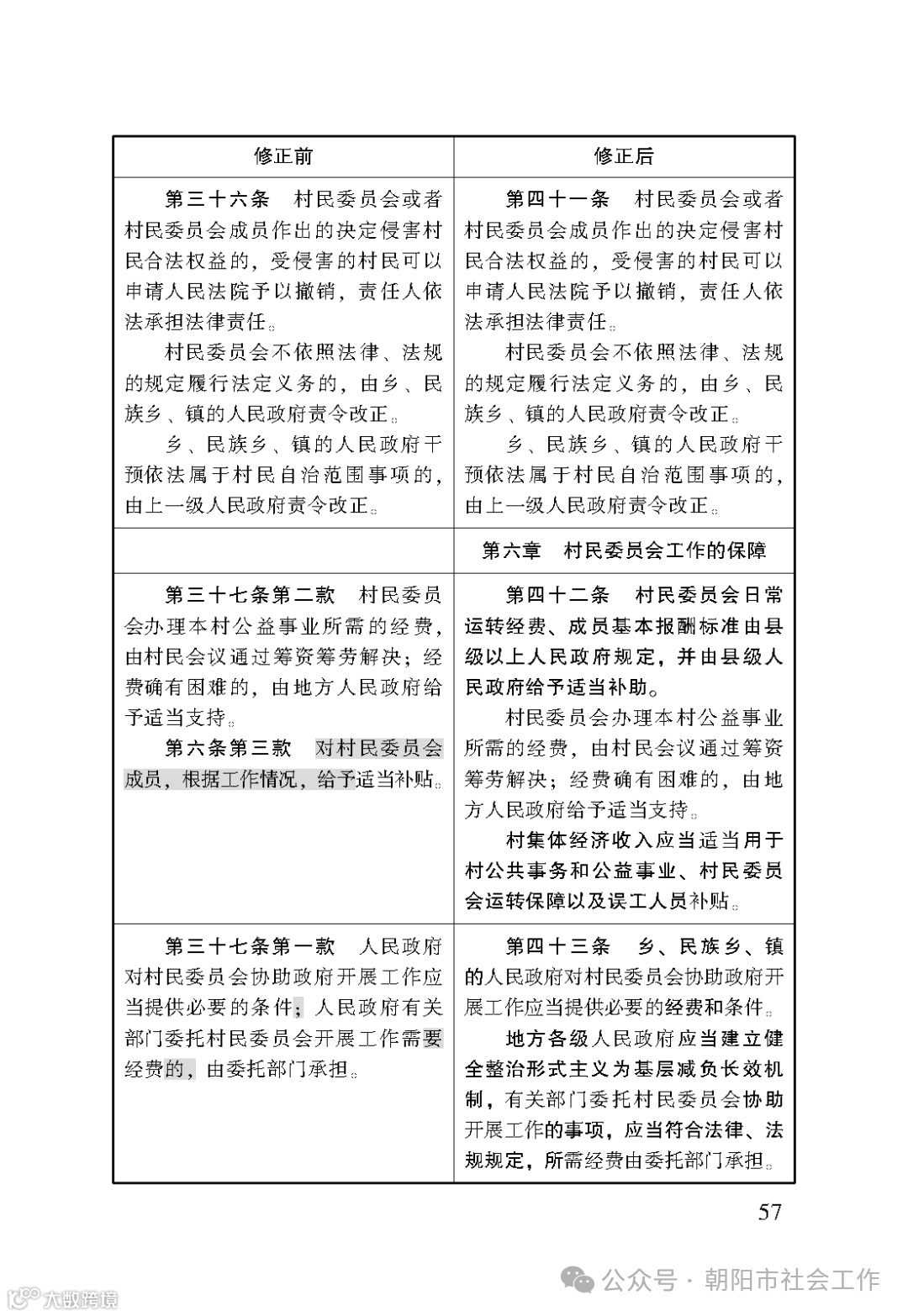
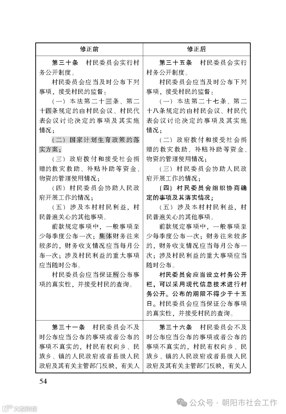
详细修改内容,请见新旧对照表,如下:
来源:朝阳市社会工作
中国合作经济学会由农业农村部主管,经民政部注册登记,是我国合作经济领域内具有权威性的综合社团组织。
请点击下方标签关注公众号
电话:86-010-66160977
传真:86-010-66510198
地址:北京市西城区砖塔胡同56号
网站:www.sinocoop.com
邮箱:cceta@163.com

