手机也能拍大片!30个短视频与Vlog拍摄技巧全解析
掌握光线、构图、运镜核心技巧,轻松提升视频质量


随着智能手机拍摄功能的不断升级,手机已成为短视频创作的主流工具。然而,缺乏专业拍摄技巧往往导致成片效果不佳。本文系统梳理30项实用拍摄与运镜技巧,涵盖光线运用、构图法则、对焦设置等关键环节,帮助创作者显著提升视频画质与表现力[k]。

一、光线运用:顺光、侧光、逆光的实战技巧
光线直接影响视频的清晰度与氛围。自然光主要分为顺光、侧光与逆光三种类型,合理利用可增强画面层次感[k]。
1.顺光
光线从拍摄方向正面照射,画面受光均匀、色彩饱满,能清晰呈现主体细节,适合展示产品或人物面部特征[k]。
2.侧光
光源与拍摄方向呈90度角,使被摄物体一侧明亮、另一侧形成阴影,明暗对比强烈,有助于突出立体感和空间感[k]。
3.逆光
镜头正对光源拍摄,可形成剪影效果,突出轮廓线条。拍摄树叶或人物时,能呈现晶莹剔透的视觉感受,营造唯美氛围[k]。

二、控制拍摄距离与变焦技巧
拍摄距离直接影响画面清晰度。距离过远会导致模糊,过近则可能失焦。建议通过两种方式控制距离:一是使用手机双指捏合操作实现数字变焦,适用于远距离主体;二是移动拍摄者位置,确保最佳对焦距离[k]。
华为手机视频拍摄变焦设置:
正常焦距
最大焦距值
| 专 家 提 醒 |
| 使用变焦功能时需适度,过度放大易导致画质下降,影响视频整体清晰度[k]。 |
三、场景转换与前景运用
流畅的场景转换能提升视频观赏性。同一镜头内的转场应自然连贯;多镜头间切换可通过“剪映”等后期软件添加转场特效,增强叙事节奏[k]。
前景元素可增强画面纵深感与层次感。建议选择适度大小的前景物体,避免喧宾夺主,保持主体突出[k]。
| 专 家 提 醒 |
| 场景转换应服务于内容叙事,避免生硬跳转,确保画面逻辑连贯[k]。 |
四、呼吸控制与拍摄稳定性
呼吸起伏会影响手持拍摄的稳定性,尤其在端举手机时更为明显。建议拍摄前保持呼吸平稳,过程中做到“小、慢、轻、匀”,减少身体晃动[k]。
同时注意手部与脚步动作的协调,保持整体姿势稳定。若手机具备防抖功能,务必开启以提升画面稳定性[k]。
| 专 家 提 醒 |
| 除呼吸控制外,应尽量使用三脚架、稳定器等辅助设备,有效降低抖动风险[k]。 |
五、背景虚化与对焦技巧
实现背景虚化需综合考虑拍摄距离、对焦精度与背景选择。优先靠近主体拍摄,并在屏幕上点击主体完成精准对焦[k]。
选择简洁干净的背景,避免杂乱元素干扰视觉焦点,从而突出主体,提升画面质感[k]。
六、剪影拍摄技巧
剪影常用于人像拍摄,通过逆光或侧逆光降低主体曝光,形成轮廓分明的黑色剪影,强化动作表现力[k]。
1.侧逆光拍摄
在人物周围形成轮廓光,增强立体感与画面活力。建议在日出后或日落前1小时拍摄,光线柔和且色彩浓郁[k]。
2.逆光拍摄
迎着光源拍摄,使主体完全曝光不足,呈现全黑轮廓,适合创意表达与情绪渲染[k]。

七、滤镜与分辨率设置
合理使用手机自带滤镜可增强画面氛围。美食类视频可选用“美食”滤镜提升食欲感,风光类视频则适用“风景”滤镜优化色彩与影调[k]。

建议视频分辨率设置为1080P(FHD)或4K(UHD),抖音竖屏推荐1080×1920。上传前建议进行画质修复,避免平台压缩导致模糊[k]。
八、经典构图法则
黄金分割构图遵循1:1.618比例,将主体置于黄金分割点或螺旋焦点,可快速吸引观众视线,提升画面美感[k]。
黄金比例线构图拍摄的视频示例
九宫格构图(井字形构图)将画面分为九等分,主体置于交叉点可自然成为视觉中心。上方两点更具动感,适合表现变化场景[k]。

水平线构图利用地平线或水面等横向线条,营造辽阔、平静的视觉感受,适用于风景与纪实类视频[k]。

手机视频拍摄构图与运镜技巧全解析
掌握核心构图法则与运镜方法,提升短视频视觉表现力
水平线构图的关键在于寻找或利用与地平线平行的线条,适用于广阔水面、草原、沙漠及低起伏山脉等地形,可营造平稳、开阔的视觉感受[k]

三分线构图将画面横纵分为三等份,主体置于交点或线上,突出主题、增强画面平衡与协调性,是提升视频美感的基础技法[k]
该构图强调主体突出与陪体衬托,通过位置安排强化视觉重心,使画面紧凑有力[k]

斜线构图利用斜向线条表现运动感与透视深度,增强画面活力与节奏,可通过主体自身线条或环境构建实现[k]

对称构图以中轴线分割画面,形成上下、左右或斜向对称,传递稳定、和谐的视觉感受[k]

圆形构图依靠圆形轮廓或主体形状形成向心力,营造饱满、柔和的视觉效果;椭圆构图则更具动态感[k]

框式构图通过门窗、拱门等前景框架引导视线,增强画面层次与趣味性,亦可逆向突出框架本身之美[k]

透视构图利用“近大远小”的延伸线条引导视觉焦点,分为单边与双边透视,适用于马路、走廊等场景,强化纵深与动感[k]

中心构图将主体置于画面中央,突出明确主题,配合简洁背景或虚实对比可增强视觉冲击力[k]

视频拍摄分为固定镜头与运动镜头两类。固定镜头适用于延时、车流、日出等场景;运动镜头则通过推拉、横移、摇移等方式丰富视觉表达[k]
运镜需保持设备稳定,建议使用云台防止抖动模糊[k]

常用拍摄角度包括平角、斜角、仰角与俯角:平角客观还原对象;斜角增强立体感;仰角突出主体高大;俯角展现全貌,适用于建筑、街景、美食等题材[k]
俯角可细分为30°至90°不同角度,呈现差异化视觉感受[k]

镜头景别共九种,用于表达不同层次信息:
大远景与全远景侧重环境交代,后者兼顾主体展现;
远景呈现人物全身;中远景至中景展示人物造型与表情;
中近景聚焦胸部以上;特写至极特写依次强化面部情绪与局部细节,推动剧情发展[k]

推拉运镜通过景别变化实现“放大”或“缩小”效果:“推”镜头由远及近突出细节;“拉”镜头由近及远揭示环境,常用于剧情结尾或氛围渲染[k]


横移运镜沿水平方向左右移动,展现空间关系与场景广度,建议使用滑轨保障稳定性[k]


摇移运镜固定机位转动镜头,模拟人眼环视,展示环境特征,增强沉浸感,推荐配合云台操作[k]


甩动运镜以快速“甩”动镜头实现剧烈转场,营造紧迫感与时空突变效果,适用于节奏强烈的切换场景[k]

跟随运镜持续追踪移动主体,产生空间穿越感,适用于Vlog、采访、纪录片等题材,需保持距离一致并关注表情与动作[k]


升降运镜沿垂直方向移动,展现高大物体或局部细节,可通过纳入前景增强纵深感[k]


环绕运镜360度绕主体拍摄,展现完整空间,操作难度较高,建议使用稳定器确保旋转平滑[k]

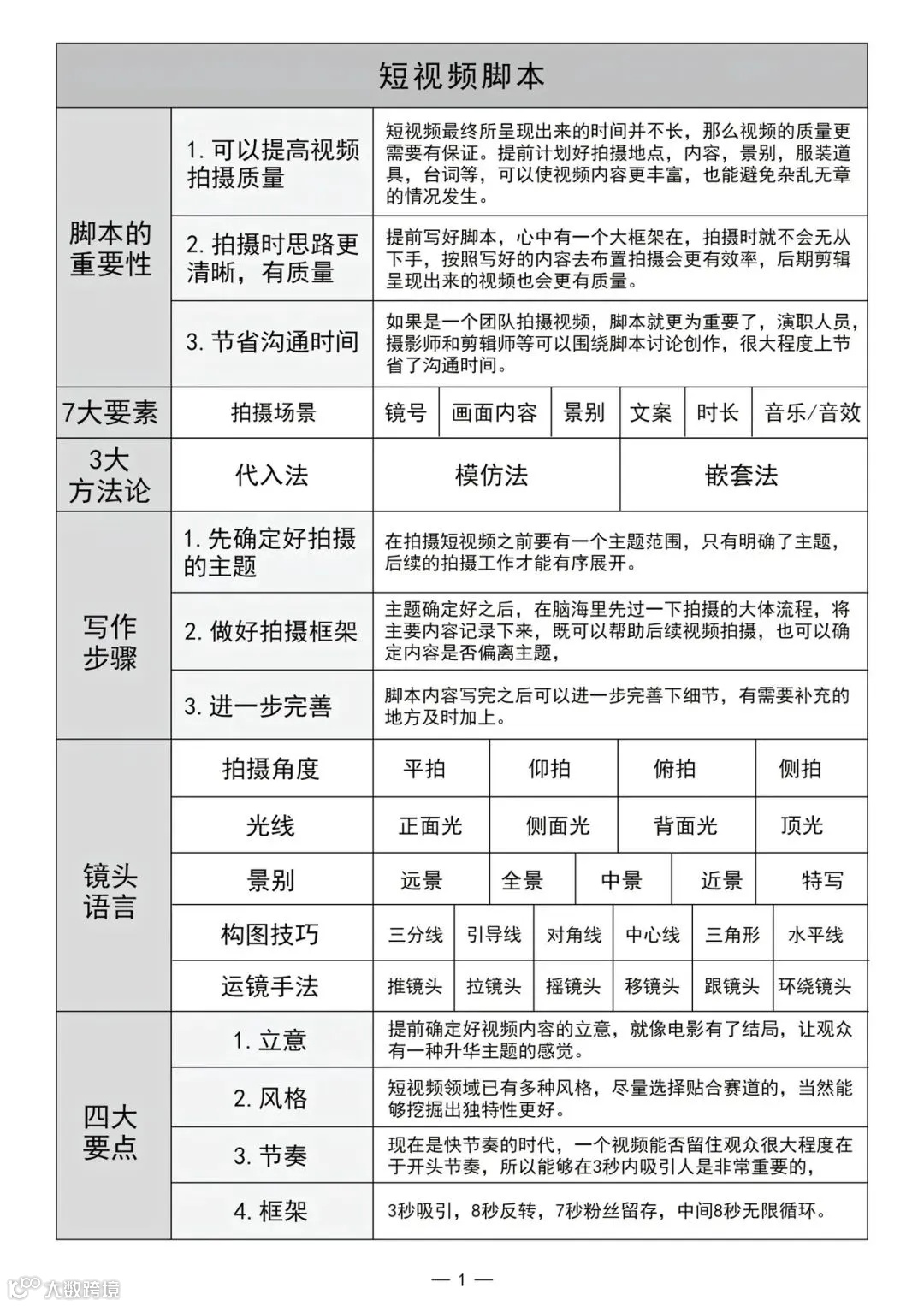
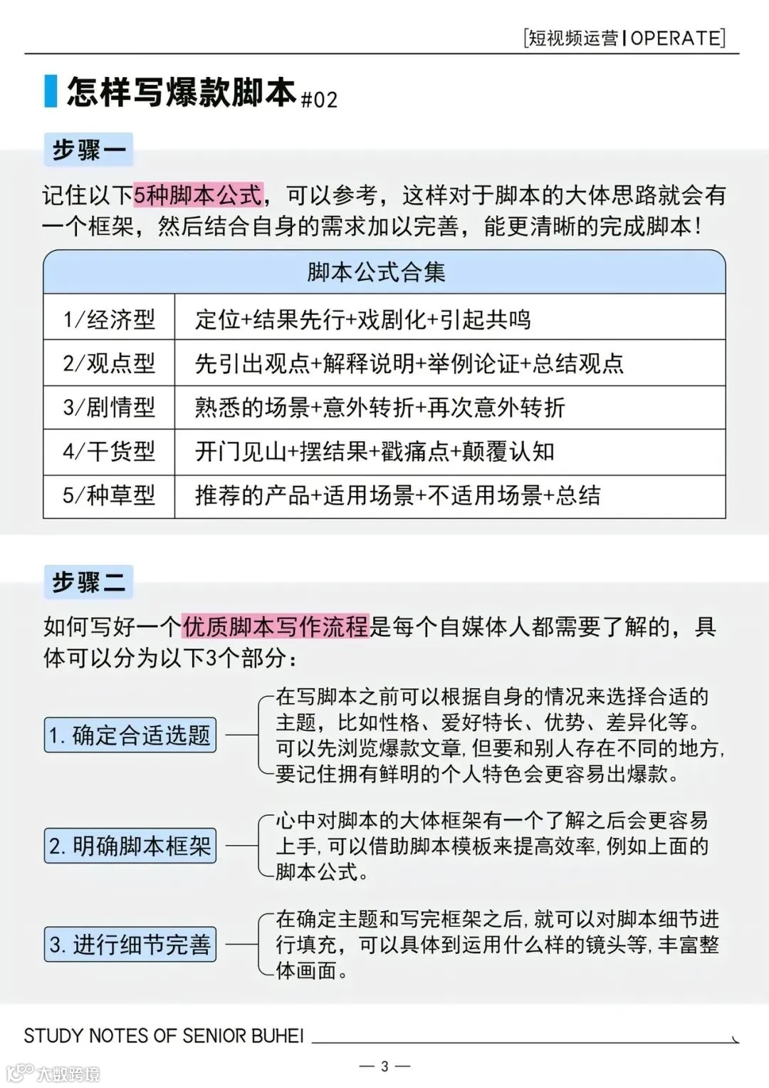
短视频爆款脚本创作指南
掌握核心要素,提升视频创作能力


一、开场吸引
遵循黄金5秒法则,在视频开头迅速抓住观众注意力,可通过悬念设置、震撼画面或直接切入主题实现[k]。
二、内容展开
叙事类视频应按照起承转合结构推进,情节紧凑、高潮迭起;知识类视频需清晰列出要点,辅以示例或比喻增强理解[k]。同时规划镜头画面细节,包括角度、动作、表情及特效应用[k]。
三、互动环节
设计问题或挑战引导观众留言,提升评论互动率与用户粘性[k]。
四、结尾与呼吁行动(CTA)
简要总结重点内容,并明确提示观众进行点赞、关注或分享等后续操作[k]。
五、音乐与音效
选用与视频情绪和节奏匹配的背景音乐及音效,增强整体表现力[k]。

短视频脚本创作既需创意也重细节。掌握上述方法并持续实践,将显著提升脚本质量与视频表现力[k]。


