《铁路通信信号工程技术》期刊携手北京全路通信信号研究设计院集团有限公司安控院"先进轨道技术研究所",于2025年特别推出"磁浮轨道交通技术创新发展与应用"专栏。本专栏将深度解析磁浮技术前沿突破与核心创新成果,立足工程实践开展多维度深度研讨,为加速磁浮技术创新突破与工程化落地提供前瞻性思考,助力构建更高效、更智能的现代化轨道交通体系。
敬请关注本刊公众号,第一时间获取磁浮轨道交通技术领域的深度报道与前沿洞察!
磁浮列车测速定位方法设计与应用
刘 佳
北京全路通信信号研究设计院集团有限公司,列车自主运行智能控制铁路行业工程研究中心
研究方向:高速磁浮运控系统研究
高速磁浮成绩:主导完成磁浮列车组合测速定位方法研究与磁浮列车运行控制系统装备研制,并成功应用于凤凰磁浮,江西永磁磁浮,山西大同高速磁浮试验线,对磁浮列车控制技术起到推进作用。
邮箱:liujia2949@crscd.com.cn
王 成
北京全路通信信号研究设计院集团有限公司,列车自主运行智能控制铁路行业工程研究中心
研究方向:列车运行控制
高速磁浮成绩:主导磁浮列车运行控制系统研发工作,完成凤凰磁浮,江西永磁磁浮,山西大同高速磁浮列车控制系统研发工作,并成功示范应用,对磁浮列车控制技术起到推进作用。
邮箱:wangcheng@crscd.com.cn
刘德卫
四川蜀道轨道交通集团有限责任公司
研究方向:铁路信号
高速磁浮成绩:精通轨道交通列控系统建设和维护,参与磁浮列车列车运行控制系统关键技术研究,推动技术落地应用。
邮箱:741331683@qq.com.cn
刘 旭
四川蜀道轨道交通集团有限责任公司
研究方向:轨道交通车辆设计
高速磁浮成绩:熟悉车辆与其他系统间接口及适配应用,参与磁浮列车列车运行控制系统关键技术研究,推动列车控制系统装备研制。
邮箱:liuxu@xinzhu.com.cn
摘要:由于磁浮列车的特性难以像轮轨列车一样使用传统速度传感器检测列车的运动状态,分析现有基于涡流传感器的列车测速定位方法特性,提出一种基于加速度传感器和涡流传感器组合方式的磁浮列车测速定位方法。以凤凰磁浮旅游专线工程化应用为基础,建立应用模型,并进行误差分析,试验证明,该方法能够满足工程应用需求。
关键词:磁浮列车;测速定位;加速度传感器;涡流传感器
中图分类号:U284; U237
文献标识码:A
基金项目:四川省重大科技专项(2022ZDZX0043)
引用格式:刘佳,王成,刘德卫,等.磁浮列车测速定位方法设计与应用[J].铁路通信信号工程技术,2025,22(10):1-7.
Liu Jia, Wang Cheng, Liu Dewei, et al. Design and Application of Speed Measurement and Positioning Method for Meglev Train[J]. Railway Signalling & Communication Engineering, 2025, 22(10): 1-7.
随着城市轨道交通技术的不断发展,中低速磁浮轨道交通已经成为一种新兴制式的轨道交通系统,磁浮列车具有爬坡能力强、转弯半径小、噪声振动小、运行速度快和可靠性高等特点,是未来城市轨道交通发展的方向之一。目前,国内运营的中低速磁浮线路有北京磁浮S1线、长沙磁浮快线和凤凰磁浮旅游专线等。
1 中低速磁浮测速定位方法发展概况
为实现列车的安全运营、速度控制和精确停车等功能,必须在列车上安装用于列车测速定位的传感器系统。普通轮轨列车主要通过安装在车轮上的光电编码器和地面应答器来确定列车的速度和位置。由于磁浮列车没有车轮,运行时悬浮在轨道上方,车辆与轨道间并无接触,因此磁浮列车不能直接使用轮轨列车的测速方式。
目前,磁浮列车主要测速定位方法包括基于交叉感应环线的测速定位方法、基于轨枕计数的测速定位方法、基于槽齿磁阻传感器的测速定位方法、基于雷达的测速定位方法等。国际上德国和日本研究磁浮列车时间较长,积累了大量研发经验,其中德国采用相对定位传感器与绝对定位传感器结合的方式,日本采用交叉感应环线的方式。近年来,国内的磁浮列车技术迎来了飞速发展,各个城市也建设开通了多条中低速磁浮线路,如国防科大试验线、北京S1线、长沙磁浮快线和凤凰磁浮旅游专线等,均采用计数轨枕方式实现列车的测速定位。
单一传感器测速定位方法依赖传感器自身原理,缺少有效的补偿机制,且适用环境受限。使用多传感器融合的方式能够结合各传感器的优点,扩大系统的适用范围,增加系统多传感器的补偿机制,提高系统的测量精度和鲁棒性。目前,主要应用于工程的磁浮列车测速定位方案比较如表1所示。
2 基于加速度计和涡流传感器的中低速磁浮测速定位方法
2.1 涡流传感器测速原理
涡流传感器能够通过感应金属介质的方式产生方波信号。当涡流传感器检测到金属介质时,输出高电平,未检测到金属介质时,则输出低电平。使用涡流传感器进行磁浮列车定位时,需将多个涡流传感器等间距地安装于列车底部。磁浮列车在运行过程中,安装在车底的一组涡流传感器依次感应到列车经过的金属轨枕后,将产生一系列脉冲信号,车载测速定位单元根据多路传感器产生脉冲信号的相位关系,对列车经过的轨枕进行匹配计数,进而估计出列车的运行方向、运行速度以及走行距离。
记相邻两个涡流传感器之间的距离为d,一组测速单元安装4个涡流传感器。列车运行过程中,记相邻两个传感器感应的同一轨枕所产生脉冲的时间间隔为t,计算速度v=d/t,如图1所示。列车运行时,可以采集到多组脉冲数据,根据传感器产生脉冲信息可以计算得到一系列速度v,进而估计列车的当前速度。由于传感器的安装间距是固定的,当车载设备检测到相邻传感器产生的脉冲时,则认为相邻传感器经过了同一轨枕,列车运行距离为d,收到下一个相邻传感器产生的脉冲前,车载设备根据计算得到的速度信息估计列车的运行距离,但是计算距离不超过d,以此类推得到列车运行的累计距离。
计数轨枕测速方式对涡流传感器安装要求较高,传感器的安装间距和个数受轨枕铺设间距影响。若传感器安装间距较小,传感器之间会造成干扰;若传感器安装间距较大,列车低速运行时周期获取到的脉冲数过少,易导致速度与距离测量的滞后性。极端场景下,涡流传感器会将轨枕铺设过密的区段识别成一个大的轨枕,导致无法计算出列车运行速度。列车经过钢轨枕铺设过疏的区段时,周期采集到的脉冲数将过少,将会导致速度距离测量的滞后性。故传感器的安装间距和个数与轨枕铺设间距之间的联系亦是一个值得探究的问题。
2.2 加速度传感器原理
加速度传感器作为一种惯性器件,可以准确灵敏地感应被测物体的加速度,广泛应用于车辆测速以及导航制导等领域。
加速度传感器通过对其内部质量块所受到的惯性力的测量,利用牛顿第二定律原理,即F=ma,获得加速度值。当列车加速或减速的时候,加速度传感器内部的质量块受力产生形变,同时将力信号转化为电信号,通过一个比例系数输出即可获得列车的实时加速度。
通常加速度传感器安装于列车箱体底部,经平直轨道校准后方可正常使用。根据加速度传感器原理,列车在坡道上运行时,重力分量会给测量引入误差,系统应用时需考虑系统运行线路的坡度信息,使用线路坡度信息抵消重力分量对列车加速度测量的影响,以减小加速度传感器在坡道上的测量误差。
2.3 组合测速定位
凤凰磁浮旅游专线项目一组测速传感器单元安装4个涡流传感器,相邻传感器间隔30 cm,每端各安装两组测速传感器单元,安装于列车底部。每端各安装1个加速度传感器,安装于驾驶室底部,加速度传感器使用Jewell-100型加速度传感器。车载设备根据组合测速测距单元的输出,结合地面应答器信息完成定位校准功能。方案如图2所示。
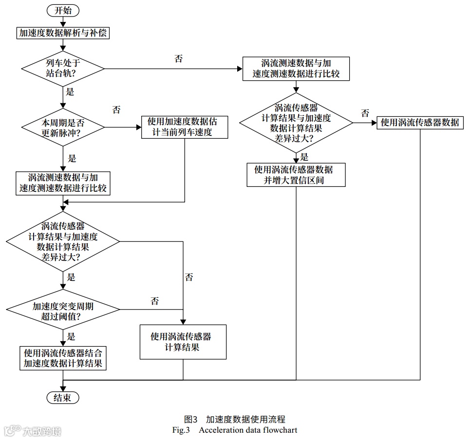
由于每个涡流传感器的特性存在差异,传感器安装间距较大,而且采集到脉冲的时机也不尽相同,相邻传感器产生的脉冲计算出的速度易发生跳变,因此拟使用最小二乘法对相邻脉冲计算出的一系列速度值进行平滑处理,以防止速度突变误触发车载设备超速防护逻辑。最小二乘法计算结果的精度取决于周期获取到的脉冲个数,受传感器安装间距影响,列车高速运行场景下,周期获取到的脉冲信息更多,脉冲更新速度快,最小二乘法计算结果延迟效应较小,速度距离计算误差较小。由于站台区段坡度可以忽略不计,重力分量对加速度传感器影响较小,因此在站台区段使用加速度传感器数据对列车测速信息进行补偿,以提高列车速度控制性能和停车精度。在测速单元脉冲更新较慢的情况下,即规定时间内未收到新的脉冲,则需获取加速度传感器数据,使用加速度对速度信息进行补偿。在非站台区段,涡流传感器计算结果占较大比重,测速测距结果主要采用涡流传感器计算结果,如涡流传感器计算结果与加速度传感器计算结果差异过大,则增大列车置信区间,列车经过应答器时进行精确校位。其过程如图3所示。
列车低速运行条件下,车载测速单元脉冲更新慢,尤其在低速施加较大制动以及停车过程中,车载设备更新脉冲不及时,最小二乘法计算列车速度有迟滞性。此时,使用加速度传感器信息能够对速度计算进行有效补偿,减小最小二乘法计算的迟滞性对速度计算的影响。补偿结果如图4所示。
车载设备收到第N个脉冲后至收到第N+1个脉冲前,使用收到第N个脉冲时计算得到的速度以及使用最小二乘法估计的当前时刻的速度计算列车走行的估计距离。列车制动停车过程中,由于传感器安装间距过大,车载设备可能在停车时未收到脉冲,导致计算列车走行估计距离偏大,此时可利用列车的惯性使用加速度传感器信息辅助进行列车停稳判断。由于列车惯性,列车进行停车抱轨过程中,会产生向前的形变,同时产生一个向后的力抵消此形变。因此在列车制动停车瞬间,能够检测出与列车制动过程反向的加速度,可根据加速度传感器信息检测该过程辅助进行列车停稳判断,此时距离数据不再增加除非收到了新的脉冲,以增加列车的停车精度。
3 试验与应用
该方案已在凤凰磁浮旅游专线得到验证,在试验中对10 km/h、20 km/h、40 km/h、60 km/h速度等级下根据应答器的校位信息进行分析。试验结果表明,该组合定位方案能够满足系统测距误差2%的要求。结果如表2所示。
4 结论
中低速磁浮轨道交通因其投资成本低、噪声振动小、运行速度快、可靠性高等特点,已经成为城市轨道交通发展的热门方向之一。本文描述了一种基于钢轨计数和加速度传感器相结合的磁浮列车测速测距方法,结合地面应答器或信标进行有效列车位置校正。该方法已在凤凰磁浮旅游专线进行了验证,测距定位误差不大于2%。该算法能够满足线路列车自动运行(Automatic Train Operation,ATO)精确停车的需求,保证了列车平稳舒适运行。
高速磁浮专栏征稿火热进行中,详情可点击下方链接:
《铁路通信信号工程技术》由中国铁路通信信号集团有限公司主管,北京全路通信信号研究设计院集团有限公司主办的国家级期刊。本刊是中国铁道学会通信信号分会指定期刊,是国家新闻出版广电总局认定的A类学术期刊。
本刊收录情况:
• 中国学术期刊综合评价数据库统计刊源期刊;
• RCCSE中国准核心学术期刊;
• 日本科学技术振兴机构数据库(JST)收录期刊;
• EBSCO学术数据库收录期刊;
• 中国核心期刊(遴选)数据库收录期刊;
• 中国学术期刊(光盘版)全文收录期刊;
• 中文科技期刊数据库(全文版)收录期刊;
• 中国学术期刊影响因子年报统计源期刊;
• 超星期刊域出版平台全文收录。
欢迎来稿
编辑部投稿邮箱:rsce@crscd.com.cn
稿件查询电话:010-50805951
广告合作电话:010-53110618


