编者荐语
数据驱动与智能化快速发展的当下,高效解决复杂业务场景的决策问题成为各行业核心诉求。传统决策依赖人工经验或单一数学模型,难以全面覆盖数据时序特征、资源约束与业务需求,且建模耗力耗时。本文提出融合运筹学模型、统计学习方法与生成式大语言模型的规范性分析智能体框架,该框架经垂直行业应用验证,在提升决策效率、降低成本、优化资源利用等方面表现突出。本文旨在为自动化、可解释、高效的智能决策提供新思路,为构建可复用的行业解决方案奠定有效路径。
数据规范性分析框架在对话式商业智能产品中的应用探索
亚信科技(中国)有限公司
摘要:本文探索了数据规范性分析框架在对话式商业智能(Chat Business Intelligence,ChatBI)产品中的应用。该框架融合运筹学模型、统计学习方法与生成式大语言模型,通过自动建模与优化算法为决策提供量化最优方案。研究通过产品最优组合和动态定价两个典型场景验证其有效性:在线性规划问题中实现20倍效率提升;在半结构化场景中展示出自主规划与多技术融合的决策能力。结果表明,该框架能显著降低决策门槛,推动企业从描述性分析向规范性智能决策转变,为构建自动化、可解释的智能决策系统提供了技术路径与实践参考。
一
技术背景和驱动力
数据规范性分析的技术根基源于生成式大模型、智能体等多种先进计算技术的融合与成熟。它以成熟的预测性分析(依赖机器学习和统计模型)作为洞察未来的基石,进而引入运筹学优化算法和模拟技术,在复杂的业务约束下自动寻找并验证最优行动方案。同时,生成式人工智能技术和智能体技术的逐步成熟,使得数据规范性分析能够得以与现有的数据分析系统和工具进行深度结合,并真正形成一个完整、自动化智能决策系统。
从另外一个方面讲,在现今日益复杂的商业环境中,企业对决策质量和效率有着非常高的要求。不仅要回答“是什么”、“为什么”等现实问题,更要回答“将会发生什么”、“应该怎么做”等进一步的决策建议,进而推动企业从流程自动化迈向数据驱动的决策智能化,以在激烈竞争中保持优势以及最大化有限资源利用效率。
二
技术框架
毫无疑问,作为一种数据分析范式的规范性分析框架,其本质是一个集成了“感知-预测-优化-执行-学习”能力的、不断进化的智能决策过程和决策系统。它需要为用户提供可解释、可执行的决策建议,并且需要持续从决策的结果中学习,自动调整和优化模型,使其越来越智能和精准。
从产品和技术的实现逻辑视角分析,一个类Manus框架的决策分析智能体,以及基于GenAI技术的决策能力增强是实现规范性分析的两个必要条件。
(一) 类Manus框架的决策分析智能体
Manus架构可以通过规划、执行和验证三个子模块的分工协作,实现了对复杂任务的高效处理。这种Manus架构的智能体在完成表格数据分析报告任务时,可通过自动生成和调用算法模型,实现更深入的分析,通过自动调用三方或指定可视化组件,实现更丰富的展示,通过将取数、增强分析、可视化过程融合实现端到端分析流程。特别适用于轻量、明确的基于可靠数据的自动分析和可视化展示任务。
另外,该智能体还需具备强大的业务场景识别与分类能力,能够高效、准确地将用户的业务问题,分解为取数、场景分析、数据建模等典型的数据分析场景,以实现高效的业务问题路由。
(二) 基于GenAI技术的预测和决策能力增强
GenAI技术通过使用先进算法实时创建和评估各种潜在场景及决策规则,从而进一步增强预测性和规范性分析能力。该功能能够基于不同条件和参数快速模拟结果,使决策者更深入地理解潜在影响,并据此优化战略选择。
图1:通过GenAI进一步增强预测与规范性分析能力
三
技术预研:ChatBI产品应用
为了进一步评估和切实推进数据规范分析框架在亚信科技ChatBI产品中的应用,ChatBI产品组织了以验证产品引入规范分析框架是否可以有效降低决策成本、提升决策智能化程度和资源利用效率为目标的技术预研,并选择了两个典型的规范分析场景,然后建立完善的技术评估流程,最后通过POC的方式从中筛选出目前效果最佳的技术路线。
(一)场景选择
为全面评估规范性分析框架的能力边界,本研究选取了两个具有代表性的业务场景:
【场景1】 产品最优组合:典型的结构化优化问题,具有明确的目标函数和约束条件;
【场景2】 产品动态定价:半结构化决策问题,涉及多因素分析和策略规划。这两个场景分别代表了企业运营中资源分配优化和收入管理优化两大核心领域,具备显著的业务价值和普适性。
1.场景1:产品最优组合
“产品最优组合”场景属于高度结构化的决策问题。该问题目标明确(利润最大化),约束条件清晰、量化(资源工时、最低订单),且存在可通过精确算法求得唯一最优解的数学模型(线性规划)。选取此场景的首要目的是验证规范性分析框架在解决具有明确数学表征的优化问题上的技术可行性、准确性与效率。
【场景描述】:xxx公司通过互联网为营利性企业和大学的研究人员制定(即安装、配置、验证)DL1和DL2两种用于人工智能和深度学习项目的计算设备或工作站。这两种工作站中,DL1的成本略地,功能稍差,安装也不那么复杂。在给客户发货之前,每台工作站都需要一定的安装实践和软硬件配置时间并经过完善的质量控制程序。表1所示是对每种工作站执行这三项任务所需要的时间。
表1:每种工作站的时间和任务汇总
每台DL1的售价为1400美元,利润率为25%;
每台DL2的售价为2375美元,利润率为20%。
公司有一些忠实的客户,他们每个月的总持续订单数为50台DL1和50台DL2。
这家公司希望确定每个月生产的产品组合情况,即DL1和DL2的准确数量,以便使每个月的总利润最大化。
2.场景2:产品动态定价
“产品动态定价”场景则属于半结构化或非结构化的决策问题。该问题虽然终极目标明确(利润最大化),但其实现路径涉及多因素(竞争对手、客户细分、价格测试)的交互影响,部分输入数据不确定,且不存在唯一的、封闭的最优解。选取此场景的目的,是检验框架在处理复杂、多步骤业务推理,以及综合运用多种分析技术以支持最优决策方面的能力。
该场景可模拟真实市场环境,选择零售领域的典型数据,通过参照竞争对手分析、客户细分和价格测试的多因素,动态制定最优价格的实现利润最大化测试,进一步验证ChatBI产品的复杂规划能力。
(二)POC环境准备
•ECS服务器:8C32G,500G;千兆以上网卡
•GPU:A100 - 80G显存的GPUX2
•数据:Kaggle
•模型:Qwen3-coder-plus, Qwen3-235b
(三)技术场景验证
1.产品最优组合分析
(1)验证目的
产品最优组合类验证场景,旨在验证ChatBI产品在面对典型的资源约束最优化问题时,能否通过其集成的规范性分析框架,实现从业务问题描述到数学建模,再到求解与业务解读的端到端自动化。
(2)验证场景与方法
验证采用对比分析法,选取经典的生产计划优化问题作为测试场景。该问题涉及在有限资源(硬件、软件、质量控制工时)约束下,确定两种产品(DL1, DL2)的最优生产组合,以实现利润最大化。
【对照组】:由具备运筹学知识的分析人员执行传统人工建模与求解流程。
【实验组】:由ChatBI探索分析智能体,通过自然语言问题描述相同问题自主规划自动分析。
(3)验证过程
· 对照组基于传统建模进行人工求解
针对产品最优组合问题,传统分析方法进行分布求解过程如下:
Step1: 确定决策变量
假设每月生产x台DL1、y台DL2。
Step2: 定义目标函数
DL1的单位利润 = 1400美元*0.25,DL2的单位利润 = 2375美元*0.2,
假设每月总利润为Z,则max Z = 350x+475y
Step3: 定义约束条件
5x+8y≦1200,3x+4y≦800,2x+2y≦400,
x≧50 ,y≧50
Step4: 创建线性规划模型和图形描述
分别以x为x轴,y为y轴,在二维空间确定可行解区域。
图2:通过图解法确定产品最优组合过程
Step5: 最优解结果,并人工梳理形成报告
当x=133.33,y=66.67 时,最大利润为78,333.33美元。
该求解过程总体耗时30分钟。
· 实验组基于ChatBI进行自主规划自动建模
针对同一问题,验证产品最优组合类问题在ChatBI,通过自然语言交互自主规划、自动建模生成决策的准确性与时效性。具体实现如下:
数据集:工作站数据集-探索分析
模型:Qwen3-Coder-plus
Query:若每台DL1的售价为1400美元,每台DL2的售价为2375美元。DL1的利润率为25%,DL2的利润率为20%。公司有一些忠实的企业客户,每个月至少生产50台DL1和50台DL2。帮我制定一个策略,使得每个月的总利润最大化。用python线性规范性分析算法分析。(该任务探索过程总耗时90秒)
图3:产品最优组合问题在ChatBI产品中的系统实现
图4:基于ChatBI产品进行产品最优组合的规范分析报告输出
(4)验证结果与讨论
·模型构建正确性验证
模型构建的准确性通过对比智能体输出与人工建立的标准数学模型进行评判, 如下所示:
表2:传统建模与ChatBI探索分析模型构建正确性结果对比
结论:在本次测试中,ChatBI成功识别并正确输出了所有决策变量、目标函数及约束条件,其自动构建的数学模型与人工标准模型完全一致。
· 数值求解准确性验证
表3:传统建模与ChatBI探索分析数值求解准确性结果对比
对模型求解结果正确性进行验证,得出结论:ChatBI 应用python scipy.optimize 方法自动建模输出正确的数值解,与基于标准算法的人工求解结果一致。
· 决策效率对比分析
表4:传统建模与ChatBI探索分析决策效率对比
对两种分析模式的耗时进行了记录与对比,得出结论:ChatBI通过自动化实现了决策效率的提升约20倍。
· 综合分析与讨论
技术可行性:
验证结果表明,该规范性分析框架在线性规划问题上实现了端到端的自动求解功能。其在模型自动构建(Model Auto-Formulation) 与数值求解两个关键环节均表现出与人工基准一致的准确性,证实了其处理线性规划类问题的技术可行性。
决策模式发生根本性转变:
本框架所实现的效率提升,其核心意义在于引发了决策模式的根本性转变。具体而言包括:
分析过程自动化:
框架通过自动化完成了从自然语言理解到数学建模,再到求解与报告生成的全过程。这标志着该任务的执行主体从依赖专业知识的分析人员,转向了由智能体驱动的自动化流程。
决策权前移:
这一转变使得业务人员能够直接发起并完成复杂的优化分析,从而显著降低了决策的技术门槛与时间成本。它在一定程度上解决了运筹学专家资源稀缺与企业广泛存在的优化需求之间的矛盾,提升了组织整体的决策敏捷性。
目前,适用边界与局限性仍有待探索: 本次验证仅在单一、结构良好的线性规划场景下完成。框架在处理变量离散、目标非凸等更复杂的优化问题(如整数规划、非线性规划)时的泛化能力、鲁棒性与求解效率,仍是未来需要系统性评估的关键问题。其在半结构化或非结构化决策场景中的有效性,也需进一步实证研究。
2.产品动态定价分析
(1)验证目的
为评估规范性分析框架在半结构化或非结构化决策问题中的能力,“产品动态定价”场景旨在测试框架如何综合运用多种分析技术,处理不存在唯一最优解、需通过探索与推理制定策略的复杂业务问题。
(2)验证场景与方法
本验证采用定性分析与定量指标相结合的方法,对ChatBI智能体处理复杂规划任务的能力进行全面评估,基于一个能力框架,检验智能体输出的合理性、完备性与可执行性。
(3)验证过程
· 数据集:retail_price.csv
· 数据来源:
https://www.kaggle.com/code/harshsingh2209/retail-price-optimization/notebook
· 模型:Qwen3-Coder-plus
· 问题:
帮我给当前的产品设置一个合理的价格以实现利润最大化,你需要运用多种技术手段优化定价策略,包括竞争对手分析、客户细分和价格测试。
· 流程:
Step1: 竞争对手分析,你需要需持续监测同类产品的市场定价并据此调整自身价格。
Step2: 客户细分分析,依据消费行为将顾客划分为不同群体,并针对各群体制定差异化定价策略。
Step3: 价格测试,需要尝试不同定价方案来确定利润最大化的价格点。
图5 产品动态定价问题在ChatBI产品中的系统实现
图6 基于ChatBI产品进行动态定价的规范分析报告输出
该任务决策过程总耗时134.45秒
(4)验证结果与讨论
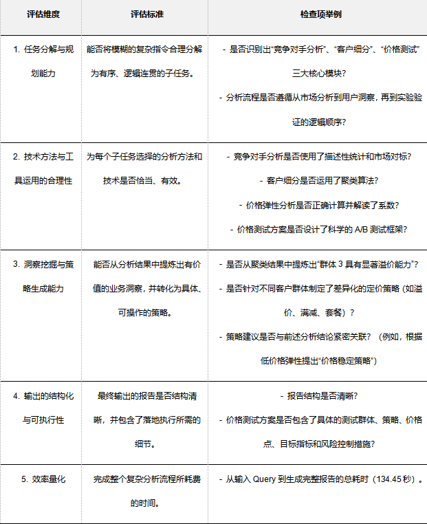
本研究采用了如表5所示的评估标准,从任务分解与规划能力、技术方法与工具运用的合理性、洞察挖掘与策略生成能力、输出的结构化与可执行性、效率量化等5个维度进一步分析ChatBI产品的动态定价能力。
表5:基于ChatBI的产品动态定价评估
本研究通过动态定价场景的系统验证,证实了ChatBI框架具备处理复杂商业决策的三层核心能力:
任务规划层面能够将模糊业务目标拆解为逻辑严密的分析流程;技术执行层面可自主协调统计分析、聚类算法与实验设计等多种方法;策略输出层面能生成具有明确操作路径的差异化定价方案。
与线性规划场景验证结果相结合,本框架展现出覆盖从结构化优化到非结构化决策的完整能力谱系,具备作为企业智能决策统一平台的潜力。
然而,研究也揭示了三个关键局限性:首先,系统缺乏根据策略执行结果进行自我优化的闭环学习机制;其次,策略质量受训练数据中的领域知识制约,跨行业应用存在适应性挑战;第三,基于静态数据的分析模式难以满足动态定价所需的实时响应要求。这些局限性为后续研究指明了新的探索改进方向。
(四)POC技术结论
在简单的线性规划场景中,ChatBI有着更高效的决策效率。相比传统的数据分析方法,引入规范分析框架的ChatBI产品,显然有着更短的决策时间(30min VS 90s)和更高效的决策效率。ChatBI智能体,可实现业务场景的分类识别,以及自主规划执行,也可进一步提升分析的深度与广度,增强分析的可解释性。
而在需要参照竞争对手分析、客户细分和价格测试的多因素,动态制定最优价格的实现利润最大化的复杂规划场景中,ChatBI可进一步提升更高的决策智能化程度,提升资源的利用效率。ChatBI基于Agentic AI 的规范性分析框架具有较高的潜力与市场价值。
四
在ChatBI产品中的应用探索
POC验证充分表明,规范性分析框架在ChatBI产品中展现出广泛的应用前景与落地价值。在高度结构化的业务场景(如产品最优组合)中,该框架成功实现了从自然语言理解到数学建模、自动求解与业务解读的端到端自动化闭环,将传统需要30分钟的人工决策过程压缩至90秒,效率提升高达20倍。这不仅验证了其处理明确优化问题的技术可行性,更体现了其在标准化业务场景中替代人工建模的巨大潜力。
而在半结构化决策场景(如产品动态定价)中,框架进一步展示了其处理复杂业务逻辑的综合能力。通过自主任务分解,系统能够将“利润最大化”的模糊目标拆解为竞争对手分析、客户细分、价格测试等逻辑连贯的子任务;通过多技术融合,协调运用统计分析、聚类算法、价格弹性计算与实验设计等方法;最终生成兼具数据支撑与业务可操作性的差异化定价策略。这标志着ChatBI已初步具备处理非结构化决策、进行深度业务推理的能力,覆盖了从结构化优化到半结构化决策的完整谱系。
展望其应用前景,该框架可深度集成至ChatBI产品的智能决策引擎,拓展至供应链优化、营销资源分配、库存管理等多个企业核心领域,形成可复用的行业解决方案。其价值不仅在于单点效率提升,更在于推动企业数据分析范式从事后解释向事前引导的根本性转变,使业务人员能够直接发起并完成复杂的优化分析。未来,通过引入闭环学习机制、增强领域知识库、整合实时数据流,该框架有望进一步突破现有局限,最终成长为企业全域智能决策的统一平台,成为驱动企业数字化与智能化转型的核心基础设施。
从理论和实践的视角综合分析,规范性分析框架可以应用于ChatBI的产品应用实践中,可应用于任何需要在大规模复杂数据中做出高效、精准且自动化决策的领域。推动数据分析从“事后分析”转向“事前指导”,成为企业数字化和智能化转型的关键驱动力。并可在未来的产品开发过程中导入ChatBI产品的研发规划。
本研究通过实证验证了数据规范性分析框架在ChatBI产品中的可行性与价值。该框架不仅在线性规划等结构化问题中实现了高效、准确的自动决策,还在半结构化场景中展现出任务规划、多方法融合与策略生成的综合能力,显著降低了决策的技术门槛与时间成本。尽管在更复杂的优化问题与实时动态场景中的泛化能力仍需进一步探索,但本研究为企业级智能决策系统的构建提供了重要的技术参考与实践路径。未来,随着生成式AI与优化算法的持续演进,规范性分析有望成为企业智能化转型的核心引擎,推动数据驱动决策迈向更高效、更自主的新阶段。
参考资料:
[1] Liang, Kuo and Lu, Yuhang and Mao, Jianming and Sun, Shuyi and Yang, Chunwei and Zeng, Congcong and Jin, Xiao and Qin, Hanzhang and Zhu, Ruihao and Teo, Chung-Piaw, LLM for Large-Scale Optimization Model Auto-Formulation: A Lightweight Few-Shot Learning Approach (June 28, 2025). Available at SSRN: https://ssrn.com/abstract=5329027 or http://dx.doi.org/10.2139/ssrn.5329027 .
[2] AhmadiTeshnizi, Ali, Wenzhi Gao, Madeleine Udell. 2024. Optimus: Scalable optimization modeling with (mi) lp solvers and large language models. arXiv preprint arXiv:2402.10172.
[3] Astorga, Nicol ́as, Tennison Liu, Yuanzhang Xiao, Mihaela van der Schaar. 2024. Autoformulation of mathematical optimization models using llms. arXiv preprint arXiv:2411.01679.
[4]《中国商业智能和分析软件市场跟踪报告,2024H2》,IDC
[5] 《2025中国数据、分析与AI技术成熟度曲线报告》,Gartner .
[6] 《斯坦福大学AI指数报告2025》,Gartner.
[7] 《决策智能平台市场指南》,Gartner.
[8]https://blog.csdn.net/2501_91483356/article/details/149125401.
[9]https://www.gartner.com/cn/newsroom/press-releases/decision-intelligence-will-create-greater-value-for-chinese-enterprises.
#大模型 #智能决策 #对话式商业智能 #ChatBI #数据规范性分析 #生成式AI #自动化建模

