约旦发布电动汽车符合性评估程序
新规影响二手车出口企业
协会近日从企业处获悉,约旦总理办公室于5月26日发布了《约旦哈希姆王国官方公报》。协会连夜完成了对公报的翻译,内容主要涉及《电动汽车符合性评估程序说明》。
根据公报要求,供应商(包括电动汽车制造商、品牌所有者、工厂代理或分销商、进口商等)需依据文件规定提供欧洲整车认证证书、美国联邦机动车辆安全标准(FMVSS)认证,并在清关前提交相关说明。
此政策出台背景可能与部分新能源二手车因质量问题及售后问题对当地消费市场造成的影响有关。新规实施或将对在约旦开展二手车出口业务的企业带来进口相关工作的变化,建议相关企业密切关注。
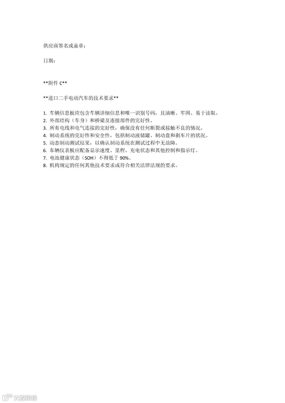
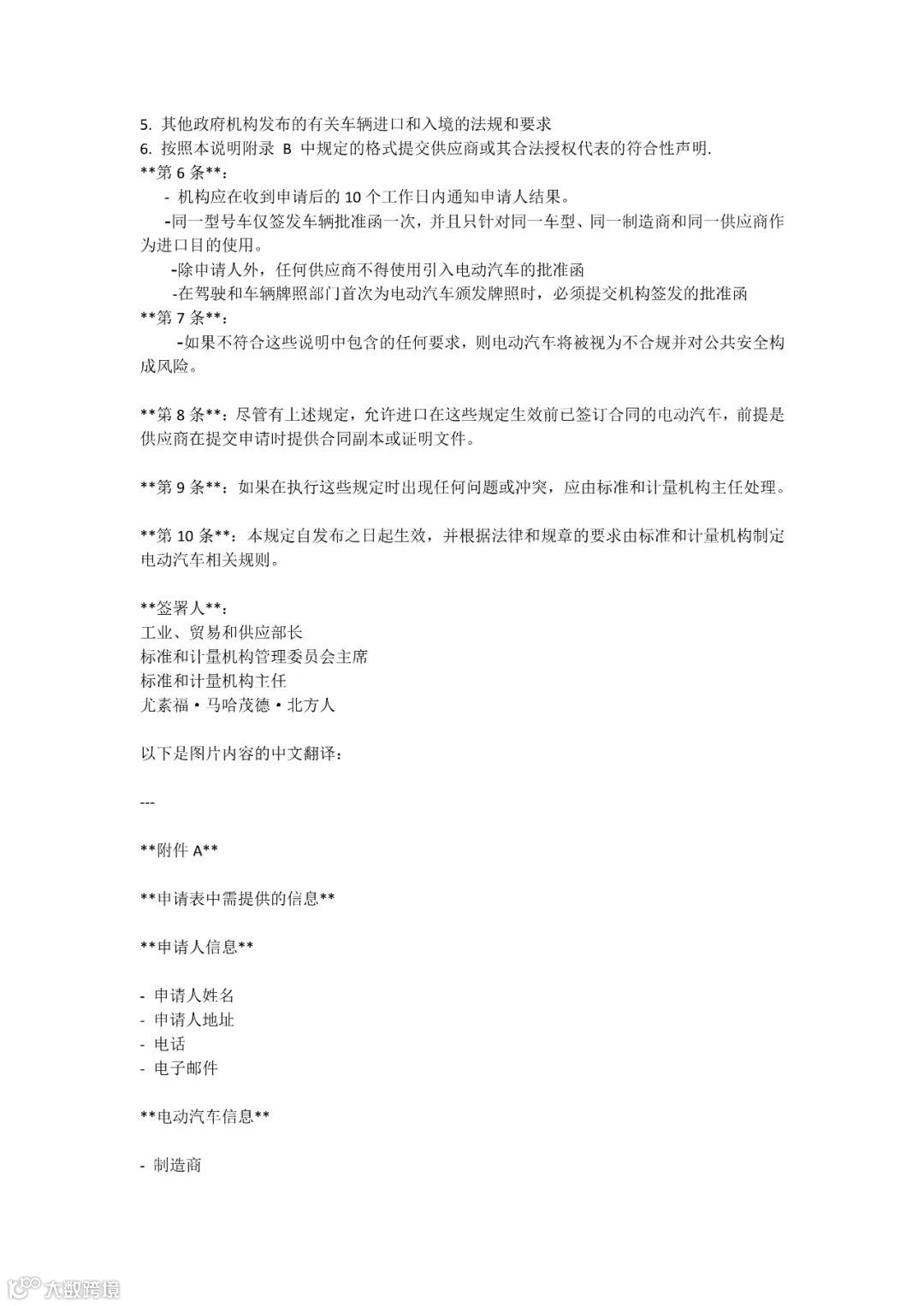
官方公报具体内容详见以下图片:
滑动查看下一张图片
订正版公报:
联系方式:
秘书处:022-25316205
资源服务部:18202214278
地址:天津港保税区海滨九路66号四楼
天津市二手车出口协会 欢迎有实力的行业及相关企业加入


