
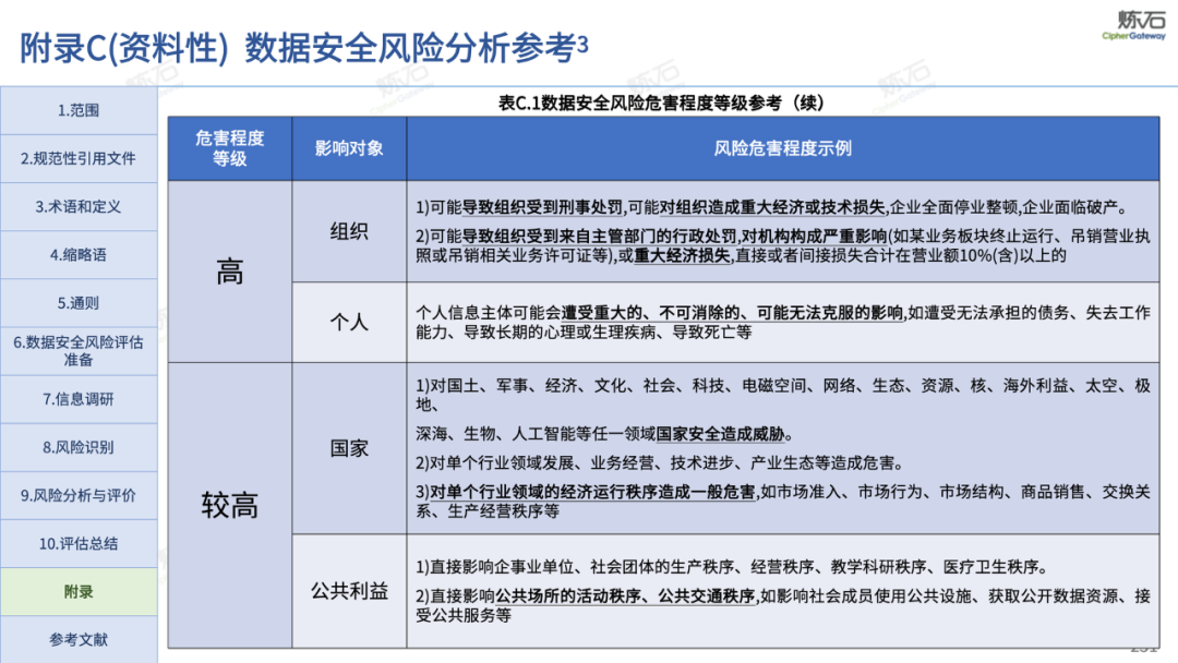
数据安全国标新增重要规范。2025年10月31日,由全国网络安全标准化技术委员会归口的国家标准《数据安全技术 数据安全保护要求(征求意见稿)》发布,并面向社会公开征求意见。本国标在国家数据安全工作协调机制指导下,根据《中华人民共和国数据安全法》《中华人民共和国网络安全法》《中华人民共和国个人信息保护法》及有关规定,在GB/T 43697-2024《数据安全技术 数据分类分级规则》的基础上,规定数据安全保护的通用要求和重要数据、核心数据专门保护要求,用于指导各行业领域、各地区、各部门和数据处理者在数据分类分级的基础上开展数据安全保护工作。
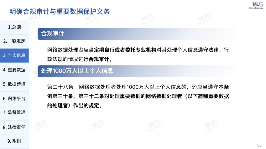
优先使用商用密码进行保护。本国标共七个部分,包含范围、规范性引用文件、术语与定义、总则、通用要求、重要数据保护要求、核心数据保护要求等内容。其中,核心数据保护要求中明确提出,优先使用商用密码进行保护。国家有关主管(监管)部门按照数据分类分级保护制度,确定本部门以及主管(监管)行业领域的重要数据目录,建立健全全流程数据安全管理制度,指导重要数据和核心数据的处理者在遵循法律法规有关规定的基础上参考本文件对列入目录的数据进行重点保护。数据处理者按照业务所属行业领域的数据分类分级标准规范,及时识别和报送本单位本组织的重要数据目录信息,在遵循法律法规有关规定的基础上,参考本文件对列入目录的数据进行重点保护。
明确给出数据安全保护框架。数据处理者根据数据安全保护目标和原则,首先开展数据分类分级、明确数据安全责任,再针对重要数据识别结果,确定各级别数据对应的数据安全保护要求。各行业领域或数据处理者可在本文件提出的保护要求基础上,根据自身的数据分类分级和数据安全风险自主细化或提高保护要求。数据安全保护框架要求:a) 识别数据处理活动相关方,按照要求明确相关方数据安全责任;b) 按照要求对数据进行分类分级管理,识别一般数据、重要数据和核心数据;c) 按照国家和所属行业需满足的数据安全合规要求,结合可能面临的数据安全风险,对不同级别数据采取相应安全措施;d) 在满足本文件提出的数据安全保护要求的基础上,个人信息、政务数据等国家或行业另有要求的,应按照相关规定和标准进行保护。

关注炼石的本公众号并后台回复关键词“炼石就是数据安全208”,即可打包下载《数据安全技术 数据安全保护要求(征求意见稿)》图解PDF版及国标原文。
原创声明:北京炼石网络技术有限公司对本文的内容拥有受法律保护的著作权,未经授权许可,任何人不得将全部或部分内容以转让、出售等方式用于商业目的使用。转载使用本文文字和图片的应注明来源。文中所载的材料和信息,包括但不限于文本、图片等各种形式,不能替代律师出具的法律意见。违反上述声明者,本公司将追究其相关法律责任。如需转载请关注公众号回复“转载”,或在文章下方留言。注:欢迎业界同仁反馈改进、共同完善、交流合作,
信息反馈请发送邮件至:support@ciphergateway.com。
▌本文来源:炼石网络CipherGateway微信公众号(ID:CipherGateway)
关注炼石的本公众号并后台回复关键词“炼石就是数据安全208”,即可打包下载《数据安全技术 数据安全保护要求(征求意见稿)》图解PDF版及国标原文。
公众号可以设置星标啦!
没有被设置"星标⭐️"的微信公众号收到的推送极其有限,时间也会大大延迟请大家动动小手,点击主页右上角的“…”
为我们点亮星标⭐️就可以第一时间收到我们的推送了
2025-10-31
2025-10-29
2025-10-27
2025-10-14
2025-10-24
2025-10-09
2025-09-25
2025-09-23
2025-09-15
2025-09-09
2025-02-18
2025-02-16
2024-09-12
2025-03-12
2024-06-05
2023-06-20
2025-05-16
2024-02-04
2024-02-01
2023-06-28
2024-01-18
2025-03-26
2024-05-24
2024-06-25
2024-02-20
2023-12-04
2025-03-19
2025-05-27
2025-07-24
2025-08-25
2025-08-07
2024-12-25
炼石网络创立于2015年2月,是一家以“免改造”为创新特色的数据安全产品厂商,国家级专精特新“小巨人”企业,先后获得安天、国科嘉和、腾讯、重庆科技成果转化基金、朗玛峰创投等投资。炼石自研可灵活挂载多重安全能力的免改造平台,帮政企客户打造领先的数据安全保护体系,同时敏捷交付国密合规改造。炼石已交付超两百家行业头部客户,产品已生产级部署在政府、金融、交通、电信、医疗、教育、工业、能源、商业等行业用户广泛的关键应用系统,当前实时保护着超千套应用、十多亿人口信息、数千亿条敏感数据,保障数据监管合规,促进数据有序流通。
微信号:炼石网络CipherGateway






























