引言
2025年10月28日,十四届全国人大常委会第十八次会议表决通过关于修改《中华人民共和国网络安全法》(以下简称“网安法”)的决定,这部自2017年施行的网络安全领域基础性法律完成首次重大修订,将于2026年1月1日正式生效。此次修法精准回应了数字时代下人工智能安全新挑战,更是通过“责任分层”、“处罚梯度化”、“域外适用扩展”等内容,构建起覆盖网络空间全链条的法治屏障,为网络强国建设筑牢法治根基。
长扬科技在今年9月份针对第一次审议草案进行了解读,本文将结合前篇文章内容,重点介绍新版《网安法》修订背景与历程、新版《网安法》要点解读、新旧版《网安法》变化逐条对比分析、各方如何适应新版《网安法》要求等内容,解码此次修法的核心要义与时代价值。
一、《网安法》修订背景与历程
随着数字化进程的加速推进,网络空间的安全形势日趋复杂严峻。近年来,网络攻击手段不断升级,数据泄露事件频发,关键信息基础设施面临的威胁持续增加。2024年全球公开披露的勒索软件攻击事件超过5700起,与此同时,网络安全漏洞风险依然严峻,2024年国家信息安全漏洞共享平台(CNVD)收录的通用软硬件漏洞中,高危漏洞占比高达46.4%。新型技术的广泛应用在带来便利的同时,也不可避免地引入了新的安全风险。
另一方面,我国网络法律体系不断完善,《中华人民共和国数据安全法》《中华人民共和国个人信息保护法》相继出台,《中华人民共和国行政处罚法》也进行了修订,原有《中华人民共和国网络安全法》的部分规定已难以完全适应新的风险挑战,各法律政策文件之间也需要进行协同融合。
新版《网安法》距离首次发布,已经时隔8年时间。历经3年的修订、征求意见及审议,最终于2025年10月28日正式表决通过。
2022年9月,国家网信办启动修法程序,发布《关于修改《网络安全法》的决定(征求意见稿)》
2025年3月28日,国家网信办会同相关部门研究起草《中华人民共和国网络安全法(修订草案再次征求意见稿)》。
2025年9月8日-12日,十四届全国人大常委会第十七次会议对网络安全法修订草案进行初次审议,并于9月12日至10月11日在中国人大网公开征求意见。
2025年10月24日-28日,十四届全国人大常委会第十八次会议对网络安全法修订草案进行二次审议,于10月28日正式表决通过。
此次《网安法》修订是网络安全领域的里程碑事件,不仅意味着安全合规要求升级,更是重构安全与发展的平衡的重要举措,旨在为网络强国战略建设提供坚实法治保障。
二、新版《网安法》要点内容解读
(一)对人工智能安全和发展作了规定
正式发布的修订案中新增第二十条,增加促进人工智能应用、运用人工智能提升网络安全保护水平等内容。并增加一款规定:“国家支持创新网络安全管理方式,运用人工智能等新技术,提升网络安全保护水平。”这一变化契合人工智能技术发展所带来的网络安全新挑战与机遇的时代背景,充分体现立法对前沿技术的精准把握与响应。
(二)扩大本法的域外适用情形
正式发布的修订案中将七十五条修改为第七十七条,并对内容作出修改,扩大本法的域外适用情形。修改为:“境外的机构、组织、个人从事危害中华人民共和国网络安全的活动的,依法追究法律责任;造成严重后果的,国务院公安部门和有关部门并可以决定对该机构、组织、个人采取冻结财产或者其他必要的制裁措施。”这一修改,扩展了法律威慑范围并降低了追责门槛,彰显了中国维护网络空间主权和安全的坚定立场。
(三)明确党的领导与网络强国战略
正式发布的修订案中第三条增加一条规定:“网络安全工作坚持中国共产党的领导,贯彻总体国家安全观,统筹发展和安全,推进网络强国建设。”这一修改将党中央的指导方针转化为法律规范,为网络安全工作提供根本遵循。
(四)强化个人信息保护法律衔接
正式发布的修订案中第四十条改为第四十二条,增加一款,规定“网络运营者处理个人信息,应当遵守本法和《中华人民共和国民法典》、《中华人民共和国个人信息保护法》等法律、行政法规的规定。”这一修改进一步明确了网络安全法与相关法律在个人信息保护方面的衔接关系,形成制度合力。
(五)提高违法处罚力度同时实现执法手段精准化
正式发布的修订案中针对法律责任,从以下三个方面进行修改提高违法处罚力度。一是,对违法销售或者提供网络关键设备、网络安全专用产品的行为,提高罚款标准,并增加规定:“情节严重的,并可以责令暂停相关业务、停业整顿、吊销相关业务许可证或者吊销营业执照”;二是,删去第七条第二款规定的“并可以责令暂停相关业务、停业整顿、关闭网站或者应用程序、吊销相关业务许可证或者吊销营业执照”中的“可以”;三是,进一步明确,“窃取或者以其他非法方式获取、非法出售或者非法向他人提供个人信息,尚不构成犯罪的,由公安机关依照有关法律、行政法规的规定处罚”。
以上修改,使网络安全执法工作更具可操作性。对仅通过应用程序提供服务的主体,可直接关闭应用程序而非关闭网站,既实现了惩戒目的,又避免了 "一刀切" 关闭网站造成的不必要损失,体现了 "精准监管" 的执法理念。
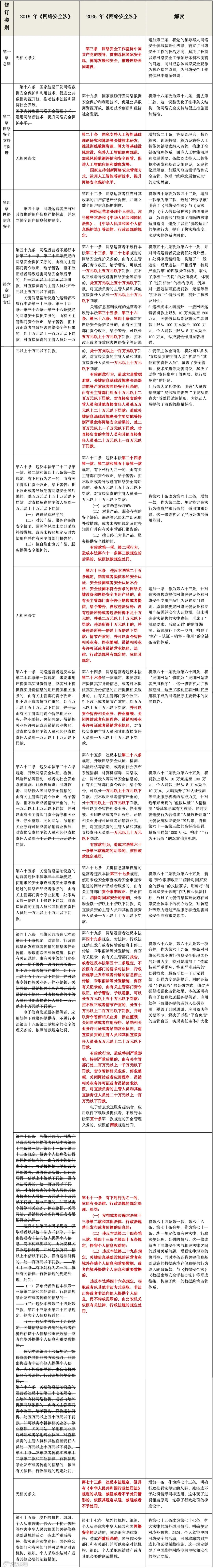
三、新旧版《网安法》变化逐条对比分析
在数字时代浪潮中,网络安全既是安全问题,也是发展问题。此次修法,是一次全面、深入的升级,不仅为网络安全提供了更坚实的法治保障,更为数字经济健康发展保驾护航。本章节长扬科技将对新旧版《网安法》中相关变化内容逐条进行一一解读,便于读者更细致的了解其中的相关变化和要求。
新旧版《网安法》变化逐条对比分析表
(注:划线部分为删除内容,红色字体为新增修改内容)
四、各方如何适应新版《网安法》要求
(一)一般网络运营者:重构安全合规体系,实现从 "被动合规" 到 "主动防御" 的转型
新法实施后,网络运营者需全面重构安全合规体系。首先,应对照第六十一条的四级处罚标准,梳理自身安全义务履行情况,重点加强数据保护、漏洞修复等关键环节的管控,避免因 “大量数据泄露”等情形触发高额罚款。其次,针对人工智能等新技术相关条款,运营者需建立数据安全评估机制,完善人工智能训练数据管理规范,特别是涉及生物识别、个人信息等敏感数据的训练集,应符合伦理规范与安全要求。最后,应建立 “行为+后果”的双重风险监测体系,对可能引发严重后果的安全隐患提前处置。具体措施包括:建立7*24小时有害信息监测处置机制、确保及时停止传输、消除有害信息并向主管部门报告;对平台内应用程序开展安全认证检测合规审查,避免因提供不合格产品被追责;运用人工智能新技术提升网络安全风险识别监测和智能防御能力,实现从传统防护到智慧守护的升级。
(二)关键信息基础设施运营者:强化安全责任,严格执行安全责任要求
关键信息基础设施运营者作为国家网络安全防护对象的关键角色,面临更严格的监管要求。一方面,需严格执行网络产品服务安全审查制度,对采购的软硬件产品开展前置安全评估,避免使用未经审查的产品(服务),以避免被处以采购金额1-10倍的罚款。另一方面,应建立“安全保护义务清单”,涵盖安全管理机构设置、容灾备份、年度检测评估等义务,定期开展合规自查,防止因义务缺失造成关键设施功能丧失等严重后果。尤其是能源、交通、金融等重点行业的运营者,还需针对新法第七十七条的“域外管辖条款”,加强跨境数据流动管理,对境外合作方开展安全背景审查,防范境外势力通过合作渠道实施网络攻击。
(三)网络安全产品(服务)供应商:加强企业的自身质量管控
针对第六十三条的产品安全责任条款,“网络关键设备和专用产品生产供应商需建立全流程质量管控体系”。在生产环节,应严格按照强制性国家标准组织生产,确保产品符合安全认证要求;在销售环节,需留存认证检测证明文件,避免销售不合格产品;在售后服务环节,应建立漏洞响应机制,及时向用户告知并补救安全缺陷。同时,供应商应主动申请安全认证,将认证资质作为市场竞争的核心优势,避免产品因未经认证销售导致营业执照被吊销。
(四)个人:从“信息弱势”到“权利保障”的提升
新法通过强化个人信息保护衔接、加大违法处罚力度等措施,为个人信息权益提供更坚实的保障。个人应主动了解自身权利,当发现个人信息被非法收集、使用时,可依据新法第四十二条的规定,要求“网络运营者整改,或向网信、公安等部门投诉举报”。同时,个人需增强安全意识,不随意点击不明链接、不泄露敏感信息,配合网络运营者的安全验证措施,形成“个人防范+法律保障”的双重防护体系。
五、结语
本次审阅发布的新版《网络安全法》,以总体国家安全观为指引,既回应了人工智能发展、个人信息保护等时代命题,又解决了执法实践中的突出问题,构建了 “责任明确、处罚有力、协同高效”的网络安全保护体系。从企业到个人,从监管部门到整个社会,都应主动适应新法要求,形成 “人人有责、人人尽责”的网络安全治理格局。
长扬科技作为工业互联网安全领先企业,将持续关注国际、国家及行业发展动态,不断进行技术创新,研发满足企业需求的安全产品(服务),并加强自身产品认证和资质的持续升级。未来,公司将继续以专注、专业、扎实的工作态度,深耕电力、石油石化、轨道交通、城市市政、智能制造、钢铁冶金等重点行业,持续为企业打造高匹配度、高适用性的工控安全解决方案,构建完整的工业安全保障体系能力,为企业安全生产和高质量发展保驾护航。
往期推荐
2. 长扬安防盾视频安全综合解决方案:护视频安全,铸安防之盾
3. 共绘产教融合新蓝图:全国工业互联网安全行业产教融合共同体2025年年会圆满落幕
4. 最佳实践 | 数字港口时代,长扬科技助力某大型码头企业工控安全建设

