背景
根据欧盟2006/42/EC机械指令及Regulation (EU)2023/1230法规等相关指令法规,投放到欧盟市场的机械商品,需确保其符合欧盟的安全、环保和性能标准。为了保障销往欧盟的机械商品符合欧盟法律法规,维护买卖双方的交易安全,阿里巴巴国际站将加强机械商品的欧盟合规资质管控。
一、【法规要求】
1. 机械指令2006/42/EC
-
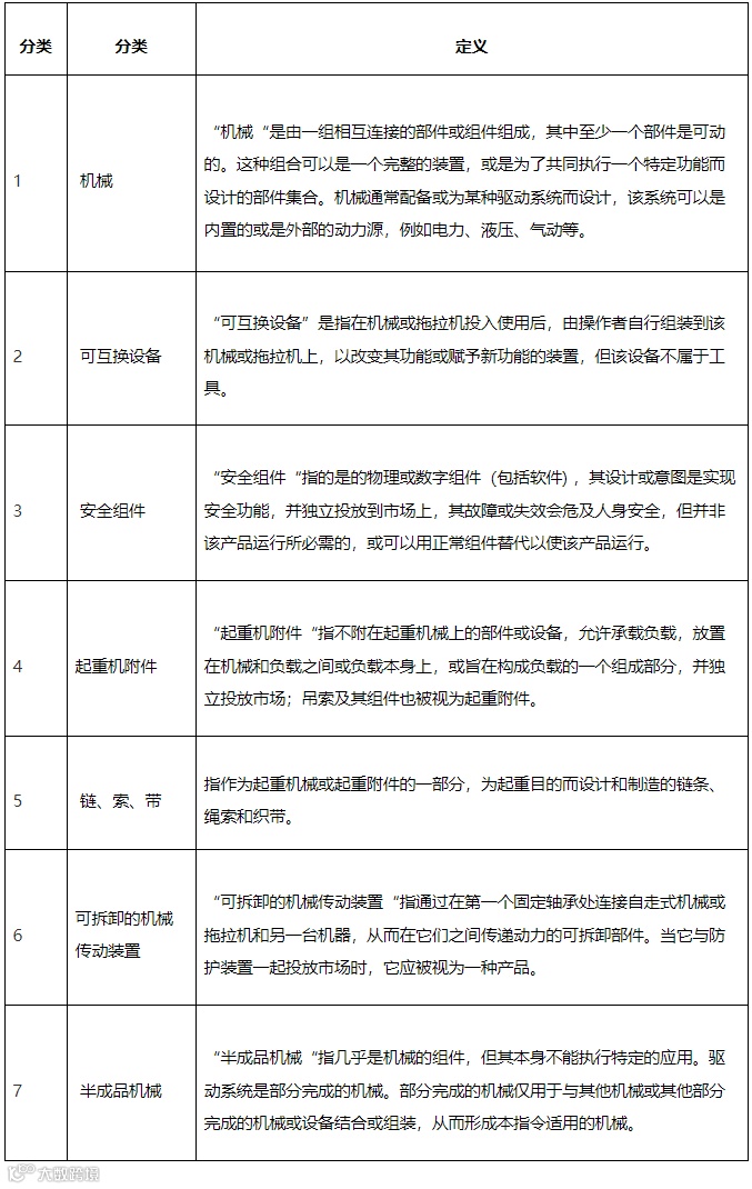
法规适用: 机械指令适用于以下商品:机械;可互换设备;安全组件;起重配件;链条、绳索和织带;可拆卸的机械传动装置;半成品机械。下文统称“机械商品”。
-
定义及分类:

机械指令中的“附件 IV ”有列出部分机械商品,该“附件 IV ”所列范围之机械商品相对危险程度高,故将之称为危险机械,而未列入“附件 IV ”的机械商品则称为一般机械或普通机械。
二、【适用范围】
1、本规则适用于阿里巴巴国际站(以下统称为“国际站”)所有注册会员(以下统称“商家会员”)。
2、本规则适用于所有销往欧盟市场的需符合机械指令/法规的商品,列举部分机械商品,包含但不限于:

三、【合规要求及管控措施】
1. 合规要求
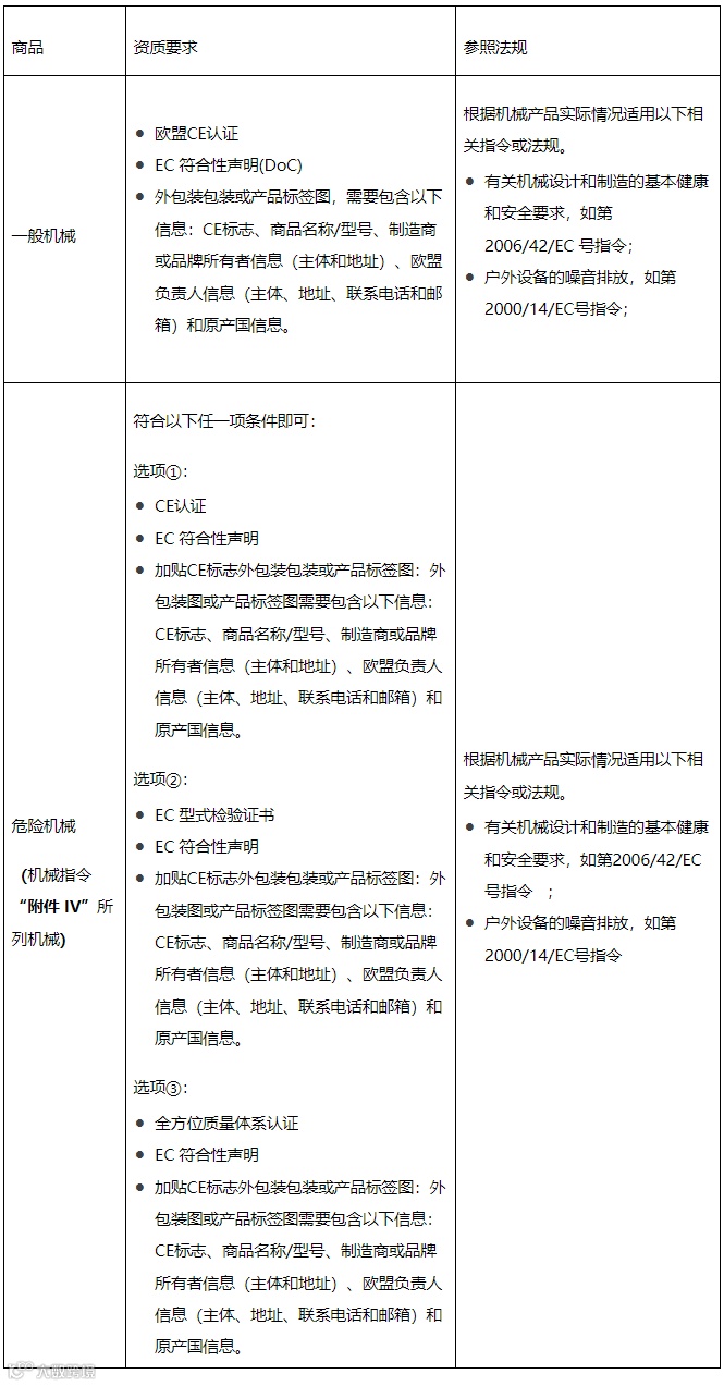
销往欧盟的机械商品需要出具相应的CE认证及检测报告、符合性声明(DoC)、CE标签等。
-
欧盟CE证书: 根据欧盟机械指令及市场监督法规等,投放欧盟市场的机械产品,需对该类型机械产品参照欧盟技术标准进行系统的测试和评估后,由符合条件的合格评定机构出具CE证书,该证书表明对应机械产品符合欧盟相关法规及技术标准,适用于机械指令范围内的所有机械产品。
-
欧盟符合性声明(Declaration of Conformity, DoC): 由制造商或其授权代表签署的正式声明文件,声明其机械产品符合欧盟机械指令的基本健康和安全要求。签署符合性声明意味着制造商承担法律责任,确保产品符合所有适用的欧盟法规和标准。
-
产品加贴CE标志: 机械商品必须加贴CE标志,表明产品已符合机械指令及其他适用的的欧盟法规和标准。CE标志需清晰、可见且永久固定在设备上。
-
EC 型式检验证书:欧盟机械指令的EC 型式检验证书是一种合格评定文件,证明某种机械产品符合欧盟的基本健康和安全要求,仅可由欧盟公告机构(Notified Body)检验并出具的证书,确认某种机械产品的设计和制造符合机械指令的基本要求,主要适用于机械指令附件IV中列出的高风险机械产品。
-
全方位质量体系认证:欧盟机械指令的全方位质量体系认证是制造商通过建立和实施全面的质量管理体系,以确保其机械产品持续符合指令要求的认证过程。它是高风险机械产品进入欧盟市场的重要合规途径之一。制造商在仅可选择欧盟公告机构(Notified Body)进行审核和认证,主要适用于机械指令附件IV中列出的高风险机械产品。
2、管控措施

同时将上述资料上传至My Alibaba后台,对于巡检不具备相关证书或不符合要求的商品,平台将对其实施欧盟市场屏蔽及欧盟订单拦截。
-
Directive 2006/42/EC
-
Regulation (EU) 2023/1230
-
Regulation (EC) 765/2008
-
Decision 768/2008/EC
-
Regulation (EU) 2019/1020
欧盟法规要求所有投放到欧盟市场的机械商品必须应经过检测确保其符合欧盟机械指令/法规,并获得符合标准的CE认证以及产品加贴CE标志,否则将面临执法措施。
因此,为减少机械商品卖家在海外市场的商业损失并消除消费者对其产品的安全疑虑,阿里巴巴国际站将加强该类商品的管控。
查询机械指令2006/42/EC,ANNEX IV,符合ANNEX IV 所列特征的机械商品即为危险机械。
现行机械指令2006/42/EC中的附件IV,在机械新法规EU 2023/123被列入“高风险机器”清单,将分为A部分和B部分进行欧盟合格评定:
-
在 A 部分中,CE 标志只能通过型式检验机构 (NB) 进行。
-
在较大的 B 部分中,CE 标志也可以通过欧盟标准实现,如通常的那样,通过内部生产控制。
目前处于机械指令向机械新法规过渡并行阶段,机械指令或法规的合规评定都属于可接受,但是自 2027 年 1 月 20 日起强制适用机械新法规Regulation (EU)2023/1230。
半成品机械本身不需要进行CE认证或加贴CE标志,但制造商必须提供装配说明和技术文件,确保在与其他部件结合后,最终设备能够符合欧盟机械指令的要求。完整设备的制造商有责任进行CE认证,以确保设备的安全性和合规性。半成品机械的合规要求如下:

以下产品不适用于机械指令:
-
原机械设备制造商提供的作为特定元件备用件的安全零件:用于游乐场和游乐园的专用设备;
-
武器、枪支,以及为核目的、军事或警察特别设计或投入使用的机械;
-
3个整车框架覆盖的整车以及专门用于比赛的汽车、空中、水上、铁路运输工具,不包括安装在运输工具上的机械;
-
停泊的船只和海上移动设备以及安装在这些船只和/或设备上的机械;
-
为研究目的而专门设计和建造的,暂时用于实验室的机械;
-
矿用绕线齿轮;
-
在艺术表演中移动表演者的机械;
-
两类高压电气设备:开关装置和控制装置、变压器;
-
适用于机械安全指令的产品:升降速度不高于0.15m/1 s的电梯;
-
适用于低压指令的产品:包括家用电器,音视频设备,信息技术设备,普通办公用机械,低压开关设备和控制装置,电动机等。
符合性声明(DoC)需要体现产品信息,相关的指令和协调标准,由制造商、品牌所有者、进口商出具的符合性声明 (DoC),表明商品符合上述法规、标准和要求。*文件中必须包含责任人的姓名、职务和签名。

需要留意高度要求(通常会默认不小于5mm的高度), 需要等比例缩放。
《通用产品安全法规》(以下简称”GPSR“)自2024年12月13日起全面生效。根据GPSR的规定,绝大多数销往欧盟的非食品的消费类商品必须有欧盟负责人,在线电商平台有义务对外展示欧盟负责人的信息。欧盟负责人的主要义务是保存产品的技术合规文件,并担任商家与市场监管机构之间的联络人。
包含但不限于发布到以下类目的符合机械指令的商品:

发布在其他类目的机械商品同样在管控范围,对于错放类目的商品将参照错放类目规则处置。
需要及时上传商品相应的CE证书、符合性声明DoC、CE标志产品图片。
商家主账号后台【认证中心—证书管理—证书上传—认证检测—国别限售准入】
注意事项:仅管理员账号(主账号)可上传商品相关资质
①登录商家My Alibaba后台
商家My Alibaba后台→认证中心→证书管理→证书上传
②进入上传证书界面,选择认证类型、准入类目、证书名称
*认证检测→填写被认证主体名称→国别限售准入→机械商品→填写证书编号→选择证书名称

③信息填写及提交
商家上传的资质证书通过审核后,可以参照以下路径对相关商品进行品证关联:
方式1:【认证中心—证书管理—证书列表-证书名称—关联商品】
方式2:【商品管理-编辑商品页面—产品证书—关联商品资质,选择对应商品的资质证书进行关联】
对于不符合法规要求的上述机械商品,若存在未发货或发往欧盟的在途订单,建议商家自行与买家沟通,确认欧盟相关法规及自身商品的认证情况,并协商订单是否继续履行。销售不合规的商品至欧盟市场可能会被平台下架删除、引发产品召回、罚款等后果。
以上内容来源阿里巴巴国际站。


