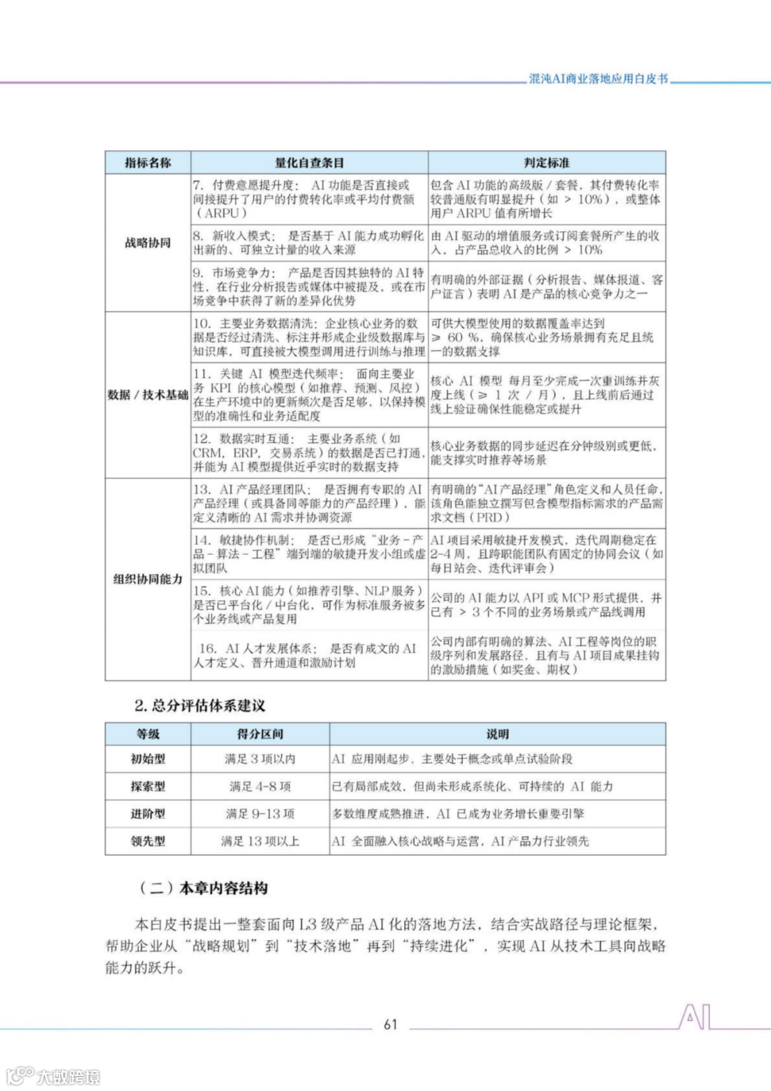
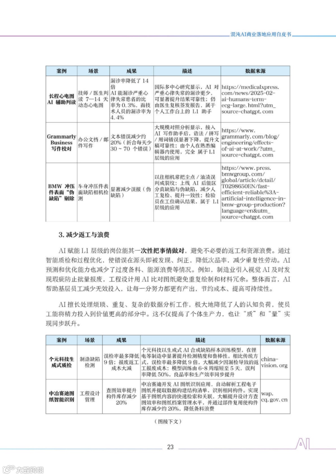
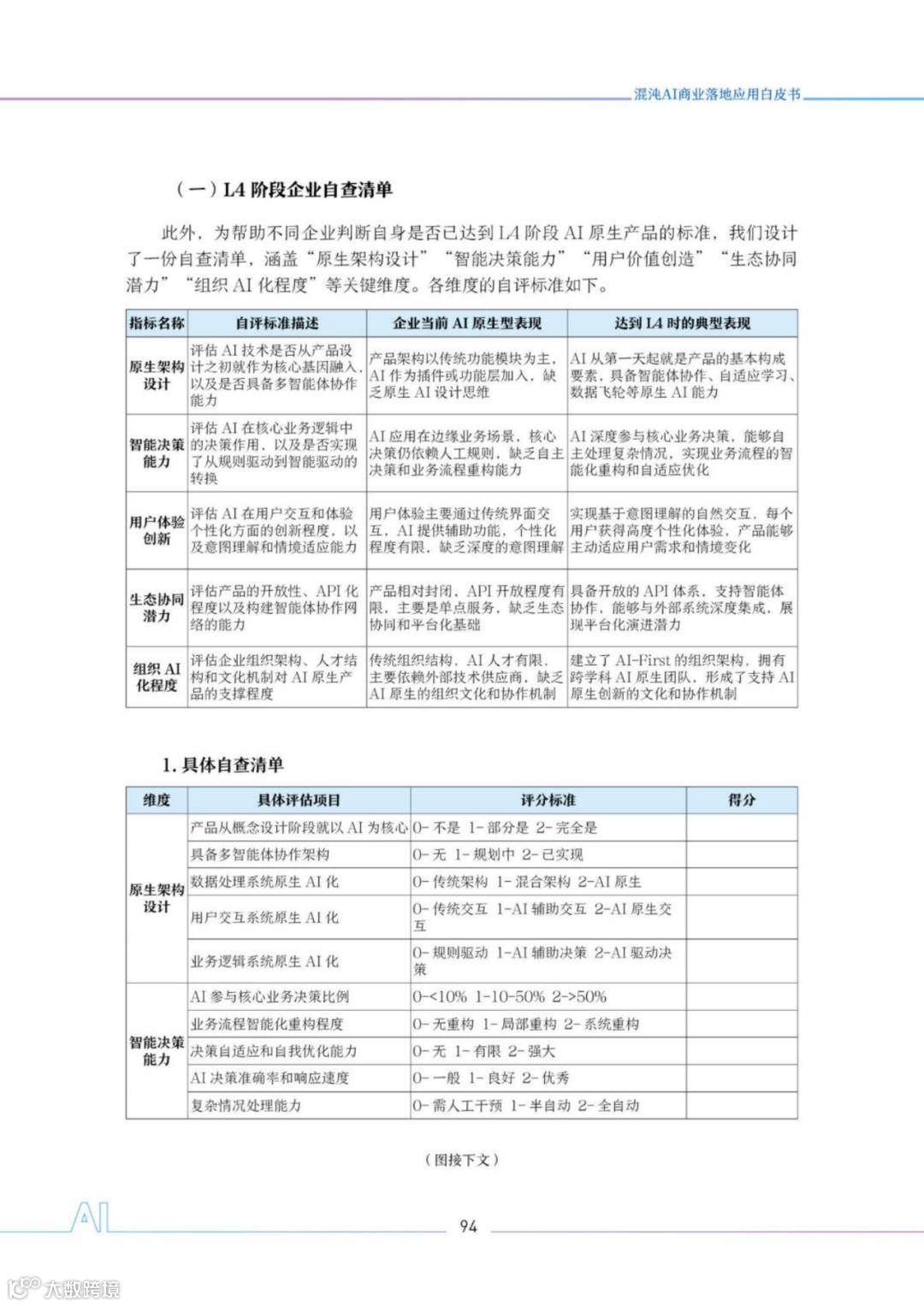
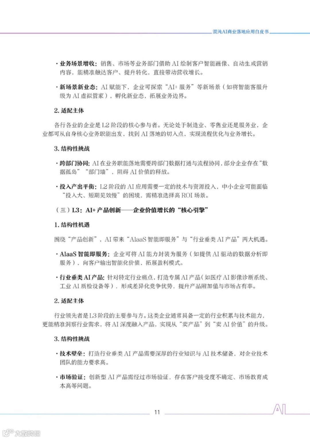
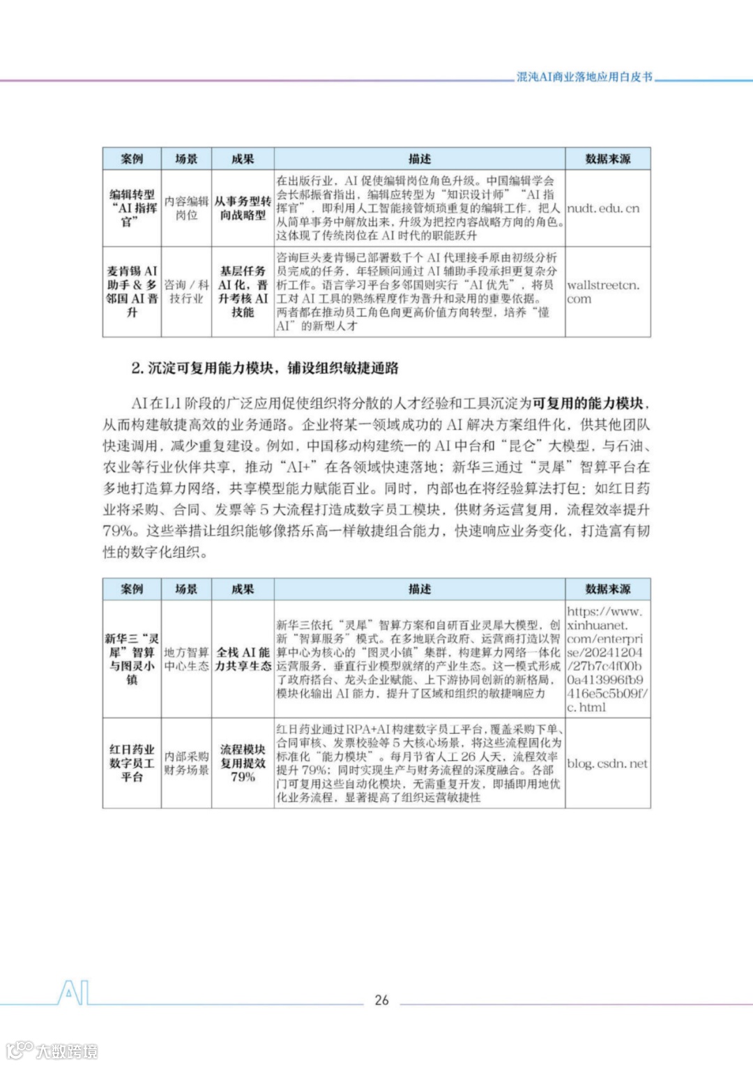
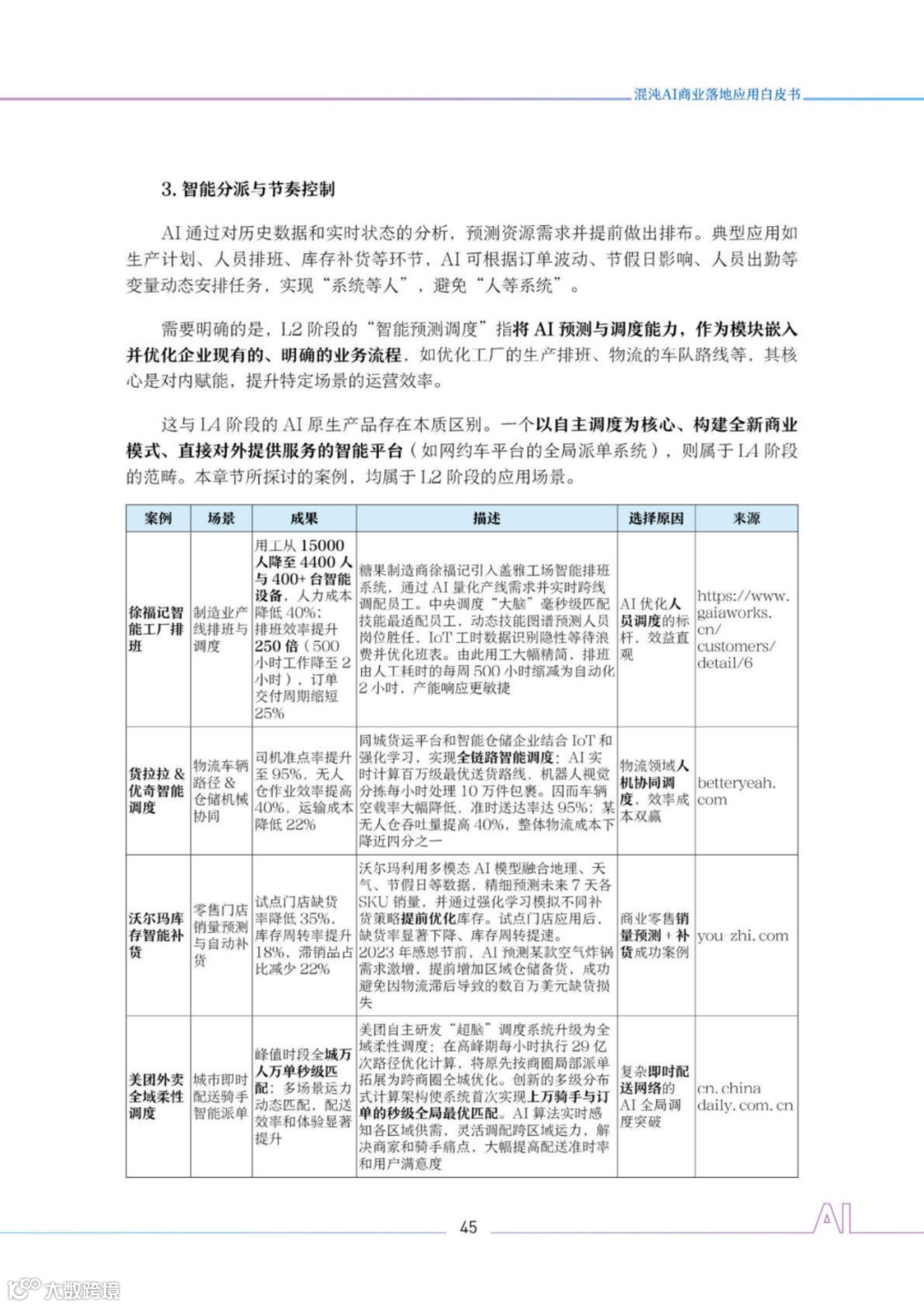
混沌AI商业应用白皮书
#跨境电商+AI应用实践者
记得加关注哦

与博主交个朋友
请备注:关键词(地区+行业+姓名)
三不通过原则:不备注不通过、设置仅聊天不通过、不让他看我状态不通过

博主寄语:多交流,多出去走走,总会有收获的



