日本消费税新政生效后,如果有企业采购需求的买家收到的发票上没有卖家的JCT注册号,是无法申请JCT进项抵扣。而卖家没有上传JCT税号至销售平台,对于卖家的销售和店铺竞争力会受到一定的负面影响,同时,也无法享有与其他已获得JCT注册号卖家一样的竞争优势。
Amazon针对JCT新政推出的辅助功能
亚马逊日本站现已全面上线关于JCT合规发票留存新政的企业购前台页面新功能。买家将可通过使用这些新功能,方便快捷地选择能够开出合规发票的卖家,并购买其产品,这将对卖家的销售产生直接影响。
商品详情页专属徽章
亚马逊企业购会给可开具合规发票的卖家的商品发布专属徽章,有合规发票需求的买家将可以通过此徽章更方便地识别出能开具合规发票的卖家所提供的商品。

卖家只需在亚马逊卖家平台上传JCT注册号,即可获得专属徽章。
商品筛选功能
亚马逊企业购将在商品筛选功能处增加一个新的筛选条件——“发票类型”,有合规发票需求的买家可以使用此筛选功能更快捷地筛选出能开具合规发票的卖家所提供的商品。

商品筛选功能已自动实施,无需任何申请手续。
企业购Prime账户新增的2项卖家政策
1)限制规则(即限制账单不符合税费条件的报价)
当公司员工(即亚马逊企业购用户)购买了不能开具合规发票的商品时,该企业购账户的管理员将收到提示信息,并可以为此种购买行为设置审批流程。
2)筛选规则(即屏蔽账单不符合税费条件的报价 )
企业购用户可以提前设置其亚马逊企业购账户,以便只能购买可开具合规发票的商品。

新政实施后,日本商品进口清关有什么变化?
日本消费税新政实施后,卖家需要通过税关事务管理人(Attorney for Customs Procedure,以下简称ACP)和/或记录进口商(Importer of Record,以下简称IOR)来进口FBA货物。
▲请注意:任何采用FBA物流方式的进口货物,不得选择亚马逊及其运营中心作为税关事务管理人(ACP)或记录进口商(IOR)。
【税关事务管理人(ACP)】
税关事务管理人(ACP)是日本本地的个人或实体,作为卖家的代理人注册于日本海关,以帮助卖家进行货物进口和沟通。ACP并不完全承担进口商的全部责任。作为卖家责任的一部分,卖家必须确保自己的货物符合当地法律法规。
日本各关区之间不共享ACP注册信息,卖家如有需要在各个关口进行货物进口,需要在每一个关口进行ACP注册。一旦卖家找到货物的目的地自由承运人(Free Carrier,简称FC),请确保自己的ACP已在所有要求的地区完成注册。
【记录进口商(IOR)】
将货物进口到日本时,必须有一名日本当地记录进口商(IOR)负责办理进口时可能收取的关税和税款。IOR还需确保进口货物符合当地法律法规。如果卖家没有日本实体作为IOR,则必须任命一名ACP。
海外卖家(包含中国卖家)作为非本地进口者,通常可以使用税关事务管理人(ACP)来进口货物到日本。
若海外卖家(包含中国卖家)想要在申报环节抵扣进口时向海关缴纳的进口消费税,则必须使用税关事务管理人(ACP)模式进口,并使用自己的法人番号支付进口消费税,以获得可用于抵扣的合规税金单。合规税金单随后可在申报环节进行JCT申报抵扣。
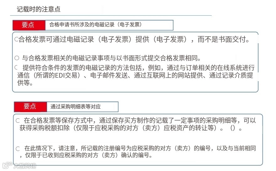
如何开具合规JCT发票
JCT合规发票应包括以下内容


注意事项



