点击蓝字,关注我们
cif与ddp的区别
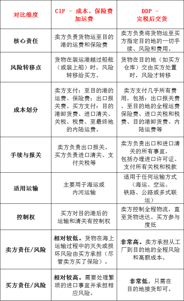
我们先来看通过一个详细的对比表格和解释来说明它们的区别。
1. CIF - 成本、保险费加运费
· 形象理解:可以理解为卖方负责“送货上船并买好保险”,之后的麻烦事和主要风险就与卖方无关了。
· 流程:
1. 卖方在其工厂或仓库将货物准备好。
2. 卖方安排运输,将货物运到装运港,并办理出口清关手续。
3. 卖方支付将货物运到指定目的港的海运费,并为货物购买海运保险。
4. 当货物在装运港成功装上船的那一刻,货物的风险就从卖方转移给了买方。这意味着如果船在海上遇到风浪导致货物受损,这个损失由买方承担(但买方可以用卖方购买的保险去索赔)。
5. 货物到达目的港后,所有后续事宜(如卸货、进口清关、支付关税、安排内陆运输到最终仓库等)均由买方负责和付费。
· 举例:
一家中国上海公司(卖方)以 CIF 洛杉矶 的条款向美国公司(买方)出口一批货物。
· 卖方(上海公司)负责:把货送到上海港,完成出口报关,支付到洛杉矶港的运费和保险费。
· 风险转移:货物在上海港装上船后,风险归美国买方。
· 买方(美国公司)负责:货物到达洛杉矶港后,支付港口卸货费、办理美国进口清关、支付所有进口关税和税款,并自己安排卡车将货物从洛杉矶港运到其在纽约的仓库。
2. DDP - 完税后交货
· 形象理解:可以理解为“送货上门,包清关,包税”,是一种对买方最省心、对卖方责任最大的交易方式。
· 流程:
1. 卖方在其工厂或仓库将货物准备好。
2. 卖方负责所有事务,包括出口报关、安排全程运输(可能包括海运、陆运等)、支付所有运费。
3. 最关键的是,卖方需要负责在买方所在国的进口清关,并支付所有进口关税、增值税和其他税费。
4. 货物的风险一直由卖方承担,直到货物被运到买方指定的最终地点(如买方仓库),并交由买方处置时,风险才转移。
5. 买方只需在目的地准备好接收货物即可。
· 举例:
同样是中国上海公司(卖方)向美国公司(买方)出口货物,但条款是 DDP 纽约仓库。
· 卖方(上海公司)负责一切:
1. 上海出口报关。
2. 支付到美国的海运费/空运费。
3. 货物到达美国洛杉矶港后,负责美国端的进口清关(可能需要雇佣美国的报关行)。
4. 支付所有美国的进口关税和税费。
5. 安排并从洛杉矶港到纽约仓库的内陆卡车运输。
6. 承担直至货物在纽约仓库安全卸下前的全部风险。
· 买方(美国公司)负责:在纽约仓库签收货物。
如何选择?
· 买方偏好:
· 如果你是买方,且对目的地国家的进口政策不熟悉、没有清关能力,或者希望将所有物流事宜打包给卖方处理,那么DDP是更省心的选择。但通常货物单价会更高,因为卖方把所有风险和成本都计入了价格。
· 如果你是买方,在目的国有熟悉的货代,希望控制进口流程和成本,那么CIF或其它术语(如FOB)可能更合适。
· 卖方偏好:
· 如果你是卖方,对海外市场的进口法规非常了解,有能力处理或外包目的地国的清关和税务,并且希望提供一个有竞争力的“一站式”服务,可以考虑DDP。但务必精确计算所有成本,否则可能亏损。
· 如果你是卖方,希望控制风险和责任,不想卷入复杂的进口事务和高昂的不可预见成本(如关税波动),那么CIF或其它术语(如EXW, FOB)是更安全的选择。
总结来说,CIF和DDP代表了供应链责任的两个极端:CIF是卖方责任的“中途下车”,而DDP是卖方责任的“全程护航”。 在签订合同前,双方必须明确理解这些条款的含义,以避免日后产生纠纷和额外成本。
END
STEX
联系丨18702047288

