一、极高影响力因素:这些是转化的“生命线”
这些因素是买家决策的绝对核心,任何一个出问题都会导致订单流失。
(1)产品标题 — 第一印象
定义:搜索结果显示的“门面”,决定用户是否点击。
优化关键:严格控制在80字符内,核心关键词前置,同时保证通顺可读,吸引点击。
(2)主图质量 — 视觉冲击
定义:产品在列表页中最抢眼的视觉元素。
优化关键:必须使用2000x2000像素的高清图,遵守白底规则,一张主图就要能突出产品最核心的卖点。
(3)价格竞争力 — 临门一脚的催化剂
定义:你的价格是否更有诱惑力。
优化关键:善用自动调价工具,实时监控竞品价格,确保自己的价格始终处于有竞争力的区间。
(4)客户评论 & 评分 — 信任的基石
定义:评论数量和质量、星级评分,是新手买家最重要的参考。
优化关键:通过邮件跟进、加入Amazon Vine计划获取早期评论。积极回应差评,用优质服务鼓励好评,全力将星级维持在4.0以上。
(5)Buy Box 购物车 — 订单的“高速公路”
定义:拥有它,超过80%的订单才会流入你囊中。
优化关键:保持有竞争力的价格、优先使用FBA、维持高卖家绩效指标,是赢得购物车的不二法门。
(6)库存情况 — 最基本的保障
定义:简单粗暴——有货才能卖。
优化关键:精细化库存管理,设置库存预警,绝对避免断货,否则流量和排名将遭受毁灭性打击。
二、高影响力因素:这些是“强力助推器”
在基础打好后,优化这些因素能让你在竞争中脱颖而出。
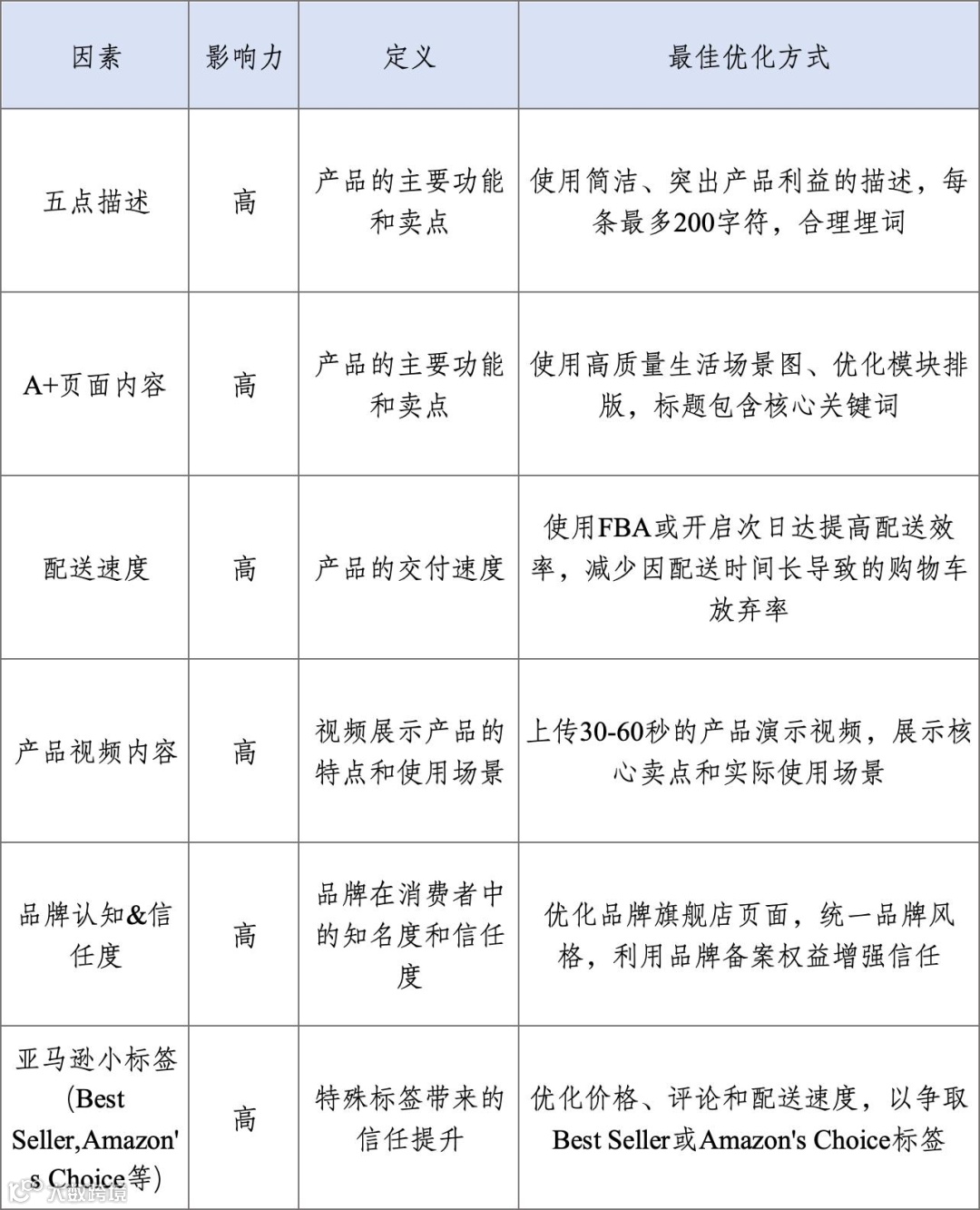
(1)五点描述 — 说服力的核心
定义:快速说服买家,展示产品核心优势的黄金位置。
优化关键:采用利益导向的简洁描述,每条突出一个核心卖点,并合理嵌入关键词。
(2)A+页面 — 品牌和信任的放大器
定义:用图文并茂的方式讲好品牌和产品故事。
优化关键:使用高质量场景图、优化版块布局,在标题中包含核心关键词,能显著提升专业度和信任感。
(3)配送速度 — 消除犹豫的定心丸
定义:产品送到客户手中的速度。
优化关键:使用FBA或开通“次日达”等服务,速度越快,买家因等待时间过长而放弃购物车的几率就越低。
(4)产品视频 — 动态展示的利器
定义:一图胜千言,一视频胜千图。
优化关键:上传30-60秒的短视频,生动展示产品功能、使用场景和核心卖点,效果远超静态图片。
(5)亚马逊小标签 — 官方背书的光环
定义:如 Best Seller、Amazon‘s Choice 等标签,是强大的信任状。
优化关键:综合优化销量、价格、评论和配送速度,努力争取这些标签,它们能带来巨大的流量和转化加成。
三、中度影响力因素:这些是“优化加分项”
做好这些细节,能为你的转化率锦上添花。
(1)产品描述 & 促销活动
产品描述要用短段落和项目符号,清晰易读。善用优惠券和限时促销(尤其在Prime Day等大促期间),制造紧迫感,刺激消费。
(2)问答互动 & 移动端优化
主动回复 Q&A 区的问题,提前打消潜在买家的疑虑。确保整个Listing在手机端完美显示,这是当前流量的大头。
(3)定期订阅优惠
对于复购率高的产品,开启 “Subscribe & Save”,能有效锁定长期客户,提升复购率和转化率。

