先说结论
To B软件的预算分配需要围绕“品牌发展阶段”、“核心传播目标”、“目标客户特征”、“行业竞争环境”、“总体预算体量”这五大核心变量展开。
不同于消费品的大众触达逻辑,To B企业的决策链长、客单价高、转化周期久,预算分配的每一分钱都需要精准对接企业客户的需求链路与决策场景。
市场部的核心价值从来不是“花钱”也不是“抠搜钱”,而是通过科学的预算分配实现“生意增长”,也就是既要兼顾短期线索产出,又要支撑长期品牌资产沉淀。
那要怎么做呢?
先破除认知的误区
To B企业预算分配没有标准答案,系统思维才是关键。
预算分配没有标准化的公式可以直接套用
行业里流传着一些“预算分配黄金比例”,诸如 “70%投线上获客+30%投线下活动”、“社交媒体占比不低于50%”、“企业年营收的5%-10%作为市场部全年的总体预算”等说法。但这些量化指标缺乏To B行业的针对性,也没有考虑到企业的差异化特征。
以SaaS型CRM软件与大型工业软件为例:前者客单价相对较低、决策流程简单,线上线索获取的ROI更优;而后者客大部分单价超百万、决策涉及技术、采购、业务等多部门,线下高端峰会、私享会、1V1拜访、渠道建设投入等的权重必须提升。
To B软件的预算分配需要围绕“品牌发展阶段”、“核心传播目标”、“目标客户特征”、“行业竞争环境”、“总体预算体量”这五大核心变量展开。脱离企业实际场景地去套用标准化公式,只会导致预算浪费或战略失焦。
五大核心变量的To B适配逻辑


2.1 品牌发展阶段:
初创期To B软件(比如垂直领域新SaaS工具):需要聚焦高ROI获客渠道,优先解决“让目标客户知道并试用”的问题;
成长期企业(比如用户量1-10万的SaaS平台):需要加大市场份额争夺力度,预算向行业渗透与销售协同倾斜;
成熟期企业(比如头部ERP厂商):就需要优化投入产出比,重点布局品牌溢价与老客户增购;
衰退期企业:则要收缩预算,聚焦细分赛道转型测试。
2.2 核心传播目标:
品牌建设类目标(例如建立行业领导者形象):需要长期投入,预算可流向行业研究报告发布、标准制定参与、高端品牌活动;
线索获取类目标:需要强化短期效果追踪,预算侧重精准投放、试用转化活动、销售线索培育;
客户留存类目标:则需联动客成部门,预算多用于老客户沙龙、续约激励、案例共创等。
2.3 目标客户特征:
中大型企业决策者(例如CIO、技术总监):更关注行业权威背书,预算可投向行业峰会赞助、垂直媒体深度合作、定制化解决方案演示;
中小企业决策者(例如创始人、运营负责人):依赖线上信息获取,预算应倾斜于搜索引擎营销、轻量化Demo工具、性价比案例内容;
政府及国企客户:则需要重视政策解读内容、资质认证展示,预算可用于政务渠道合作、合规性白皮书制作。
2.4 行业竞争环境:
竞争加剧期(例如低代码平台赛道):需要强化差异化传播,预算向技术壁垒展示、独家案例推广倾斜;
行业蓝海期:则可低成本抢占用户心智,预算侧重内容种草、早期用户培育;
政策调整期(如数据安全法规更新):需增加合规性传播预算,及时输出应对方案内容。
2.5 总预算体量:
几乎无预算(0-几万/小几十万):
聚焦精准获客与信任构建,以免费内容制作、私域精细化运营、资源置换搭建基础盘,再通过小额精准投放高ROI渠道及客户转介绍激励突破增量;
小预算(几十万-百万级以下):
需要集中火力突破单一渠道,避免撒网式投放;
中预算(千万级):
可构建“核心渠道+测试渠道”的组合;
大预算(亿级):
则需要布局全链路营销,兼顾品牌建设、线索获取与客户运营。
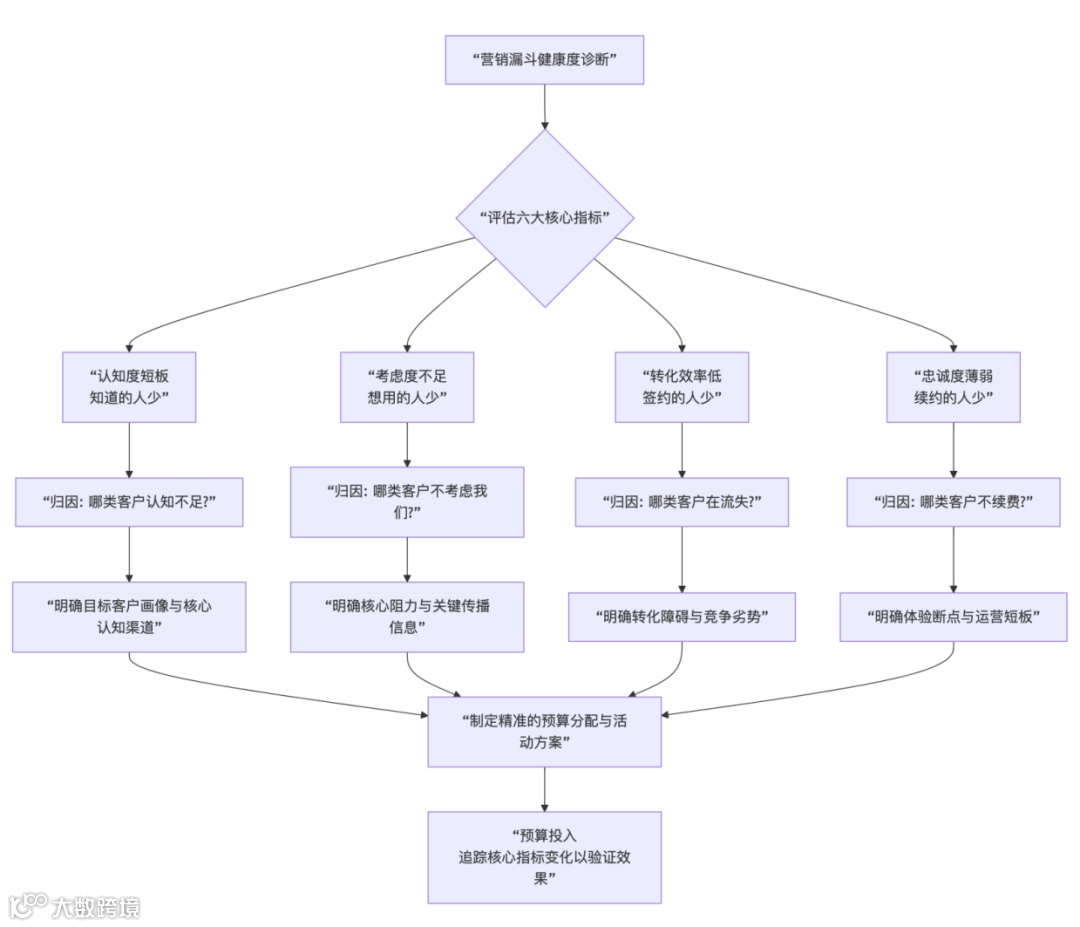
生意诊断
预算分配的前提是明确“钱要解决什么问题”,这就需要通过生意诊断找到营销链路的核心断点。

To B专属营销漏洞指标体系
构建适配To B软件的六大核心指标,通过横向对比竞品、纵向分析转化效率,定位核心问题:
1.1 第一提及率:
目标客户在需要对应软件解决方案时,第一时间想到品牌的比例,反映行业心智占有率。
1.2 认知度:
目标客户中知道本品牌的比例,但需要区分“泛认知”(仅听过名称)与“有效认知”(了解核心功能)。
1.3 考虑度:
表示认知客户中愿意将品牌纳入采购评估范围的比例,可通过试用申请量、白皮书下载量、咨询量等数据间接衡量。
1.4 偏好度:
指在评估阶段,客户更倾向于选择本品牌的比例,核心影响因素包括产品功能匹配度、案例相似度、服务保障等。
1.5 转化率:
从评估阶段到最终签约付费的比例,To B软件需区分新客户签约率、老客户增购率、渠道合作伙伴转化效率等细分指标。
1.6 忠诚度:
体现付费客户的续约率、转介绍率,是To B软件长期增长的核心基石。
常见的问题定位和原因分析
通过漏斗分析,To B软件企业常出现的核心问题以及原因如下:
2.1 认知度短板:考虑购买的客户多,但知道品牌的客户少
可能原因包括行业曝光不足、目标渠道覆盖不全、品牌差异化定位不清晰。例如某工业互联网软件,产品功能领先但仅依赖线下销售推广,导致行业内认知度远低于竞品。
2.2 考虑度不足:品牌认知度高,但纳入评估的客户少
核心问题可能是产品价值传递不到位、缺乏匹配的成功案例、试用门槛过高。比例如某AI客服软件,因未针对电商、金融等细分行业制作解决方案,导致通用型宣传无法打动目标客户。
2.3 转化效率低:认知和考虑度都高,但签约率低
需要排查产品演示效果、定价策略、采购流程适配性、竞争对手拦截等因素。例如某企业级SaaS软件,因未提供本地化部署选项,错失大量对数据安全要求高的传统企业客户。
2.4 忠诚度薄弱:签约客户多,但续约率低
可能与产品落地效果、客户成功服务、售后响应速度相关,此时市场部预算需向客户运营倾斜,而不是继续投入获客。
问题继续拆解
找到核心问题后,需进一步拆解,明确预算分配的精准方向。
以“认知度不足”为例:
-
第一层:哪类客户的认知不足?是大型企业还是中小企业?是华东地区还是华北地区?是制造行业还是零售行业?
-
第二层:这类客户的精准画像是什么?包括企业规模、行业属性、决策链角色(技术决策者、业务决策者、采购决策者)、信息获取习惯等。
-
第三层:这类客户的核心认知渠道是什么?是行业展会、垂直媒体、技术社区,还是同行推荐?
如果以“考虑度不足”为例的话:
-
第一层:哪类客户的考虑度低?是对价格敏感的中小企业,还是对功能要求高的大型企业?
-
第二层:他们不考虑的核心原因是什么?是功能不匹配、案例缺乏说服力、品牌可信度不足,还是服务保障不到位?
-
第三层:需要强化哪些核心传播点?是突出技术优势、性价比、行业专属解决方案,还是客户成功案例?
渠道角色定位
完成生意诊断后,需根据问题定位选择适配的传播渠道,并明确各渠道的核心角色(认知贡献或考虑贡献)。
To B软件的渠道特性与消费品差异显著,需构建符合企业客户决策逻辑的渠道矩阵。

认知贡献渠道
认知贡献渠道的核心目标是让目标客户“知道并记住品牌核心价值”,需具备覆盖广、触达快、信息传递直接的特点。
To B软件的核心认知渠道包括但不限于:
行业展会与峰会:
一些行业内几乎家喻户晓大会,例如乌镇互联网大会、世界人工智能大会WAIC等,这类大会会集中展示国内外最先进的技术成果,所以也会吸引到很多企业的管理层、关键决策者、投资人、技术/业务专家、各大媒体等,一般能在这类大会上露脸展示的的,关注度和曝光量绝对不低。适合中大型To B软件企业,可通过展位展示、主题演讲、圆桌讨论等形式,触达批量目标客户决策者。
垂直媒体与权威合作:
例如在36氪企服、钛媒体、行业研究机构(如IDC、艾瑞咨询)发布广告、行业报告、深度访谈。权威渠道背书能快速提升品牌可信度。
品牌内容发布:
发布行业白皮书、趋势研究报告、政策解读内容,通过自有媒体矩阵(官网、公众号、视频号)与合作渠道扩散,塑造专业形象。
精准线上广告:
在行业垂直平台投放品牌广告,针对企业决策层的岗位、行业、企业规模进行定向覆盖;搜索引擎品牌词投放,捕捉已有初步认知的客户。
CEO/高管IP打造:
通过行业论坛演讲、媒体专访、财经类节目出镜等方式;或者预算有限下做创始人IP(这里的创始人IP只是代指,可以在企业找一些适合且自愿度较高的人来做IP,结合自身特色、知识储备和企业解决方案等维度进行持续型输出),强化品牌人格化形象,传递企业战略与技术理念。
考虑贡献渠道
考虑贡献渠道的核心目标是让目标客户“深入了解产品价值,产生评估意愿”,需具备信息深度、互动性强、场景化展示的特点。
To B软件的核心考虑渠道包括但不限于:
产品演示与试用:
线上Demo直播、一对一远程演示、免费试用申请通道。需投入预算优化演示工具、制作行业专属演示脚本、对所有要涉及演示的人员进行专业的培训和考核。
案例营销:
制作客户成功案例视频、深度案例研究、客户见证访谈,针对不同行业、场景进行精准分发;定期举办客户走访活动/案例分享会,邀请现有客户与潜在客户面对面交流。
内容营销矩阵:
技术博客、解决方案文档、产品功能解析视频、常见问题解答(FAQ)、竞品对比分析(合规前提下)。为客户评估提供全面信息支撑。
销售工具支持:
制作销售话术手册、产品对比图表、行业解决方案PPT、报价单模板等物料,助力销售团队高效推进客户沟通。
小型定制化活动:
针对特定行业或区域的小型沙龙、闭门研讨会,聚焦客户痛点进行深度交流,精准挖掘需求。
客户推荐计划:
激励现有客户推荐新客户,提供续约折扣、增值服务等奖励,借助客户口碑加速新客户考虑决策。
渠道角色的动态调整
需注意的是,部分渠道的角色并非固定不变,需根据合作形式与内容动态调整:
同一平台不同资源:
例如,LinkedIn的品牌广告侧重认知,而精准触达的私信营销、内容推送则侧重考虑;
同一渠道不同形式:
例如KOL合作中,行业大咖的品牌背书短视频侧重认知,而技术KOL的产品深度测评则侧重考虑;
同一内容不同场景:白皮书在行业媒体发布侧重认知,而通过销售团队定向推送给潜在客户则侧重考虑。
预算拐点与阈值
解决“投什么渠道”后,核心问题变为“每个渠道投多少预算”。
拐点与阈值的定义
拐点:
指渠道投放金额低于某一临界值时,因覆盖不足、场景不匹配等原因导致效果趋近于零,属于无效投放区间。例如举办一场企业产品发布会,若预算低于2万元,则无法邀请到优质的讲师、足量的目标客户和有影响力的媒体,最终只能沦为低效活动。
阈值:
即渠道投放金额高于某一数值时,边际效益显著递减,属于资源冗余区间。例如在某垂直媒体投放广告,当月度投放超过10万元后,新增线索量增长不足 10%,但成本增加50%,此时已达投放阈值。
核心指标的拐点与阈值的测算
To B软件需针对不同传播目标,锁定核心指标,通过历史数据拟合投放效益曲线,明确拐点与阈值:
2.1 认知目标(对应指标:有效认知覆盖率)
测算逻辑:基于目标客户总量、渠道触达效率、内容曝光频次,确定实现有效认知的最低预算(拐点)与饱和预算(阈值)。
案例:某CRM软件针对10万中小企业决策者进行认知投放,通过行业媒体组合,测算得出拐点为月度8万元(覆盖2万目标客户,有效认知率达15%),阈值为月度20万元(覆盖5万目标客户,有效认知率达35%,继续增加预算覆盖率提升不足5%)。
频次适配:根据品牌阶段调整触达频次,例如初创期To B软件需7次以上高频触达建立记忆点;成长期需3-7次加速心智占领;成熟期1-2次低频维持即可。
2.2 考虑目标(对应指标:试用申请量、白皮书下载量)
测算逻辑:因考虑目标受内容质量影响显著,需结合历史投放数据建立基准值(benchmark),同时区分不同渠道、不同内容的拐点与阈值。
案例:某工业软件的白皮书下载,在行业媒体投放的拐点为单篇3000元(下载量达50份),阈值为单篇1万元(下载量达150份);而通过销售定向推送的拐点为1000元(制作成本),阈值为5000元(超过后新增下载量主要为低质量线索)。
特殊注意:考虑目标的预算分配需优先保障内容质量,优质内容可降低拐点、提升阈值,例如一篇深度行业案例白皮书的转化效率可能是普通功能介绍的3倍以上。
2.3 转化目标(对应指标:签约率、线索转化率)
测算逻辑:转化目标的拐点与阈值和销售协同紧密相关,需考虑线索分配效率、销售跟进能力。
例如某To B软件线上投放的线索转化拐点为月度5万元(产出30条有效线索,销售可及时跟进),阈值为月度15万元(产出100条有效线索,销售团队饱和,新增线索跟进延迟导致转化率下降)。
预算分配的动态平衡策略
基于拐点与阈值的测算,建议采用“70%核心投放+30%测试探索”的预算分配模型:
70%核心投放:
集中投向拐点至阈值区间的核心渠道,确保核心目标达成。例如认知目标的核心渠道(行业展会+垂直媒体)分配总预算的40%,考虑目标的核心渠道(产品演示+案例营销)分配30%。
30%测试探索:
用于新渠道、新形式的测试,例如尝试新的行业展会、AI驱动的精准线索生成工具、新兴垂直社区合作等,每个测试项目设定明确的拐点基准,未达拐点则及时止损,达拐点则纳入核心投放体系。
不同发展阶段的预算分配实战策略
*如下预算分配也只是仅供参考,实操中还需结合公司业务、发展阶段和实际情况等综合评估:

初创期(0-2年,产品验证期)
核心目标:实现精准获客,验证产品市场匹配度(PMF),优先保障ROI。
预算分配比例:
-
考虑贡献渠道:60%(线上Demo工具开发20%、精准线索投放20%、小型行业沙龙10%、案例内容制作10%);
-
认知贡献渠道:30%(垂直媒体轻量级广告15%、创始人IP打造10%、行业白皮书发布5%);
-
测试渠道:10%(新渠道小额度试错,如技术社区内容投放、小众行业展会)。
成长期(3-5年,市场扩张期)
核心目标:扩大市场份额,提升行业渗透率,强化销售协同。
预算分配比例:
-
考虑贡献渠道:45%(产品演示团队扩充15%、行业案例营销15%、销售工具包制作10%、客户推荐计划5%);
-
认知贡献渠道:40%(大型行业展会15%、垂直媒体深度合作10%、品牌白皮书与研究报告发布10%、CEO IP打造 5%);
-
测试渠道:15%(新兴行业赛道测试、跨界合作活动、新营销技术应用)。
成熟期(6年以上,市场领先期)
核心目标:优化ROI,提升品牌溢价,促进老客户增购与续约。
预算分配比例:
-
考虑贡献渠道:30%(定制化解决方案演示10%、高端客户沙龙10%、竞品差异化内容10%);
-
认知贡献渠道:30%(行业标准参与5%、高端品牌活动10%、权威奖项申报5%、品牌宣传片制作10%);
-
客户运营渠道:25%(老客户答谢会8%、续约激励计划7%、增购解决方案营销10%);
-
测试渠道:15%(新技术营销应用、年轻决策者触达渠道、新业务线市场测试)。
衰退期(产品迭代滞后或市场萎缩)
核心目标:控制成本,探索转型机会,维持核心客户留存。
预算分配比例:
-
客户运营渠道:50%(核心客户专属服务15%、续约优惠活动20%、转型解决方案推广15%);
-
核心认知渠道:20%(聚焦核心客户行业的精准曝光);
-
转型测试渠道:30%(新业务线小范围市场测试、跨界合作探索)。
特殊场景下的预算动态调整
To B软件企业的预算分配需应对外部环境变化,针对特殊场景制定弹性调整策略:
经济波动期
通胀/经济下行:
收缩非核心渠道预算,增加价格敏感型客户的性价比内容营销;强化老客户运营,降低获客成本;延迟大型展会等重资产投入,转向轻量化线上活动。
经济复苏期:
加大行业展会、线下活动投入,捕捉企业数字化转型需求;拓展新行业赛道,测试增量市场渠道。
行业政策调整期
政策利好:
增加政策解读内容营销预算,制作政策适配解决方案;联合地方政府举办政策落地研讨会,抢占政策红利市场。
政策合规调整:
加大合规性内容营销预算,发布合规解决方案白皮书;参与行业合规标准制定,强化合规品牌形象。
重大产品迭代期
新产品上线:
倾斜预算至产品发布会、新功能演示、试用活动;联合KOL进行新产品测评,加速市场认知。
产品版本升级:
聚焦升级功能的价值传递,制作升级案例、功能对比内容;针对老客户开展升级培训活动,促进版本迁移。
预算效果评估与优化闭环
To B软件的预算分配并非一次性决策,需建立全周期评估体系,通过数据反馈持续优化:

建立多层级评估指标
渠道层指标:
覆盖量、触达率、线索获取成本(CPL)、试用申请率;
内容层指标:
内容下载量、阅读完成率、分享率、线索转化率;
转化层指标:
线索到签约的转化率、平均获客成本(CAC)、客户生命周期价值(LTV);
品牌层指标:
第一提及率、认知度增长率、行业口碑评分。
搭建数据追踪体系
工具选型:
采用Marketing Automation工具追踪线索全链路;通过CRM系统关联市场活动与签约数据;借助第三方监测工具评估品牌指标变化。
数据打通:
实现市场投放数据、内容数据、销售数据、客户数据的打通,明确各渠道、各内容的实际贡献。
定期优化调整机制
周度调整:
针对线上投放渠道,根据线索质量与成本数据,实时调整投放策略与预算分配;
月度评估:
复盘各渠道、各活动的ROI,优化下月预算分配比例,关停低效渠道;
季度战略复盘:
结合业务目标达成情况,调整中长期预算布局,优化渠道组合与内容策略;
年度体系升级:
基于全年数据,更新预算拐点与阈值基准,完善渠道角色定位,优化预算分配模型。

