点击蓝字 关注我们
发现了!发现了!AI+邪修就是写小说的绝杀
如今 AI 技术飞速发展,副业需求也日益增长。对于想尝试写作副业却没时间、缺思路的人来说,用 AI 工具写番茄小说,成了低门槛的新选择。
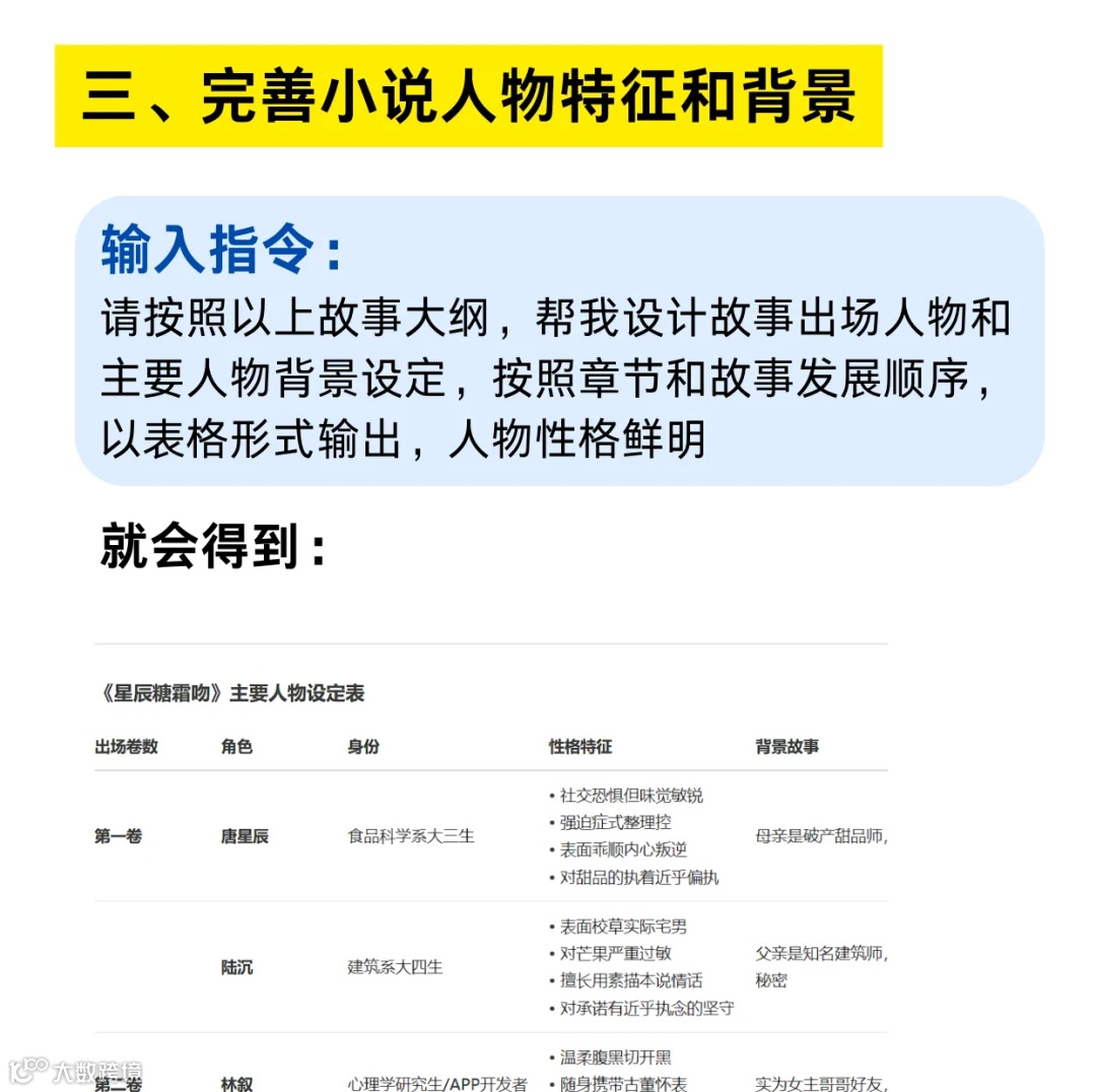
DeepSeek 和豆包是写番茄小说的好帮手。DeepSeek 擅长搭建小说框架,能快速生成逻辑清晰的大纲,还能设计核心冲突与人物设定,让创作有方向;豆包则在细节填充上表现出色,能精准理解需求,生成贴合番茄小说风格的情节与对话,让内容更生动。
用 AI 写番茄小说,几步就能搞定
需要工具:deepseek+豆包
具体操作步骤:
不过,用 AI 写小说也有风险要注意。内容同质化是常见问题,需在 AI 生成基础上加入独特设定;要遵守平台规则,避免敏感内容;版权问题也不能忽视,确保创作合规。
总之,用 DeepSeek 和豆包写番茄小说做副业,操作简单、效率高。只要掌握方法、规避风险,就能开启新的副业可能,不妨试着行动起来。
🎁 福利:
关注我,免费领取 《用AI写小说零基础教程》
AI做副业变现
AI工具安装包领取
AI全套教程资料、直播课
关注公众号点下方:联系我
添加V获取哦

