原来,ChatExcel才是老师们高效处理成绩数据的秘密武器!🎖️
只需10秒,就可以快速完成多维度成绩数据分析。从年级整体成绩复盘、班级学情诊断,到学科强弱项挖掘、学生个人成绩追踪,全场景需求一键满足,帮老师省下大量数据整理时间,把精力更多放在教学本身。
正值教师节,ChatExcel 团队特别整理了35 个教师常用 AI 提示词👇
练习图表和提示词,给大家准备好了👇点击官网chatexcel.com即可获取,用ChatExcel做学生成绩分析,效率翻倍,快试试吧!
01
年级成绩分析,快速掌握整体学情
💡提示词
分析两个班级的成绩,统计总分最高分、最低分以及各分数区间的人数(每30分为一个区间),并生成柱状图和高低点折线图,特别标注最高点和最低点。
🏜️图片展示
2.各学科年级排名
💡提示词
在每个学科列之后增加一列,显示该学科的年级排名,所有学生的所有学科均需要展示,处理好的表格下载给我。
🏜️图片展示
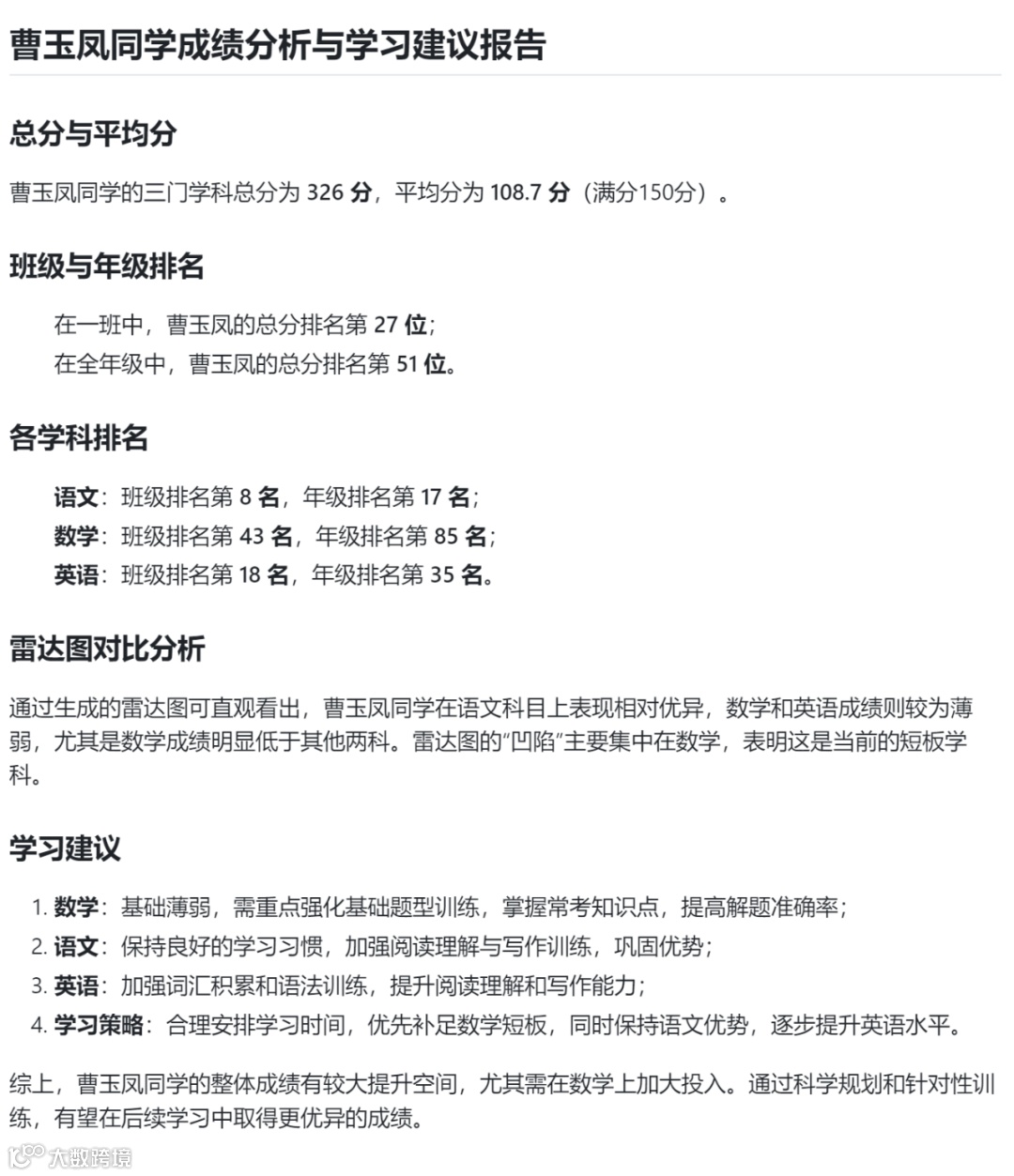
针对单个学生进行多维度拆解,从分数到排名、从学科对比到学习建议,为个性化辅导提供数据支撑。
1.多维度个人成绩综合分析
整合总分、平均分、班级 / 年级排名,搭配雷达图直观对比学科强弱,还能生成针对性学习建议。
💡提示词
计算一班曹玉凤同学的总分、平均分、班级排名和年级排名,以及各学科的排名,并生成对比雷达图,给出学习建议。
2.个人成绩与集体平均分对比
将学生成绩与班级、年级平均分对标,清晰看出学生在集体中的位置,找准提升方向。
💡提示词
绘制曹玉凤的成绩雷达图,计算高三(一)的各科的班级平均分,以及年级的各科平均分,对比曹玉凤的各科成绩、班级平均分、年级平均分。
针对单一学科深入分析,从整体达标率到分数段分布,再到重点关注学生筛选,帮老师精准定位教学薄弱点。
1.学科全面达标分析(以语文为例)
💡提示词
分析一班语文成绩(满分150分),详细且科学地计算优秀人数、优秀百分率、待合格人数、待合格率、语文合格率和语文平均分,以可视化方式展示分析结果,根据成绩筛选出需要着重关注的学生
🏜️图片展示
2.学科各分数段人数占比统计
对比全年级与单个班级的学科分数段分布,看出班级在年级中的学科优势或差距。
提取数学成绩,计算各分数段人数比例,生成全年级和高三(一)班的组合曲线图,不要显示数值。
3.班级学科精准筛选
快速定位班级内特定分数段、特定学号范围的学生,方便老师开展针对性辅导。
💡提示词
查找高三(三)班,学号310-320的同学中,数学成绩高于120分的学生姓名以及各科成绩 ,处理好的文件,下载给到我。
1.数据清洗
一键删除含空白单元格的行,避免无效数据干扰分析结果。
💡提示词
删除所有有空白单元格的行,处理好的文件,下载给到我
2.按班级将表格拆分
将多班级混排的表格,自动拆分为单个班级表格,方便分类管理。
💡提示词
将学生的期中与期末成绩进行对比,是一项非常有价值的教育评价手段。
最直接的作用是量化地看到学生在一个学期内的学习成果变化。是稳步上升、突然开窍、保持平稳还是出现下滑?这提供了一个清晰的“学习轨迹图”。
💡提示词
对比两个文件中每个学生的校次变化,1月考试在前,2月考试在后,所有人都分析一遍,直接给我附件
🏜️图片展示
2.同学成绩对比
结合排名(规避考试难度差异影响),全面分析学生学习情况,结果图文并茂。
💡提示词
对比曹玉凤同学的两次检测,分析陈虹同学的成绩,结合单科、总分的年级排名来分析,因为两次考试难度不一样,排名能反映他这段时间的学习情况,科学,全面,图文并茂,可视化展示。
🏜️图片展示
正值教师节,ChatExcel 团队特别整理了35 个教师常用 AI 提示词,助力老师们简化教学数据处理流程 —— 仅通过对话,即可 “一键生成数据图表”“一键核算学生成绩”,并快速完成多维度成绩数据分析。
1.成绩表高效清洗:快速规整杂乱成绩数据,剔除无效信息
2.学生个人成绩分析:精准拆解单个学生的学科强弱项、分数波动
3.班级成绩整体分析:掌握班级平均分、及格率、分数段分布等核心指标
4.年级成绩对比分析:横向对比不同班级 / 年级的整体水平与差距
5.学科成绩专项分析:聚焦单一学科,挖掘整体掌握情况与薄弱知识点
6.多组成绩综合分析:支持跨班级、跨学科、跨时间段的成绩联动分析


相关文章推荐
01
02
点击阅读原文,开始处理Excel👉👉👉


