宠物APP竞品分析
本文对多款主流宠物类APP进行竞品分析,涵盖购物类与生活服务类应用,从产品结构、核心功能及用户体验等维度展开,旨在梳理行业现状与差异化路径。
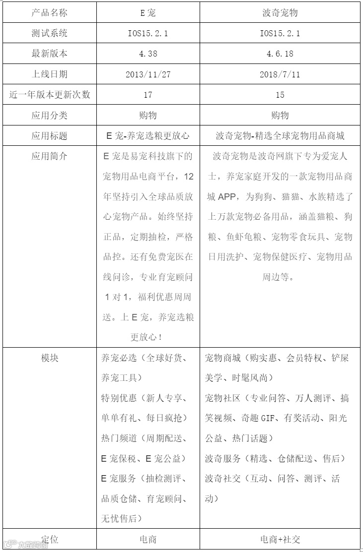
1. 竞品选择
购物类APP选取E宠与波奇宠物;生活服务类APP选取铲屎官的日常、小狗在家及宠物市场。
2. 产品结构分析
当前宠物类APP主要以电商和社交为核心切入点。E宠于2013年上线,主攻电商平台,用户基础广泛,并于2019年推出“小萌书”功能以增强内容粘性[k]。波奇宠物上线于2018年,功能涵盖问答、测评、达人体系,在社交运营方面表现突出,重视用户维护[k]。铲屎官的日常上线于2019年,整合社交、电商与宠物记录功能,2020年新增宠物身份卡功能,但商城转化能力较弱[k]。小狗在家成立于2015年,主打C2C家庭式宠物寄养,通过向寄养家庭收取服务费实现盈利[k]。宠物市场同于2015年推出,支持用户认证开店,提供网店购宠服务,并设有自营商城销售宠物用品[k]。
3. 核心功能分析
(1)基础功能对比
主要包含资料信息、宠物社交、记录与电商四大模块。E宠在用户资料中加入“首次养宠时间”,增强用户归属感;波奇宠物突出个人简介展示,强化个性表达;铲屎官的日常仅显示头像与昵称,注重隐私保护但社交展示不足;小狗在家资料最全面,涵盖性别、年龄、职业、地址等,有助于提升用户间信任与互动[k]。在宠物信息记录方面,E宠支持记录发情状态,铲屎官的日常记录宠物到家时间,功能设计更具情感化[k]。
(2)社交功能分析
用户核心需求在于交流养宠经验、分享生活与记录美好时光。波奇宠物将社区置于首页,动态内容包括推荐、签到、问答、测评、活动与达人,分类清晰,支持按推荐、关注、最新、视频、本地筛选,社交体验完整[k]。铲屎官的日常在“宠圈”模块下设推荐、关注、话题、附近、课堂等分类,信息组织细致。小狗在家动态展示偏短视频风格,排版类似短视频平台,虽符合现代浏览习惯,但社交互动设计较弱[k]。
发布功能方面,三款APP均将发布按钮置于底部中央。波奇支持25秒视频、图文及问答发布,但无图片美化功能;铲屎官的日常配备“萌宠相机”,可拍摄GIF与25秒视频,发布体验更优;小狗在家支持10秒视频与文章发布,功能相对有限[k]。个人主页设计上,波奇宠物支持背景图自定义,界面更个性化;铲屎官的日常使用头像作为背景且不可更改;其余两款无独立个人主页展示功能[k]。
(3)期待型功能分析
① 宠物交易
用户购宠途径主要包括领养、家养、宠物店及线上平台。宠物市场提供线上宠物商城,支持个人与商家认证开店,入驻商家多为猫舍犬舍并需缴纳保证金,保障一定交易规范性。平台支持自提、汽运与空运,配送灵活,但价格普遍偏高。宠物信息页展示健康状况,但远程购买仍存在售后难、服务响应不及时等问题,影响用户体验[k]。
② 宠物寄养
寄养服务主要分为宠物店、家庭式及亲友寄养。小狗在家专注于C2C家庭寄养,用户可按地址与时间筛选寄养家庭,查看环境、服务评价并在线沟通下单。家庭寄养环境更温馨,但宠物突发疾病时难以及时处理;宠物店虽具备医疗条件,但环境相对封闭,体验欠佳,两者各有优劣[k]。
③ 宠物咨询
该功能对新手养宠用户尤为重要。E宠设置“养宠工具”模块,涵盖在线问诊、知识库与宠物起名等功能,体系完整且实用性强[k]。波奇宠物通过“问答”功能引导用户提问,由专家与普通用户共同回答,流程规范;铲屎官的日常也设提问入口,但仅由普通用户回复,专业性不足[k]。整体而言,E宠在咨询功能的完整性与专业性上更具优势[k]。
④ 宠物用品测评
面对品类繁多的宠物用品,用户依赖测评辅助决策。E宠联合华测、SGS等第三方机构对商品进行抽检,强调专业性与品质把控,增强用户信任[k]。波奇宠物采用用户分享与申请测评模式,鼓励UGC内容产出,但存在刷好评风险,可信度相对较低[k]。两种模式各具优势,专业检测与用户真实反馈应结合互补,以提升决策参考价值[k]。


