宠物配合饲料与零食的储存运输及标识管理规范
确保产品质量与安全的关键环节
一、产品储存条件要求
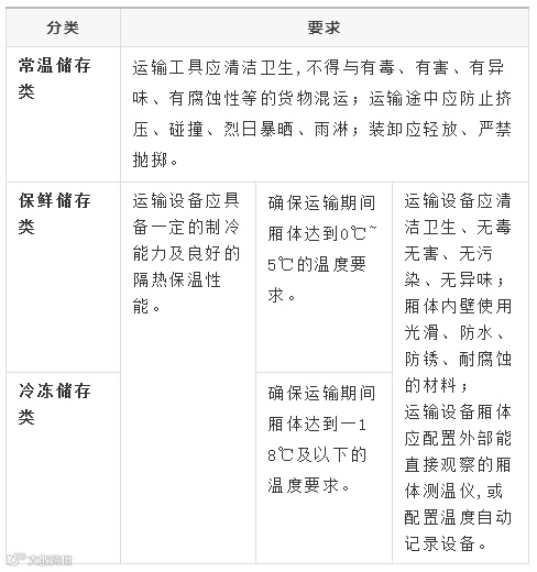
加工后的宠物食品应储存在安全条件下,确保质量安全。产品不得直接放置于地面,非冷藏类产品需按特殊储存条件存放。需冷藏或冷冻的产品,储存温度应分别控制在0℃~5℃或-18℃以下[k]。所有产品应妥善保存,防止变质或污染。
运输前,盛装容器应设计合理、材质适用,并保持清洁与良好维护状态,防止产品受污染。待运产品应避免接触垃圾等污染源。运输过程中,企业或第三方需在使用前检查运输容器及车辆,防止污染[k]。散装产品应避免与其他动物食品发生交叉污染。
如适用,产品标签应包含宠物安全使用说明[k]。
二、仓库基本要求

三、储存过程监控
常温储存类:应配备温湿度计,每日记录库内温湿度,检查纸箱是否受潮变形;每周检查防蝇虫设施,确保正常运行[k]。
保鲜储存类:每日记录保鲜库温度,每周校准测温仪;冷藏零食所用包装材料应耐低温,具备良好密封性和低水蒸气渗透性[k]。
冷冻储存类:每日记录冷库温度,每周校准测温设备;制冷系统应定期保养并进行融霜处理;包装材料要求同上[k]。
四、运输要求

宠物配合饲料与零食的标识管理
标识管理旨在防止产品混淆,实现可追溯性,便于问题溯源[k]。
1. 进货标识控制
物料入库后,库管员应设置“产品卡片”,标明名称、批号、规格、供应商、入库日期及数量。检验员依据标准对原辅料及包材进行检验,并标识检验状态[k]。仓库应建立台账,分类存放,确保账、物、卡一致。发放时须核对信息,并遵循“先进先出”原则[k]。
2. 生产过程标识
车间应在流转容器上标注产品名称、规格等信息,确保流程清晰[k]。
3. 半成品与成品标识
半成品使用“半成品标识卡”,内容包括产品名称、规格、班组/作业员、数量、生产日期及批号。成品包装(纸箱、袋、盒)上应标明产品名称、规格、批号及生产日期[k]。
4. 标识管理责任
企业应指定专人负责标识管理,防止物品混淆。各部门负责维护所属区域标识,发现损坏或遗失应及时报修[k]。
5. 可追溯性管理
仓库须完整记录物资出入库信息,车间应保留“领料单”“半成品物料卡”“成品库存单”等文件[k]。通过“出厂成品→生产批号→检验单→生产流程→进出库记录→原辅料检验记录”链条,实现全过程追溯[k]。

