可信时间戳®数据空间应用白皮书(2025)
《可信时间戳®数据空间应用白皮书(2025)》由北京联合信任与高颂数科联合发布,系统阐述了可信时间戳技术与数据空间深度融合的架构、价值与实施路径。白皮书指出,在数据要素市场化进程中,可信时间戳作为具备法律效力的电子凭证,是构建数据流通信任基石的关键技术,能够为数据全生命周期提供“存在性证明”,破解数据流通中的权属、时间与内容三大信任困境。
内容亮点:
明确可信时间戳的法律与技术双重属性
白皮书深入阐释可信时间戳遵循国际RFC 3161及国家标准GB/T 20520-2006,基于哈希算法与非对称加密,具备不可篡改、可验证的特性,并已获《电子签名法》及最高人民法院司法解释认可,在司法实践中作为有效电子证据广泛应用。
提出“数据全生命周期可信保障”框架
从数据生成阶段的“数字出生证明”,到处理阶段的审计轨迹、流通阶段的权属记录,乃至归档阶段的长期验证,可信时间戳贯穿数据生命全程,构建端到端的可信链条。
构建与ioChina数据空间的五层融合架构
提出“基础设施层—智能体层—核心能力层—服务层”深度融合方案,实现时间戳与区块链、隐私计算、身份认证等技术的系统化集成,形成“哈希上链+时间固化”的可信范式。
剖析五大深度应用场景
工业互联网:实现设备、生产、供应链三级可信体系;
金融服务:增强信贷风控与交易审计合规;
医疗健康:支持跨机构科研协作与病历可信共享;
政务服务:提升行政审批与公共资源交易透明度;
知识产权:提供低成本、高效率的数字版权存证。
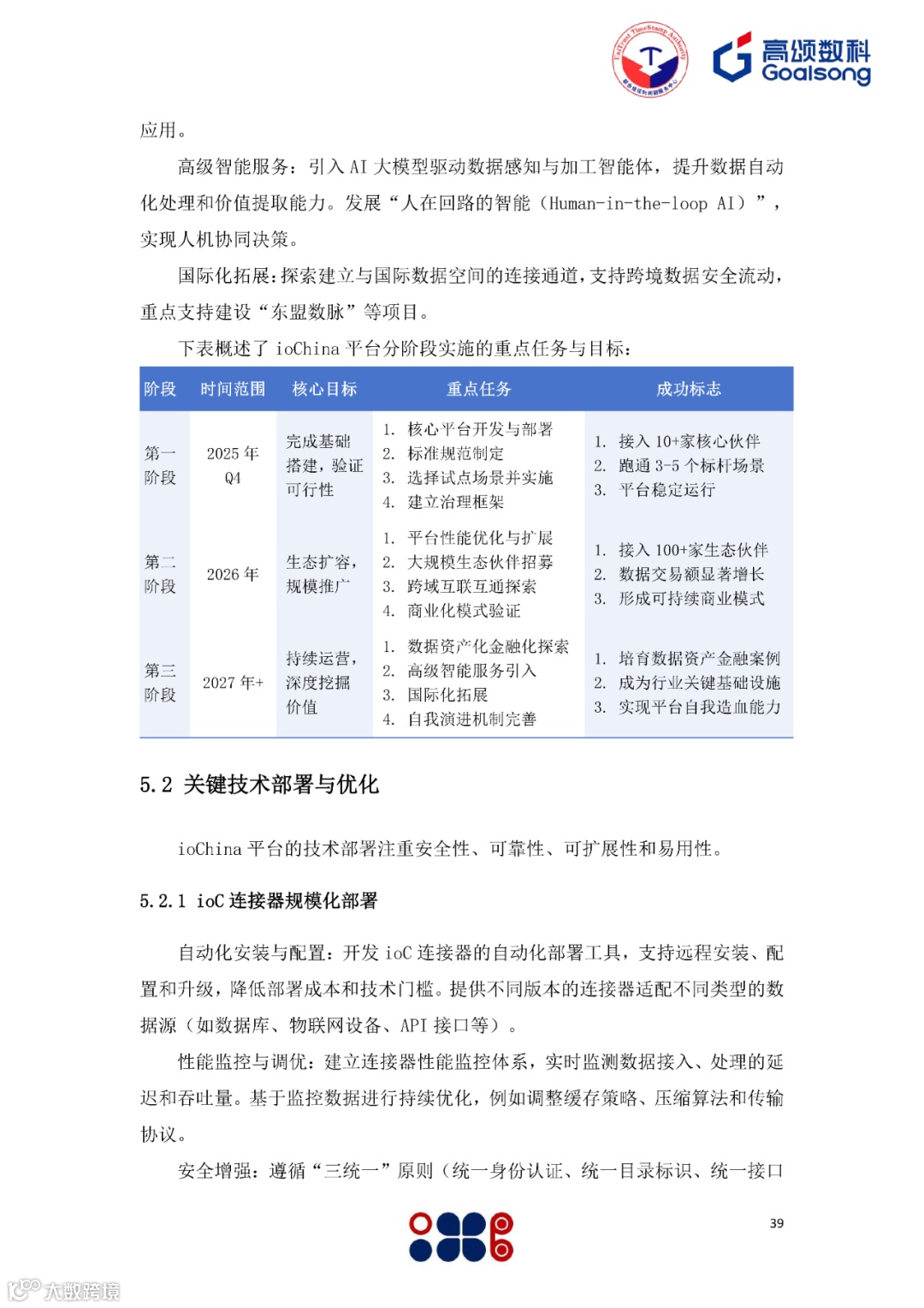
设计三阶段实施路径与商业化模式
规划从2025年Q4的“基础建设与试点”到2027年以后的“持续运营与价值挖掘”,明确各阶段任务与目标,并提出平台使用费、交易佣金、增值服务、政策补贴等多元化收入模式。
强调“平台+生态”共赢机制
通过ioC连接器降低接入门槛,建立开发者社区与合作伙伴计划,推动标准化与互联互通,构建“共建共治共享”的数据生态。
展望智能体驱动与国际化未来
提出智能体将实现“自动价值发现”与“合规自治”,推动平台从“数据空间”向“认知空间”演进,并布局与东盟、欧盟等地区的国际数据流通网络。
点击下载pdf👉高颂数科信任发布2025可信时间戳数据空间应用白皮书60页.pdf
扫码入群
2025全球协作机器人产业发展白皮书:具身智能时代的技术突破与产业重构
2025机器人灵巧手四大模块、产业趋势、市场空间及竞争格局分析报告
深度解析人形机器人灵巧手:从技术突破到商业落地,开启 “机器替代人手” 新纪元
AI科普馆:打开AI世界之窗


