环球旅讯研究院:
《2025上半年中国AI旅游应用趋势报告》
(完整版.pdf )
以下仅展示部分内容
下载方式见文末
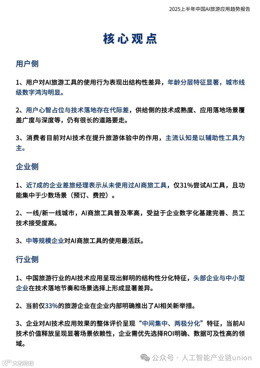
《2025上半年中国AI旅游应用趋势报告》由环球旅讯研究院发布,核心观察是:生成式AI正从“概念试水”快速迈向“场景落地”,在旅游全链路中重塑用户体验、运营效率和商业模式。
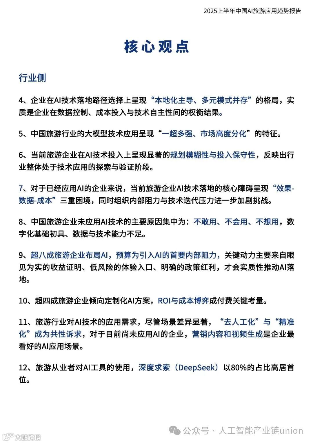
应用全景
AI已覆盖行前灵感激发、智能搜索、动态打包预订、AI客服、智慧导览、行程实时调整、售后舆情监测七大环节,其中“AI+搜索/客服/导览”渗透率最高,超过65%的头部OTA、航司和景区已上线公开版本。技术迭代
• 大模型:GPT-4o、通义千问、混元、Kimi等多模态大模型成为主流,文本、图片、语音一站式输出。
• 工具链:RAG+知识库解决旅游知识碎片化,Agent调度实现多供应商API动态比价、库存实时确认。
• 硬件:AR眼镜、AI讲解耳机、车载/船载AI屏,把“边走边问”的体验做得更沉浸。商业成效
• 转化率:AI灵感海报+动态打包带动OTA度假产品转化率提升18%–32%。
• 成本:AI客服平均解决率85%,人工话务量下降40%,单次服务成本降至原来的1/5。
• 复购:基于用户历史行为+大模型生成的“记忆式推荐”使复购率提高22%。典型案例
• 携程问道:用大模型做目的地灵感+实时报价,用户停留时长提升45%。
• 飞猪AI行程助手:一句话生成多日行程,支持一键预订机酒火景。
• 同程旅行AI攻略:抓取全网UGC,自动提炼“必玩TOP10”并配实时排队时长。
• 景区端:黄山AI伴游、故宫AI讲解员日均调用量破万,游客满意度提升显著。用户侧洞察
• 90后/00后占AI旅游用户60%,偏爱“对话式”交互。
• 亲子、银发和Z世代三大客群对AI导览、AI翻译、AI拍照需求差异明显。
• 用户愿意为“AI定制+尊享服务”支付10%–15%溢价。供给侧挑战
• 数据质量:POI、价格、库存实时性不足导致模型幻觉。
• 成本:大模型API费用高企,中小商家观望。
• 责任:AI生成内容涉版权、虚假宣传风险需合规治理。未来展望
2025下半年到2026年,AI旅游将沿着“多模态交互—个性化Agent—全域智慧目的地”三级跳演进:
第一跳,语音+视觉搜索全面普及;
第二跳,每个用户拥有一个“旅游Agent”,可跨平台比价、自动改签、实时翻译;
第三跳,政府在目的地层面建设“城市级旅游大脑”,实现客流预测、资源调度、应急指挥一体化。
结论:AI已从“营销噱头”变成旅游行业的新基础设施,谁先完成数据—模型—场景闭环,谁就能在下一轮流量与效率竞赛中胜出。
☟☟☟
☞人工智能产业链联盟筹备组征集公告☜
☝
精选报告推荐:
11份清华大学的DeepSeek教程,全都给你打包好了,直接领取:
【清华第四版】DeepSeek+DeepResearch让科研像聊天一样简单?
【清华第七版】文科生零基础AI编程:快速提升想象力和实操能力
【清华第十一版】2025AI赋能教育:高考志愿填报工具使用指南
10份北京大学的DeepSeek教程
【北京大学第五版】Deepseek应用场景中需要关注的十个安全问题和防范措施
【北京大学第九版】AI+Agent与Agentic+AI的原理和应用洞察与未来展望
【北京大学第十版】DeepSeek在教育和学术领域的应用场景与案例(上中下合集)
8份浙江大学的DeepSeek专题系列教程
浙江大学DeepSeek专题系列一--吴飞:DeepSeek-回望AI三大主义与加强通识教育
浙江大学DeepSeek专题系列二--陈文智:Chatting or Acting-DeepSeek的突破边界与浙大先生的未来图景
浙江大学DeepSeek专题系列三--孙凌云:DeepSeek:智能时代的全面到来和人机协作的新常态
浙江大学DeepSeek专题系列四--王则可:DeepSeek模型优势:算力、成本角度解读
浙江大学DeepSeek专题系列五--陈静远:语言解码双生花:人类经验与AI算法的镜像之旅
浙江大学DeepSeek专题系列六--吴超:走向数字社会:从Deepseek到群体智慧
浙江大学DeepSeek专题系列七--朱朝阳:DeepSeek之火,可以燎原
浙江大学DeepSeek专题系列八--陈建海:DeepSeek的本地化部署与AI通识教育之未来
4份51CTO的《DeepSeek入门宝典》
51CTO:《DeepSeek入门宝典》:第1册-技术解析篇
51CTO:《DeepSeek入门宝典》:第2册-开发实战篇
51CTO:《DeepSeek入门宝典》:第3册-行业应用篇
51CTO:《DeepSeek入门宝典》:第4册-个人使用篇
5份厦门大学的DeepSeek教程
【厦门大学第一版】DeepSeek大模型概念、技术与应用实践
【厦门大学第五版】DeepSeek等大模型工具使用手册-实战篇
10份浙江大学的DeepSeek公开课第二季专题系列教程
【精选报告】浙江大学公开课第二季:《DeepSeek技术溯源及前沿探索》(附PDF下载)
【精选报告】浙江大学公开课第二季:2025从大模型、智能体到复杂AI应用系统的构建——以产业大脑为例(附PDF下载)
【精选报告】浙江大学公开课第二季:智能金融——AI驱动的金融变革(附PDF下载)
【精选报告】浙江大学公开课第二季:人工智能重塑科学与工程研究(附PDF下载)
【精选报告】浙江大学公开课第二季:生成式人工智能赋能智慧司法及相关思考(附PDF下载)
【精选报告】浙江大学公开课第二季:AI大模型如何破局传统医疗(附PDF下载)
【精选报告】浙江大学公开课第二季:2025年大模型:从单词接龙到行业落地报告(附PDF下载)
【精选报告】浙江大学公开课第二季:2025大小模型端云协同赋能人机交互报告(附PDF下载)
【精选报告】浙江大学公开课第二季:DeepSeek时代:让AI更懂中国文化的美与善(附PDF下载)
【精选报告】浙江大学公开课第二季:智能音乐生成:理解·反馈·融合(附PDF下载)
6份浙江大学的DeepSeek公开课第三季专题系列教程
【精选报告】浙江大学公开课第三季:走进海洋人工智能的未来(附PDF下载)
【精选报告】浙江大学公开课第三季:当艺术遇见AI:科艺融合的新探索(附PDF下载)
【精选报告】浙江大学公开课第三季:AI+BME,迈向智慧医疗健康——浙大的探索与实践(附PDF下载)
【精选报告】浙江大学公开课第三季:心理学与人工智能(附PDF下载)
资料下载方式
Download method of report materials
【中国风动漫】《雾山五行》大火,却很少人知道它的前身《岁城璃心》一个拿着十米大刀的男主夭折!
如需获取更多报告
报告部分截图
编辑:Zero
文末福利
1.赠送800G人工智能资源。
获取方式:关注本公众号,回复“人工智能”。
2.「超级公开课NVIDIA专场」免费下载
获取方式:关注本公众号,回复“公开课”。
3.免费微信交流群:
人工智能行业研究报告分享群、
人工智能知识分享群、
智能机器人交流论坛、
人工智能厂家交流群、
AI产业链服务交流群、
STEAM创客教育交流群、
人工智能技术论坛、
人工智能未来发展论坛、
AI企业家交流俱乐部
雄安企业家交流俱乐部
细分领域交流群:
【智能家居系统论坛】【智慧城市系统论坛】【智能医疗养老论坛】【自动驾驶产业论坛】【智慧金融交流论坛】【智慧农业交流论坛】【无人飞行器产业论坛】【人工智能大数据论坛】【人工智能※区块链论坛】【人工智能&物联网论坛】【青少年教育机器人论坛】【人工智能智能制造论坛】【AI/AR/VR/MR畅享畅聊】【机械自动化交流论坛】【工业互联网交流论坛】
入群方式:关注本公众号,回复“入群”
戳“阅读原文”下载报告。



