近期,一个账号通过将语文课本中的古文改编为AI制作的趣味短剧,在抖音上大获成功。仅发布29条作品便吸引了80万粉丝。本文将详细解构从选篇、编写脚本到生成视频的全流程,即使是新手也能轻松上手。
家人们,又一个火爆的AI创作玩法来了!这个账号仅发布了29条短视频就吸引到了80万粉丝,每条视频都能收获高达10万个赞,家长们争相转发,孩子们也爱看。今天,我们将一步步教你如何操作,轻松复刻爆款!
经过两天的仔细研究,我整理出了完整的制作流程,并分四步为你讲解,不需要任何剪辑或古文知识,你就能轻松学会!
一、爆款案例展示
我们先来看一段爆款视频的案例。这条视频获得了44.9万的点赞数!
如果你的孩子在刷手机时,看到的是这种寓教于乐的古文AI短剧,你会不会感到安心很多呢?
这则引人入胜的《三峡》AI短剧竟出自一个仅发布29条作品的新账号,而且它已经成功吸引了80万粉丝,平均每条视频吸粉2.6W+!
这种涨粉速度让多少账号都望尘莫及。那么,接下来就让我们一起来看看,如何制作这样的AI古文短剧。
步骤总结:
1. 用豆包生成分镜脚本;
2. 按提示词生成图片;
3. 用即梦/豆包转视频;
4. 用剪映剪辑。
二、分镜脚本生成
### 第一步:用豆包生成文案
打开豆包,输入如下提示词:
你是一名对古诗文有深厚理解的短视频博主,擅长以多人物对话和视角对古诗文进行生动有趣的解读,请参考对《三峡》的解说文案,帮我写出《桃花源记》的文案。
要求:
1. 开头统一使用“曾经死记硬背的那些古文,用AI重新演绎,今天翻拍《桃花源记》”。
2. 符合爆款短视频的结构,穿插原文和解读;
生成后的文案截图如下:
### 第二步:根据主题生成分镜脚本
在对话框中继续输入:
请将以上文案制作成详细的分镜头脚本,画面需符合现实主义风格,历史背景的人物形象和场景,冷色调为主,30-60个分镜。
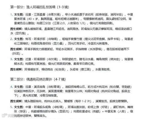
稍等片刻,就会得到如下内容:
三、文生图
有了分镜头脚本后,接下来是文生图环节。
直接在生成分镜脚本的对话框中输入提示词:
请根据上述分镜头脚本生成对应的高质量图片,冷色调为主,每个分镜头的人物要保持一致性。
生成的图片示例如下:
四、图生视频
现在开始生成视频片段。推荐使用即梦或豆包工具。
### 1. 视频生成
在即梦上传生成好的图片,输入如下提示词:
镜头由竹筏尾部的空渔网缓缓推向渔人,展现渔竿轻微晃动的画面,渔人喉结滚动并垂眸叹气,水面有轻雾缓缓升起,整个画面模拟竹筏在溪流中的摇晃感,时长5秒。
### 2. 人物对口型
对于含有对话的镜头(如老农与余人聊天的场景),可以使用即梦平台上的“数字人”功能对口型,直接选用自带的音色。
### 3. 制作开头介绍课文的画面
输入提示词:生成一群人物画面 + 主角讲述开场白“曾经死记硬背的那些古文,用AI重新演绎,今天翻拍《桃花源记》”。
生成视频:镜头快速推进语文课本,男子用手翻开书籍,内页展示《桃花源记》的文字内容。
用同样的方法完成其他视频片段。
五、短视频剪辑
打开剪映,将所有素材按顺序拼接,添加音效、背景音乐,并自动生成字幕,最后导出视频即可。
本文仅为教学演示,更多细节调整需要大家自己实践探索。
如果你也想尝试这个玩法,不妨照着教程操作起来吧!你觉得这种方式是否会成为教育类短视频的新趋势呢?

