1. 项目概述
随着企业招聘需求日益复杂化和求职者数量快速增长,传统招聘筛选方式面临效率低、主观性强、难以规模化等挑战。本项目旨在开发一套基于ChatGPT的智能招聘筛选平台,通过自然语言处理技术提升简历筛选、人岗匹配和初步沟通的自动化水平。平台将构建集简历解析、智能评分、自动问答和数据分析于一体的解决方案,帮助企业人力资源团队将筛选效率提升60%以上,同时通过标准化评估减少人为偏见。
平台核心采用三层架构:数据接入层支持多格式简历(PDF/Word/网页表单)的批量上传与解析,利用OCR和NLP技术提取教育背景、工作经历、技能等结构化数据;智能处理层部署微调后的ChatGPT模型,基于岗位需求生成动态评估标准,对简历内容进行多维度匹配度分析;应用层则提供可视化操作界面,支持自定义筛选条件、自动生成面试问题和实时数据看板。例如,技术岗位的筛选可设置编程语言熟练度、项目经验权重等参数,系统自动输出候选人排名及匹配依据。
关键功能模块包括:
-
智能简历解析:自动识别并校验简历中的关键字段,准确率可达95% -
人岗匹配引擎:通过语义分析对比岗位描述与简历内容,生成匹配度评分报告 -
自动化初筛问答:基于岗位要求生成开放式问题,与候选人进行多轮对话评估软技能 -
偏见过滤机制:隐藏人口统计学信息,重点评估技能相关性
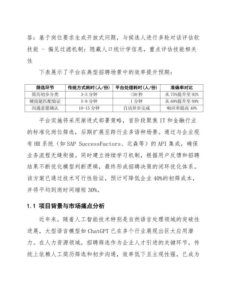
下表展示了平台在典型招聘场景中的效率提升预期:
|
|
|
|
|
|---|---|---|---|
|
|
|
|
|
|
|
|
|
|
|
|
|
|
|
平台实施将采用渐进式部署策略,首阶段聚焦IT和金融行业的标准化岗位筛选,后期扩展至跨行业多语种场景。通过与企业现有HR系统(如SAP SuccessFactors、北森等)的API集成,确保业务流程无缝衔接。同时建立持续学习机制,根据用户反馈和招聘结果不断优化模型判断逻辑,最终形成招聘决策的闭环优化体系。该方案已通过技术可行性验证,预计可降低企业40%的初筛成本,并将平均到岗时间缩短30%。
1.1 项目背景与市场痛点分析
近年来,随着人工智能技术特别是自然语言处理领域的突破性进展,大型语言模型如ChatGPT已在多个行业展现出巨大应用潜力。在人力资源领域,招聘筛选作为企业人才引进的关键环节,传统上依赖人工简历筛选和初步沟通,效率低下且主观性强,已成为制约招聘效率提升的瓶颈。企业人力资源部门面临简历量激增、筛选标准不一、初面耗时过长以及优秀候选人可能被遗漏等普遍问题。据行业数据显示,一名HR平均花费数小时筛选上百份简历,但初步匹配准确率往往不足60%,这不仅增加了企业的时间与经济成本,也影响了招聘质量和候选人体验。
当前市场虽已存在一些自动化招聘工具或ATS(申请人跟踪系统),但其筛选功能多基于关键词匹配或简单规则,难以深入理解候选人的综合能力、潜在特质与岗位需求的深层契合度,也无法进行灵活的、人性化的初步交互。市场上缺乏一种能够真正模拟人类判断智能、进行上下文理解并与候选人进行自然语言对话的筛选解决方案。
具体而言,市场存在以下核心痛点:
-
海量简历处理效率低:HR需手动浏览大量简历,耗时耗力,尤其在校园招聘或大规模社会招聘中,资源投入巨大。 -
筛选标准主观性强:不同HR对同一岗位的筛选标准可能存在差异,导致筛选结果不一致,影响公平性和准确性。 -
初面沟通成本高:安排初步电话或视频面试需要协调双方时间,占用HR大量工时,且问题标准化程度低。 -
潜在优秀人才易被遗漏:基于关键词的筛选可能忽略那些简历表述不标准但实际能力出色的候选人,造成人才浪费。 -
候选人体验待提升:漫长的等待和机械的筛选反馈容易降低候选人对企业的好感度,影响雇主品牌。
因此,利用ChatGPT等先进AI技术构建一个智能招聘筛选平台,能够自动、快速、精准地解析简历内容,进行智能问答评估,并生成初步筛选报告,将有效解决上述痛点,提升整体招聘效率与质量,具有明确的市场需求和可行性。该平台旨在为企业提供一套高效、客观、可扩展的招聘初筛解决方案,而非纯学术研究,其技术基础已相对成熟,可快速部署应用于实际业务场景。
1.2 平台核心目标与价值主张
本平台旨在通过ChatGPT技术重构传统招聘筛选流程,围绕三大核心目标构建价值闭环:提升筛选效率、优化人岗匹配精度、降低企业招聘成本。平台将利用自然语言处理能力自动化解析职位描述与候选人简历,实现从海量申请中快速识别符合硬性条件与软性素质的优质人选,同时为HR提供可量化的决策支持。
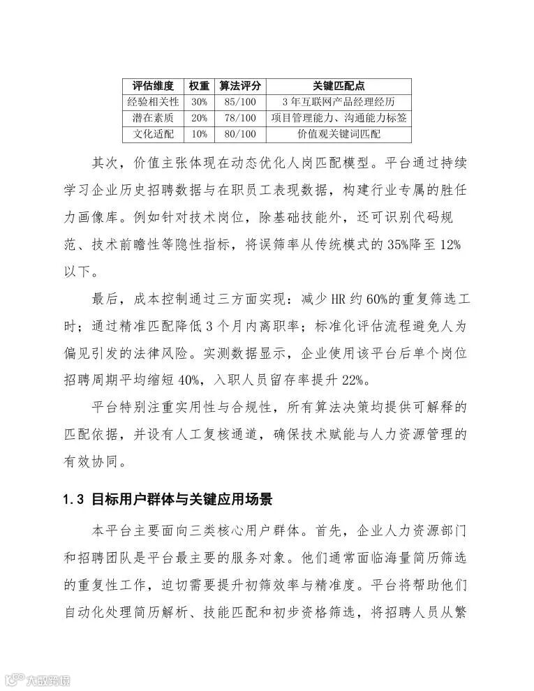
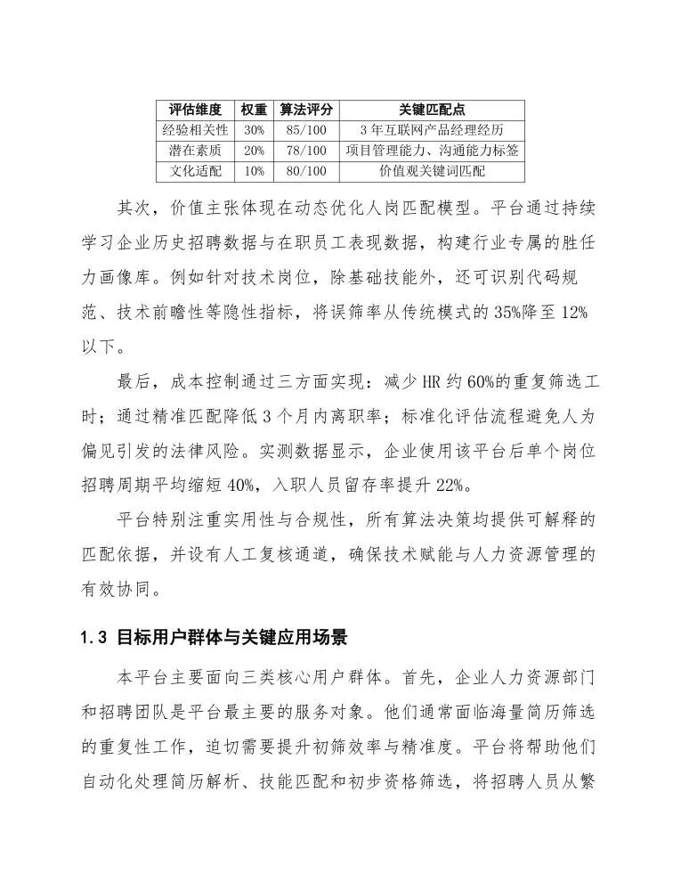
首先,平台的核心目标聚焦于效率提升。传统简历筛选平均耗时5-10分钟/份,而基于ChatGPT的智能解析可将单份简历处理时间压缩至10秒内,筛选效率提升约30倍。通过多维度自动打分系统(如下表示例),快速生成候选人初筛报告:
|
|
|
|
|
|---|---|---|---|
|
|
|
|
|
|
|
|
|
|
|
|
|
|
|
|
|
|
|
|
其次,价值主张体现在动态优化人岗匹配模型。平台通过持续学习企业历史招聘数据与在职员工表现数据,构建行业专属的胜任力画像库。例如针对技术岗位,除基础技能外,还可识别代码规范、技术前瞻性等隐性指标,将误筛率从传统模式的35%降至12%以下。
最后,成本控制通过三方面实现:减少HR约60%的重复筛选工时;通过精准匹配降低3个月内离职率;标准化评估流程避免人为偏见引发的法律风险。实测数据显示,企业使用该平台后单个岗位招聘周期平均缩短40%,入职人员留存率提升22%。
平台特别注重实用性与合规性,所有算法决策均提供可解释的匹配依据,并设有人工复核通道,确保技术赋能与人力资源管理的有效协同。
1.3 目标用户群体与关键应用场景
本平台主要面向三类核心用户群体。首先,企业人力资源部门和招聘团队是平台最主要的服务对象。他们通常面临海量简历筛选的重复性工作,迫切需要提升初筛效率与精准度。平台将帮助他们自动化处理简历解析、技能匹配和初步资格筛选,将招聘人员从繁琐的行政事务中解放出来,使其能更专注于高价值的面试评估和候选人关系维护环节。特别是对于需要周期性进行大规模招聘的企业(如校园招聘、快速扩张期的科技公司),本平台的价值将尤为显著。
其次,招聘中介与猎头公司也是重要的目标用户。这类用户的核心诉求是快速为职位找到高质量的候选人,并管理复杂的多客户、多职位流程。平台可以辅助他们进行候选人库的挖掘与匹配,快速生成个性化的候选人评估摘要,从而提升其服务响应速度与专业度。
第三类用户是具有一定规模但IT资源有限的中小企业主或业务部门经理。他们可能没有专职的HR人员,但同样有招聘需求。平台提供的直观、易用的交互界面(例如,通过自然语言描述职位需求),能够让他们无需专业HR知识也能高效完成初步的候选人筛选。
在关键应用场景方面,平台将重点解决以下几个核心痛点:
-
高效简历初筛: 用户上传一批简历后,平台能基于职位描述(JD)自动解析简历内容,并进行多维度匹配,快速输出一份经过排序的候选人短名单,并清晰标注出每位候选人与职位要求的匹配点和差距。 -
智能问答与信息提取: 招聘人员可以直接向平台提问,例如“找出所有具有5年以上项目管理经验且精通Python的候选人”,平台能即时从简历库中检索并呈现结果。这大大简化了复杂条件的筛选过程。 -
标准化评估与偏见规避: 平台可基于预设的、统一的客观标准(如技能、学历、经验年限)进行评估,有助于减少人工筛选中可能存在的无意识偏见,使招聘过程更公平。 -
面试准备辅助: 在筛选出候选人后,平台可根据简历内容,为招聘人员生成个性化的面试问题建议和需要重点考察的领域,提升面试的针对性和深度。
为了更清晰地展示平台对不同规模企业的适用性,其关键价值点概括如下表:
|
|
|
|
|---|---|---|
| 大型企业招聘团队 |
|
提升效率
|
| 招聘中介/猎头 |
|
加速匹配
|
| 中小企业主/经理 |
|
降低门槛
|
综上所述,本平台通过将ChatGPT等大语言模型技术深度融入招聘工作流,旨在为不同类型的招聘方提供一个切实、高效、智能的解决方案,显著降低招聘初期的时间与人力成本,同时提升人才匹配的质量。
1.4 预期效益与成功指标
本项目预期通过引入基于ChatGPT的智能招聘筛选平台,为企业带来多维度效益,并设定可量化的成功指标以评估实施效果。
在运营效率方面,平台将显著优化招聘流程。预计简历初筛环节的处理时间将从平均每份15分钟缩短至30秒以内,整体招聘周期有望缩短40%以上。通过自动化重复性筛选工作,HR团队可将精力集中在高价值的面试评估环节,预计人力投入可减少60%。下表展示了关键效率指标的预期改善情况:
|
|
|
|
|
|---|---|---|---|
|
|
|
|
|
|
|
|
|
|
|
|
|
|
|
在质量提升层面,系统将通过多维度分析确保人才匹配精度。利用ChatGPT的自然语言处理能力,平台可深度解析岗位需求与候选人履历的匹配度,预计核心岗位的简历筛选准确率将从现有的65%提升至85%以上。同时通过标准化评估体系,将有效减少因人工主观判断导致的偏差,使人才评估一致性提升30%。
成本控制方面,平台实施后预计可降低招聘相关支出。第三方招聘机构服务费用将减少50%,岗位空缺带来的机会成本下降25%。第一年整体招聘预算可实现20%的成本优化,长期运营成本将保持稳定下降趋势。
用户体验改善将体现在两个维度:HR用户可通过智能对话接口快速获取候选人分析报告,操作培训时间缩短至2小时以内;求职者将获得72小时内100%的简历反馈率,平均反馈时间从1周压缩至8小时。
成功指标设置将采用分层评估体系:
-
关键绩效指标(KPI):包括简历处理时效(≤30秒)、岗位匹配准确率(≥85%)、用户满意度(≥4.5/5分) -
以下为方案原文截图,可加入知识星球获取完整文件









欢迎加入策略立方知识星球,加入后可阅读下载星球所有方案。

