作者:马函雨
iCourt 法律 AI 研究员
合同审查是律师日常工作中,耗时耗力又绕不开的核心业务之一,如果这部分工作能够交给 AI 处理,无疑是技术给律师的一大福利。
本文选取了当下最火的两款国产 AI 大模型,豆包和 DeepSeek 作为测试对象,对比两者的合同审查效果。测试样本为最常见的房屋租赁合同与采购合同,让我们来看看两大通用大模型,在专业法律工作中的表现。
房屋租赁合同审查结果对比
合同样本:北京市租赁合同
审查方:承租人
提示词:你是具备 10 年以上职业经验的律师,你擅长合同审查,精通《民法典》等法律法规,你擅长分析识别合同漏洞。这是一份北京的住房租赁合同,你代表承租方审查该合同,请优先保障该方的核心有利益,不要遗漏任何一个审查点。
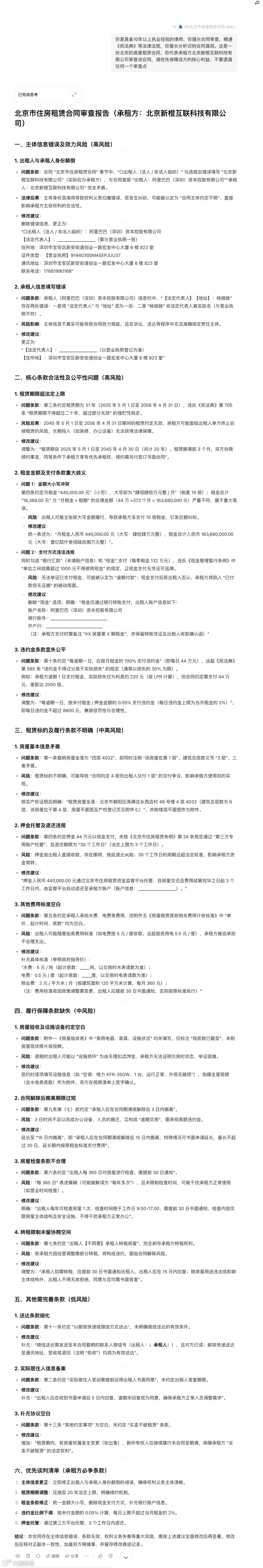
豆包(深度思考模式)审查结果
上下滑动图片,查看更多
DeepSeek(深度思考 R1 模式)审查结果
上下滑动图片,查看更多
我们根据两者的审查结果制作了一张对比表格,可以看到豆包在多个方面领先于 DeepSeek。
|
审查点 |
豆包 |
DeepSeek |
分析 |
|
主体信息审查 |
✅ |
❌ |
合同第二页存在两处错误:一是误将出租人与承租人的主体信息填写颠倒,二是将法定代表人栏误填为地址信息。 豆包审查时发现上述两点错误,并提供了相应的修改建议; deepseek 不仅未审查出这些问题,更在承租方已明确为北京新橙的情况下,给出错误的修改意见,错误修改签署页主体身份。 |
|
租赁期限超出法定期限 |
✅ |
✅ |
二者都审查出租赁期限超过了20年的法定上限。 |
|
租赁物层数及门牌号 |
✅ |
❌ |
合同第一条载明房屋坐落为 “北京市朝阳区高碑店乡西店村 49 号楼四层 4032”,但同时注明 “该房屋在第 1 层”,建筑总层数又写 “3 层”,三者矛盾。 豆包审查出该风险,并给出修改建议。 deepseek未能审查出该风险点。 |
|
租金金额 |
✅ |
❌ 未能完全修改 |
租金部分存在两处错误:一是月租金大写错误,二是租金总额大小写均错误 豆包全部审查到,并进行修改; deepseek仅审查出租金总额的错误,未能审查出月租金的错误。 |
|
押金退还及托管 |
✅ |
❌ 未能审查出退还日期 |
押金部分存在两处错误:一是押金需进行托管,二是押金退还日期需在3个工作日内。 deepseek未审查出押金退还日期的风险点。 二者都依据《北京市住房租赁条例》审查出押金需要托管的风险点,但二者的法律依据都引用错误,该风险点依据源于《北京市住房租赁条例》第36条。 |
|
转租权的限制 |
✅ |
✅ |
合同中对转租权的不合理限制条款,二者都审查出该风险点。 但豆包修改的更为详细。 |
|
手机号及不动产权证号位数异常 |
❌ |
✅ |
豆包未能识别该风险;deepseek审查并修正该风险点。 |
|
违约金比例过高 |
✅ |
✅ |
合同中违约金比例过高,deepseek和豆包都审查到该风险点并提供了修改建议。 |
采购合同审查结果对比
合同样本:采购合同
审查方:乙方
提示词:你是具备 10 年以上职业经验的律师,你擅长合同审查,精通《民法典》等法律法规,你擅长分析识别合同漏洞。这是一份采购合同,你的审查立场为乙方,请优先保障该方的核心有利益,不要遗漏任何一个审查点。
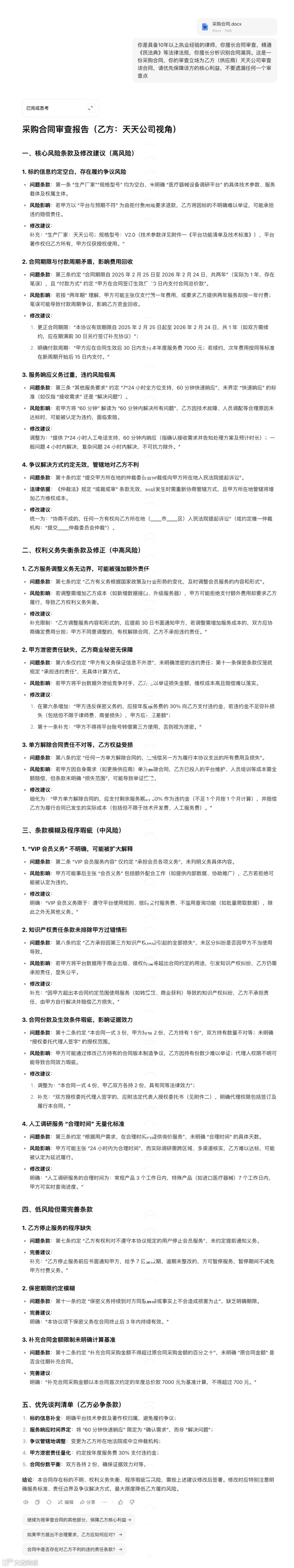
豆包(深度思考模式)审查结果
上下滑动图片,查看更多
DeepSeek(深度思考 R1 模式)审查结果
上下滑动图片,查看更多
我们同样根据两者的审查结果制作了对比表格,豆包仍然比 DeepSeek 的审查结果要全面。
|
审查点 |
豆包 |
DeepSeek |
分析 |
|
标的信息空白 |
✅ |
✅ |
上传的合同标的信息处于空白状态,豆包和deepseek都对此提出了修改建议。 |
|
合同期限错误 |
✅ |
❌ |
合同第三条,合同期限自2025年02月25日起至2026 年02月24日,共两年 出现错误。 基础性错误豆包审查出该错误并改正; deepseek未能发现该风险点。 |
|
服务要求义务过重 |
✅ |
✅ |
合同第三条其他服务要求部分对乙方的服务义务规定过重,deepseek和豆包都对此风险进行了提示和修改。但对比二者的修改建议,豆包的明显更详细。 |
|
乙方权利义务 |
✅ |
❌ |
合同第七条乙方权利义务部分,乙方有权及时调整会员服务内容。 豆包审查出该条款对乙方会有成本增加的风险,并给予修改建议; 而deepseek的修改混淆了主体,修改错误。 |
|
违约责任 |
✅ |
❌ |
二者从不同的角度保障了乙方的解约权。 |
|
知识产权及保密义务 |
✅ |
✅ |
保密条款缺乏保密义务的范围、保密期限、赔偿上限等。豆包和deepseek都仅能修改其中一两处风险点均未能完全审查。 |
|
争议解决条款约定无效 |
✅ |
✅ |
第十条约定正义解决或诉或裁的方式约定无效。 豆包审查出该风险点,并明确该条款这么约定无效; deepseek未能识别出该条款的无效,仅认为如此约定跨地域维权成本高。 |
总结
豆包与 DeepSeek 作为通用型 AI 工具,虽然未经专业法律数据及训练方法进行调试,但仍然展现出了一定的合同审查成熟度,能够满足基本业务需求,可以识别基础风险点并提供修改建议。
整体而言,豆包的表现优于 DeepSeek:
风险识别层面,豆包对比 DeepSeek 展现出对合同细节更深一层的把控能力,能够精细化捕捉条款中的更多的风险点。相较而言,DeepSeek 在风险识别的全面性上稍显不足,对部分非核心但可能影响履约的细节敏感度较低,易出现 “抓大放小” 的情况。
审查建议层面: 对于已识别的风险点,豆包能准确修正条款错误;而 DeepSeek 则可能出现识别出风险点但修改建议仍存在错误的情况。针对相同的风险点, 豆包提出的修改建议更为详细具体,也更贴合日常交易习惯,合理性更佳。
所以,如果律师想通过 AI 提升审查合同的效率,优先推荐使用豆包。
不过在使用时需注意,两者都有其不足之处,它们都不能识别合同中的所有潜在风险点,且存在错误援引法规的情况,审查结果仍需律师进行人工校验。
iCourt 研发的法律人全能 Al 工作伙伴——Alpha+ 焕新升级,自研法律大模型搭载 6 亿法律大数据,不止是法律 AI 工具,而是基于律师的业务场景,实现了全场景功能的有机整合,实现律师办案工具 AII in One,是当代律师手中的数智化「瑞士军刀」。
目前,这款全新升级的法律 AI 工具,处于尝鲜试用阶段,扫描下方海报二维码,即可申请免费试用,提前迈入新时代!
内容仅代表作者个人观点,不构成专业意见
责编:魏新峰丨排版:本本丨审核:徐熠钖

