❝兄弟姐妹们好!我是领富,专注于AI视频和个人IP!
分享实用的AI工具、AI创作技巧和AI纯小白教程,拆解能落地的AI副业项目案例!
谢谢您看我的文章,感恩!
今日拆解:AI爆款治愈视频
最近有学员问我这种视频怎么做,作为宠粉博主必须安排!
于是,我刷了各大短视频平台,发现了一位宝藏博主,他在某音、小红薯、视频号等平台均有账号,作品才发了200出头,但全网粉丝妥妥100W+!
他的作品数据大都不错,但跟之前的条条10W+还是有点差距。不过,这个赛道涨粉很猛,条条涨粉 1 W+,从这个博主的作品数和粉丝数就能看出。
讲真的,现在自媒体,涨粉的价值还是更大的!
根据2025年最新的权威营销趋势报告:现在社交平台上的用户特别看重情绪价值,年轻人会为能引起情绪共鸣的内容买单!同时提到的治愈系动漫正在快速涨粉,这更加说明这类内容确实很有市场!
而且在“平台爱推,人们爱看”的加持下 这个赛道变现非常容易:小红薯千粉就能接广,接视频/图文商单,报价几百上千不等;还有常见的:橱窗带货、流量分成、收徒教学咨询等等。
其中的收徒培训,市面上单个收费299-899不等,按博主账号的流量,微信每天估计都得被加爆,变现能力可想而知。
当然,看到领富的文章,铁子们就不用花钱学习了,我帮助大家从0-1全部学会这类视频的制作,包括每步操作细节和提示词都给到大家,让纯小白也能 5 分钟学得好!
先上成品:
思路就是:先生成一个3d、卡通、治愈人物,然后生成分镜场景图片,再图生视频,搭配上哲理的治愈文案和配音,这样就生成一个治愈视频了。
第一步、DeepSeek-获取提示词
提示词:帮我设计几个3d、卡通、治愈人物。直接输出结果,不做任何解释
挑几个自己喜欢的,打开即梦4.0复制粘贴DS给出的提示词,文生图。
即梦:https://jimeng.jianying.com/
第二步、DeepSeek-获取文案
先得有文案/小剧本,才能更好的根据文案匹配分镜画面。
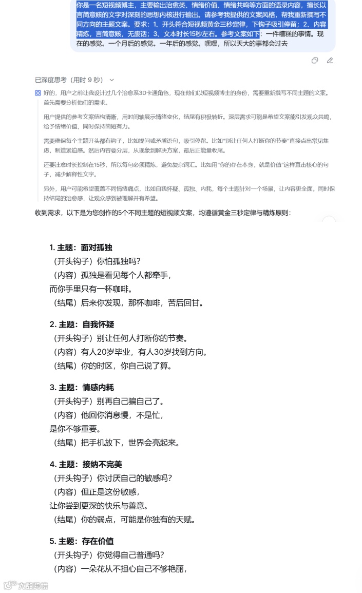
提示词框架:你是一名短视频博主,主要输出治愈类、情绪价值、情绪共鸣等方面的语录内容,擅长以言简意赅的文字对深刻的思想内核进行输出。请参考我提供的文案风格,帮我重新撰写不同方向的主题文案。要求:1、开头符合短视频黄金三秒定律,下钩子吸引停留;2、内容精炼,言简意赅,无废话;3、文本时长15秒左右。参考文案如下:(投喂参考文案)
这里我就用原始参考文案给大家进行演示:一件糟糕的事情。现在的感觉。一个月后的感觉。一年后的感觉。嘿嘿,所以天大的事都会过去!
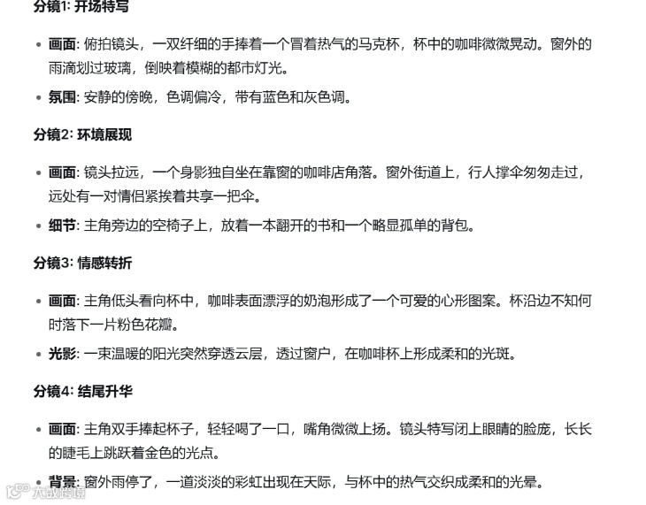
第三步、即梦-参考图生分镜图
接下来再在DeepSeek中输入提示词
提示词:请你帮我选择主题1,帮我生成分镜图片提示词(角色已确定),直接输出结果
打开即梦图片4.0,粘贴给出的提示词,立即生成即可。
我用同样的方法,生成效果如下:
第四步、即梦一键生视频
接下来在DeepSeek中输入提示词
提示词:请你帮我基于上面生成的主题1分镜图片提示词(角色已确定),生成每张图片生视频的提示词,直接输出结果
即梦:https://jimeng.jianying.com/
选择即梦视频3.0-9:16-5s,输入我的分镜视频提示词,点击生成
即梦每天都会送免费积分,也足够做一两个视频。
我这里有即梦无限积分使用方法,需要的小伙伴,后台免费领取!
这样,大家可以畅玩即梦,无限生视频,再也不用担心积分不够用了!
这样我们就获得了视频,我们依次将视频保存备用。
到此,AI的工作基本结束,所有的重点都在剪辑部分了。
我这里有【剪映】手机、电脑的基础版教程,剪辑0基础的同学可以找我进群拿~
第五步、 剪映剪辑
将保存好的的视频,放入剪辑软件剪映中进行剪辑,添加音效、音乐、配音跟文案。
其中给文案配音,我这里用的是剪映破姐版,免费使用会员。有需要的小伙伴,后台免费获取!
选中文案,右侧点击朗读,在上百种热门音色中挑选自己喜欢的音色就好,破姐版vip素材随便用,免费导出,大家不用担心。
写在最后
通过这篇案例,大家应该有所感觉:其实做短视频,就是输出价值,而价值核心还是创意和选题!
尤其这种【治愈类、情绪价值、情感共鸣】,这种王炸选题!并且,不局限于这种形式,基本上任何一种基于治愈类的展现形式,都可以复刻!
所以,只要用心去琢磨,尝试有价值又独特的场景和情节,持续创新,下一波抓到风口的就是你!
结尾彩蛋
领富正在组建一个AI变现公益社群,每天都会分享一些AI的最新玩法和变现案例,
下方扫码备注“AI”拉你进群 👇
同样欢迎交流学习,备注“AI工具箱”,通过后会免费分享整理的AI工具箱内容👇
如果喜欢我的文章,小手【“赞👍”和“爱心”】 关注👇
以上,既然看到这里了,如果觉得不错,随手点个赞、在看、转发三连吧,如果想第一时间收到推送,也可以给我个星标⭐~谢谢你看我的文章,我们,下次再见!

