
Advanced Strength and Conditioning 2
第十章 体能测试与数据分析
John J. McMahon, Paul Comfort and Anthony N. Turner
01
为何进行体能测试? Why fitness test?
体能测试数据应在力量与体能教练制定和完善运动员训练计划时,为其决策过程提供依据(Thornton 等,2019)。对单个运动员或运动员群体进行成套体能测试,能为从业者提供一种客观方法,用于比较或监测特定体能素质(如力量、功率、速度等)的变化,而这些素质是运动员所从事运动项目的关键表现指标。成套体能测试中所评估的特定体能素质,需在对运动员所从事运动项目进行详细需求分析后确定,同时应在适当时考虑该运动项目中不同位置的需求差异。从成套体能测试中获取的结果,应用于明确运动员后续的训练重点;若适用,还可用于分析运动员前一训练周期的成效。因此,从业者应利用体能测试结果,通过识别特定运动员需改进的领域、明确前一训练周期中对运动员有效或无效的训练内容,助力制定高效的训练计划。
02
何时进行体能测试?
体能测试最初可在赛季前训练周期开始时进行,此时测试的结果能提供体能数据基准,为初始训练阶段(基于已识别的优势与劣势)提供依据,并作为赛季剩余时间内开展后续体能测试时所收集数据的参考标准。在赛季前训练周期开始时获取的体能测试结果,还可用于判断运动员在前一个休赛期内体能水平的下降程度。然而,在赛季前训练周期刚启动时,或许应避免进行某些高强度体能测试,以防运动员在经历一段无运动状态(即休赛期)后,面临不必要的受伤风险。相反,在运动员训练周期推进到更合适的阶段,为某些高强度体能测试寻找恰当的 “机会窗口” 可能更为可取,但具体时间节点显然需结合队伍实际情况与具体场景来确定(Buchheit 和 Brown,2020)。对于从事无明确赛季前阶段运动项目的运动员(如格斗类运动员),后一种方法(即灵活选择测试时间)也可作为所有体能测试的解决方案。
在条件允许的情况下,成套体能测试最初应在赛季前开始时(或其他合适的机会窗口)进行两次(通常间隔 5-7 天),以确定每项测试的测量标准误差(SEM)。这能确保了解每位受测运动员各项体能测试参数的个体内变异性。测量标准误差可帮助从业者判断,对于特定运动员或运动员群体而言,各项体能参数的 “有意义变化” 应达到何种程度,进而助力从业者在后续体能测试中识别某一测试得分的 “有意义变化”。若无法在较短时间内(如 5-7 天后)对运动员进行两次测试,从而无法确定针对特定运动员 / 群体的测试测量误差,从业者则应参考已发表(最好是特定运动项目相关)的测试测量标准误差值,以帮助识别后续表现中的有意义变化。关于如何确定测量标准误差并将其用于判断表现的有意义变化,读者可参考一篇较新的综述文章及相关补充数字资料,其中对此有详尽概述(Swinton 等,2018)。
在赛季前训练周期开始时(或其他合适的机会窗口)至少完成一次测试后,后续体能测试的时间安排会因运动项目而异,具体取决于赛季持续时间、赛程安排等多个因素。但总体而言,从业者至少应在赛季前训练周期结束时(或其他合适时段)再次对运动员进行体能测试,以便将运动员的竞赛准备水平与已发表的 / 队伍的常模数据进行对比(详见第 11 章相关操作方法),并与前一次体能测试结果进行比较(即了解各项受测体能素质的提升 / 下降幅度)。理想情况下,体能测试应在竞赛赛季中的某个时间点进行(尤其对于赛季包含休赛期的运动项目),以评估竞赛对运动员体能特征的体能需求。若无法实现,替代方案可为:选择 1-2 项关键体能测试(如纵跳测试),作为运动员日常监测流程的一部分,频繁开展测试。
尽管不同运动项目在整个赛季中体能测试的时间安排可能存在差异,但测试应在运动员 “休息充分” 的状态下进行,即距离上一次竞赛 / 高强度训练至少已过去约 48 小时。此外,当进行定期体能测试时,应在一天中大致相同的时间对运动员进行测试,以考虑昼夜节律与体温的影响 —— 这两个因素会对肌肉力量(Gauthier 等,2001;Teo 等,2011)、功率输出(Teo 等,2011;West 等,2014)、肌腱刚性(Onambele-Pearson 和 Pearson,2007;Pearson 和 Onambele,2006)等多项身体机能与形态素质产生影响。
03
测试选择
在明确体能测试的目的、确定合适的测试时间后,关键在于选择具体的测试项目。如今,力量与体能教练在为运动员选择测试项目时,面临着大量选择(Gabbett 等,2017)。从根本上讲,他们必须明确自己希望通过测试获得什么(Gabbett 等,2017)。在恢复监测测试选择方面,足球领域的从业者提出,实用、经济高效(时间与资金成本)且能提供有意义数据的监测工具,对指导运动员准备状态决策最为有用(Harper 等,2019)。归根结底,体能测试项目的选择取决于此前通过循证需求分析确定的运动项目需求;若适用,还需考虑特定位置的体能要求。
在确定合适的测试项目时,还应考虑运动员年龄、训练水平等其他因素。例如,评估运动员最大动态力量能力的常用且广泛认可的方法是一次最大重复值(1RM)测试。这类测试要求运动员在充分热身之后,对某一指定动作进行最多 5 组单次重复练习,每组负荷逐渐增加,直至出现无法完成的尝试(Baechle 等,2008)。此时,倒数第二次重复(即最后一次成功完成的试举)所使用的负荷,被视为该运动员在该动作中的 1RM 负荷。然而,对于力量较弱或初学的运动员,进行 1RM 测试可能并不适宜。在这种情况下,若运动员能以正确技术完成所选动作,3 次最大重复值(3RM)或 5 次最大重复值(5RM)的动态力量测试可能更为合适 —— 研究表明,这些多次重复的动态力量测试中所使用的负荷,可用于预测 1RM 负荷(Reynolds 等,2006)。但需注意的是,通过多次重复力量测试准确预测 1RM 负荷的能力,取决于所使用的动作(Hoeger 等,1990;Shimano 等,2006),因此在测试前应提前考虑这一点。此外,值得注意的是,高翻 1RM 测试对技术能力的要求高于深蹲等常用复合动作,但研究表明,经过足够时间的熟悉练习后,即使是青少年运动员(Faigenbaum 等,2012)与无经验的大学生运动员(Comfort 和 McMahon,2015),该测试也具有可靠性,其最小可检测差异约为 5%。
若运动员在高负荷下无法展现正确的动作技术,但确定其最大力量又属必要需求,那么进行多关节等长 “力量” 评估(如等长蹲或中腿拉isometric squat or mid-thigh pull)可能是合适的选择。与动态力量测试相比,等长力量测试对运动员的熟悉度(前提是运动员熟悉相关动作的动态完成方式,且每次重复都尽全力)、技能与时间要求更低,这使其更适合对力量较弱的初学者或运动员群体进行测试。这些特点还使多关节等长测试具有高可靠性与低变异性(Blazevich 等,2002;Comfort 等,2015;Dos’Santos 等,2016;Haff 等,2015;Thomas 等,2015),从而提高了这些测试识别表现 “有意义变化” 的敏感性。此外,研究表明等长力量测试与动态力量测试之间存在较强相关性(Comfort 等,2019),这意味着通过应用相关预测公式(De Witt 等,2018),等长力量测试得出的数值可用于指导特定训练周期的动态负荷设定。但等长力量测试存在一个局限性:需要测力台(尽管目前已有价格更亲民且经过验证的测力台,Lake 等,2018),这可能会限制部分运动员的使用;同时,还需要具备将杠铃固定在指定位置的条件(如定制训练架或力量架)。不过,应变仪作为替代工具,已被证明具有有效性与可靠性,尽管在大多数情况下只能评估峰值力量(James 等,2017)。
除等长测试可作为动态 1RM 测试的合适替代方案外,近期研究表明,在大多数情况下,卧推(Bosquet 等,2010;García-Ramos 等,2016a;Jidovtseff 等,2011)及深蹲衍生动作(Bazuelo-Ruiz 等,2015;Conceição 等,2016)的 1RM 值,可通过线性位置传感器测量亚最大负荷下这些动作的杠铃速度(并应用相关预测公式)来近乎完美地预测。与前文讨论的部分方法类似,这种方法有助于规避对力量较弱的初学者进行 1RM 测试时可能存在的安全 / 受伤风险问题。与等长力量测试及相关设备类似,线性位置传感器已被证明能对系统速度与杠铃速度进行有效且高度可靠的测量,这使得该方法可与评估速度的金标准方法(如测量系统速度时使用的测力台)相媲美,并可用于识别表现变化(García-Ramos 等,2016b;Garnacho-Castaño 等,2015;Giroux 等,2015)。但需注意的是,这些预测结果的可靠性往往低于直接测量结果,这意味着需要更大幅度的变化才能识别出有意义的表现变化。
最大冲刺能力被广泛认为是许多运动项目中表现的重要决定因素,但评估最大冲刺能力的距离,应取决于该运动项目竞赛中典型的冲刺距离;理想情况下,还应考虑特定位置的冲刺距离。同样,若某一运动项目的成套测试中,跳跃测试被视为必要项目,那么应关注该项目竞赛中常见的跳跃类型。例如,该项目中的跳跃通常是单腿跳跃还是双腿跳跃?是否包含预蹲动作?是否摆臂?是垂直跳跃还是水平跳跃?在决定选择何种跳跃测试时,应考虑上述每一个因素。
即使某些跳跃测试并非运动员所从事项目的常见动作,也可能因其他原因将其纳入成套体能测试。例如,即使深蹲跳(SJ)并非某项目的典型动作,也可将其与反向纵跳(CMJ)一同测试,目的仅是为了评估运动员利用 stretch-shortening 周期(SSC,拉长 - 缩短周期)的能力。基于此,可计算离心利用比(EUR),公式为 EUR = 反向纵跳高度 ÷ 深蹲跳高度。比值 > 1.0 表明,利用拉长 - 缩短周期可使跳跃高度更高;若比值≤1.0,则表明需要加强拉长 - 缩短周期相关能力的训练(McGuigan 等,2006)。需注意的是,离心利用比可能会受到运动员身体重心从深蹲(或预蹲)最低点到起跳时移动距离差异的影响。因此,在报告离心利用比结果时,应同时报告推进位移(通常如此称呼),以辅助结果解读(McMahon 等,2021)。总之,体能测试项目的选择,既需参考运动项目的典型需求,也需考虑支撑这些需求的通用运动素质。
04
设备选择
在确定要进行的测试项目后,下一步是选择用于这些测试的设备。理想情况下,应尽可能使用评估各项体能素质的金标准设备;但从可获得性与时间角度来看,这对许多从业者而言可能并不现实。例如,尽管部分团队运动领域的从业者可使用昂贵的直接气体分析仪来测量最大有氧能力,但要对整个队伍的这一参数进行评估,所需时间会非常长。因此,当无法获得或使用金标准设备不现实时,从业者应考虑使用经金标准设备验证过的替代设备。回到前文提及的最大有氧能力测量示例:可使用标志桶、卷尺、音频设备等基础设备开展 Yo-Yo 间歇恢复测试(YIRT)或多级体能测试(MSFT)—— 研究表明,这两种测试均可作为直接气体分析的有效场地替代方案(Krustrup 等,2003;Ramsbottom 等,1988)。
在量化跳跃表现方面,测力台被视为金标准设备(García-López 等,2013),尤其是在采用起跳速度法计算跳跃高度时(Moir,2008)。但与直接气体分析仪类似,尽管目前已有价格更亲民的商用测力台,其总体成本仍可能使部分从业者难以获取。不过,近年来,许多基于飞行时间法计算跳跃高度的廉价替代设备已通过验证。例如,光电系统测量的跳跃高度值已被证明与测力台测量结果相近(García-López 等,2013;Glatthorn 等,2011)。跳跃垫测量的跳跃高度虽不够准确,但具有可靠性(García-López 等,2013;McMahon 等,2016a;Nuzzo 等,2011),这意味着其测量值可通过已发表的公式轻松且准确地进行校正(García-López 等,2013;McMahon 等,2016a)。需考虑的是,跳跃垫测量跳跃高度的准确性,取决于所进行的跳跃类型与运动员水平:对于落跳等接触时间较短的跳跃(Kenny 等,2012),以及跳跃高度极高的运动员(Whitmer 等,2015),其测量准确性较低。通过飞行时间法测量跳跃高度的更廉价替代方法,是使用智能手机应用程序。例如,通过 “My Jump” 应用程序测量的跳跃高度,与测力台测量结果几乎完全一致(Balsalobre-Fernández 等,2015)。需特别注意的是,与起跳速度法相比,飞行时间法计算跳跃高度易产生误差(Moir,2008;Yamashita 等,2020),原因包括跳跃腾空阶段运动员腿部的蜷缩动作等。因此,当采用这种方式评估跳跃高度时,为运动员提供关于腾空阶段动作的标准化指导至关重要(详见下文 “标准化测试方案” 部分)。
全自动计时系统(如国际田径赛事中使用的系统)被视为测量直线冲刺速度的金标准设备(Haugen 和 Buchheit,2016;Haugen 等,2012b)。但这类系统价格昂贵,对大多数从业者而言实用性较低(Haugen 和 Buchheit,2016)。因此,文献中提出了多种实用性不同的替代方案,如电子计时门、激光测速仪、高速摄像技术(Haugen 和 Buchheit,2016)。在这些方案中,电子计时门在可获得性与数据处理速度方面可能最为实用,因此在科研与实际应用场景中均被频繁使用(Haugen 和 Buchheit,2016)。但需注意的是,电子计时门记录冲刺时间的准确性取决于多个因素,包括所用光电管类型(如单光束与双光束)。与单光束电子计时门(Earp 和 Newton,2012;Haugen 等,2014)不同,双光束电子计时门已被证明可降低运动员手臂或腿部(而非理想的髋部)遮挡光束的可能性(Yeadon 等,1999)。尽管如此,单光束电子计时门在科研与实际应用中仍被广泛使用(Carr 等,2015;Dos’Santos 等,2017),这可能是因为其采购成本更低(Earp 和 Newton,2012),且已通过全自动计时系统的验证(Haugen 等,2012b)。分光束计时门与后处理计时门也可使用,但分光束计时门记录的冲刺时间误差与单光束系统相近(Haugen 等,2012a,2013),而后处理计时门的重测信度目前尚不明确(Haugen 和 Buchheit,2016)。
尽管金标准设备能提供有关各项体能特征的更详细信息,但在实际操作中,从业者选择用于测试特定体能素质的设备,取决于设备的可获得性、实用性与经济性。无论使用金标准设备还是经验证的替代设备,理解相关的测量标准误差都至关重要,这有助于就训练适应情况做出准确决策(详见第 11 章详细讨论)。由于部分成本相近的经验证替代设备,其测量误差可能大于其他设备,因此选择准确性最高的替代设备更为稳妥。
在选择用于测试特定体能特征的设备时,另一个重要考虑因素是设备的采样频率能力。例如,若使用测力台评估垂直跳跃高度,研究建议最低采样频率应达到 1000 Hz(Owen 等,2014;Street 等,2001)。另一方面,在等长中腿拉测试中,500-2000 Hz 的采样频率范围对力 - 时间变量测量无影响(Dos’Santos 等,2019)。此外,近期有研究提出,线性位置传感器要获取高质量的运动速度数据,最低采样频率为 25 Hz;高于这一频率的采样并不会提高记录精度,且若选择过高的采样频率,还可能对数据质量产生不利影响(Bardella 等,2017)。为选择符合特定目的与预算的最佳设备,应综合考虑上述各项因素。
05
标准化测试方案 Standardising protocols
在体能测试过程中,另一个需重点考虑的因素是测试方案的标准化 —— 这会影响所收集数据的可靠性、变异性与可比性。对于动态力量测试,所需的标准化措施可能较为简单,例如确保杠铃放置位置正确(如深蹲时杠铃的高位置或低位置;Wretenberg 等,1996)、运动幅度一致(如深蹲深度;Bryanton 等,2012),以及运动员尽全力完成动作。事实上,“尽全力” 是所有高强度体能测试的基本要求。此外,试次间规定的休息时间也可能影响测试结果。例如,在深蹲 1RM 测试中,当受试者试举间休息 1 分钟、3 分钟或 5 分钟时,其完成最大负荷试举的能力无显著差异(Matuszak 等,2003);但休息 3 分钟后成功试举的受试者比例(94%)高于休息 1 分钟后(76%),这表明 1RM 试举间应至少安排 3 分钟休息。因此,为提高测试准确性,需在记录试次间规定与测试项目匹配的充足休息时间。
对于跳跃测试,需对诸多因素进行标准化以获取一致数据。例如,进行跳跃测试时,需明确是否允许运动员摆臂 —— 研究表明摆臂可提高跳跃高度(Hara 等,2006,2008;Walsh 等,2007),但会略微降低测量可靠性(Markovic 等,2004)。此外,若使用测力台,运动幅度(如预蹲深度)(Gheller 等,2015;Kirby 等,2011;McBride 等,2010)与动作 / 接触时间(Arampatzis 等,2001;Walsh 等,2004)会影响最终跳跃高度及相关力 - 时间变量。这凸显了在对运动员进行跳跃测试时,使用清晰且一致的指导语(如 “尽可能快、尽可能高地跳”)的重要性(Louder 等,2015;McMahon 等,2016b)。
相比力量测试与跳跃测试,冲刺测试需标准化的方法学因素更多。例如,电子计时门记录冲刺时间的准确性,取决于计时门的设置高度(Cronin 和 Templeton,2008;Yeadon 等,1999)、与第一道光束的起始距离(Haugen 等,2015;Altmann 等,2015)及起始姿势(Frost 和 Cronin,2011;Frost 等,2008;Johnson 等,2010)。因此,测试方案的标准化既涉及设备设置,也涉及对运动员的指导说明。两者均需 “优化” 以提高所收集数据的质量。
06
测试顺序
测试顺序在很大程度上取决于某一测试后所需的恢复时间:通常先进行身高、体重、身体成分与关节活动度等基础指标测量,随后进行技能类和 / 或速度类测试(跳跃、变向 / 敏捷性、冲刺),接着是最大力量测试(动态或等长),最后进行肌肉耐力和 / 或有氧能力测试。
实际操作中,体能测试顺序还取决于时间 / 设备可用性及受测运动员人数 —— 当单次测试需面向大量运动员时,从业者可能会采用 “循环测试法”。若采用此方法,特定运动员在后续测试中的测试顺序应保持一致;且理想情况下,所有运动员的有氧能力测试均应安排在最后。当在较大空间开展 Yo-Yo 间歇恢复测试(YIRT)或多级体能测试(MSFT)、允许多名运动员同时测试时,后一要求(即有氧测试放最后)更易实现。
当然,这些测试顺序建议的前提是所有体能测试在单次测试时段或单日内完成;但如前文所述,特定高强度体能测试的 “机会窗口” 可能因运动项目与具体场景而异,需灵活调整。
07
数据分析
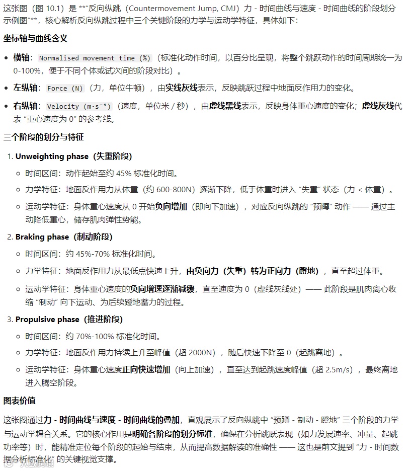
所有测试完成后,至少部分(若非大部分)数据需进行处理,因为多数设备 / 软件无法即时生成结果。与测试方案类似,测试后的数据分析方式也会极大影响结果的准确性、可靠性与变异性。力 - 时间数据分析或许是常用采集数据中,在已发表研究间(且很可能在实际应用中)差异最大的主要类型。因此,力 - 时间数据分析的标准化对于准确解读这些数据至关重要。例如,在分析垂直跳跃力 - 时间数据时,体重的确定方法、用于识别动作起始及起跳与落地瞬间的阈值,不仅会影响通过正向动力学方法计算的速度、功率等变量(Eagles 等,2015;Owen 等,2014;Street 等,2001),还会极大影响跳跃高度、修正反应力量指数等指标。此外,准确识别垂直跳跃中制动阶段(若包含预蹲动作)与推进阶段的起始和结束(图 10.1),对于确保正确计算这两个阶段中多项变量(包括平均力、峰值力、达峰力时间、力发展速率及冲量)至关重要(McMahon 等,2018)。研究表明,从可靠性角度而言,在等长中腿拉测试中,按预设时间段分析力发展速率,优于按力产生起始至峰值力的平均值分析(Haff 等,2015),这进一步证明了特定测试中力 - 时间数据分析标准化的必要性。

图10.1 通过叠加速度-时间曲线(黑色虚线),正确识别反向纵跳力-时间曲线(灰色实线)的失重阶段、制动阶段和推进阶段的示例。灰色虚线代表重心速度为零。

分析力 - 时间数据时,另一个需考虑的因素是希望从数据中获取多少细节。例如,体能测试中通常仅报告并比较某一表现的总体指标(如力的平均值、峰值及相关数据);而对比整个动作过程中采集的表现数据(通常称为时间阶段分析或统计参数映射),则能获得关于 “表现如何实现”“表现变化如何产生” 的更详细信息。事实上,已有研究表明,后一种方法可提供关于反向纵跳中神经肌肉疲劳(Gathercole 等,2015)、外部负荷对跳跃深蹲表现的影响(Cormie 等,2008)、举重衍生动作对力表现的影响(Suchomel 和 Sole,2017),以及成年与青训橄榄球联盟球员神经肌肉功能差异(McMahon 等,2017)的详细信息。即便认为完整的时间阶段分析过于复杂,只要对正向动力学方法有基础了解,仍可从力 - 时间数据中计算出大量常被忽视的额外变量,这些变量能进一步帮助从业者了解运动员的能力。
综上,数据分析的标准化极为重要,且必须在测试时段内及测试时段间保持一致。在条件允许的情况下,应采用针对特定数据集的标准分析方法(如 Owen 等,2014 提出的方法)。若某一数据集尚未有既定标准分析方法,或所用设备通过未公开的数据分析方法生成即时结果,从业者至少应确保其数据分析流程的一致性与透明度。当将成套体能测试采集的数据与已发表研究中的常模数据进行对比时,从业者在得出结论前,应特别关注这些研究采用的数据分析方法。另一个需考虑的要点是:在测试时段间、运动员间,以及与已发表研究对比力量和动力学数据前,需对这些数据进行体重标准化(或采用其他合适的缩放方法,如考虑身高、去脂体重的方法)—— 因为这类数据尤其容易受运动员体型影响(Folland 等,2008)。

