Delivered Duty Paid (DDP)
Definition:
DDP is an Incoterm where the seller assumes full responsibility for transporting goods to the buyer's destination, including all associated costs and risks. This includes export and import duties, taxes, and customs clearance.
DDP 是一种国际贸易术语(Incoterm),指卖方承担将货物运输到买方目的地的全部责任,包括所有相关的费用和风险。这其中涵盖出口和进口的关税、税费以及清关手续。
Seller's Responsibilities:
-
Arranging and paying for transportation to the destination.
-
Export customs clearance and payment of export duties.
-
Import customs clearance and payment of import duties and taxes (e.g., VAT).
-
Delivery of goods to the agreed destination.
-
安排并支付货物运输到目的地的费用
-
办理出口清关并支付出口关税
-
办理进口清关并支付进口关税和税费(例如增值税)
-
将货物送达双方约定的目的地
Buyer's Responsibilities:
-
Receiving the goods at the agreed destination.
-
Unloading the goods (unless otherwise agreed).
-
在约定的地点接收货物
-
卸货(除非另有约定)
Benefits:
-
Simplifies the buying process for the customer.
-
No unexpected costs upon delivery.
-
Seller manages all logistics and compliance.
-
为客户大大简化采购流程
-
收货时没有额外的费用
-
卖方全程负责物流和合规事项
Considerations:
-
Seller bears all risks and costs until delivery.
-
Requires the seller to have knowledge of the buyer's country's import regulations.
注意事项:
-
在货物交付之前,所有风险和费用都由卖方承担
-
卖方需要了解买方所在国家的进口规定
Summary
Under DDP terms, the freight forwarder can handle customs clearance in the destination country (e.g., Canada or the USA) on your behalf.
However, you need to provide your importer company information, as the import declaration will be made in your company’s name.
This means: the customs documents will show your company as the importer, and duties and VAT need to be paid through your importer account.
Simply: DDP means importing under your company’s name, with you assuming the official importer status and the associated taxes and fees.
在 DDP 条款下,货代可以帮您在目的国(比如美国/加拿大)完成清关手续。 但需要您提供进口商公司信息,即以您公司的名义做进口申报。
这意味着:海关文件会显示您的公司是进口商,关税和增值税需要通过您的进口商账号支付。
简单说:DDP 就是用您公司名义进口,您承担正式的进口身份与相关税费。
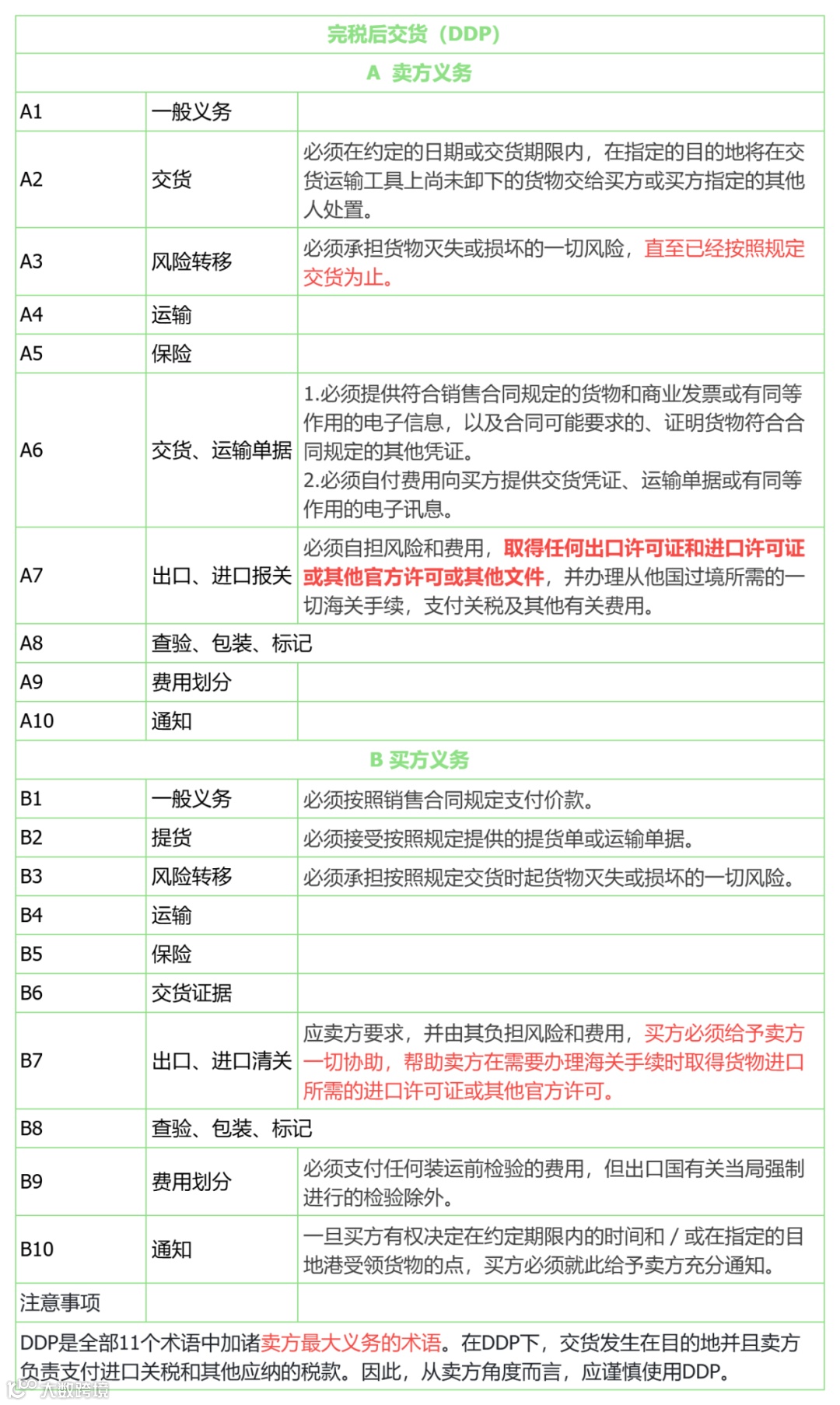
之前学习贸易条款的时候,有做过一张这样的表格,可结合上面的内容参考哒!
Double Clearance & All Duties and Taxes Paid 双清包税
Definition:
This service involves the freight forwarder handling both export and import customs clearance and paying all applicable taxes and duties. The goods are delivered to the buyer without additional charges.
这种服务就是由货代同时负责出口和进口的清关,并代缴所有相关的关税和税费。买家不需要再额外支付任何费用,货物直接送到买家手中。
Service Features:
-
Export customs declaration in the origin country.
-
Import customs clearance in the destination country.
-
Payment of all import duties and taxes.
-
Delivery of goods to the buyer.
-
在起运国办理出口报关
-
在目的国办理进口清关
-
支付所有进口关税和税费
-
把货物送到买家手中
Benefits:
-
Streamlined process with a single point of contact.
-
Predictable costs with no surprise fees.
-
Suitable for small businesses or individuals unfamiliar with customs procedures.
-
流程简单明了,只需对接一个联系人就行。
-
费用可预估,不会有额外隐藏收费。
-
特别适合中小企业或不熟悉报关流程的个人。
Considerations:
-
May not be suitable for high-value goods due to potential cost implications.
注意事项:
-
对于高价值货物可能不太合适,因为费用可能会比较高。
Summary
If you don't need customs declaration documents and don't want to use your company's import account, the freight forwarder will complete the customs clearance and tax payment under the name of their partner company.
You will not need to pay any additional duties or VAT.
At the same time, since the import is not declared under your company's name, the freight forwarder will not provide you with customs or tax documents.
All you need to do is receive the goods.
In simple terms: Double Clearance & All Duties and Taxes Paid means the freight forwarder takes care of customs clearance and tax payment—you just receive the goods, without involving your company's name.
如果您不需要报关文件,也不希望使用您公司的进口账号,货代会用他们合作的公司名义完成清关和缴税。
您不需要再支付额外关税或增值税。
同时,由于不是以您公司名义进口,所以货代不会提供报关税务文件。 您只需收货即可。
简单说:双清包税就是由货代负责清关和税费,不涉及您公司名义,您只需要收货就好。
Comparison Table
|
|
|
|
|---|---|---|
|
|
|
|
|
|
|
|
|
|
|
|
|
|
|
|
|
|
|
|
|
|
|
|
|---|---|---|
|
|
|
|
|
|
|
|
|
|
|
|
|
|
|
|
|
|
|
|
Which Option Should You Choose?
-
Choose DDP
if you prefer a hands-off approach where the seller manages all aspects of the shipping and customs process, ensuring a seamless delivery experience.
如果你希望“全程交给卖家打理”,卖家帮你处理运输和报关的所有环节,让收货体验丝滑顺畅无忧,可选DDP。
-
Choose Double Clearance & All Duties and Taxes Paid
if you seek a simplified process with a single point of contact, especially if you're shipping smaller quantities or are less familiar with international shipping procedures.
如果你想要流程简单、只对接一个联系人,尤其适合小批量发货,或者对国际运输流程不太熟悉的情况。
If you need further assistance or a tailored shipping solution, please contact us. Our team is here to help you navigate the complexities of international shipping and find the best option for your needs.
如果您需要更多帮助或定制化的运输方案,请随时联系我们。

联系我们
DM for Details!
钻从科技物流(深圳)有限公司
邮箱: info@diamond-up.com
官网: www.diamond-up.com
微信:13430665983
地址:广东省深圳市福田区深南大道4019号航天大厦A座805
Ship from China to America,Europe,UK,Middle East,Southeast Asia, JUST CONTACT US!
DiamondUp Technology (SHENZHEN) CO.,LTD
Email:info@diamond-up.com
Website:www.diamond-up.com
Wechat/Whatsapp:+86 13430665983
Office Address: Rm.A 805, Aerospace Skyscraper, 4019 Shennan Road, Futian District, Shenzhen, China
关注我们
follow US!
钻心之选 从此起航!

