1688全面升级售后服务,发力C端争夺增量市场
平台调整七天无理由退货规则,起批量降至1件,加速向零售化转型

CEO余涌:现在我重点抓的是用户体验和用户履约[k]


1688调整七天无理由退货服务
批发平台也开始推行七天无理由退货?
1688近日调整《商品七日无理由退货服务相关规则》,已于2月2日正式生效[k]
此次调整结合商品属性、起批量及现货/定制档设置,明确并优化了服务适用范围与执行规则[k]
平台表示,此举旨在“进一步提升买家采购履约体验,促进卖家提升服务能力”[k]
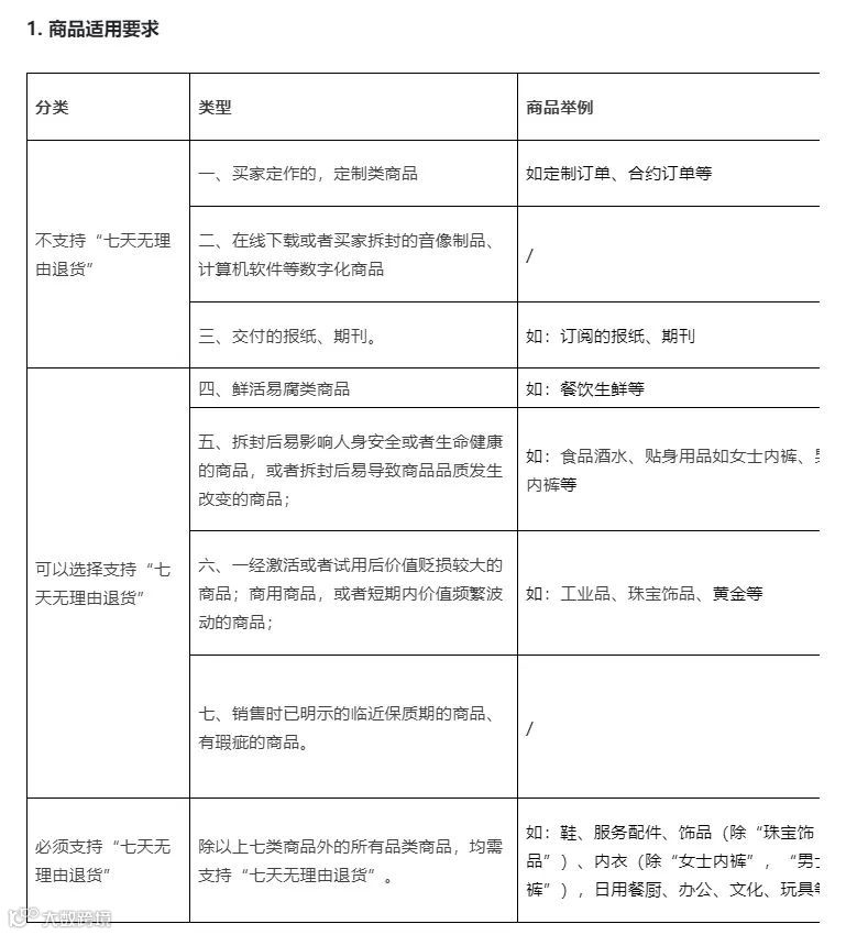
根据新规,定作定制商品、数字化内容、报刊期刊不支持七天无理由退货;鲜活易腐、影响人身安全或品质易变的商品、激活后价值贬损商品、临近保质期或瑕疵品可选择支持退货[k]
七天无理由退货商品适用要求 图源:1688平台规则[k]
除上述七类外,1688全品类商品均需支持七天无理由退货[k]
同时,针对“1件起批”类商品,若属必须支持退货品类,其现货档交易须提供七天无理由退货服务[k]
2月2日起,1688发布商品的起批量要求由≥2件调整为≥1件,标志着平台从传统B2B向服务小单散客转型[k]
“≥1”的调整意味着1688不再局限于批发生意,正式拥抱C端消费者[k]
官方称,调整目的是“更好地服务平台买家高频次小单采购的消费需求”[k]
在此背景下,全面推行七天无理由退货成为必然举措[k]

1688、闲鱼求变,挖掘电商增量市场
2023年11月,阿里巴巴将1688、闲鱼、钉钉、夸克列为首批战略级创新业务[k]
该类业务需满足三大标准:市场空间大、定位独特、符合用户趋势与“AI驱动”战略[k]
未来,这些业务将以独立子公司运营,阿里将进行3-5年持续投入[k]
作为淘天集团旗下代表,1688与闲鱼正肩负开拓增量市场的重任[k]
以闲鱼为例,2022年10月起已要求经营性卖家提供七天无理由退货服务[k]
闲鱼支持七天无理由退货 图源:闲玉[k]
该政策仅适用于完成亮证亮照、带有“商”标识的经营性卖家,且商品须为全新并属于指定品类[k]
此举标志着闲鱼正向综合B2C平台延伸[k]
成为战略级业务后,闲鱼动作频频:开设线下全品类实体店、上线微信小程序、支持微信支付,加速全渠道布局[k]
1688同样聚焦用户体验升级。CEO余涌透露,当前用户增速超40%,工作重心转向用户体验与履约[k]
截至2023年12月,1688买家会员达2亿,B类买家6500万,年交易额8000亿元,动销商品1.5亿,覆盖百亿级产业带100个,源头厂商超百万[k]

2023年1688相关数据 图源:1688商人圈[k]
过去一年,平台年轻用户增长50%,PLUS会员增长200%,跨境买家增长76%[k]
1688服务对象已从B端扩展至小B、大C乃至小C群体,经营理念也随之转变[k]
余涌表示,平台三大战略为:用户为先、AI驱动、做强供应链[k]
2024年将重点推进四项服务升级:全场可赊、全场包邮、预计达、信用退[k]
这些服务融合B2C标准与批发特色功能,有望构建差异化竞争优势[k]
无论是C2C还是B2B,电商平台今年普遍走向“服务C端买家”为核心的路径[k]

电商行业“卷”售后,一切为了消费者
除七天无理由退货外,1688已逐步对标主流电商平台[k]
例如春节期间推出“春节不打烊”,承诺一件包邮、72小时发货,并联合支付宝五福活动引流,预计曝光超10亿[k]
在商家咨询中,1688透露目前暂无“仅退款”规则,但“不排除后续会上线”[k]
1688规则FAQ 图源:1688学习中心[k]
随着拼多多、淘宝、京东等平台普及“仅退款”,若1688跟进,或将引发批发领域震动[k]
各大平台对售后服务要求日益严格,核心目标是提升消费者体验[k]
2月2日,淘宝公示新《卖家售后服务规范》:已发货退款须在36小时内处理,超时未响应视为同意退款[k]
淘宝可根据投诉或售后表现缩短处理时限[k]
京东也升级POP自主售后规则:审核兜底时效由48小时缩至24小时;退换货收货处理由3天缩至24小时;用户寄出处理由10天缩至7天[k]
京东POP自主售后新规 图源:京麦商家中心[k]
流程上,京东新增“协商拒绝”“协商一致关单”及“关单并商品原返”等操作链路[k]
从1688到淘宝、京东,平台售后政策日趋严格,反映出在存量竞争下,“用户为先”已成为电商胜负关键[k]
继去年通过降门槛吸引大量中小商家后,2024年电商行业的真正较量聚焦于服务体验[k]

