2025 年 10 月 1 日,国家税务总局第 15 号和 17 号公告正式实施,跨境电商进入全链路合规监管时代。
近期,电商缴税新规定备受关注,许多商家都很焦虑想知道该怎么交税、交多少,以及合规操作能降低多少税负。其实,只要清楚相关规则,就能从容应对。以下是对电商缴税新规定的详细解读:
- 哪些电商需要缴税
- 报送主体
所有在互联网平台开展经营性活动的主体,包括个体户、有限公司、个人独资企业以及没有执照的个人经营者(无执照者需按经营所得申报)。但跑腿送货、家政等便民服务人员不属于报送主体。 - 涉及业务
涵盖售卖实物商品、提供知识付费、在线设计等服务,以及直播带货的销售分成、用户打赏等业务。 - 报送平台
包括美团、淘宝、京东、拼多多、抖音、小红书、快手、1688 等国内电商平台,以及亚马逊、Temu、Tiktok Shop 等国外电商或直播平台。 - 缴税时间与流程
- 数据同步
:平台应于季度终了的次月内,向税务机关报送平台内经营者和从业人员的身份信息以及上季度收入信息。首次报送时间为 2025 年 10 月,报送 7-9 月的数据。 - 申报缴款
:小规模纳税人按季度申报,需在季度结束后 15 日内完成。例如,10 月 1 日至 15 日申报三季度税款。 - 实际申报流程(以个体户为例)
-
登录电子税务局,以个体户身份进入。 -
找到 “增值税小规模纳税人申报” 模块,系统会自动带出平台同步的销售收入数据。 -
若季度销售额≤30 万,系统自动触发免税;若超过 30 万,按 1% 计算税额,通过微信、支付宝或网银缴款即可。 - 缴纳税费标准(以小微企业为例)
- 增值税
:季度收入 30 万以内免增值税;年收入 500 万以内,税率为 1%;年收入超过 500 万,需升级为一般纳税人,税率为 13%。 - 所得税
:个体工商户若为查账征收,按 5%-35% 超额累进税率缴纳;若为核定征收,税率为 0.5%-2.1%(因行业而异)。有限公司利润≤300 万,优惠税率为 5%;利润>300 万,标准税率为 25%。 - 税务合规避免处罚的要点
- 自查收入
:商家应导出 2023-2025 年所有订单,按 “月份 + 平台” 制作收入明细表,明确应税金额。对于刷单成本,要留好证据,以便在计算应税收入时扣除。 - 避免数据差异
:确保平台报送的数据与自身申报的数据一致,若数据差异超过 1% 或存在漏报,系统将自动锁死申报通道,商家需补税并缴纳每日万分之五的滞纳金。 - 税务处罚
-
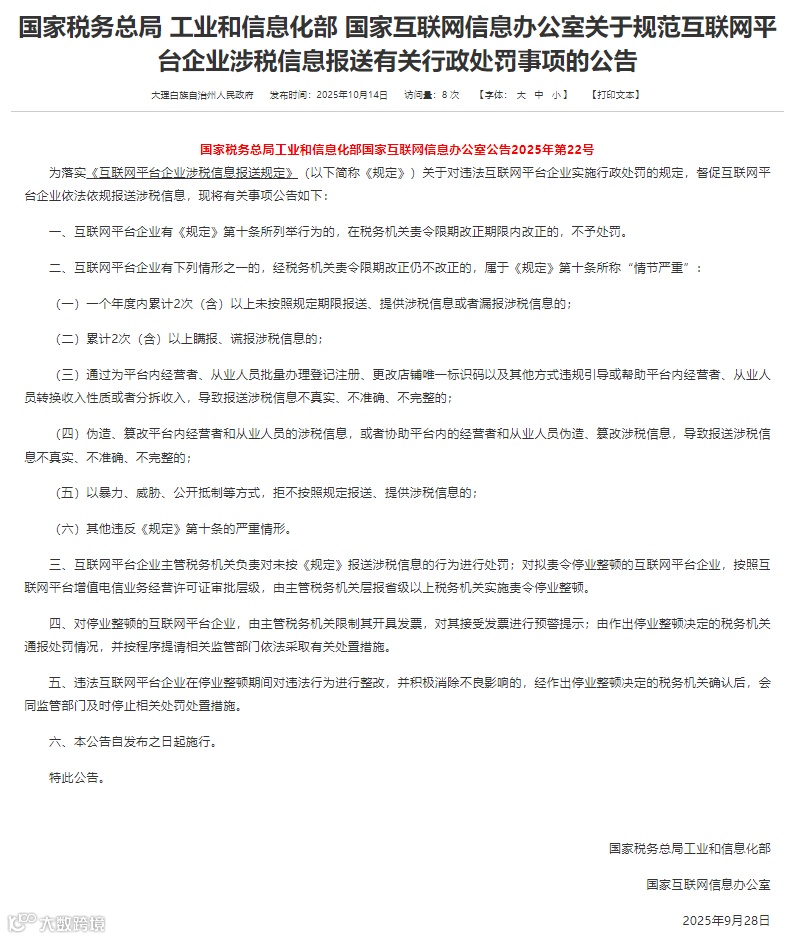
互联网平台企业若未按照规定的期限报送、提供涉税信息,或瞒报、谎报、漏报涉税信息,或者拒绝报送、提供涉税信息,由税务机关责令限期改正;逾期不改正的,处 2 万元以上 10 万元以下的罚款;情节严重的,责令停业整顿,并处 10 万元以上 50 万元以下的罚款。
·END·
往期回顾
跨境电商 | 6 大报关模式退税全攻略(0110、9610、9710、9810、1039、1210)一文摸清免税雷区与红利!

