· 引言·
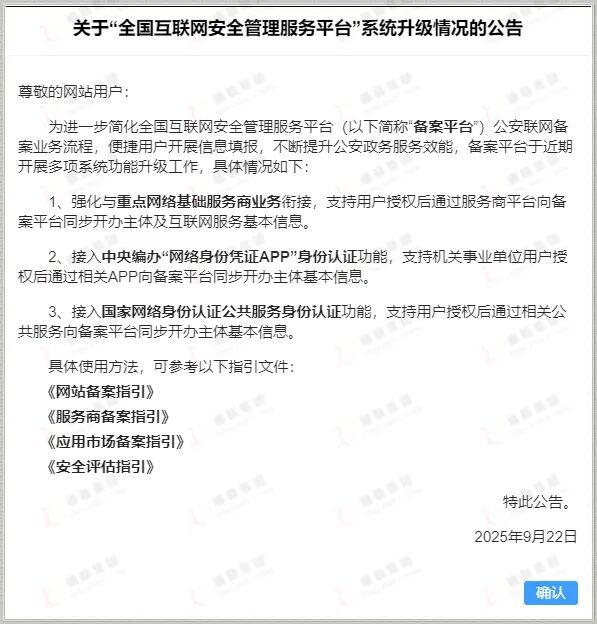
9月22日『全国互联网安全管理服务平台』发布了系统升级公告,强化了与重点网络基础服务商业务衔接(即阿里云腾讯云上的主体和网站信息同步);接入了网络身份凭证APP身份认证和国家网络身份认证公共服务身份认证功能。
今天我们就给大家介绍升级后该怎么做公安网/网安备案?
公安网备案I 安全评估I ICP备案
咨询或办理,请找她
01
公安网备案
在中国境内上线服务的网站/APP/小程序等均需完成两个基础备案,即工信部的ICP备案+公安部的网站备案,先完成ICP备案后才能做公安网备案。具体操作可以看往期这篇(点击阅读):2025网站备案(ICP备案+公安网备案)流程
备案准备
1、ICP备案号:公安网备案需要填写ICP备案号
查询指引:工信ICP/IP地址/域名信息备案管理系统→ICP备案查询
2、准备材料:准备下列材料电子版
前置审批资质可以对照这篇检查下是否涉及:前置审批是什么?哪些行业要办前置审批资质?
备案流程
1、打开全国互联网安全管理服务平台→用户登录→注册→下载“公安一网通办”APP实名认证后登录;
2、登录后点击右上角业务办理→新增主体,按照要求填写主体和负责人信息,提交审核;
注意⚠️:主体负责人可以不是法人。
3、选择相适应的业务类型(网站/APP/小程序业务)填报,以网站为例。
新增网站→填写主体(和上面主体部分保持一致)、网站主体负责人信息;
4、网站基本信息:工信部备案可通过上方教程查询;
5、服务商信息:
网站接入方式:服务器→选“租赁主机;虚拟主机→选”租赁虚拟空间“
是否提供交互服务:涉及展示的网站类型选“是”,不涉及的选“否”,普通官网类型不属于交互服务。
6、前置审批:根据实际情况是否涉及前置审批资质,不涉及选“否”;
7、按照要求填写网站安全负责人、紧急联络人,可以与主体负责人保持一致;
8、完成后提交审核即可,审核周期30个工作日内,会以【短信】形式告知,留意短信;
9、备案号悬挂:备案通过后须第一时间将备案号悬挂在网站首页底部位置,并超链接到公安网查询页面以便访客查询。
案例展示
操作指引👉:登录系统后→点击下方我的网站→详情;
下载备案编号图标和复制备案编号HTML代码,让技术人员悬挂在网站首页底部位置,放在ICP备案之前位置。
并超链接到网站备案查询页面。
当面核验和实地检查🔎:
由于部分网站的特殊性(如社交类、AI人工智能等)可能涉及到『当面核验』或『实地检查』,这个在我们收到短信里有具体通知(核验时间+材料)。
当面核验:确认核验时间,带上要求电子材料原件至网安部门核验即可;
实地检查:确认好上门时间,准备好相关材料原件,等待网安部门上门即可。
其他备案常见问题可以看这篇:
END
严正声明:
文章版权归©通晓集团所有,如需转载请联系客服人员
未经允许禁止搬运、引用、抄袭等
否则将视为侵权,我司依法保留追究权

