网上确认马上就要开始了,未进行或确认不通过同样是无法参加考试的。
这里学姐给你整理了一份“保姆级”攻略,跟着做,一遍过!
01.
网上确认流程
一、登录研招网网上确认系统
绝大多数省份及报考点采用研招网上的网上确认系统。
网上确认系统直达网址:
https://yz.chsi.com.cn/wsqr/stu/
但也有例外,像北京大学,就在自己的研招网系统进行操作。所以,大家一定要查看自己所选报考点的确认方式。
二、查看网报公告,确认网报信息
先仔细核对报名号、报考点等关键信息,再检查必传材料是否都准备齐全。确认无误后,点击“开始进行网上确认”。
三、按要求上传照片
①准考证照片:要求很严,具体尺寸、背景要求,可以参考学姐之前给大家汇总过的文章:考研报名:《官方申明:考研报名证件照要求素颜!》。
②身份证正反面照片:找个干净背景拍,把身份证放平,确保四个角都清晰,没有反光和遮挡。
③手持身份证照片:这个主要是确认是否为本人。
拍照的时候注意,把手臂和上半身整个都拍进去,其它和你拍证件照的要求差不多:露出五官,不要戴眼镜和美瞳。
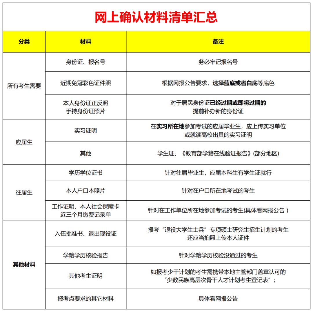
四、上传报考点要求的其他材料
如学生证、户口本、学位证、毕业证等,具体以网报确认时上面所提示的材料为准。
下面是学姐为大家汇总可能需要的材料,提前准备好~
教育部学籍在线验证报告下载路径:信网App → 学籍查询 → 在线验证报告 → 申请/查看《教育部学历证书电子注册备案表》。
五、提交审核,及时关注审核结果
可以提前绑定学信网公众号,审核是否通过将在第一时间发送至你的手机。
若真的审核不通过,系统会显示“待补充材料”,按提示修改后重新提交就行。


02.
卡审原因自查
每年都有同学因为小细节被打回来,学姐帮你划重点了:
一、证件照是重中之重
不同报考点要求可能略有不同,务必以你报考点的公告为准:像长沙理工大学就要求证件照背景为白色。
ps:网上确认的证件照不仅是准考证上的照片,也会是大家读研时学生卡上的照片,所以可以p,但是不要P太狠哦~
二、其他提醒
✅建议大家尽早准备网上确认所需要材料,每个报考点材料上传时间只有短短几天,不要因此错过确认无法参加考试。
✅尽量别在最后一天提交审核。人工审核需要时间,万一要补材料,手忙脚乱。
✅网上确认是看你报考点所在省份公告及要求,而不是目标院校所在省份的。
✅上传材料时不要点太快了,以免跳过必传材料而造成审核失败。
03.
网上确认常见问题
1.网上确认时是否可以补交报名费?
网上报名结束后考生无法补交报名费。如有疑问,请联系报考点或报考点所在省级教育招生考试机构咨询。
2.网上确认时是否可以修改信息?
网上报名结束后考生无法修改报名信息。如有疑问,请联系报考点或报考点所在省级教育招生考试机构咨询。
3.网上确认时间已结束,考生还能上传材料吗?
考生应在报考点规定时间内进行网上确认,逾期不得补办。
4.考生未填写学位证编号或学号是否影响网上报名和网上确认?
网上报名时,未获得学位的考生(含应届生等)无需填写学位证书编号,往届生无需填写学号。网上确认期间,相关考生应按照报考点要求在规定时间内上传相关核验材料。如有疑问,请联系报考点咨询。
5.如何查看网上确认结果?
通过研招网进行网上确认的考生,可及时登录研招网网上确认系统,查看报考点审核结论。若网上确认时间已结束,请联系报考点确定审核结论。
6.考生是否必须进行网上确认?
考生应在规定时间内登录研招网,按省级教育招生考试机构、报考点以及报考招生单位的网报公告要求参加网上报名和网上确认,并按规定缴纳报名费。逾期不再补办。
考生网上报名结束后,应密切关注网上确认安排。未参加网上确认或网上确认未通过的,无法参加考试。
7.网上确认审核状态一直是“待审核”怎么办?
考生在规定时间内按照报考点要求将所有材料提交后,请耐心等待并及时关注报考点审核结果。
考生网上确认的具体材料要求、材料提交时间、报考点审核时间等请查看报考点网报公告。如有疑问可及时联系报考点咨询。
8.如何解决网上确认身份证有效期比对不通过?
考生应按照本人身份证件信息填写身份证有效期。若因身份证有效期比对不通过,导致报考点审核结果为“待补充材料”,请按照报考点的具体要求上传相关补充材料等以供审核。
网上确认结果以报考点审核结果为准,如有疑问可联系报考点咨询。
9.如何确定具体考试地点?
具体考试地点请以准考证显示为准。如有疑问,请联系报考点具体咨询。
- 点击图片立即刷题 -
原价19.9元,拼团购买仅需4.9元
扫码或阅读原文立即购买
| 政治 | 心理学 | 历史学 |
| 教育学 | 法硕 | 中医 |
| 作文 | 网盘资料 |
|

