您好,我是路人,更多优质文章见个人博客:http://itsoku.com
本篇主要讲清楚什么是状态机,简洁的状态机对支付系统的重要性,状态机设计常见误区,以及如何设计出简洁而精妙的状态机,核心的状态机代码实现等。
我前段时间面试一个工作过 4 年的同学竟然没有听过状态机(再正常不过了)。假如你没有听过状态机,或者你听过但没有写过,或者你是使用if else 或switch case来写状态机的代码实现,建议花点时间看看,一定会有不一样的收获。
前言
在线支付系统作为当今数字经济的基石,每年支撑几十万亿的交易规模,其稳定性至关重要。在这背后,是一种被誉为支付系统“心脏”的技术——状态机。本文将一步步介绍状态机的概念、其在支付系统中的重要性、设计原则、常见误区、最佳实践,以及一个实际的Java代码实现。
什么是状态机
状态机,也称为有限状态机(FSM, Finite State Machine),是一种行为模型,由一组定义良好的状态、状态之间的转换规则和一个初始状态组成。它根据当前的状态和输入的事件,从一个状态转移到另一个状态。
下图就是在支付交易的三重奏:收单、结算与拒付在支付系统中的交易单的状态机。
从图中可以看到,一共4个状态,每个状态之间的转换由指定的事件触发。
状态机对支付系统的重要性
想像一下,如果没有状态机,支付系统如何知道你的订单已经支付成功了呢?如果你的订单已经被一个线程更新为“成功”,另一个线程又更新成“失败”,你会不会跳起来?
在支付系统中,状态机管理着每笔交易的生命周期,从初始化到完成或失败。它确保交易在正确的时间点,以正确的顺序流转到正确的状态。这不仅提高了交易处理的效率和一致性,还增强了系统的鲁棒性,使其能够有效处理异常和错误,确保支付流程的顺畅。
状态机设计基本原则
无论是设计支付类的系统,还是电商类的系统,在设计状态机时,都建议遵循以下原则:
明确性: 状态和转换必须清晰定义,避免含糊不清的状态。
完备性: 为所有可能的事件-状态组合定义转换逻辑。
可预测性: 系统应根据当前状态和给定事件可预测地响应。
最小化: 状态数应保持最小,避免不必要的复杂性。
状态机常见设计误区
工作多年,见过很多设计得不好的状态机,导致运维特别麻烦,还容易出故障,总结出来一共有这么几条:
过度设计: 引入不必要的状态和复杂性,使系统难以理解和维护。
不完备的处理: 未能处理所有可能的状态转换,导致系统行为不确定。
硬编码逻辑: 过多的硬编码转换逻辑,使系统不具备灵活性和可扩展性。
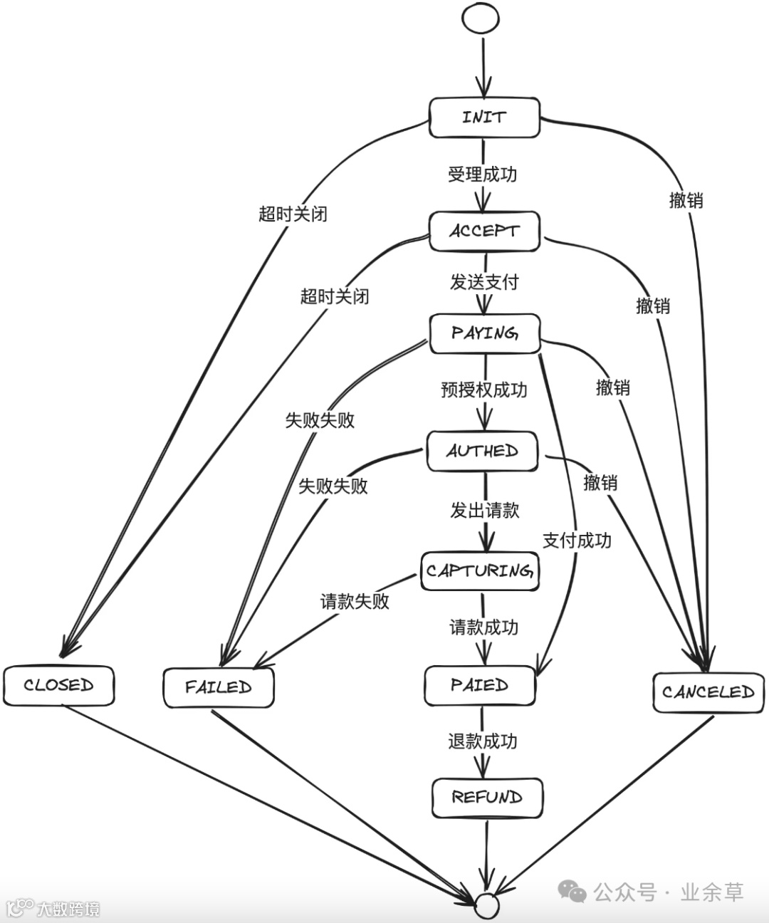
举一个例子感受一下。下面是亲眼见过的一个交易单的状态机设计,而且一眼看过去,好像除了复杂一点,整体还是合理的,比如初始化,受理成功就到 ACCEPT,然后到 PAYING,如果直接成功就到 PAIED,退款成功就到 REFUND。
我说说这个状态机有几个不合理的地方:
-
过于复杂。一些不必要的状态可以去掉,比如ACCEPT没有存在的必要。 -
职责不明确。支付单就只管支付,到PAIED就支付成功,就是终态不再改变。REFUND应该由退款单来负责处理,否则部分退款怎么办。
我们需要的改造方案:
-
精简掉不必要的状态,比如ACCEPT。 -
把一些退款、请款等单据单独抽出去,这样状态机虽然多了,但是架构更加清晰合理。
主单:
普通支付单:
预授权单:
请款单:
退款单:
状态机设计的最佳实践
在代码实现层面,需要做到以下几点:
分离状态和处理逻辑:使用状态模式,将每个状态的行为封装在各自的类中。
使用事件驱动模型:通过事件来触发状态转换,而不是直接调用状态方法。
确保可追踪性:状态转换应该能被记录和追踪,以便于故障排查和审计。
具体的实现参考第7部分的“JAVA版本状态机核心代码实现”。
常见代码实现误区
经常看到工作几年的同学实现状态机时,仍然使用if else或switch case来写。这是不对的,会让实现变得复杂,且容易出现问题。
甚至直接在订单的领域模型里面使用String来定义,而不是把状态模式封装单独的类。
还有就是直接调用领域模型更新状态,而不是通过事件来驱动。
错误的代码示例:
if (status.equals("PAYING") {
status = "SUCCESS";
} else if (...) {
...
}
或者:
class OrderDomainService {
public void notify(PaymentNotifyMessage message) {
PaymentModel paymentModel = loadPaymentModel(message.getPaymentId());
// 直接设置状态
paymentModel.setStatus(PaymentStatus.valueOf(message.status);
// 其它业务处理
... ...
}
}
或者:
public void transition(Event event) {
switch (currentState) {
case INIT:
if (event == Event.PAYING) {
currentState = State.PAYING;
} else if (event == Event.SUCESS) {
currentState = State.SUCESS;
} else if (event == Event.FAIL) {
currentState = State.FAIL;
}
break;
// Add other case statements for different states and events
}
}
JAVA版本状态机核心代码实现
使用Java实现一个简单的状态机,我们将采用枚举来定义状态和事件,以及一个状态机类来管理状态转换。
定义状态基类
/**
* 状态基类
*/
public interface BaseStatus {
}
定义事件基类
/**
* 事件基类
*/
public interface BaseEvent {
}
定义“状态-事件对”,指定的状态只能接受指定的事件
/**
* 状态事件对,指定的状态只能接受指定的事件
*/
public class StatusEventPair<S extends BaseStatus, E extends BaseEvent> {
/**
* 指定的状态
*/
private final S status;
/**
* 可接受的事件
*/
private final E event;
public StatusEventPair(S status, E event) {
this.status = status;
this.event = event;
}
@Override
public boolean equals(Object obj) {
if (obj instanceof StatusEventPair) {
StatusEventPair<S, E> other = (StatusEventPair<S, E>)obj;
return this.status.equals(other.status) && this.event.equals(other.event);
}
return false;
}
@Override
public int hashCode() {
// 这里使用的是google的guava包。com.google.common.base.Objects
return Objects.hashCode(status, event);
}
}
定义状态机
/**
* 状态机
*/
public class StateMachine<S extends BaseStatus, E extends BaseEvent> {
private final Map<StatusEventPair<S, E>, S> statusEventMap = new HashMap<>();
/**
* 只接受指定的当前状态下,指定的事件触发,可以到达的指定目标状态
*/
public void accept(S sourceStatus, E event, S targetStatus) {
statusEventMap.put(new StatusEventPair<>(sourceStatus, event), targetStatus);
}
/**
* 通过源状态和事件,获取目标状态
*/
public S getTargetStatus(S sourceStatus, E event) {
return statusEventMap.get(new StatusEventPair<>(sourceStatus, event));
}
}
定义支付的状态机。注:支付、退款等不同的业务状态机是独立的。
/**
* 支付状态机
*/
public enum PaymentStatus implements BaseStatus {
INIT("INIT", "初始化"),
PAYING("PAYING", "支付中"),
PAID("PAID", "支付成功"),
FAILED("FAILED", "支付失败"),
;
// 支付状态机内容
private static final StateMachine<PaymentStatus, PaymentEvent> STATE_MACHINE = new StateMachine<>();
static {
// 初始状态
STATE_MACHINE.accept(null, PaymentEvent.PAY_CREATE, INIT);
// 支付中
STATE_MACHINE.accept(INIT, PaymentEvent.PAY_PROCESS, PAYING);
// 支付成功
STATE_MACHINE.accept(PAYING, PaymentEvent.PAY_SUCCESS, PAID);
// 支付失败
STATE_MACHINE.accept(PAYING, PaymentEvent.PAY_FAIL, FAILED);
}
// 状态
private final String status;
// 描述
private final String description;
PaymentStatus(String status, String description) {
this.status = status;
this.description = description;
}
/**
* 通过源状态和事件类型获取目标状态
*/
public static PaymentStatus getTargetStatus(PaymentStatus sourceStatus, PaymentEvent event) {
return STATE_MACHINE.getTargetStatus(sourceStatus, event);
}
}
定义支付事件。注:支付、退款等不同业务的事件是不一样的。
/**
* 支付事件
*/
public enum PaymentEvent implements BaseEvent {
// 支付创建
PAY_CREATE("PAY_CREATE", "支付创建"),
// 支付中
PAY_PROCESS("PAY_PROCESS", "支付中"),
// 支付成功
PAY_SUCCESS("PAY_SUCCESS", "支付成功"),
// 支付失败
PAY_FAIL("PAY_FAIL", "支付失败");
/**
* 事件
*/
private String event;
/**
* 事件描述
*/
private String description;
PaymentEvent(String event, String description) {
this.event = event;
this.description = description;
}
}
在支付单模型中声明状态和根据事件推进状态的方法:
/**
* 支付单模型
*/
public class PaymentModel {
/**
* 其它所有字段省略
*/
// 上次状态
private PaymentStatus lastStatus;
// 当前状态
private PaymentStatus currentStatus;
/**
* 根据事件推进状态
*/
public void transferStatusByEvent(PaymentEvent event) {
// 根据当前状态和事件,去获取目标状态
PaymentStatus targetStatus = PaymentStatus.getTargetStatus(currentStatus, event);
// 如果目标状态不为空,说明是可以推进的
if (targetStatus != null) {
lastStatus = currentStatus;
currentStatus = targetStatus;
} else {
// 目标状态为空,说明是非法推进,进入异常处理,这里只是抛出去,由调用者去具体处理
throw new StateMachineException(currentStatus, event, "状态转换失败");
}
}
}
代码注释已经写得很清楚,其中 StateMachineException 是自定义,不想定义的话,直接使用 RuntimeException 也是可以的。
在支付业务代码中的使用:只需要paymentModel.transferStatusByEvent(PaymentEvent.valueOf(message.getEvent()))
/**
* 支付领域域服务
*/
public class PaymentDomainServiceImpl implements PaymentDomainService {
/**
* 支付结果通知
*/
public void notify(PaymentNotifyMessage message) {
PaymentModel paymentModel = loadPaymentModel(message.getPaymentId());
try {
// 状态推进
paymentModel.transferStatusByEvent(PaymentEvent.valueOf(message.getEvent()));
savePaymentModel(paymentModel);
// 其它业务处理
... ...
} catch (StateMachineException e) {
// 异常处理
... ...
} catch (Exception e) {
// 异常处理
... ...
}
}
}
上面的代码只需要加完善异常处理,优化一下注释,就可以直接用起来。
好处:
-
定义了明确的状态、事件。 -
状态机的推进,只能通过“当前状态、事件、目标状态”来推进,不能通过if else 或case switch来直接写。比如:STATE_MACHINE.accept(INIT, PaymentEvent.PAY_PROCESS, PAYING); -
避免终态变更。比如线上碰到if else写状态机,渠道异步通知比同步返回还快,异步通知回来把订单更新为“PAIED”,然后同步返回的代码把单据重新推进到PAYING。
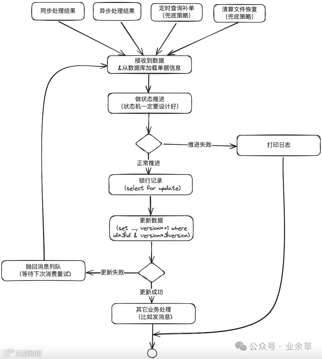
并发更新问题
留言中“月朦胧”同学提到:“状态机领域模型同时被两个线程操作怎么避免状态幂等问题?”
这是一个好问题。在分布式场景下,这种情况太过于常见。同一机器有可能多个线程处理同一笔业务,不同机器也可能处理同一笔业务。
业内通常的做法是设计良好的状态机 + 数据库锁 + 数据版本号解决。
简要说明:
-
状态机一定要设计好,只有特定的原始状态 + 特定的事件才可以推进到指定的状态。比如 INIT + 支付成功才能推进到sucess。 -
更新数据库之前,先使用select for update进行锁行记录,同时在更新时判断版本号是否是之前取出来的版本号,更新成功就结束,更新失败就组成消息发到消息队列,后面再消费。 -
通过补偿机制兜底,比如查询补单。 -
通过上述三个步骤,正常情况下,最终的数据状态一定是正确的。除非是某个系统有异常,比如外部渠道开始返回支付成功,然后又返回支付失败,说明依赖的外部系统已经异常,这样只能进人工差错处理流程。
结束语
状态机在支付系统中扮演着不可或缺的角色。一个专业、精妙的状态机设计能够确保支付流程的稳定性和安全性。本文提供的设计原则、常见误区警示和最佳实践,旨在帮助开发者构建出更加健壮和高效的支付系统。而随附的Java代码则为实现这一关键组件提供了一个清晰、灵活的起点。希望这些内容能够对你有用。
问答
Q:其实我觉得支付系统状态机,你说的支付中状态,是要很斟酌的。特别是用户多端操作的场景,就是有可能重复支付的。除非你阻止他调起支付后,另一端再调起,然后这里如果这样做,会损失一部分的gmv,所以设计的时候,要跟你想要什么结合。我们的选择是情愿允许重复支付(毕竟是少数),然后重复支付后退款
A:你说的没错,允许一定的重复支付,然后发起用户退款。另外,支付系统有很多的技术组合来共同工作,比如重复支付场景,有幂等判断,可支付检查判断,对账检测,最后还是重复支付后就发起自动退款。简单地说,不同技术手段负责不同的职能,状态机只需要负责状态推进就行,职责单一有职责单一的好处,简洁而有效。
Q:状态机是把支付的相关状态用数据库表保存起来,然后使用外键关联到比如订单表的吗?也就是说把状态和业务数据解耦这种。
A:有点不一样。状态是订单表的一部分。但怎么变更状态,是状态机来负责。比如订单表保存了当前状态为INIT ,后面要推进到SUCCESS 或FAIL ,那怎么推进呢?一种就是手写if else 来判断,一种就是通过状态机来推进。
Q:状态机+CAS锁+重试+对账,保障最终一致
A:是的,最终一致性。
Q:我想问下这个状态机和我使用MQ或者KAFKA去传递消息,然后每一步骤都是去接受消息有什么区别?
A:这是两个领域哈。MQ或KAFAKA是消息中间件,用于系统应用之间的解耦或削峰填谷。状态机是用于管理和推进单据状态的,这种推进,可以通过实时请求来推进,也可以通过异步消息来推进。举个例子,支付系统调用外部支付渠道进行扣款,有可能实时接口有返回,也有可能外部渠道通过消息异步通知回来,无论实时返回还是异步通知回来,都是可以通过状态机来推进单据状态的。接收消息只是事件的来源。怎么推进状态是状态机来负责的。
Q:状态机跟工作流感觉很像啊,有什么区别?
A:不同点有很多,比如,焦点不同。状态机更关注于对象的状态和状态之间的转换,而工作流关注的是业务流程的步骤和逻辑。
Q:状态机领域模型同时被两个线程操作怎么避免状态幂等问题?
A:这种并发需要结合数据库一起来做。常用做法就是数据库操作需要加锁,且需要判断版本号。参考文章中的并发更新章节。
更多精彩问答,参考:https://t.zsxq.com/16m8oT1TQ。

