Science. 2025 Sep 18;389(6766):eads6552.
doi: 10.1126/science.ads6552.
Background
Mammalian enhancers can activate genes across large genomic distances, up to hundreds of kilobases (kb). Enhancers tend to have increased contact with the promoters they regulate, and enhancer-promoter pairs often reside within the same topologically associated domain (TAD), a region of preferential self-interaction in the genome that is often demarcated by CCCTC-binding factor (CTCF) binding sites. It is largely unclear whether enhancers can activate promoters anywhere within a TAD, or whether some positions within a TAD are more favorable than others.
Methods
SB-mediated integration: When mobilized from the genome by its transposase, the Sleeping Beauty (SB) transposon excises and reintegrates, usually within ~1 to 2 megabases (Mb) from the original location. Thus, any sequence inserted between the two SB inverted terminal repeats (ITRs) can be randomly relocated (“hopped”) throughout a genomic locus.
Cells: F1-hybrid (129/Sv:CAST/EiJ) mouse embryonic stem cells (mESCs), in which the CAST and 129S1Sox2 alleles can be distinguished by a high density of sequence polymorphisms.
Results
1. High-throughput relocation by Sleeping Beauty transposition.
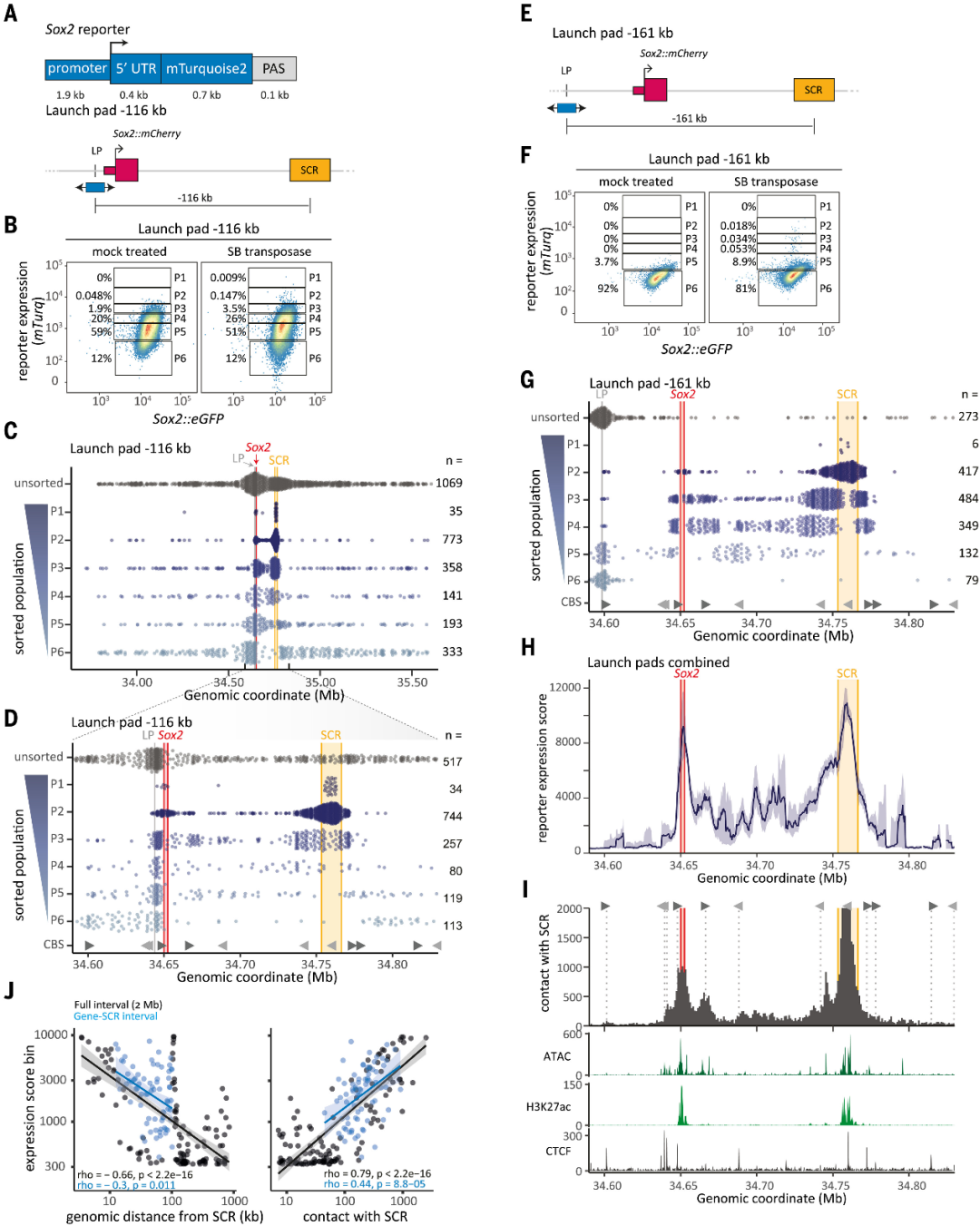
To yield high-resolution functional maps of local regulatory landscape, a workflow was developed, generating and mapping thousands of SB-transposon-mediated integrations in a single locus and linking these locations to expression of a transcribed reporter.
In mESCs,Sox2 expression is primarily determined by the Sox2 control region (SCR), a cluster of enhancers located 110 kb downstream of the gene in the same TAD. Within this TAD, the Sox2 gene has been found to preferentially contact the SCR. The 1.5-Mb region around Sox2 contains no other protein-coding genes. Two alleles of Sox2 in 129/Sv:CAST/EiJ mESCs were tagged with eGFP (CAST) and mCherry (129S1) to quantify allelic Sox2 expression by FCM. Using Cas9 editing, a "launch pad" was created by integrating a SB transposon cassette 6 kb upstream of the Sox2::mCherry allele (−116 kb relative to the SCR). The cassette contained a double selection marker (mPGK-HyTK) that can easily be changed by recombination-mediated cassette exchange (RMCE). In a proof-of-principle experiment, within ± 2 Mb of the launch pad 2699 unique integrations were mapped, demonstrating the effectiveness of SB hopping to generate thousands of genomic integrations.
2. A highly detailed activation landscape of the Sox2 locus.
The reporter comprised 1.9 kb of the Sox2 promoter [Sox2P, excluding a promoter-proximal CTCF binding site (CBS)] driving the expression of blue fluorescent protein mTurquoise2 (mTurq). This reporter was integrated into the launch pad using RMCE. A broadened distribution of reporter fluorescence indicated that the relocation, at least in part, affected reporter expression. The full range of reporter expression values was split into six gates (P1 to P6). Reporters with the highest activity (P1) were concentrated almost exclusively in the center of the SCR or close to the endogenous Sox2 gene, whereas the second-most active reporters (P2) were more dispersed around these regions. Intermediate activity (P3 to P5) occurred predominantly near the launch site and between Sox2 and SCR. Finally, silent (P6) reporters were almost exclusively located outside the Sox2-SCR TAD. Repeated hopping experiments starting from a launch pad 51 kb upstream of Sox2::mCherry (−161 kb relative to the SCR), where the reporter showed no measurable expression, made it easier to detect hopping events in the medium-level expression bins but more difficult in the silent (P6) bin. The reporter expression score track, which was the average expression level estimated in a sliding window across the locus, highlighted that the SCR and the region immediately surrounding the endogenous Sox2 gene were the most optimal locations for transcriptional activity. Although the region between Sox2 and SCR exhibited intermediate expression, there was a considerable lack of reporter expression outside of the Sox2-SCR range, with a very sharp dropoff on either side. The score track landscape closely matched a map of SCR contact frequencies that was obtained in the absence of reporter integrations, and across the locus reporter activity was correlated more strongly to the SCR contact frequency than the genomic distance to the SCR.
3. Random deletion of the endogenous Sox2 gene boosts reporter expression.
A small but distinct population of cells had high reporter expression but no Sox2::mCherry expression. In these clones, the genomic sequence between the launch site and integration site had been lost. Clones with such hopping-induced deletions exhibited high reporter expression.
4. Sox2 gene strongly controls the regulatory landscape of the enhancer.
Sox2 gene strongly up-regulated the reporter in cis, indicating that Sox2 could insulate upstream sequences from the SCR. Reporter hopping experiment from the −161-kb launch site in a ΔCBS_Sox2::mCherry clone showed a expression score that was increased by a factor of 6 to 12. Both optimal regions (SCR and Sox2 locus) were broadened. Region-capture micro-C (RCMC) mapping showed that the overall structure of the locus was preserved while there were several changes in contact. Contact between the −161-kb reporter and the whole Sox2-SCR region was increased, and the SCR had increased contacts with the whole Sox2-SCR interval as well as the region upstream of the deleted Sox2 gene. Additionally, the increase in reporter expression score inside the SCR could not be explained by changes in SCR contact, indicating that the removal of gene competition also affected the reporter in other ways.
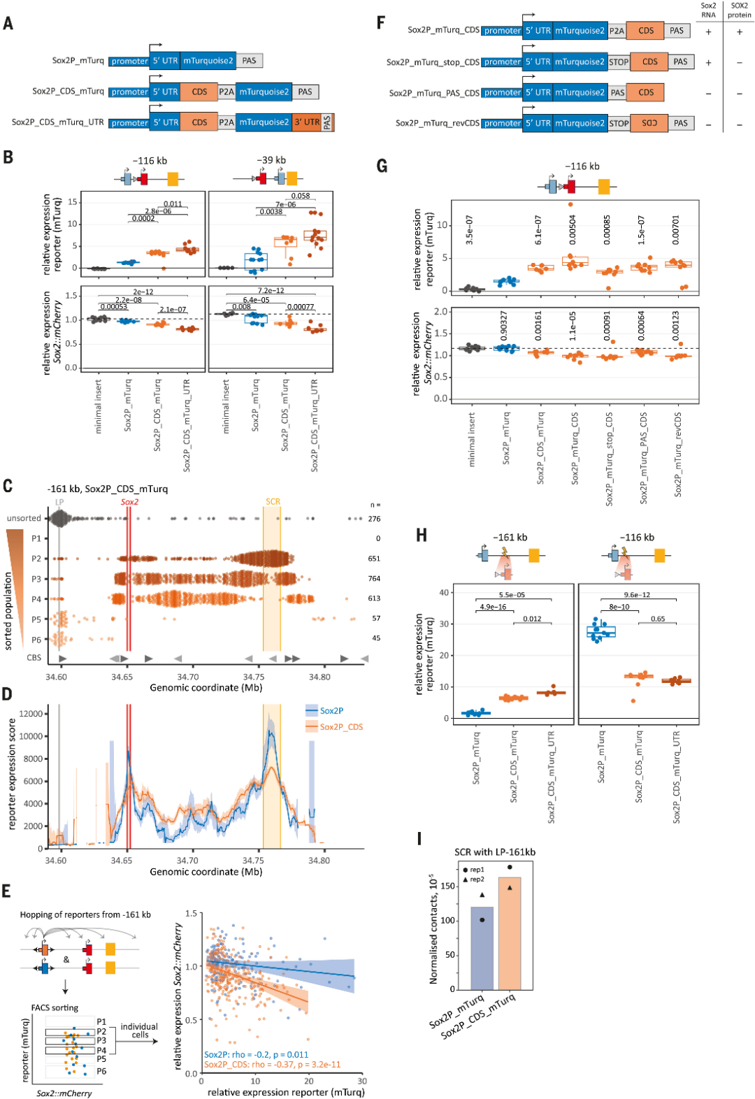
5. Unbalanced competition is partially driven by the Sox2 gene body.
Reanalysis of RCMC data indicated that the SCR also contacted Sox2 gene body. In two new reporters the Sox2 CDS alone or in combination with the 3’ UTR was added. In the presence of Sox2::mCherry, the CDS and CDS/3'UTR additions boosted reporter activity on average by a factor of three in the active −116-kb and −39-kb positions. Hopping experiments showed that the CDS enhanced the reporter activity throughout the Sox2-SCR range and boosted the competition with the Sox2 gene. Furthermore, the effect of CDS was not dependent on production of mRNA in the sense orientation, on translation, or on the exact position or orientation of the CDS. In the absence of endogenous Sox2 gene, clonal cell lines with the CDS-containing reporters in positions −161 kb still had four to five times higher expression. A modest increase in contact frequency between the SCR and the CDS-containing reporter was detected. By contrast, the CDS-containing reporters exhibited stable but lower expression in positions −116 kb. A possible explanation for the lower expression level was the lower RNA stability of the CDS-containing reporters.
Conclusions
Sox2 locus, this study created high-resolution functional maps that revealed how the activity of a promoter depended on its precise genomic position, offering many opportunities to study fundamental aspects of genome biology.

