币圈的朋友们应该都还记得,2025 年 7 月特朗普签署了《GENIUS 法案》。这才没过多久,美国财政部就启动了 ANPRM 意见征集,一下子又在圈子里引发了热议。
相信大家都迫切想了解最新情况,飒姐团队这篇文章还是老样子,先带大家回顾美国稳定币发展史,继而拆解《GENIUS 法案》和 ANPRM 的核心焦点。
01
美国稳定币发展史 —— 围绕《GENIUS 法案》
老友们都清楚,美国加密监管早年间是 “多头混战”:SEC 说加密币是 “证券”,CFTC 说是 “商品”,各州也不一样,纽约 BitLicense 严到劝退企业,怀俄明州却给加密公司开绿灯。2025 年,局面开始改变,参众两院推出的《GENIUS 法案》与《STABLE 法案》相继落地,标志着美国稳定币监管进入 “双子座” 时代,所以若大家想了解清楚美国稳定币的现状和《GENIUS 法案》征集意见的作用,这两部法案需要先放在一起唠唠。
注:老友们想完整了解美国加密资产发展史可参考飒姐以往撰写的文章:美国加密资产新政:霸权延续还是金融创新?
这两部法案堪称美国稳定币立法的 “双子座”,路径也有相似之处。
先看《GENIUS 法案》(全称 “2025 指导和建立美国稳定币的国家创新法案”),2025 年 2 月由参议员提出,核心是给 “支付型稳定币” 量身定制发展路径。它的关键内容一表可概览:
再看《STABLE 法案》(全称 “2025 年稳定币透明度和问责制更好的分类帐经济法案”),它和《GENIUS 法案》核心逻辑一致,但细节有差异。第一,定位侧重不同。同样定义支付型稳定币,但特别强调 “发行人必须承诺能以固定货币兑换、赎回或回购”,更突出保本属性;第二,核心规则相同:也是 1:1 持高质量流动资产、定期审计披露、许可发行,但在国际发行人要求、州级监管权限上限。
总的来说,这两部法案没有实质性冲突,更像 “互补搭档”:《GENIUS 法案》搭好框架,明确稳定币的监管归属和发展方向;《STABLE 法案》补全透明度和问责细节,盯着用户资金安全。
02
ANPRM 六大议题及公众意见焦点
了解了美国稳定币的发展史后,老友们可以转移视角看看与评评美国财政部近期发布关于 正式推进《GENIUS 法案》落地的ANPRM。这份意见征集几乎覆盖稳定币生态全环节,核心聚焦六大议题:一是发行人资质界定(含境外发行人 “等效监管” 认定),二是储备资产持有与披露规则,三是域外适用范围(境外机构对美服务的合规要求),四是反洗钱与营销限制,五是联邦所得税定性,六是利息支付禁令(含间接支付争议)。目前意见还在收集中,虽然结论还难形成,但其中有几个核心议题飒姐想跟大家唠唠。
第一,谁有资格发行稳定币,这是决定 USDT 能否留在美国市场的关键问题。《GENIUS 法案》规定,只有获得官方许可的 “支付稳定币发行机构” 才能在美国发币。所以美国财政部本次询问中,一个核心议题是“谁可以在美国发行支付稳定币”。按照 GENIUS 法案规定,只有被许可的支付稳定币发行人(PPSI)可以在美国发行这类稳定币。而在 ANPRM 中还要求公众反馈是否需要额外定义、是否给小额交易开 “绿色通道”等问题。
对此,对于发行 USDT 的 Tether 公司来说,如果不符合这些新要求,或许就只有三条路可走:要么按新规整改,要么退出美国市场,要么推出符合规定的新币种。Tether 宣布推出专为美国设计的 USAT,其实就是想通过 “拆分业务” 来满足监管条件。而对国外发行机构的监管标准认定更有深远影响,美国通过追问其他国家的监管制度是否达标、机构合规能力如何,实际上是在争夺全球稳定币规则的制定权,未来不符合美国标准的外国稳定币,可能很难进入美国市场。
第二,稳定币能不能给用户发收益,这个问题也吵得很凶。法案虽然禁止发行方直接给用户利息,但没拦住交易所等平台变相奖励。比如 Coinbase 平台给用户 4% 的稳定币持有奖励,银行就不干了,指责这是偷偷揽储,还一直在游说政府改规则。监管部门询问 “间接给利息算不算违规”,背后其实是传统金融和加密行业在抢蛋糕。
写在最后
说到底,《GENIUS 法案》和 ANPRM,本质是美国想把稳定币圈进美元霸权体系。法案靠绑美债、定框架能保美元稳定币优势,但说 “霸权实现” 太乐观,加密市场本就去中心化,全球监管又在竞争,再加上香港崛起、离岸人民币稳定币推进,飒姐认为美国根本没法独大。
最后给老友们一点实在建议,一要盯紧 ANPRM 反馈结果,尤其是储备托管、利息支付规则,这直接影响 USDT、USDC 的成本和流动性;二重点要看香港市场,离岸人民币稳定币有估值洼地,早布局可能有机会。现在监管和创新天天博弈,看懂规则、选对赛道,才能在稳定币浪潮里不翻船。
如果您身边有对新科技、数字经济感兴趣的朋友,
欢迎转发给Ta
获取详细资讯,请联络飒姐团队
【 sa.xiao@dentons.cn】
【 guoquan.wang@dentons.cn】
飒姐工作微信:【 xiaosalawyer】
飒姐工作电话:【 +86 171 8403 4530】
滑动查看服务清单
肖飒团队法律服务清单
LIST OF LEGAL SERVICES
1.金刚钻刑事专项法律服务Criminal Specialized Legal Services
2.拯救“趋利执法”专项法律服务 Special legal services for profit-seeking law enforcement
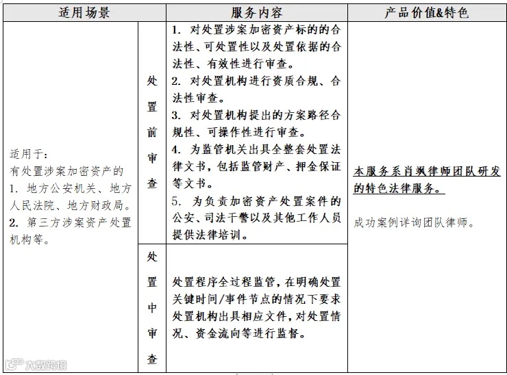
3.涉案加密资产合规处置专项法律服务 Special legal services for the disposal of confiscated crypto assets in criminal cases
4.企业常年法律服务Annual Legal Services for Enterprises
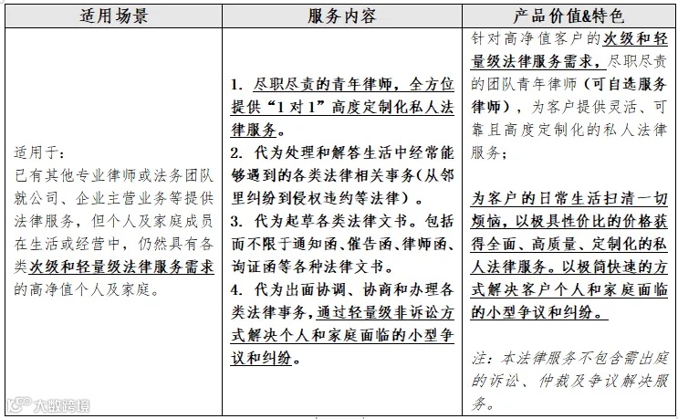
5.小保镖专项法律服务Bodyguard Legal Services
6.小蜜蜂专项法律服务New Bee Plan
7.落袋为安专项法律服务Compulsory Enforcement Special Legal Services
8.其他定制化服务Customized Legal Services for Clients
(1)重大复杂案件刑事辩护、刑事控告;(2)涉案金额巨大的民商事诉讼、仲裁等争议解决。
本法律服务清单报价及沟通请详询团队律师工作微信,微信号:xiaosalawyer。您也可以通过微信公众号后台留言的方式联系我们。
往期精彩回顾

