收到《海关价格质疑通知书》怎么办?6项指引为你解答
面对《海关价格质疑通知书》,无需过度担心。以下是关于处理流程和应对方法的专业指导。
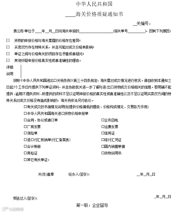
一、海关什么情况下发出《海关价格质疑通知书》?
海关在对申报价格的真实性或准确性存疑,或者认为买卖双方特殊关系可能影响成交价格时,会发出此通知书。
二、如何接收《海关价格质疑通知书》等审价文书?
根据海关总署公告(2018年第9号),纳税义务人可通过中国电子口岸网站的“海关事务联系系统”接收并反馈相关文书及电子数据。
三、收到通知书后应该如何处理?
纳税义务人需在5个工作日内提供“相关资料或其他证据”,证明申报价格的真实性和准确性,或说明特殊关系未影响成交价格。
【关键字】——“相关资料或其他证据”应足以验证申报价格;“规定期限”为5个工作日。
四、收到通知书是否一定会被估价?
不一定。海关价格质疑程序包括提出质疑理由、发出通知书、审核反馈资料等步骤。如提供的资料能消除海关疑虑,则以成交价格确定完税价格。
五、海关一般会有哪些审核结果?
- 1. 确定申报价格符合成交价格定义,按其确定完税价格。
- 2. 对申报价格调整后确定完税价格。
- 3. 使用成交价格法以外的方法确定完税价格。
六、哪些情况下会被使用其他估价方法?
以下三种情况可能会导致使用其他估价方法:
- 1. 未能在规定期限内提供进一步说明。
- 2. 提供的资料无法消除海关对申报价格真实性的怀疑。
- 3. 特殊关系影响成交价格且无法通过资料证明独立交易原则。
来源:广州海关12360

