随着中老铁路的贯通与中老两国交流的深化,越来越多的老挝朋友计划赴华旅游、商务或探亲。为帮助大家高效完成行程准备,小乔整理了2025年最新版赴华全流程指南,涵盖护照办理、签证申请、机场材料准备及入境手续四大环节,助您轻松开启中国之旅!
一、护照办理:出境有效期需超6个月哦
若办理人尚未持有护照或护照即将过期,需提前至老挝万象/琅勃拉邦的外交部办理或换发:

-
换发新护照时,旧护照上的中国签证需剪角保留,入境时可能需出示
自2025年6月30日起,中国驻老挝使领馆启用在线签证系统
1. 线上预审(1-3个工作日)
2. 到馆递交材料
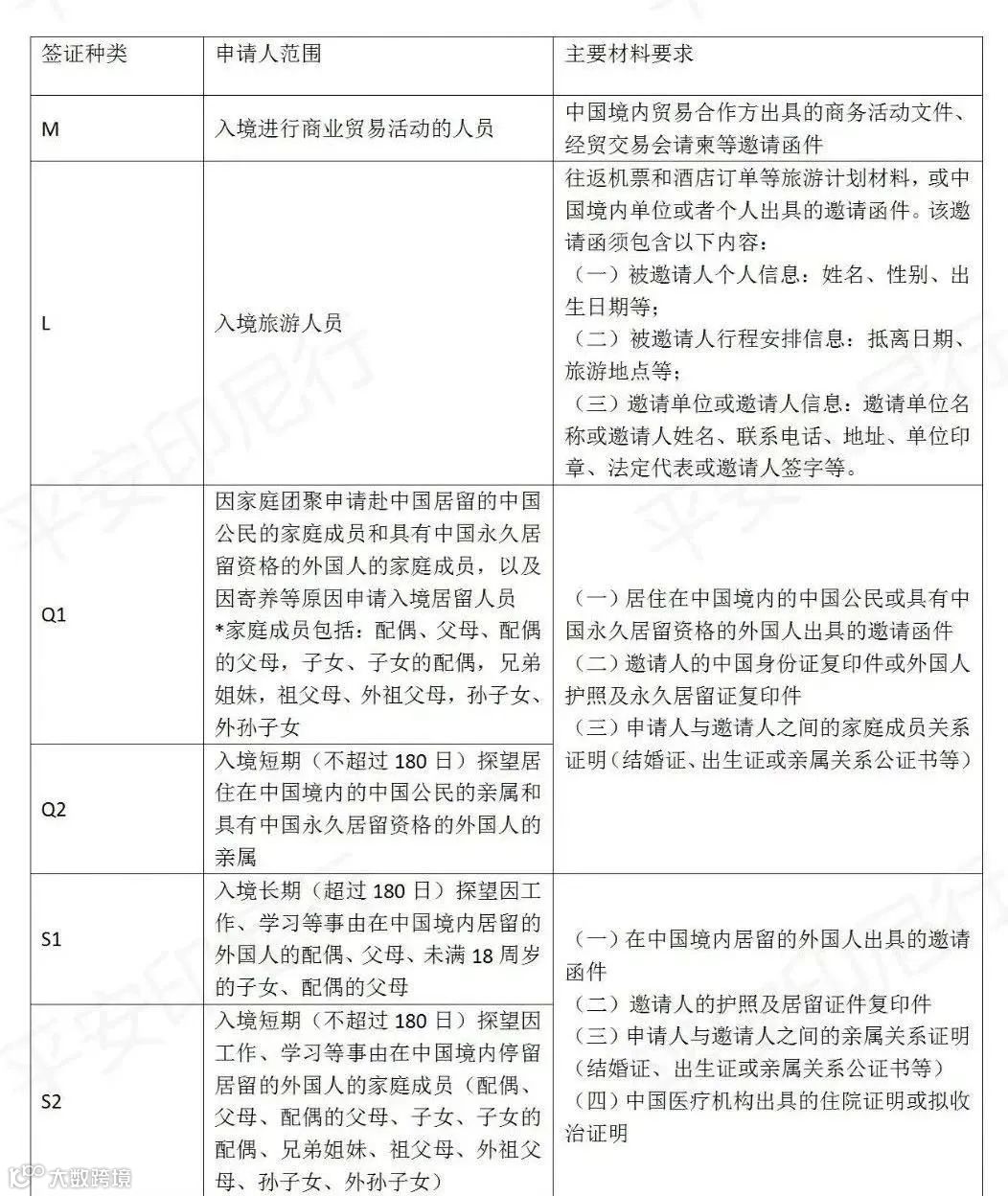
3. 签证类型提示
登机前,请务必确认携带以下材料:
抵达中国机场后,需完成以下步骤:
1. 填写入境卡
- 老挝入境中国卡(需用英文大写字母填写):
-
2. 边检与海关
3. 提取行李与离开机场:跟随指示牌提取行李,可能接受海关抽查;
- 避开高峰期:春节、国庆、五一等期间签证会有很多人办理,周期可能延长,建议预留至少20天。
-
通讯问题:如果是不会中文的老挝人出国,中方邀请函 - 警惕非法中介:办理签证流程复杂,非法中介套路层出不穷,收费过高或承诺“免材料”均为骗局。造假将影响后续申请,甚至被拒绝入境。为不影响办理人后续出入中国,欢迎各位友友咨询小乔
专业人员排队,无需您自己半夜三更等到早上十一点~
旅游签证全程代办!不用害怕面试官问问题时答不上来啦
Q1签证 一对一教办 在使馆外面随时候着帮准备文件
可搭配赴华机票、酒店订单、报关业务一条龙服务轻松出关


