提示:点击上方"肥料产业信息中心"↑免费订阅
一、 生产工艺
水溶肥的生产工艺主要取决于其形态(固体或液体)和配方类型(大量元素、中微量元素、功能性水溶肥等)。核心目标是实现原料的高度溶解、均匀混合和稳定物性。
1. 固体水溶肥生产工艺
a) 物理混合法(干法工艺)
这是最常用、最简单的生产工艺,适用于粉状或晶体状水溶肥。
流程: 原料验收 → 粉碎 → 配料 → 混合 → 计量包装
详解:
原料验收与粉碎: 对购入的原料(如尿素、磷酸二氢钾、硫酸钾、硝酸钾、各种微量元素盐等)进行检验,确保纯度和杂质达标。对于结块或粒度较大的原料,需先经过粉碎机粉碎至所需细度(通常80-100目以上),以保证溶解速度和混合均匀度。
配料: 按照预设的科学配方,使用电子秤精确称量各种原料。
混合: 将称量好的原料投入混合机中进行充分、均匀的搅拌。这是保证产品品质一致性的关键步骤。
计量包装: 混合均匀的成品通过包装机进行计量,装入塑料袋或覆膜编织袋中,密封保存。
b) 化学合成法(湿法工艺)
主要用于生产晶体状或颗粒状的大量元素水溶肥,如磷酸二氢钾、硝酸钾等。此方法通常为原料生产商所用,而非简单的复混肥厂。
流程: 化学反应 → 蒸发浓缩 → 冷却结晶 → 离心脱水 → 干燥 → 筛分 → 包装
详解: 通过中和、复分解等化学反应生成目标产物,再经过一系列化工单元操作得到高纯度的晶体产品。
c) 造粒工艺
为了改善粉状肥的流动性、减少粉尘和防止结块,有时会采用造粒工艺。
转鼓造粒: 在混合过程中喷入少量水或粘结剂,在转鼓中滚动形成颗粒。
挤压造粒: 将混合好的粉料通过模具强行挤压成条状,再切断成圆柱形颗粒。
喷雾流化造粒: 将料浆喷入流化床中,与热空气接触瞬间干燥成颗粒,产品为空心球状,溶解性极佳,但设备投资高。
2. 液体水溶肥生产工艺
a) 清液型水溶肥
流程: 原料溶解 → 过滤 → 调整pH值 → 添加助剂 → 灌装
详解:
溶解: 将原料(如尿素硝铵溶液、磷酸二氢钾、氯化钾、螯合微量元素等)按顺序加入反应釜中,用去离子水或纯净水溶解。
过滤: 使用精密过滤器去除不溶杂质,确保产品清澈透明。
调整pH值: 加入酸(如磷酸、硝酸)或碱调节液体的pH值,通常维持在微酸性(pH 4-6),以保持营养元素的稳定性和防止沉淀。
添加助剂: 加入络合剂/螯合剂(如EDTA、DTPA)、防腐剂、着色剂等。
灌装: 将成品泵入储罐或直接进行桶装/罐装。
b) 悬浮型水溶肥
流程: 原料分散 → 研磨 → 添加悬浮剂 → 调整pH值 → 灌装
详解:
分散与研磨: 将不易溶解的固体原料(如某些微量元素氧化物、硫磺等)在助剂作用下分散于水中,并通过高剪切乳化机或砂磨机进行研磨,使其颗粒细度达到微米级。
添加悬浮剂: 加入如黄原胶、膨润土等悬浮剂,在搅拌下形成稳定的三维网络结构,防止颗粒沉降结底。
后续步骤与清液型类似。
二、 主要生产设备
根据工艺选择相应的设备组合。
固体水溶肥生产线:
粉碎设备: 万能粉碎机、气流粉碎机。
混合设备: 双螺旋锥形混合机、卧式螺带混合机(混合均匀度高,无死角)。
输送设备: 斗式提升机、螺旋输送机、皮带输送机。
包装设备: 自动定量包装机。
除尘系统: 脉冲布袋除尘器,保障车间环境。
造粒设备(可选): 转鼓造粒机、挤压造粒机、喷雾造粒塔。
液体水溶肥生产线:
溶解/反应设备: 不锈钢或PE搪瓷反应釜(带搅拌和加热/冷却夹套)。
储液罐: PE或不锈钢储罐。
过滤设备: 精密过滤器、袋式过滤器。
研磨设备(悬浮肥用): 高剪切乳化机、砂磨机。
灌装设备: 液体自动灌装机。
输送泵: 不锈钢离心泵、隔膜泵。
三、 配方设计原则
水溶肥配方是技术的核心,需遵循以下原则:
营养均衡: 根据作物不同生长阶段的需肥规律(如开花期需磷钾高,生长期需氮高)设计N-P₂O₅-K₂O的比例,并配以所需的中微量元素(Ca, Mg, S, Fe, Zn, B等)。
举例: 高氮型(30-10-10+TE)、平衡型(20-20-20+TE)、高钾型(15-5-30+TE)。
相容性与协同性:
正协同: 铵态氮(NH₄⁺)能促进钾(K⁺)的吸收。
负拮抗: 磷酸根(PO₄³⁻)与钙离子(Ca²⁺)、镁离子(Mg²⁺)易形成沉淀;硫酸根(SO₄²⁻)与钙离子(Ca²⁺)易形成硫酸钙沉淀。在配方中需通过使用可溶源、添加螯合剂或调整pH来避免。
离子形态选择:
氮源: 硝态氮(NO₃⁻)速效,铵态氮(NH₄⁺)肥效中等,酰胺态氮(尿素)需转化。
磷源: 磷酸二氢钾(MKP)、磷酸一铵(MAP)是优质水溶磷源。
钾源: 硝酸钾(KNO₃)、磷酸二氢钾(MKP)、氯化钾(MOP)、硫酸钾(SOP)。
微量元素: 优先选择螯合态(如EDTA-Fe, EDTA-Zn),稳定性好,利用率高。
理化指标达标:
水不溶物: 标准要求≤0.5%(大量元素)或≤5%(微量元素)。
水分: 固体肥水分含量需控制在一定标准以下,以防结块。
氯离子: 对忌氯作物(如烟草、马铃薯),需控制配方中氯化物的含量。
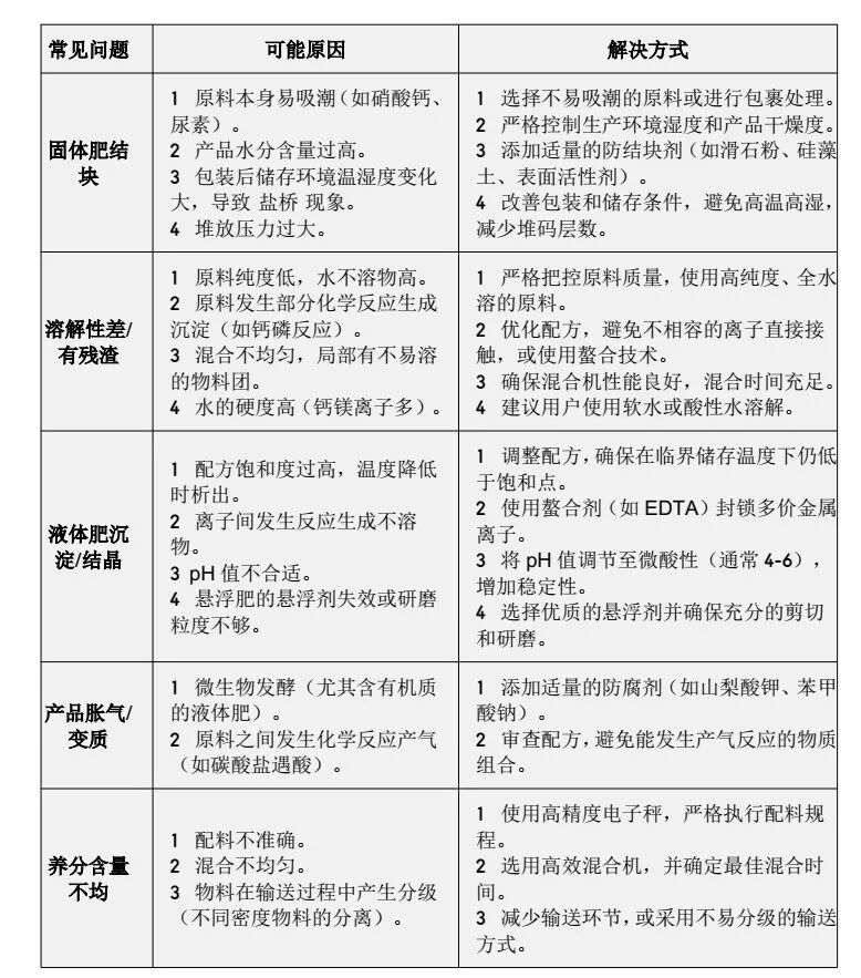
四、 常见问题及解决方式
总结与建议
水溶肥生产是一个系统工程,涉及化工、农学、机械等多个领域。成功的关键在于:
精准的配方: 是产品的灵魂,需要深厚的农学知识。
优质的原料: 是高质量产品的基石。
稳定的工艺与设备: 是实现配方设计、保证产品质量一致性的手段。
严格的质量控制: 贯穿于从原料到成品的每一个环节。
肥料产业信息中心(订阅号:feiliao191)
小编网络整理,有缺失之处望指点。

推荐阅读


