如今信息化时代,人们现在大多采用电子发票的形式来代替传统的纸质发票,所以本文主要涉及英国电子格式增值税发票的开具、接收和存储。电子发票是以电子格式传输和存储发票,无需重复的纸质文件。电子格式可以是诸如XML的结构化格式或诸如PDF的非结构化格式。以哪种方式开具取决于您。
一.开具英国增值税电子发票
您可以自行决定是开具纸质增值税发票还是电子增值税发票。电子发票必须包含与纸质发票相同的信息。
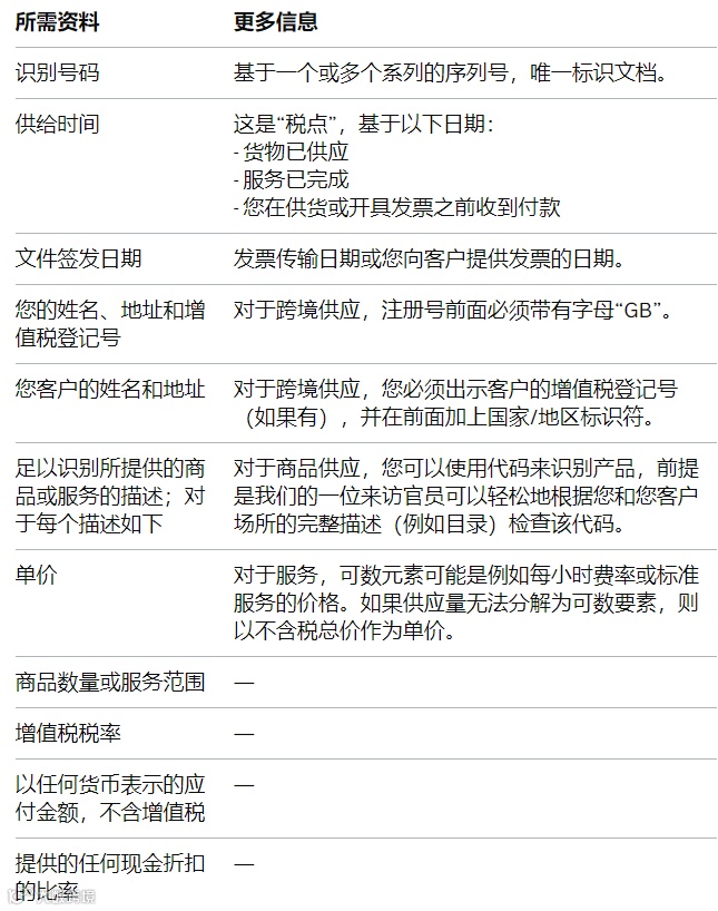
以下是税务发票所需信息:


二.发票批次
如果您要向同一客户发送多批发票,您可以在每个文件中记录一次各个发票通用的详细信息,而不是每张发票记录一次。
例如,您可以在批次标题中包含完整信息,并在每个单独的发票消息中使用该信息的删节或编码版本,而不是在批次中的每张发票上重复客户的全名和地址。
三.发票上的货币
您可以用任何货币表示金额。但如果英国的增值税税率为正,则您必须以英镑表示增值税总额。
四.何时以电子方式开具发票
您可以在可以确保来源真实性、发票数据完整性和易读性的情况下以电子方式开具发票,并且您的客户同意以电子方式接收发票:
①“原产地真实性”是指保证发票供应商或开具人的身份
②“内容完整性”是指发票内容未被更改
③发票的“易读性”意味着发票可以轻松阅读
五.跨境电子发票
如果您向欧盟成员国的客户开具发票(纸质或电子),则发票必须包括:
①字母“GB”(英国的国家/地区标识符)作为您的增值税登记号的前缀
②您客户的增值税登记号(如果有),并以国家/地区标识符为前缀
六.电子存储的条件
只要您能够满足本文所述的确保真实性、完整性和可读性的要求,您就可以将原来的纸质增值税记录存储为电子格式。在转换过程以及存储过程中必须保持真实性和完整性。电子发票的存储规则与纸质发票的存储规则相同。通常,您必须将您开具的所有发票和您收到的所有发票的副本保留 6 年。
之所以要求保存6年,是因为如果被税局稽查到,税局有可能会要求您提供采购方面的发票,如果提供不到就有可能对稽查结果不利,所以把业务往来的所有文件完整保存好是很重要的。


