2025年中国五大城市群综合实力排名与全球城市群格局未来展望
汉槐论衡 王珊槐
内容提要:基于全球视域与关键国家实体力量变动趋势,整体评估中国五大城市群发展水平与潜力,展望中国城市群崛起势头与世界城市群格局未来变化。
关 键 词:中国城市群 综合排名 世界城市群 竞争格局 十年展望
一.2025年中国五大城市群综合实力最新排名
城市群是城市化发展到高级阶段的产物,在区域和全国经济社会发展中发挥举足轻重的作用,世界上著名的城市群对全球经济贸易与金融影响巨大。中国城市群进入21世纪后发展迅速,目前涌现出十多个大型城市群,其中以长三角为首的五大城市群处于国内领先位置。
基于城市群在经济、金融、产业、创新、科教、一体化等关键领域发展水平和在全国发展大局中实际地位与作用,2025年中国五大城市群综合实力排名如下,表中五个指标采用三级六等进行标定。
长三角城市群是中国实力最强、发展水平最高的世界级城市群,经济产业现代化水平位居全国领先地位。粤港澳大湾区是国际化程度与经济自由度最高的城市群,金融实力和战略性新兴产业领先全国。京津冀城市群凭借北京首都功能地位位居国内第三,余下两个城市群分居第四和第五。
五大城市群是中国经济产业发展的关键引擎,集聚全国主要技术、人才、资金等要素资源,代表中国经济产业发展最高水平,是推动国家现代化建设的关键力量。根据2024年最新统计数据,五大城市群GDP、工业增加值、各项存款等具体指标如下表所示。
上表数据显示,以上海为龙头的长三角城市群在GDP规模、工业增加值、资金存量三项指标上遥遥领先其他四个城市群,长三角核心城市圈具有一体化程度高、经济实力强大、工业竞争力强、资金要素充沛等综合优势。以深圳为龙头的大湾区,凭借香港与深圳的双金融中心和科技产业创新优势,国际影响力和产业竞争力持续提升。
观察地区新兴城市成长性,改革开放后大湾区先后涌现出深圳、东莞、佛山三个经济大市,其中深圳更成为具有全球影响力的科技创新大都会。长三角也涌现出一批高成长性科技城市,如昆山、江阴、合肥。反观其它城市群,新兴城市经济规模过小,已有大城市如天津地位快速下降,目前全国排名跌出前十。
二.五大城市群核心区与腹地经济、产业、科技实力比较
依据城市群核心区与经济腹地范围,中国五大城市群核心城市2024年GDP指标如下表所示。
上表数据表明,在核心城市圈综合经济实力方面,长三角GDP规模大于京津冀、长江中游与川渝三个地区之和,大湾区核心区GDP规模也大幅度高于后三个城市群中心区GDP。长三角与大湾区因为万亿城市数量优势而形成强大合力,其他三个城市群不具有这个优势。
在城市人均GDP指标方面,长三角城市群凭借高度均衡发展和一体化水平遥遥领先其他四个城市群。粤港澳湾区内部除香港外,深圳、广州、珠海人均经济发展水平与其他城市非常悬殊,京津冀与长江中游也如此,川渝周边城市群人均GDP处于垫底位置。
工业实力是决定和影响城市与地域经济实力的关键,工业现代化是实现现代化的中心任务。上图数据表明,长三角和大湾区正是凭借强大的工业实力(主要是江苏、广东、浙江工业)而居于优势地位。其余三大地区因为工业实力较弱而处于下游地位。
在工业企业科技研发与创新成果方面,以广东为首的大湾区走在全国前列,是科技产业创新最活跃地区,深圳是当之无愧科技产业化排头兵和国际化先锋。
上表数据显示,广东包揽工业企业研发经费投入、发明专利申请量及拥有量多项第一指标。在技术交易领域,北京位居全国第一,浙江居全国第二。在科技集群创新排名方面,广东也居于国内领先位置。
上图表明,在科技产业化创新领域,粤港澳大湾区位居世界前茅,长三角综合竞争力也位居世界前列,北京因为首都地位其创新集聚世界排名较高,京津冀其它地区竞争力较弱;长江中游与川渝地区创新集群排名总体较为落后。
三.五大城市群战略定位、竞争优势及发展短板
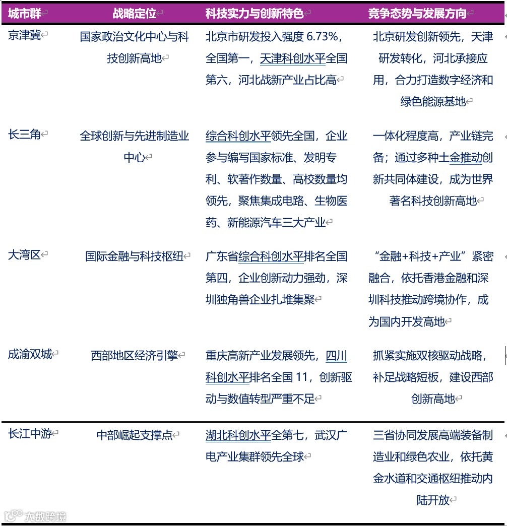
国家对五大城市群战略定位反映出各个城市群实际地位与未来发展方向。总体而言,国家赋予长三角、大湾区、京津冀三大城市群责任更大,其中长三角与大湾区更多承担经济、金融与科技创新功能,京津冀更多担负政治文化功能,长江中游和川渝城市群主要承担中西部内陆地区崛起支点和发展引擎责任。详细情况见下表。
订正:表中关于长三角竞争态势与发展方向表述中的“途径”误写成“土金”。
五大城市群虽然在全国众多城市中地位显赫,经济产业进步显著,但是仍然存在明显短板。从国际层面看,国内五大城市群与世界著名城市群之间在综合实力、供应链地位、国际影响力方面存在明显差距;从国家层面看,五大城市群之间和城市群内部发展不充分不平衡的矛盾非常突出。一是龙头城市经济体量偏小,二是城市群所在腹地经济发展水平差距悬殊。
图中数据显示,作为京津冀城市群最大的腹地河北省2024年人均GDP仅有6.44万元,低于同期西藏7.52万元和新疆7.87万元,是全国最不发达地区之一。河北人均GDP占全国平均水平67%,仅占江苏省40%。就常住人口规模而言,环北京周边地区是全国经济最不发达地带。这种状况严重制约了京津冀一体化发展进程。
安徽、湖南、江西、四川等四个中西部省份,地区人均经济发展水平都低于全国平均水平,高端人才、知识资本、金融资源等关键生产要素严重不足。按照河北、江西等五个省份发展现状,10到15年内无法赶上江苏浙江2024年发展水平。因此,不能盲目拔高城市群定位,提出超出地区能力的宏大目标。对于河北这些地区首要任务是加快新型工业化进程,赶上全国平均发展水平。
四.中国城市群与世界五大著名城市群GDP比较及未来展望
在世界范围内早期城市群都分布在欧美日发达国家,其中五个国际城市群最为著名,分别位于北美、西欧及东北亚。这些城市群主要由美国、加拿大、日本、英国、法国、德国、荷兰等城市组成。
注释:表中五大城市群GDP规模是按照人民币年均汇率换算得出。依据是按照世界银行数据进行推算。
世界五大城市群拥有纽约、伦敦、芝加哥、布鲁塞尔、东京、巴黎等全球重要金融、贸易中心和国际大都会,控制世界上重要高价值产业链,国际影响力巨大。其中纽约与伦敦更是世界上最大的两个金融中心,是资本主义世界经济心脏之所在。
中国五大城市群相比世界著名五大城市群,在经济实力、金融实力、国际影响力、全球供应链地位等方面仍然存在巨大差距。这种差距将随着中国综合国力进一步提高而趋于缩小,经过一个时期量变后发生质变,进而重塑未来世界城市群竞争格局。
预计未来5~10年,中国五大城市群核心城市经济规模将会大幅度提高,这些城市GDP将赶上世界五大城市群龙头城市, 如纽约、东京、巴黎、伦敦。根据测算,到2030年,上海与北京GDP将超过东京,2035年两城市经济规模将接近纽约。
未来5到10年,长三角、大湾区将跻身世界城市群前五行列,长三角城市群更有可能进入世界前二位置,成为真正领先世界的全球化都市带。
中国政府于今年9月11日正式启动要素市场化配置综合改革试点,将技术要素放在第一生产要素位置,着力提高城市高技术转化能力,推动城市经济产业高质量发展。在十个试点区域中有八个位于五大城市群内,其中长三角和珠三角是重点区域。这必将推动中国城市群加速走向世界舞台,重塑全球城市群未来格局。

