一、项目核心基础信息
(一)开发主体与投资
• 开发主体:四川省钒钛产业投资发展有限公司
• 项目代码:2402-510000-04-01-258076
• 建设地点:四川省攀枝花市盐边县新九镇、红格镇
• 总投资额:225亿元,其中:
◦选尾投资:121.2亿元、采矿投资:104亿元(估算值)
(二)项目规模与服务年限
• 总体规划规模:年采选原矿4000万吨,分期建设
• 一期规模:2000万t/a(当前核准建设阶段)
• 总服务年限:130年
◦ 露天开采:62年
◦ 地下开采:68年
二、资源储量与开采规划
(一)资源储量
(1)矿权范围内总资源储量
• 铁矿石资源量:325579.3万t,TFe20.78%
◦ 探明资源量:56022.4万t,TFe21.19%
◦ 控制资源量:174384.5万t,TFe20.41%
◦ 推断资源量:95172.4万t,TFe21.23%
• 平均品位:TFe 20.78%、TiO₂ 8.76%、V₂O₅ 0.18%、Co 0.015%、Ni 0.041%、Cu 0.023%
(2)露采(一期)境界内资源
• 矿岩总量:122445万t
◦ 岩石总量:60822万t
◦ 矿石总量:61623万t
◦ 品位:TFe:21.147%、TiO₂:9.075%、V₂O₅:0.173%
• 一期工程境界平均剥采比:0.99 t/t
(二)全生命周期开采规划(130年)
(1)开采顺序
采用“先露天,后地下”模式
(2)露天开采(服务年限62年)
• 一期:规模2000万t/a,服务年限34年(含3年基建期)
• 二期:通过两次扩帮,规模提升至4000万t/a,服务年限28年。
(3)地下开采(服务年限68年)
• 启动时机:露天开采结束后
• 开采范围:回采露天境界外的挂帮矿及深部矿体
• 采矿方法:阶段空场嗣后充填采矿法
• 规模:1500万t/a

三、一期选矿工程
(一)选矿规模与产品方案
• 选厂处理规模:2000万t/a(约6.061万t/d)
• 产品方案:
◦ 钒钛铁精矿:TFe 56.07%,产量430万t/a
◦ 钛精矿:TiO₂ 46.50%,产量130万t/a
◦ 硫精矿:S 35.50%,产量1.79万t/a
◦ 钴镍精矿:Co 1%、Ni 2%,产量 0.69万t/a
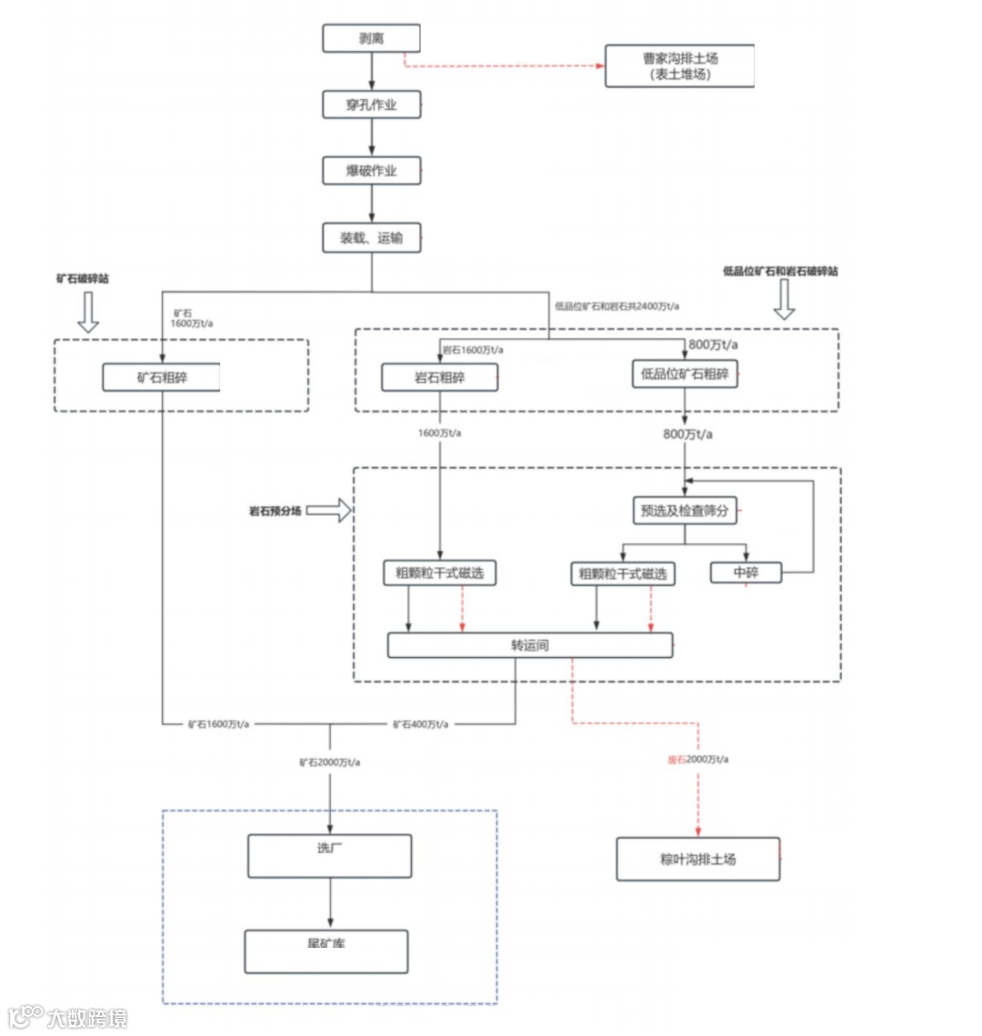
(二)选矿全流程工艺
(1)破碎流程(一段弱磁之前)
• 流程顺序:中碎→细碎→高压辊磨→3mm闭路湿筛→1mm筛分→一段球磨
• 关键指标:一段球磨后产品粒度-0.074mm占比25%
(2)磨选流程
❶ 选铁流程:
◦ 一段磨矿:-200目25%
◦ 二段磨矿:-200目60%
◦ 三段磨矿:-200目85%
◦ 四段磨矿:-400目90%

❷ 选钛流程(分粗粒、细粒单独处理):
◦ 粗粒选钛(处理一段选铁尾矿):一段选铁尾矿→脱铁→隔粗→一段粗粒尾矿球磨→强磁选→重选→强磁及重选精矿隔粗再磨→二段脱铁→浓缩→脱硫浮选(一粗两扫四精)
◦ 细粒选钛(处理二、三、四段选铁尾矿):二段选铁尾矿→脱铁→隔粗→立环强磁粗选→周期式强磁扫选→高频细筛隔粗→浓缩→脱硫浮选(一粗三扫三精);
❸ 硫钴流程(处理脱硫浮选精矿)
◦ 粗粒脱硫浮选精矿+细粒脱硫浮选精矿→浓缩→硫浮选(一次粗选+两次扫选+三次精选)
❹ 硫钴镍分离流程(处理硫浮选精矿)
◦ 硫浮选精矿→硫钴分离(一次粗选+一次扫选+三次精选)→产物为钴镍精矿(精矿)、硫精矿(尾矿)
(3)脱水流程(按产品分类)
• 粗粒/细粒钛精矿:浓缩→压滤→干燥,产品水分0.5%
• 高品质钛精矿、硫精矿、钴镍精矿:浓缩→真空盘式过滤
• 产品水分8%
(4)精矿、尾矿输送
❶铁精矿输送
铁精矿浓缩至≥68%后,泵送至综合输送泵站。由槽底一台渣浆泵加压,通过管道输送至红格南产业园区的精矿脱水场地。
❷钛精矿输送
综合钛精矿同样浓缩至≥68%后,泵送至综合输送泵站。由三台串联的渣浆泵加压,通过专用管道输送至精矿脱水场地。
❸尾矿输送
尾矿浓缩至≥68%后,泵送至综合输送泵站的搅拌槽。由两台串联的渣浆泵加压,通过尾矿管道输送至小双箐尾矿库的稀释池。
(三) 尾矿处置
• 尾矿库名称:小双箐尾矿库
• 等级:二等库
• 关键参数:总库容2.235亿m³,有效库容1.922亿m³,总坝高198m,占地6503亩,库区利用段沟底平均纵坡约6%
• 防渗结构:5000g/m²膨润土毯+1.5mmHDPE膜+400g/m²土工布(全库区防渗)
• 输送与堆坝:管道输送至尾矿库,采用上游法堆坝
原辅材料消耗

四、项目状态与里程碑
-
2023年11月15日:成功竞得采矿权,成交价61亿元,溢价5808倍。
-
2024年4月23日:取得采矿许可,开采方式为露天/地下开采,生产规模为 4000 万吨 /a,有效期(2024年4月23日至2054年4月22日)。
-
2024年12月:获得四川省发改委项目核准批复,明确一期建设内容(2000万t/a露采一期及配套工程),不包含远期规划。
-
2025年1月15日:矿山部分环评批复取得。
-
2025年2月13日:采矿工程正式开工。

-
2025年4月8日:盐边县红格南钒钛磁铁矿开发建设集体土地征收补偿安置实施细则公示。
-
2025年10月1日:选尾工程环境影响公示(第一次)。
-
2025年10月2日:矿产资源开采方案通过专家评审。
-
2025年10月18日:选尾工程环境影响公示(第二次)。
#红格南钒钛磁铁矿开发利用项目(2000万t/a采选尾工程)——选尾工程梳理(含纠错与整合)##一、项目基础核心信息-**项目名称**:红格南钒钛磁铁矿开发利用项目(2000万t/a采选尾工程)——选尾工程-**项目代码**:2402-510000-04-01-258076-**建设单位**:四川省钒钛产业投资发展有限公司-**建设地点**:四川省攀枝花市盐边县(核心区域:新九镇、红格镇、桐子林镇;环评阶段中心坐标:东经101°59′04″,北纬26°37′20″)-**核心定位**:仅限“露采一期+湾子田选厂+精矿脱水场地+小双箐尾矿库”(二期露采、地下开采及配套工程需另行报批)##二、矿权与核准文件(含关键信息纠错)###2.1矿权身世(明确边界与期限)-**取得方式**:2023年11月15日,四川省首次“限价拍卖+综合评比”-**合同编号**:川采矿权招拍挂合同〔2023〕01号-**采矿许可证**:-证号:C5100002024042140156727(含露采一期+远期地下开采)-面积:5.7823平方千米(含21个拐点)-标高:+1969m~+700m-核定规模:4000万t/a(**一期露采仅实施2000万t/a**,与本次选尾工程处理能力匹配)-有效期:2024年04月23日至2054年04月22日(共30年)###2.2现行有效核准文件-**文号**:川发改产业〔2024〕664号-**核准时间**:2024年12月-**核准范围**:仅覆盖“露采一期+湾子田选厂+精矿脱水场地+小双箐尾矿库”(二期及地下开采需单独报批,纠正原信息中“核准范围模糊”问题)##三、建设规模与产品方案(数据统一整合)###3.1处理能力-年处理原矿:2000万吨(日均约60.61千吨)###3.2产品产能与指标(纠正“水分/品位表述不一致”问题)|产品类型|产能|核心指标|水分要求||----------------|------------|-----------------------------------|----------------||钒钛铁精矿|430万t/a|TFe品位56.07%(环评表述为“≥56%”,以设计值为准)|≤9.5%(环评“≤10%”,统一按设计值9.5%)||钛精矿|130万t/a|TiO₂品位46.50%|≤0.5%(分粗粒、细粒两个粒级)||硫精矿|1.79万t/a|S品位35.50%|≤8%||钴镍精矿|0.69万t/a|Co品位1%、Ni品位2%|≤8%|###3.3尾矿处置(纠正“尾矿库名称错误”:原“小双菁”统一为“小双箐”)-**尾矿库名称**:小双箐尾矿库(沟谷型,纵坡6%)-**等级**:二等库-**关键参数**:总库容22350.09万m³(2.235亿m³),有效库容19221.08万m³(1.922亿m³),总坝高198m,占地6503亩-**防渗结构**:5000g/m²膨润土毯+1.5mmHDPE膜+400g/m²土工布(原信息一致,统一表述)-**输送与堆坝**:管道输送+上游法堆坝##四、选矿工艺流程(完整保留+逻辑拆解)###4.1破碎-高压辊预处理流程原矿→粗碎→中碎→细碎→高压辊磨→湿式闭路筛分(控制粒径≤3mm)→二次筛分(控制粒径≤1mm)→一段球磨(磨至-0.074mm占比25%)###4.2磨选分系统(分矿种细化流程)####(1)选铁流程四段磨矿+四段弱磁选(粒度逐级细化至-400目占比90%,确保铁精矿品位达标)####(2)选钛流程(分粗粒、细粒单独处理)-**粗粒选钛**:一段选铁尾矿→脱铁→隔粗→球磨→强磁选→重选→再磨→脱硫浮选→一粗两扫四精浮选-**细粒选钛**:二段选铁尾矿→脱铁→立环强磁选→周期式强磁扫选→高频细筛→浓缩→脱硫浮选→一粗三扫三精浮选;(补充:三、四段选铁尾矿经浓缩+两段脱泥后,进入高频细筛隔粗,再并入细粒选钛流程)####(3)硫钴综合回收流程粗粒选钛脱硫浮选精矿+细粒选钛脱硫浮选精矿→合并后进行硫浮选(一次粗选+两次扫选+三次精选)→产出硫精矿####(4)硫钴镍分离流程硫浮选精矿→硫钴分离(一次粗选+一次扫选+三次精选)→产出钴镍精矿(目标产品)+硫精矿(分离尾矿,并入总硫精矿)###4.3脱水工艺(按产品类型分类)-**钒钛铁精矿**:浓缩→压滤(最终水分9.5%)-**钛精矿**:浓缩→真空带式过滤→干燥(最终水分0.5%)-**硫精矿、钴镍精矿**:浓缩→真空盘式过滤(最终水分8%)##五、主要工业场地(明确功能与位置)###5.1选矿工业场地-**功能**:包含原矿堆场、中细碎车间、S1/S2筛分车间、高压辊磨车间、选铁车间、选钛磨磁及重选车间、钛浮选车间、硫钴浮选车间、过滤车间、泵站等全流程设施-**位置**:覆盖盐边县新九镇、红格镇、桐子林镇核心区域###5.2精矿脱水工业场地-**具体位置**:盐边县新九镇石门坎村(又称“湾子田脱水场地”)-**占地规模**:47.0万平方米-**核心功能**:铁精矿、钛精矿经管道输送至此完成最终脱水(钛精矿额外增加烘干工序);**北侧预留红格南铁路专线接轨条件**(便于精矿外运)###5.3小双箐尾矿库(详见本梳理“三、3.3”,此处略)##六、投资与工期(区分不同阶段投资,纠正“数值矛盾”)###6.1总投资(明确不同统计口径)-**项目总投资(不含流动资金)**:2254079.8万元(约225.41亿元,为整体工程投资)-**环评阶段投资**:1212227.61万元(约121.22亿元,为环评申报时的阶段性投资,需注意与总投资的口径差异)-**资金构成**:企业自筹+银行贷款(具体比例未披露)###6.2建设期与投产计划-**可研批复工期**:36个月-**预计投产时间**:2027年底前(确保一期2000万t/a采选尾工程达标运行)##七、技术经济指标(核心设计值)-**节能效益**:高压辊磨入磨粒度控制在≤3mm,相比常规破碎流程节能10-12%-**回收率(设计值)**:选铁回收率≥68%,选钛回收率≥45%,硫钴镍综合回收率≥60%
END


矿爷有料,有料没料?不聊哪知道!
往期回顾

