点击蓝字 关注我们
01
✦墨西哥的概况
✦
墨西哥合众国(西班牙语:Los Estados Unidos Mexicanos,英语:The United Mexican States),简称“墨西哥”,领土面积196.44万平方公里,是拉丁美洲第三大国,位居世界第十四位,位于北美洲南部,北邻美国,南接危地马拉和伯利兹,东临墨西哥湾和加勒比海,西南濒太平洋。海岸线长11122公里。东、西、南三面为马德雷山脉所环绕,中央为墨西哥高原,东南为地势平坦的尤卡坦半岛,沿海多狭长平原。墨气候复杂多样,高原地区终年温和。西班牙语为主要使用语言。88%的居民信奉天主教,5.2%信奉基督教新教。
墨西哥城(Ciudad de México),全称墨西哥合众国首都,位于中南部高原山谷,海拔2240米,该城始建于1325年阿兹特克人建造的特诺奇蒂特兰城,西班牙殖民时期在回填土上重建,地质隐患显著。作为西半球最古老的城市之一,集中了全国约50%的工业、商业、服务业及银行金融机构。老城区1987年被列为世界文化遗产,以集中全国80%以上的壁画闻名,享有“壁画之都”美誉。
图片来源于网络
02
✦签证要求
✦
建议您出行前阅读墨西哥《出入境手续及办理流程引导》(Lineamientos Para Trámites Y Procedimientos Migratorios)、《关于签发签证的一般性指导方针》(Lineamientos Generales para la expedición de visas que emiten las secretarías de Gobernación y de Relaciones Exteriores)、《移民法》(Ley de Migración)以及墨西哥驻华使领馆有关通知公告、墨国家移民局有关出入境的温馨提示(https://www.inm.gob.mx/mpublic/publico/inm-tramites.html)等墨法律法规及官方信息。以下是相关规定的重点内容摘要,墨西哥驻华使领馆、墨国家移民局等墨政府部门对本国签证及出入境政策拥有最终解释权。
一、签证
持中国普通护照必须获得签证才能前往墨西哥。前往墨西哥进行休闲、商务或任何不超过180天的无偿活动,可申请访客签证即可。需特别注意:自2023年10月22日起,在墨西哥转机(不入境)也需要办理签证。
非劳务访问墨西哥,且逗留时间小于180天(访问目的例如旅游或非劳务的商务、技术、科研交流),可根据实际入境目的凭以下证件代替墨西哥旅游、商务或非营利性技术签证:
1.加拿大、美利坚合众国、日本、大不列颠及北爱尔兰联合王国、申根区国家以及智利、哥伦比亚永久居留文件。
2.加拿大、美利坚合众国、日本、大不列颠及北爱尔兰联合王国或申根区任何国家签发的有效签证(多次入境,非过境签证)。
3.APEC 商务旅行卡且卡背面的访问目的地(VALID FOR TRAVEL TO)中有MEX(墨西哥)。
4.飞机机组成员的有效证明。
5.国际航行抵达墨西哥港口的船员需出示航海手册。 如果船员乘飞机抵达从国家港口,则除航海手册外,还须出示上船相关证明、船舶数据及其所在港口。
注:申根区国家:德国、奥地利、比利时、丹麦、斯洛文尼亚、斯洛伐克、西班牙、爱沙尼亚、芬兰、法国、希腊、匈牙利、冰岛、意大利、拉脱维亚、列支敦士登、立陶宛、卢森堡、马耳他、挪威、荷兰、波兰、葡萄牙、捷克共和国、瑞典和瑞士。
签证材料:
1.签证申请表双面打印,正确填写并签名。
2.根据国际法有效且有效的护照或身份证件和旅行证件,原件和复印件。
3.一张白底彩照,尺寸必须至少为 32.0 毫米 x 26 毫米,最多为 39.0 毫米 x 31.0 毫米。
4.根据联邦费用法支付签证费,大使馆接受支付宝电子支付。
5.提交证明有下列情形之一的文件:房产证明、在职证明、3个月内银行流水。
签证需要先网申,再预约,有关签证的更多具体信息请详见网站:
https://embamex.sre.gob.mx/china/index.php/es/visas/visitante
https://www.inm.gob.mx/mpublic/publico/inm-tramites.html?h_dsplp02=zh
二、出入境
墨移民部门依据墨本国法律,有权拒绝已获得签证人员入境。如遇入境受阻,建议与移民官员耐心沟通,如实说明情况,尽可能提供证明材料,避免言语或肢体冲突。如被安排遣返,请及时联系来程航空公司或其他航空公司尽快安排遣返机票,同时主动向亲友和中国驻墨使领馆(入境口岸为蒂华纳等下加州、南下加州、奇瓦瓦州、索诺拉州城市,联系中国驻蒂华纳总领馆;其他口岸联系中国驻墨西哥使馆)告知情况。
使领馆无权干涉当地移民官员执行公务和主管部门所做决定,如您认为在此过程中权益受损,可冷静保存证据,通过墨行政、法律途径维权,并将情况告知使领馆,切勿采取过激行为。
根据入境目的及签证类型不同,入境前请准备好以下纸质材料(包括但不限于)备查,如移民局认为入境人信息或所提交材料不真实或不符合要求,将对入境人进行二次核查:
护照:有效期超过6个月的、无划痕或涂改的有效护照。
在墨停留相关信息,如酒店预订单、回程机票行程单、旅游行程单。
在中国从事何种行业、在墨将从事何种行业。公司的西班牙语授权书或受雇证明,或公司承担相关费用的证明。
技术转让合同、专利证书复印件。商标、机械设备购销、培训技术人员或任何招商引资、合资等证明,或股东大会委任证明在墨西哥合法成立的公司。
公共、私人组织或机构的会议、活动邀请函或议程,需包含邀请人全名、固定电话、手机、详细地址、电子邮箱地址、工作地点。证明其入境后将进行无偿活动,并应注明访问目的和预计停留时间。如果该机构承担相关费用,则需同时附上回函。(温馨提示:移民执法人员可能会现场致电邀请人核实情况,建议您务必确保入境时邀请函上的联系方式畅通)。
相关教育机构的邀请函或录取通知书。参加墨西哥国家教育系统开展的课程、学习、研究或培训项目最长持续时间为180天。
常住地或原籍地相关信息。
在墨生活资金凭证,如现金、信用卡等。
请特别注意,下加利福尼亚州的蒂华纳、墨西卡利机场情况特殊,即使乘坐墨境内航班也需经过移民部门查验,请务必随身携带合法出入境材料。
三、如二次核查后被拒绝入境,当事人将被遣返。
建议您出行前了解墨西哥移民局有关二次核查的相关规定(https://www.inm.gob.mx/pdf/INFORMACION_REQUISITOS_PARA_ENTRAR_A_MEXICO.pdf)。
遣返航班班次由航空公司决定。一般情况下,航空公司会安排当事人搭乘原机或最近航班离境,但也常有当事人因航空公司当日或次日机票售罄、没有空余舱位或运营航班太少等原因等待三至四天的情况。
接受核查和等待遣返期间,当事人不得使用手机、电脑等设备,但人身安全与人道主义待遇会得到保障,建议亲友不要惊慌、耐心等待。当事人可申请使用移民局电话(而非本人手机)向外界拨打一次电话,或联系亲友报平安。为避免出现“失联”情况,建议当事人主动向移民局申请与外界联系。
四、近年来,中国公民被拒绝入境的原因主要包括:
提供材料不足以佐证来墨目的。如应邀来墨探亲访友、洽谈合作或提供技术支持,但没有携带亲友、合作伙伴或公司出具的邀请函,或者邀请函用西班牙语或英语以外的语言书写,移民官员不予采信;或者即便携带了邀请函,但上面没有邀请人联系电话和联系地址;或者邀请人不接听电话,或在电话中所述情况与当事人提供信息互相矛盾等。
所持签证与实际入境目的不符。如来墨进行商务考察但持旅游签证,或来墨为有关公司提供技术支持但持商务签证或非营利性技术签证等。在实践中,不时有中国企业派遣员工来墨对在墨分公司、子公司或合作方进行技术指导或业务培训,但当事人因持有商务类签证或非营利性技术类签证,而被拒绝入境和遣返。
回答移民官员问题前后不一。如一开始称来墨商务考察,后改口称来墨旅游;如先说自己来务工,发现签证种类不对后改口称自己来探亲;如声称自己来探亲,随后又说自己在墨西哥没有亲友等。
出示虚假伪造证件和材料。如出示伪造墨西哥护照、居留卡申请入境,或出示通过行贿而违法获得的居留卡或签证批准函等。
图片来源于https://www.tripadvisor.cn/
03
✦墨西哥出入境携带物品规定
✦
一、旅客可免税携带个人行李入境墨西哥,包括:
1、个人使用的物品,指在墨旅行期间所需的衣物、鞋子、洗漱和化妆用品,包括新娘套装和儿童用品,如婴儿座椅、便携式摇篮、推车、学步车及相关配件;
2、两台照相机或录像机、摄影耗材、三台便携式移动电话或其他无线设备、一台全球定位设备(GPS)、一台电子记事本、一台便携式电脑设备(笔记本、微电脑或相似产品)、一台便携式复印机或打印机、一台移动光驱、一台投影仪及相关配件;
3、两套个人运动设备、四根钓鱼竿、三个带帆或不带帆的冲浪板及其配件、奖杯和奖章。这些行李应为旅客可常规运输的物品;
4、一台便携式录音和放音或混响器材,或两台便携式数码图像和声音录制或播放器材、一台便携式DVD播放器、一套便携式音箱及相应配件;
5、五张激光影碟、十张DVD光盘、30张刻录光盘、三份软件套装和五个电子设备存储装置;
6、书、杂志和印刷品;
7、五个玩具,包括收藏类玩具、一个电子游戏机和五款电子游戏;
8、一台血压计、一台血糖仪或综合测量仪器和试剂,以及个人药品(如系精神类药物,应同时出示医生处方);
9、行李箱或其他运输行李所需的物品;
10、一个双筒望远镜和一个单筒望远镜;
11、两台乐器和配件;
12、一个帐篷和其他露营用物品;
13、一套盒装工具,可包括一个钻机、镊子、扳手、扳手套件、螺丝刀、电缆等;
14、18岁以上旅客,最多可携带10盒香烟或25支雪茄或200克烟草及3升酒精饮品或6升葡萄酒;
15、老年和残障人士所用的助步车、轮椅和拐杖等。
二、除个人行李外,如从陆路入境,每位旅客可携带不超过300美元的免税商品。如从空港、海路入境,最多可携带500美元免税商品。如一个家庭乘坐同一交通方式且同时入境,每位家庭成员所携商品免税额度可以累计。为证明商品价值,旅客应随身携带发票、购买小票或其他证明。如无法证明,海关执法人员有权对商品进行估价,并据此要求旅客补交税款,旅客应配合执法。上述免税政策不适用于酒精类饮品、卷烟制品和机动车燃油(个人车辆油箱内存储的除外)。
三、如携带超过免税额度的商品,旅客有义务向墨海关申报。同时,所携商品总额不得超过3000美元或等值墨西哥比索。如含有计算机设备,则总额不得超过4000美元或等值墨西哥比索。申报应在自主申报区(Auto-Declaracón)完成。
如系乘坐飞机或船舶抵达墨西哥,应填写海关申报单交给墨海关工作人员。如系乘坐公共汽车入境,司机会把车辆驶至边境指定检验区,旅客应携带所有行李和物品下车,填写海关申报单并交给海关工作人员。旅客可于旅行前在www.sat.gob.mx网站上预先填写申报单。
四、从墨西哥入出境时,如携带超过10000(壹万)美元或等值墨西哥或他国货币的现金、支票、支付凭证或任何其他种类付款凭证,或上述几项相加超过10000美元或等值墨西哥或他国货币,须如实向海关申报。否则,将被视为违法行为,并面临被处罚金、没收财产甚至被判监禁等法律后果。
五、携带用于人类食用的动物源性制品入境需满足以下规定:
1、包装完整并配有以西班牙语、英语或其他可理解语言(意大利语、葡萄牙语、法语等)书写的标签和卫生检疫部门印章;
2、制品来源于在“进口动物源性制品卫生检疫标准查验窗口”(西班牙语简写为MCRZI,网络链接为https://sistemasssl.senasica.gob.mx/mcrz/moduloConsulta.jsf)拥有“卫生标准密码”的国家;
3、如系受口疮热(FA)疫情影响国家,仅允许“被授权工厂信息查询系统”(西班牙语简写为SICPA,网络链接为https://sistemasssl.senasica.gob.mx/PlantaAcreditada)中“被授权工厂”生产的制品入境;
4、不允许使用传统手法(未经过工业流程)的自制和家庭制作动物食品入境。
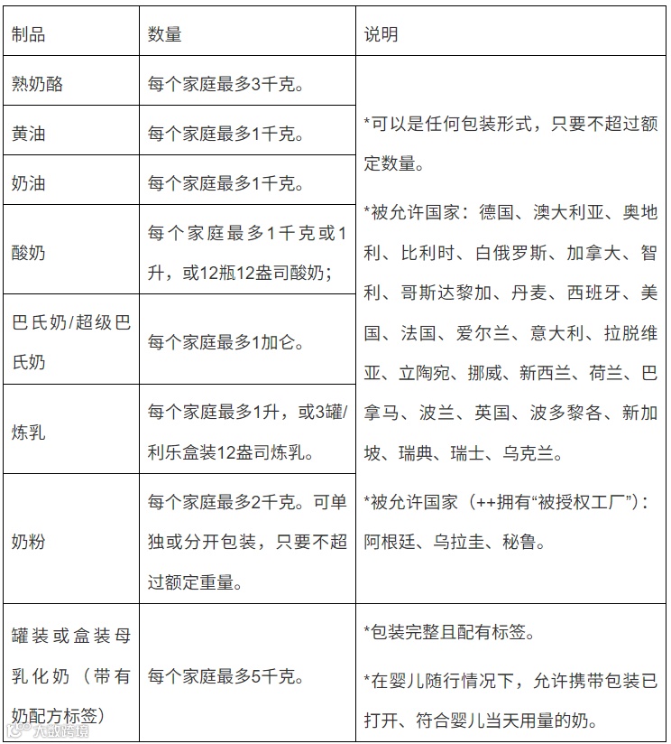
六、携带乳制品入境需满足以下规定:
七、携带肉制品入境需满足以下规定:
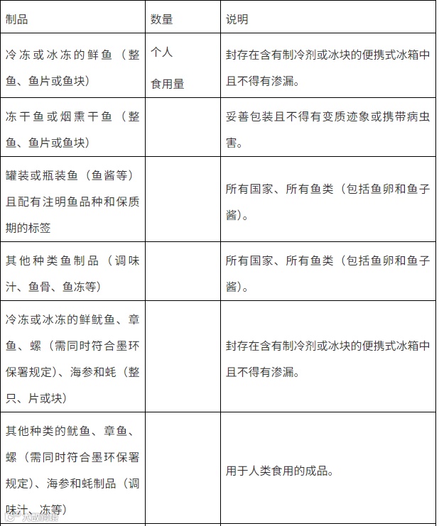
八、携带水生动物源性制品入境需满足以下规定:
需要注意的是,墨政府禁止下列水生动物源性制品入境:活的、生的和干的甲壳纲类动物(如各种虾类、蟹类等);用于动物食用的水生动物源性制品;活鱼;活龟;包装状况较差、腐烂变质或含有幼虫、昆虫的水生动物源性制品。
九、携带用于动物食用的制品入境需满足以下规定:
需要注意的是,墨政府禁止下列制品入境:各类鲜肉;除宠物狗和宠物猫外的其他动物的食品;含有牛、羊肉成分的宠物狗和宠物猫食用的食品;未携带完整包装或卫生部门印章的含有肉类或奶乳类成分的三明治、馅饼、夹心面包片、汉堡包和披萨等;用于动物使用或食用的药品、化学制品和生物制品,包括被标注为用于治疗或研究目的的上述制品;鲜奶酪;家庭或手工制品;炸鸡;未鞣制的皮制品;含有动物源性成分的容器;含有动物骨骼、皮和羽毛的服装;犄角或骨骼艺术品;捕猎品;各类动物(除宠物狗、宠物猫外);装有动物或动物遗体(包括血、羽毛、骨骼、内脏等)的箱/桶;有血液或动物组织残迹的斗牛和马术服装和配饰,仅在完全干净、消毒且事先进行过预防性处理的情况下允许入境。
十、携带果蔬类食品或制品需满足以下规定:
1、在接受墨农业和农村发展部及检验检疫部门执法人员目视检查无异常,且不携带病虫害的情况下,游客可携带下述用于个人食用的果蔬类产品:无壳杏仁、无壳榛子、已烘焙咖啡豆、打碎压制谷物、香料(香子兰、桂皮、干石竹花苞、核桃粉、肉豆蔻干皮、欧茴香、芫荽、茴香、姜、藏红花、姜黄、百里香、月桂叶、咖喱等)、水果干(不含种子)、谷物面粉、药草(晒干)、脱水蔬菜、棕榈果(最多40颗)、无壳腰果、无壳胡桃、干(咸)开心果、脱水烟叶、干马黛叶。
2、但需要注意的是,墨政府禁止下列产品或制品入境:蔬菜残渣;新鲜果蔬及带壳的核桃等坚果;土壤、草梗、秸秆、饲料;泥土;装有冰冻蔬菜、蔬菜制品的容器(如水果、蔬菜、豆类、谷物、块茎、蜜饯及醋腌、油腌橄榄、洋葱、小黄瓜等);具有繁殖力的物品(种子、鳞茎、插穗、胞芽、插条、插枝等);鲜花;植物;蔬菜和新鲜水果;谷物和粮食(玉米、胡豆、大米、藜麦、小麦、芝麻、向日葵、菜豆、滨豆等)、绿烟叶、新鲜栗子等。
十一、墨政府禁止携带下列物品入境:大麻及其种子和制成品(如提取物、汁等)、鸦片汁、提取物及吸食制品;有侮辱和怪诞内容、激起暴力、自残和其他反社会内容的儿童贴画;硫酸铊等化学品;杀虫剂;海洛因、吗啡类药品;乌龟或海龟壳;武器和弹药;非个人行李包含的破旧衣服和鞋子等。
十二、墨海关和检验检疫部门执法人员可对违禁或超量物品及其运载工具采取限制措施,对携带人给予没收物品、罚款和法律制裁等处罚。
十三、携带野生动植物及其制品入境墨西哥需出示《濒危野生动植物种国际贸易公约》(CITES)证明或墨环境与自然资源部(SEMARNAT)野生动植物种司(DGVS)出具的批准函。否则,所携动植物及其制品将被没收,携带人同时面临法律后果。同时,如购买、持有、邮寄、携带或托运野生动植物及其制品从墨西哥入出境,需证明其合法来源。否则,将面临被处罚金甚至被判监禁等法律后果。
十四、未经墨西哥环境与自然资源部(SEMARNAT)批准,禁止带入以下危险废弃物:无法使用的电子产品废弃物,如手机、电脑、家用电器等,以及机动车废弃电池。
十五、随身行李中不得携带如下物品:武器(包括玩具类武器);炸药或烟火;刀具或尖状物品;长度超过6厘米的剪刀;刀刃超过6厘米的指甲剪或指甲钳;超过100毫升的液体;酒精类饮品(如红酒、烈酒、啤酒、龙舌兰等);化学、生物、放射性、有毒或传染性物质(如毒药、血液或其他种类体液、活检组织、医学或商业同位素等);打火机或点火器;火柴;各类工具(如锤子、螺丝刀、镊子等);带尖的雨伞;充过气的球类;各种绳子;各种胶带或量尺;粉末(如洗衣粉、盐、面粉等);个人防卫物品;氧气瓶(有医生处方除外);棒、垒球棒;水银气压计或工业温度计。
十六、来墨西哥为报纸、广播或电视进行新闻采访报道活动人员,或从事与电影拍摄有关活动人员,可通过以下两种方式临时携带开展有关活动所需的设备入境:
1、向海关出示所携带设备清单,包括数量和描述,附上墨西哥领事馆出具的注明设备所属的媒体或公司资料的确认文件;
2、向海关出示ATA单证册(Cuaderno ATA或ATA Carnet,即暂准进口通关单证册),但有关设备应在最长不超过6个月内带离墨境。
十七、所有入境墨西哥旅客的一切行李均须经过墨海关的X光机查验。入境墨西哥旅客的手提和托运行李,都有可能被墨执法人员开箱人工查验。如有违规,旅客应接受处理。
十八、如要带车入境,需事先获得许可。许可可于旅行前10日至60日内,在www.gob.mx/banjercito网站申办;或于旅行前6个月内,在墨西哥驻美国总领馆申办。如来不及事先申办,或临时决定赴墨旅行,可在墨边境口岸海关CIITEV站申办。申办许可需缴纳相应费用和押金,并签署如期带车出境的承诺书。带车在墨旅行期间,不得售卖、赠送车辆,或将其用于营利性活动。在带车离境时向CIITEV站办理出境凭证并收回押金。
十九、如赴墨西哥目的为旅游、转机或开展商业贸易活动,无论从陆路还是空港、海路入境,均将被墨政府视为“不允许开展收取报酬类活动的访客”(Visitante sin permiso para realizar actividades remuneradas),按规定需缴纳“非居住人员税”(DNR,即Derecho de No Residente)。
从空港入境人员,所购买商业机票中已含有DNR。如从陆路或海路入境,可在出示护照和入境卡(FMM,即Forma Migratoria Múltiple)后,在墨银行或入境口岸支付上述税种,并获得相应付款凭据。
从陆路入境且在墨停留不超过7天的旅游、转机或开展商贸活动的外国公民,持有非旅游、转机或商贸活动种类的合法有效墨签证的外国公民,持有墨临时或永久居留的外国公民,外交人员或持公务签证人员,以及2岁以下儿童无须缴纳DNR。
二十、墨政府不要求外国公民出具检疫证明。赴墨前,建议咨询中国出国人员检疫中心是否需注射某类疫苗。
上述信息仅供参考。有关具体政策和规定,请以墨相关部门网站为准:
(一)墨西哥海关服务网:
https://anam.gob.mx/pasajeros/
(二)墨西哥关于允许及禁止携带入境食品的规定:
https://www.gob.mx/cms/uploads/attachment/file/298842/Listado_mercancias_permitidas_y_prohibidas_ENG__2_.pdf
(三)墨农业部关于携带入境物品检验检疫的系列规定:
https://www.gob.mx/senasica/documentos/guia-general-para-certificacion-de-mercancias-reguladas-por-la-secretaria-de-agricultura-importadas-con-fines-comerciales?state=published
https://www.gob.mx/senasica/documentos/guia-turistica-para-la-deteccion-e-inspeccion-de-mercancias-reguladas?state=published
在此提醒拟来墨中国公民,每名拟入境墨西哥外国公民的手提和托运行李都可能被逐一开箱查验。请切勿携带自制或家庭制作动物源性制品、乳制品、肉制品、水生动物源性制品、用于动物食用的制品、果蔬类食品或制品,以及其他禁止或限制入境的物品。否则,所携带物品将被没收,本人也将面临被处罚金等法律后果。
同时,提醒拟前来墨西哥参展的中国公民,如携带用于展览的样品,请务必携带能够证明展品价值的发票、小票或其他文件,否则极有可能被要求补交税款。
图片来源于https://www.tripadvisor.cn/
04
✦墨西哥的一点小知识
✦
时差
比北京时间慢14小时。
货币
墨本国货币为比索(PESO)。外国旅客凭本国护照等所需证件每月可兑换不超过1500美元的比索(具体以银行政策为准)。大型超市、商场、购物中心均接受墨比索现金和银行卡、各国银行发行的MASTER、VISA等信用卡,不接受美元现金支付。在坎昆、蒂华纳等等旅游城市和与美国边界地带,有超市、餐厅等部分商家接受美元现金。赴墨游客无需携带大量美元现金,可直接到银行柜台或ATM机取现。在外汇兑换点可凭护照按当天汇率以美元兑换比索。
最佳旅游时间:
墨西哥最佳旅游时间为11月至次年4月,此时正值旱季,气候温和、降雨较少,适合户外活动和景点游览。
电源插头
采用美式三相电源接口,电压110伏,建议旅客来前准备万能插头。
网络通讯
墨电讯业较发达,固话、移动网络覆盖广,网络服务先进,但由于相对垄断,资费高,且信号不稳定,网络质量一般。在中国购买的手机(与套餐服务绑定的手机除外)插入墨西哥电信运营商的SIM卡即可在墨使用。
图片来源于https://www.tripadvisor.cn/
05
✦注意事项
✦
风俗习惯
一、常见礼仪
墨西哥是奥尔梅克、玛雅、托尔特克和阿兹特克等多个古印第安文明的发祥地。文化混合了不同历史时期留下的传统和习俗。墨西哥人生性开朗,待人友好、随和,比较容易交往。
在墨西哥,熟人见面通常以拥抱和亲吻面颊相互问候。在隆重社交场合,男士们会温文尔雅地向女士们行吻手礼。外国人初次与墨西哥人见面交往,微笑和握手是最常见的问候,称呼则是在交往对象的姓氏之前加上“先生”、 “小姐”或“夫人”等尊称。墨西哥习惯在称呼对方时,在姓前加上“博士”、“硕士”、“学士”或其职务,以示尊重。墨西哥人赴约通常晚一刻钟到半小时,并视为对主人的尊敬。但随着现代快节奏生活方式的普及,准时赴商务、私人活动的墨西哥人在增加。
二、服饰礼仪
墨西哥人普遍重视在外的穿着打扮,其服装既有现代的,也有民族的。在传统节日里,随处可见头戴草帽、身着各式民族服装、留着胡髭的彬彬有礼的男士和身穿色泽艳丽、刺绣精美长裙、头戴鲜花的妩媚女士。在正式场合,墨西哥人着装庄重,穿套装或套裙。
三、餐饮
墨西哥饮食丰富多样,荟萃世界美食。墨西哥人的传统食品是玉米、菜豆和辣椒,玉米饼卷和辣椒世界闻名。墨西哥人喜食辣椒,即使吃水果也会撒上辣椒粉。墨西哥盛产的仙人掌为可口蔬菜。龙舌兰虫、蚂蚱和蚂蚁蛋等昆虫也是墨西哥人喜爱的食品。
墨西哥街头有不少食品摊,出售玉米饼、水果等,为卫生起见,建议谨慎食用。
四、小费“文化”
墨西哥有支付和收小费的“文化”。旅客在正规餐馆就餐,通常要额外支付相当于餐费10%至15%的服务费。在停车场、机场、超市付款台、加油站等旅客所到场所,均会有人积极协助,应视情况给予适当5至10比索不等的小费。搬运行李通常每件10比索或1美元。
五、习俗禁忌
国花:仙人掌。
国鸟:雄鹰。
国石:黑曜石。
图片来源于https://www.tripadvisor.cn/
交通和外出
一、国际交通
墨航空运输较为发达。国内国际航线四通八达,国内以首都墨西哥城为中心,航线通往全国各地。各主要城市间均有支线航班。
由海南航空执飞的北京—蒂华纳—墨西哥城国际航线和中国南方航空公司执飞的深圳—墨西哥城直飞航班已于2024年开通,详细情况请参考航司官网。中国旅客亦可通过欧洲、美国、加拿大、日本等国家城市中转前往墨西哥,选择中转航班需注意过境签证要求。
公路、铁路
墨西哥拥有拉美地区涵盖最广的公路网络,境内所有地区间几乎都有公路相连,长途汽车也因此成为墨西哥主要的长途客运方式。主要长途汽车公司及购票官网如下:
ADO,https://www.ado.com.mx/
ESTRELLA ROJA,https://www.estrellaroja.com.mx/
PRIMERA PLUS,https://www.primeraplus.com.mx/
铁路运输在墨主要为货物运输方式,客运线路多为旅游观光路线,包括正在修建的玛雅铁路,全长1554公里,其一期铁路已于2024年投入运营,起于恰帕斯州帕伦克市,终于金塔纳罗奥州坎昆市;El Chepe线路,全长673公里,起于奇瓦瓦州奇瓦瓦市,终于锡那罗亚州洛斯莫奇斯市。
租车及自驾情况
墨西哥有多家正规租车公司,在主要城市机场设有租车公司柜台,租车根据租用车辆的型号、品牌、使用天数等不同情况定价。
特别提示:
(一)墨全境通行车辆靠右行驶。
(二)车辆和行人应遵守交通规则。但行人的道路设施不尽完善。首都墨西哥城除市中心区域外,路口地面无标识明显的人行过街横道,较少设有自行车道。机动车辆在市区车速较快,行人及骑车人需谨慎穿行马路。肇事逃逸、节假日酒驾情况时有发生。
(三)除高速路网外,其他公路在夜间及偏僻路段时有发生拦车抢劫事件。劫匪假扮警察在路上拦截车辆抢劫事件不时见诸报端。如自驾出行,宜尽量选择高速路,避免夜间行驶。
海运方式承担了墨部分国际货物、国内货物和出入境旅客运输的任务。墨全国现有港口117个,同欧美、中南美、加勒比地区、亚洲许多国家设有客货运班轮。墨较大的港口主要分布在太平洋海岸,包括曼萨尼约港(Manzanillo)、拉萨罗·卡德纳斯港(Lázaro Cárdenas)、萨利纳·克鲁斯港(Salina Cruz)、瓜伊马斯港(Guaymas)和马萨特兰港(Mazatlán)、恩塞纳达港(Ensenada)。墨西哥湾海岸的主要港口有维拉克鲁斯港(Veracruz)、坦皮科港(Tampico)和夸察夸尔科斯港(Coatzacoalcos)。
二、市内交通
墨西哥各个城市均有便宜便捷的公交网络和出租车。部分大城市有地铁、城际铁路。
首都墨西哥城交通网络以地铁、公共汽车,电车三大系统为主,包括小公共汽车及出租汽车等。公车系统价格便宜,路线广,车况一般。墨城快速公交(Metrobús)于2005年6月投入使用,车况较好,有专用车道。每站都设警卫维持治安,较普通公交、地铁更为安全舒适。坐Metrobús需购买专用卡,可在每站的自动充值机购买。墨西哥城的地铁始建于1969年4月,通车里程200多公里。
Didi、Uber等打车软件可在墨西哥城使用。为确保个人人身安全,建议尽量避免路边拦乘出租车,同亲友分享行程,如遇异常情况及时报警。乘坐出租车付款时应防范信用卡盗刷。
图片来源于https://www.tripadvisor.cn/
紧急电话
外交部全球领事保护与服务应急热线(24小时):
+86-10-12308
+86-10-65612308
中国驻墨西哥使馆领事保护与协助电话:
驻墨西哥大使馆:+52-5556162129
驻蒂华纳总领馆:+52-16644920455
◀
关注我们
▶
微信号|manytips2024
更多旅游优惠推荐与旅行资讯,请关注万利旅游网
喜欢我们的文章,点击【在看】,【关注】,【收藏】
你们的支持是我们写作的动力!
投稿&合作
1
如需商务合作,请邮件至morich-travel@hotmail.com,来信请注明【商务合作】
2
如需广告合作,请邮件至morich-travel@hotmail.com,来信请注明【广告合作】
3
如需投稿合作,请邮件至morich-travel@hotmail.com,来信请注明【投稿合作】

