拒收的快递怎么查看物流信息?
1、快递拒签以后,返回的快递物流直接在之前的物流信息中能查看。
2、同一物流单号在正常运输或是拒签后,都会显示整个物流动态,可以直接进入官网输入单号即可查询。
在搜索引擎里输入四个字:顺丰快递,把单号输入进去,就可以显示所有快递的信息。
拒收的快递能查询返回的物流信息。 首先,需要确定发给您的快递是什么快递公司,不同的快递公司操作方式不同。
快递公司有专门的退货单,这就是您以前的那个单号是查不到返回的信息的。
另一种方式是:快递公司原单返还,这种情况下,您可以查到快递信息。综上,您可以咨询一下您拒收的那个快递员这个快递是以上面哪种方式退回的。
一、快递拒收,原件返回不需要付运费吗?
拒收后由谁来承担,要看原因,不同的情况,承担都是不同。所以,付不付运费这个跟具体情况有关?
1、当收到与购买快件不一致的情况,或可拒收。运费由寄方负责。
2、当收到货品丢失、损坏、送件延误过长、送件员态度过于恶劣等,有理由拒。运费应由快递负责。
3、无由拒签。可以根据平台相应规则:
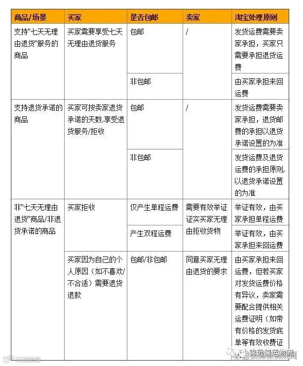
下图是淘宝现行的规则。

简单的说,就是包邮的产品,如果退回过程中会产生运费的,那买家要承担退回返程的运费。非包邮的产品,如果退回过程中会产生运费的,那买家需要承担发货及返程的往返运费。
四通一达作为现在主流的快递公司,拒收的话很多是不会产生返程运费的,这也是为啥很多买家买了包邮商品,拒收后,卖家心里会很不爽的原因。
但是有一家快递公司不同,那就是顺丰,顺丰的话如果拒收是会产生返程运费的。所以各位买家当发现是顺丰寄过来的时候,如果拒收的话,可以先看下自己有没有买运费险。
今天的分享就到这里,记得一键三连(评论、点赞、在看)噢。
👉最后教大家一个寄快递和寄物流都能省钱的小妙招:
通过和各大快递合作
我们比官方快递便宜划算
暂时没有寄快递需求的小伙伴
也可以先关注一下
后续要寄,就能立刻享受优惠!

