成长比成功更重要⇒第711期

筑
波
资
讯
台

关于
我们
筑波资讯台FM125.80,聆听你的声音!
QQ群:23663695 (现1441名)
论坛BBS:www.rabbit-radio.jp (现570名)
编辑部 邮箱:rabbit2014radio@yahoo.co.jp
编辑部担当@微信ID:sige0168

今日汇率
1日元=0.065元人民币
1元人民币=15.37日元 
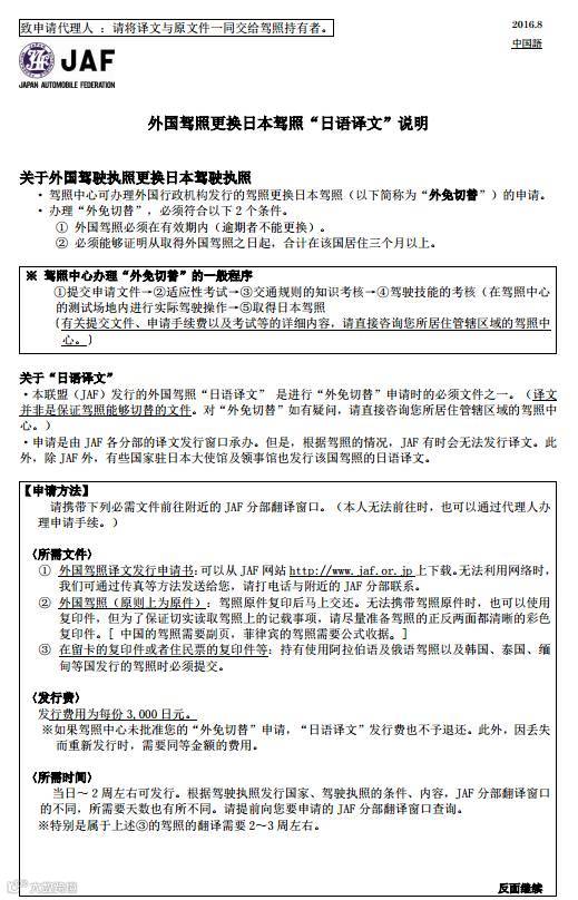
去水户玩儿,顺便去JAF(日本自動車連盟)办驾照翻译件,机缘巧合,从工作人员那里了解到一些情况。
似乎来自筑波大学的华人留学生驾照翻译需求量很大,有些问题可以说是让JAF十分为难,而且最终造成的结果就是翻译办理的时间拉长,让大家换驾照的计划不得不跟着错后。
为了节省双方的时间,首先针对驾照的翻译件办理流程进行说明。
1. 办理条件:①驾照原件处于有效期内②在中国考取驾照后,在中国国内累计居住时间必须大于3个月(90天)。
2. 地点:中国大使馆或者JAF茨城支部(地址见最后)
3. 办理时间:周一到周五9:00—17:00
4. 需要的材料:
①亲自去水户办理:
a.驾照原件
b.申请表(务必参考下文)
c.手续费3000日元
②邮寄办理:
a.驾照复印件(务必参考下文)
b.申请表(务必参考下文)
c.手续费3000日元+邮寄费392日元→合计3392日元
5.JAF只负责驾照翻译,不提供任何其他翻译服务。

今天在JAF得到的信息主要是以下几点。
首先,翻译好的文件中“姓名”“地址”两项,必须与驾照原件上显示的内容一致,必须使用简体汉字。
其次,负责翻译的工作人员是一位人很NICE的、上了一定年纪的叔叔。
最后,大量来自筑波华人留学生的翻译好的文件因为投递失败,被邮局寄回JAF。以至于JAF被迫一次又一次承担再次投递的费用,同时申请人收到文件的时间也会延迟一周以上。
所以,为了双方的利益着想,请务必阅读以下注意事项!
申请表→http://www.jaf.or.jp/inter/translation/pdf/pdf_apli_chinese_2016_ippan.pdf
①请务必用简体字清晰填写姓名,并将汉语拼音填写清楚(他们在找不到简体字的时候会用中文输入法按照英语的拼音找字)。字写大点儿。
②请务必填好自己的联系电话并确定能够让人家联系上你。万一实在看不清楚还可以问问你本人。
驾照复印件:中国的驾照是黑色外皮,里头左右各有一张绿色的卡。
需要提交的复印件必须包含两张卡的正反面。
也就是四个面的内容。即使是空白的也要复印!
彩色复印!!!
加倍放大!!!
总结:有些驾照上的汉字打印得很浅,本来就看着很模糊,如果工作人员分辨不出上头的内容,打错一个数字或者弄错一个简体汉字,这份翻译就不能用了。我看到他在电脑前真的很努力的眯着眼睛帮我核对我驾照上的每一个字,请大家配合他们的工作,也为自己能如期拿到正确的文件作出一点点的牺牲!
邮寄手续:拿着填好的申请表和复印件和3392日元去邮局,办理一个叫做【現金書留(げんきん かきとめ)】的邮寄手续。
收信方式:因为这份翻译是重要文件,邮局不会随便塞进信箱里就走(是挂号信)。但是邮局不是快递,不知道你的手机号码,所以无法联系你。基本就会直接在信箱里留下一张【不在联络票】,意思就是“您有一封挂号信未妥投,需要您尽快联系邮局预约再次投递”。宿舍有统一门禁,邮局的人敲不到你寝室的门,不知道你的手机号,这封文件只能被退回给JAF。如果看到信箱里有一张来自邮局的(不要看见是二维码就想扫)红色的纸贴着白色的印着二维码的小票,务必立刻打开微信扫一扫功能扫描该二维码,按照提示选择自己合适的时间,并且留下手机号。
附上工作人员提供的复印件样板,可以看出是彩色的、放大的、四个面的复印件。如果不太懂怎么把两面印在一面上,可以把每一张都印一张纸,交四张纸。重点是要大要清晰。


最后,JAF的邮寄地址:
〒310-0851 茨城県水戸市千波町2475-7JAF茨城支部 翻訳担当

JAF的主页:http://jafevent.jp/area/kanto/ibaraki/_gaimen_0/
JAF给的注意事项:http://www.jaf.or.jp/inter/translation/pdf/pdf_info_chinese_2016_ippan.pdf

亲自去JAF的交通方式:
先选择你喜欢的方式到水户站(拼车;或者坐早上7:05从筑波center的8号乘车口发车的TM RUNNER 终点站偕乐园,在水户站北口下车←4张回数券3500;或者JR←据说2000+)。
从水户站北口的6号公交站台坐车,到【千波坂上】下车。
下车之后顺着车开过来的方向往回走,JAF在马路对面。
亲自过去的好处就是有问题可以当场核对,并且可以去偕乐园玩耍!可以在水户逛街。
最后的最后,据工作人员说中文申请表和注意事项在筑波大学留学生center能找到,有需要可以去找找看。
请大家尽量按照要求办手续,不要因为我们的个人原因给对方添太多麻烦。让国人在外给人的印象变得NICE一点、再NICE一点!





做一个有信心的人



