还有几天就是圣诞和元旦了,可是来自平台的“暴击”却没有因为节日而推迟,涨价正在赶来的路上!就问卖家们怕不怕?
“涨了,又涨了!”
北京时间12月20日,亚马逊美国站发布公告称,从2023年1月19日起,亚马逊将调整多渠道配送(MCF)费用,以反映其“为提高运输速度和添加新功能所做的重大投资”。
2023年1月19日后多渠道配送(MCF)费用标准

不过,在宣布将要调整价格的同时,亚马逊在该公告中也宣布了两个“好消息”:
*将提高MCF的运输效率——其正在将标准运输速度从7天(从“点击交付”开始)提高到5天。亚马逊还将继续提供加急三天送货服务和优先两日送货服务。
*使用MCF服务的卖家可以享受多件订单最高50%的折扣,无品牌包装无需额外费用。
根据亚马逊官方的介绍,亚马逊多渠道配送 (MCF) 允许卖家使用自己的亚马逊物流库存来配送来自卖家的任何渠道的订单,包括卖家自己的网站,因此受到了不少卖家的青睐。
但是,运营成本的较大幅度上涨,这是任何卖家都不想看到的。
其中一位卖家表示,自己的商品成本将上涨37%,过去是5.35美元,现在将是7.35美元。

而最让卖家们无奈的是,亚马逊今年已经不只一次调整多渠道物流服务(MCF)费用。
早在2022年3月,亚马逊美国站就发布过公告表示,为应对疫情带来的挑战,决定自5月9日起提高其旗下的多渠道物流服务(MCF)的费用。
从2022年8月1日,亚马逊开始对夏威夷、波多黎各、美属维尔京群岛、阿拉斯加等地的MCF订单加收附加费。
难怪有卖家表示,今年做亚马逊,除了销量没涨,什么都在拼命涨……
各种涨价接踵而至
没有使用MCF服务的卖家也别高兴太早,在即将到来的2023年1月,还有多项费用将会上涨,也将影响你的经营成本。
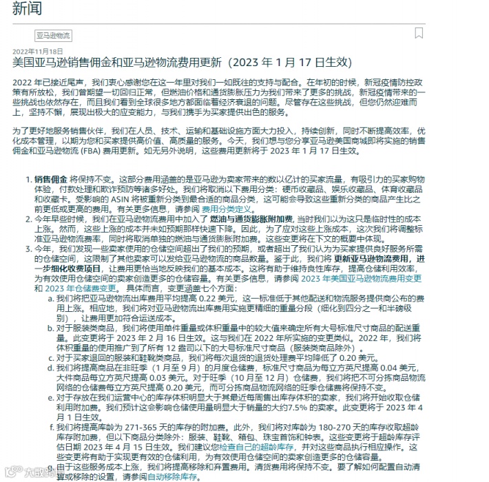
根据亚马逊在11月发布的一份公告显示,为了有效使用仓储空间的卖家提供更多的仓储容量,将于2023年1月17日起调整亚马逊美国站物流配送费用。

这份通知有点长,小编也为大家划划重点,整理了此次费用调整的细则。
销售佣金保持不变。
面物流相关费用的更新
(1)物流出库费用平均提高0.22美元;
(2)从2023年2月16日起,对于服装类产品,亚马逊将使用单件重量或体积重量中的较大值来确定所有大号标准尺寸商品的配送重量;
(3) 物流费率调整:取消单独的燃油与通货膨胀附加费;
(4)对于服装和鞋靴类产品,每次退货的退货处理费平均降低0.2美元;
仓储相关费用的更新
(1)对库存体积明显大于售出库存体积的卖家收取仓储利用附加费(自2023年4月1日起);
(2)提高库龄为271-365天的库存附加费,并对库龄180-270天的库存收取超龄库存附加费(自2023年4月15日起);
(3)提高移除和弃置费用;
(4)清货费用保持不变。
其他更新
(1)亚马逊物流新品入仓优惠计划:针对符合条件的亚马逊新选品的销售返还,将从平均5%提高到10%。增加可享受福利的商品数量,并延长计划内某些福利的适用期限;
(2)亚马逊轻小商品计划:针对符合条件的商品价格将从“10美元或以下”提高为“12美元或以下”,使卖家能够以更低的费用上架更多的选品。
总结一下:这份公告里提到的亚马逊的费用上涨就是针对三个方面:物流费用、仓储附加费、超龄库存附加费。特别是物流配送费用,几乎全部都上涨了!
接连不断的费用调整,给卖家们本就不富裕的利润雪上加霜。
不过,不管费用怎样提高,卖家也只能承受,毕竟是在别人的“地盘”做生意。
小编建议:在目前的大环境之下,卖家一定要根据实际情况随时做好相关策略调整,控制成本,不断优化自身利润空间。例如,越来越多的卖家会尝试国际物流、海外仓、FBA 等多种相结合的物流方式,这也是节省运营成本的一种好办法。
文章转载至公众号:卖家之家;大数跨境经授权转载;


