一年前我写过一篇文章:
黄仁勋每天都在用它,Perplexity凭什么让谷歌瑟瑟发抖 | 详细使用教程
详细介绍了Perplexity的功能和用法。当时Perplexity风头正盛,以其良好的用户体验和优质的交付结果,一度在AI搜索领域笑傲群雄。我也一度每天都在使用它,直到后来ChatGPT推出了“Deep Research”,我才逐渐把它放下。
这两天,Perplexity为了对抗OpenAI的AI浏览器Atlas,启动了全球激励计划:

每邀请1个用户安装他们的Comet浏览器,你就能获得$20,被邀请用户也能免费获得1个月Pro会员。这是典型的联盟营销(Affiliate Marketing),在海外是十分成熟的变现模式。接下来,我通过实际操作,再结合Perplexity的回答,给大家讲讲出海网站的各种变现模式,以及如何通过这次机会快速赚美金。
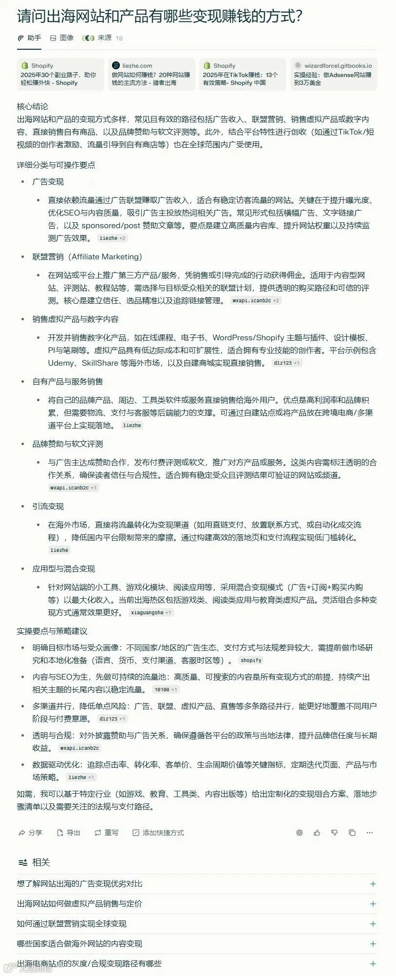
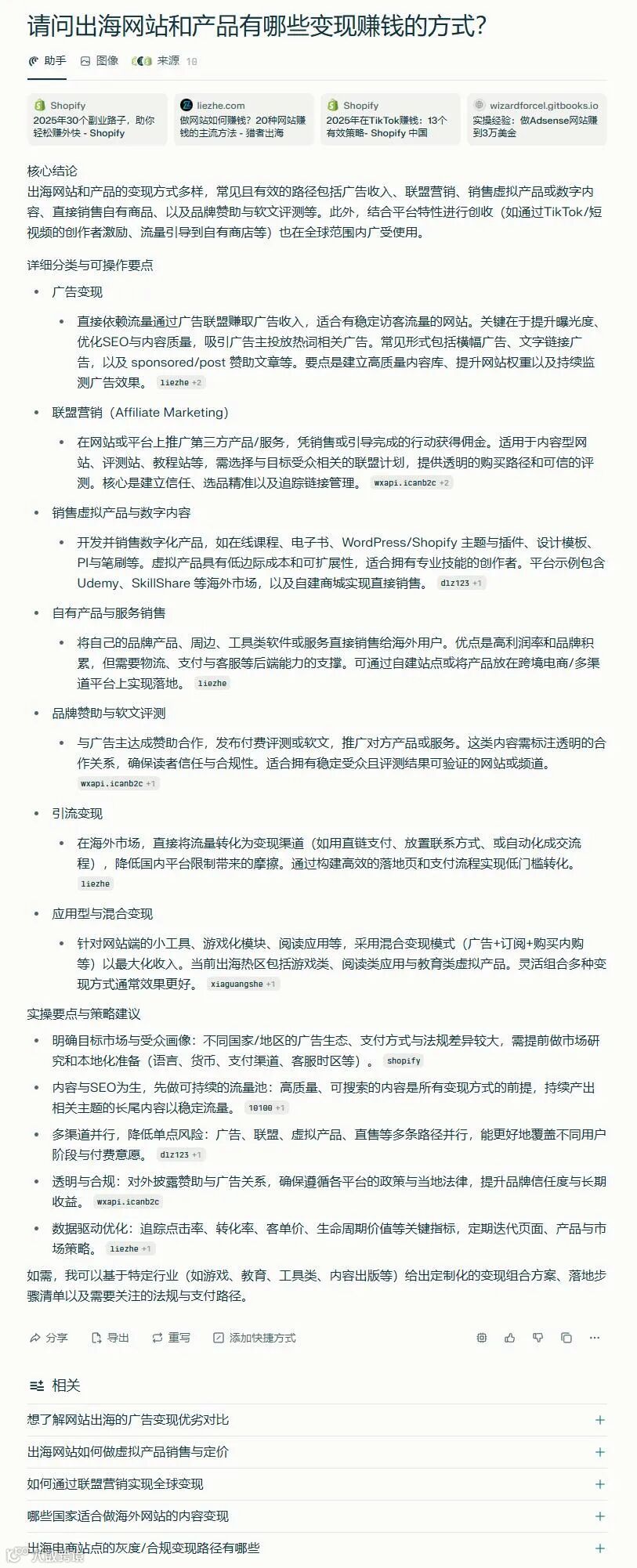
出海网站有哪些变现方式?
出海网站有哪些变现方式?刚安装好Comet,我们正好可以通过Comet测试Perplexity怎样回答这个问题。

Perplexity给我们总结了出海7大变现模式,除了我们做出海网站经常提及的Adsense变现(广告变现)和订阅变现(对应自有产品或服务销售),其中提及的联盟营销(Affiliate Marketing),正好就是Perplexity自己正在推行的策略。
联盟营销可以细分为:直接邀请返利(Referral Program)、广告联盟(Ad Network Affiliate)、SaaS工具返利和产品推荐等多种。本次Perplexity的邀请赠$20就属于直接邀请返利,这也是最直接、最容易上手的一种,类似我们国内的“淘宝客”和“APP拉新”。
如何参与Perplexity Comet联盟计划,获得邀请奖励?
下面我们讲讲怎样参与Perplexity的这次联盟营销赚美金。
链接:https://pplx.ai/barry38865378
![]() |
![]() |
然后点击“Claim invitation”接受邀请,进入下载页面,完成Comet下载后开始安装:
![]() |
![]() |
![]() |
注意:你的网络要切换到“TUN模式”,否则在安装时可能无法下载正式的安装文件导致安装失败。
安装完成后,你就可以开始使用Comet这个AI浏览器了:
![]() |
![]() |
![]() |
![]() |
在正式使用Comet之前,你还需要注册或者登录Comet账号:
![]() |
![]() |
可以使用谷歌账号或苹果账号登录,也可以使用其它邮箱注册登录。
完成登录后,你还要发送第一条Comet聊天消息以激活你的邀请:
![]() |
![]() |
这个时候,你也可以生成你自己的邀请链接,发送给你的朋友或用户:
![]() |
![]() |
链接:https://pplx.ai/barry38865378
开始赚Perplexity给你送的美金吧!
















