谷歌排名因素有哪些?
Google 排名因素是 Google 算法用来判断哪些内容能在搜索结果中排名以及排名在哪里的特定因素。
谷歌概述了如何使用五大“搜索信号”对内容进行排名:
你的查询含义:Google 使用语言模型将查询与相关内容进行匹配
内容的相关性:Google 分析内容是否包含搜索词(在标题、正文等中),并使用用户交互数据来确定页面是否提供真正相关的信息,而不仅仅是关键词重复
内容质量:Google 优先考虑能够展现专业性、权威性和可信度的内容
内容的可用性:Google 会考虑页面体验因素,青睐易于访问且易于使用的内容
上下文和设置:Google 根据用户位置、搜索历史记录和搜索设置对搜索结果进行个性化设置,以便针对每种特定情况提供最相关的内容
下面,我们将把这些因素分解为更明确的因素,你可以使用这些因素来评估(和优化)你的内容,以在 Google 中获得更高的排名。
阅读此列表之前请记住以下几点:
多年来,谷歌只确认了少数几个排名因素。为了限制操纵,对内容排名方式保持一定程度的模糊性,对搜索引擎来说才是最有利的。
我们的列表基于 Google 已确认的因素以及由于大量证据或测试(包括我们自己的排名因素研究)而被广泛认为是 Google 排名系统一部分的因素。
Google 使用多种算法对内容进行排名。但我们通常简称为“Google 算法”。
内容排名因素
谷歌已多次更新其算法,以便更好地呈现更多有助于解决实际用户问题的内容。
有几个因素很重要,其中最重要的是整体质量。
内容质量
Google发布了关于实用内容的指南。本指南重点关注以下方面:
原创性:Google 的排名系统倾向于优先考虑提供原创信息、研究或分析的内容
全面性:提供主题完整描述的内容往往比单薄的内容表现更好
对读者的价值:与搜索结果中的其他页面相比,高质量的内容具有巨大的价值
如何优化
撰写迎合用户搜索意图的内容- 不要只针对 Google 进行优化
根据你自己的数据、研究、经验或见解创建原创内容
定期更新你的内容以保持准确性
内容新鲜度
Google 的算法优先考虑时间敏感查询的最新内容,例如有关热门话题、新闻和定期重复事件的查询。
例如,查询最近的体育赛事可能会产生新的结果,通常是过去 24-48 小时内更新的内容。
虽然谷歌的新鲜度更新并不适用于常青内容,但重要的是要注意,谷歌的人工智能概览似乎优先考虑最近的内容 - 即使对于常青查询也是如此。
因此,定期更新常青内容至关重要。但这更多的是为了确保相关性,我们将在下一节中介绍。
如何优化
撰写有关你所在领域的新闻价值和热门话题的内容
在你的网页中添加发布日期和最后更新日期,以便向用户和 Google 清楚地表明你的内容是最新的
不要只更新日期而不更新内容
与搜索的相关性
Google 根据内容与搜索查询的相关性,将内容匹配给搜索者。换句话说,搜索引擎的目标是展示能够满足用户需求的内容——这通常被称为搜索意图。
你可以将这些意图类型大致分为信息意图、导航意图、商业意图和交易意图。与关键词主要意图不符的内容通常难以获得排名。
例如,关键词“最佳 CRM 软件”的搜索意图是商业性的。这意味着人们希望在购买前了解更多信息。这就是为什么你会看到工具列表文章(而非落地页或 CRM 指南)获得排名。
如何优化
将你的内容格式与 Google 在搜索结果中奖励的内容相匹配
在创建内容之前对主题进行广泛的研究,以确保你深刻理解用户的意图
使用 Semrush 的关键字概览工具了解目标关键字的搜索意图
反向链接和权威相关排名因素
反向链接是指来自其他网站指向你网站的链接。你可以将其视为“信任投票”,向谷歌表明你的内容质量高且值得信赖。
反向链接通常被描述为能够将权重从链接网站“传递”到你的网站。但并非所有反向链接都具有相同的排名影响力,因此你需要牢记一些因素。
反向链接质量
与来自低质量网站的链接相比,网站从权威、值得信赖的网站获得链接往往会受益更多。
来自相关、受尊敬的行业出版物的单个链接通常比来自垃圾目录的许多链接更有分量。
如何优化
专注于数字公关、专家贡献以及行业网站想要参考的原创研究
避免使用可能引发处罚的链接方案、付费链接和低质量的链接构建策略(称为手动操作)
反向链接相关性
来自与你相关的网站的链接往往比来自不相关网站的链接具有更高的权威性。
例如,来自营销博客的链接对于有关营销的文章来说可能比对于有关烹饪的文章更有分量。
如何优化
在主题相关的网站上发表客座文章,而不是接受任何链接机会
使用链接构建工具来识别可以从中获取相关链接的页面
引用域多样性
Google 倾向于奖励那些拥有来自多个不同域名的链接的网站。我们的排名因素研究表明,引荐域名的数量(即引荐域名多样性)在 2024 年最具影响力的排名因素中排名第 12 位。
这意味着,具有来自 100 个不同域名的 100 个反向链接的网站通常会比具有来自 10 个域名的 100 个反向链接的网站排名更高(在其他条件相同的情况下)。
如何优化
优先从多个域名获取一个链接,而不是从同一来源积累多个链接
使用 Semrush 的反向链接分析工具检查你的反向链接配置文件,以监控链接到你网站的引荐域名的分布情况
技术性能排名因素
技术 SEO因素会影响 Google 抓取、索引和向用户提供内容的难易程度。Google 无法对无法抓取或索引的网页进行排名。因此,即使发布高质量的内容,存在技术问题的网站也可能难以获得排名。
这是有道理的,因为谷歌的目标是奖励那些提供良好用户体验的网站。谷歌将以下因素视为其网页体验信号的一部分,这些信号会影响排名。即使单个因素本身并不直接影响排名。
核心网络指标
核心网络生命力是 Google 用来衡量你网站的加载速度、交互性和视觉稳定性的一组指标。
三个核心网络要素是:
最大内容绘制 (LCP):页面上最大内容元素的加载时间
交互到下一次绘制(INP):从用户发起任何交互到下一次视觉更新显示所需的时间
累积布局偏移 (CLS):页面加载时页面布局意外移动的程度
如何优化
压缩图像并使用 WebP 等现代格式来提高页面速度
最少的 JavaScript 和 CSS
使用PageSpeed Insights和Site Audit等工具来识别影响核心 Web 生命力得分的特定页面速度问题
移动友好性
Google 采用移动优先索引,这意味着它主要使用内容的移动版本进行索引和排名。因此,在移动设备上表现不佳的网站可能会难以排名,即使是在桌面搜索中也是如此。
适合移动设备的网站应采用响应式设计,文本清晰易读,无需缩放,点击目标间距合理。换句话说,它在移动设备上易于操作和导航。
如何优化
确保你的网站采用响应式设计,以适应不同的屏幕尺寸
每次更改网站设计时,请检查网站在移动设备上的运行是否正常
HTTPS/SSL 证书
HTTPS会加密你的服务器和用户浏览器之间的数据——你必须安装 SSL 证书才能拥有 HTTPS 网站。Google于 2014 年确认HTTPS 是一种(轻量级)排名指标,现在它已成为页面体验排名系统的一部分。
不安全的网站会在大多数浏览器中标记“不安全”警告。
如何优化
从你的托管服务提供商处安装 SSL 证书(这些证书通常是免费的)
更新所有内部链接以使用网站的 HTTPS 版本而不是 HTTP
设置从 HTTP 到 HTTPS 版本的页面的 301 重定向
页面排名因素
页面元素可以帮助 Google 了解你的内容及其组织方式。这些信号有助于引导算法将你的网页与相关的搜索查询进行匹配。
标题标签
Google 使用标题标签来理解页面内容,并可以在搜索结果中将其显示为可点击的标题(但 Google 经常会重写搜索结果中显示的标题)。
标题标签中包含目标关键词的页面可能比标题没有经过关键词优化的页面排名更高。
如何优化
将主要关键字放在标题标签的开头附近
将标题保持在 60 个字符以内(或约 550 像素),以避免搜索结果被截断
撰写准确描述页面内容的标题
内部链接
内部链接会在你的网站中分配权限(除其他外),这意味着策略性地添加它们可以帮助不同的页面获得更好的排名。
最好将链接合并到相关内容中,并将其与上下文锚文本放在一起, 以帮助用户和 Google 了解链接页面包含的内容。
如何优化
使用描述性锚文本来指示链接页面的内容
确保网站上的每个页面至少有一个指向它的内部链接,从而最大限度地减少(或消除)孤立页面
从高权重页面链接到你想要排名的重要页面
你可以使用 Semrush站点审核工具中的内部链接报告找出你站点上哪些页面最具权威性。
“已抓取页面”报告中的“ ILR ”列显示每个页面的内部链接排名。换句话说,它相对于其他页面的权威性如何。
从这些页面链接出去可以有效地向整个网站传递权威。
本地排名因素
当 Google 确定搜索具有本地意图时,就会应用本地排名因素。这些信号可帮助 Google 将商家与附近的搜索者进行匹配。
本地 SEO 的运作原理与传统的自然排名不同。以下是可能影响你本地排名的三个主要信号:
关联
Google 的相关性排名因素评估你的业务与用户查询意图的匹配程度。
一个可以影响这一点的信号是,你的网站上是否存在针对特定位置关键词的页面。例如“位于圣莫尼卡的紧急水管工”。
你的Google 商家资料(GBP) 是向 Google 和你的用户展示相关性的另一个重要方面。
Google 使用类别和营业时间等个人资料信息来确定本地搜索的相关性。
如何优化
在你的网站上创建针对相关本地关键字进行优化的特定位置页面
使用准确、详细的信息填写你的 Google 商家资料的每个部分
选择与你的服务最匹配的具体业务类别
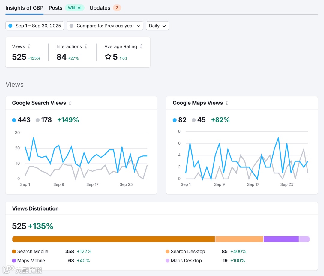
使用 Semrush 的GBP 优化工具,掌控你商家的详细信息和业绩。你还可以获取各种洞察信息,例如你的个人资料的浏览量、用户的操作次数以及你的平均评分。
与搜索者的距离
Google 会优先考虑地理位置靠近搜索者的企业。因此,当有人在芝加哥市中心而不是郊区搜索时,芝加哥市中心的一家企业在“咖啡店”搜索中的排名可能会更高,即使郊区的店铺拥有更好的评价和内容。
如何优化
这个排名因素很大程度上不受你控制。但你仍然可以通过在 Google 商家资料中添加你的服务区域来间接优化它,以便在你所在地以外的附近搜索中进行排名。
知名度
知名度是指企业的知名度。你的企业在 Google 算法中越知名,就越有可能出现在搜索结果中。评论和引用会影响你企业的知名度,从而影响其本地排名。
评论的数量、质量和时效性都会影响本地排名。拥有更多正面评价的商家往往比评论较少或评分较低的竞争对手排名更高。
引用是指在其他网站(例如 Yelp、黄页和行业目录)上提及你的公司名称、地址和电话号码 (NAP)。更多来自权威目录的引用可以提高你的本地排名。
Google 会交叉引用多个来源的你的商家信息,以确定其准确性和可信度。引用信息中 NAP 的一致性有助于 Google 验证你的商家信息。
如何优化
要求满意的客户在你的 Google 商家资料上留下评论
回复所有评论(无论正面还是负面),以显示参与度
在 Yelp、Bing Places 和 Apple Maps 等主要目录中列出你的业务
确保你的公司名称、地址和电话号码与你的网站、Google 商家资料和所有现有目录列表完全匹配
列表管理工具可自动执行此过程。只需输入你的公司名称,该工具就会突出显示缺少或不正确的 NAP 信息的目录。
哪些 Google 排名因素最重要?
目前没有一份完整的 Google 排名重要因素清单。你应该优先考虑的因素很大程度上取决于你企业的具体情况。
以下是根据你的网站类型可以优先考虑的一些示例:
具体还是需要根据你企业的实际情况来参考适合你们快速排名的优化因素!
今天知识点就分享到这里~
接下来免费资料分享!
(搭建独立站必备技能)
谷歌SEO文档
Deep Seek优化独立站
2、Deep Seek寻找外链资源
3、免费SEO技术交流群
长按二维码进行添加
微信号丨rdseo999
添加好友,资料自动发送哦~

