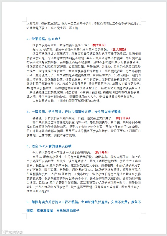
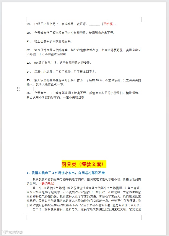
正文
分享一套:抖音短视频钩子开头爆款文案(全行业440份全套)
这份资料的核心意义,在于破解抖音 “黄金 3 秒生死线” 难题,帮创作者在信息洪流中抢占注意力。440 份全行业文案覆盖痛点解决、情感共鸣、利益驱动等多类型钩子,适配美妆、职场、家居等领域,可直接套用或拆解公式复用。它能让创作者告别 “标题废” 困境,快速产出吸睛开头,将优质内容转化为高点击率作品,同时精准吸引目标用户,减少流量浪费。更规避了 “标题党” 误区,确保钩子与内容强关联,在抓睛基础上建立信任,为完播、互动与转化筑牢根基,大幅提升内容运营效率与成功率。
单份内容概览
(篇幅有限以上只是部分内容概览)
点击链接了解会员权益➤ 全域干货库会员权益(点击蓝色文字可跳转)
【上方扫码了解咨询加入会员】
—
抖音短视频直播系列往期更新
抖音带货直播间必备脚本及表格(合集)
抖音本地生活服务商家运营干货(55份合集)
抖音短视频直播运营执行系列SOP(合集)
直播电商团队管理各岗位绩效考核(全套)
MCN机构合同|代运营类协议合同|电商直播带货合作协议(合集)
抖音直播电商团队绩效考核指标表(合集)
92个行业类目直播带货话术逐字稿【合集】
抖音代运营项目明细计划表&合同(合集)
抖音小店客服工作流程管理制度考核机制(合集)
直播电商实用资料干货手册(合集)
抖音短视频直播系列实操方案(合集)
抖音千川投放系列核心干货(64份合集)
抖音直播带货必备话术秘籍(合集)
抖音千川素材作战知识地图【合集】
直播选品组品干货资料(合集)
直播电商团队管理运营(资料包)
直播电商全链路精细化运营实操(导图合集)
抖音运营策划培训方案(PPT合集)
直播带货团队管理(干货资料合集)
大健康行业直播话术(大全)
直播电商项目执行SOP(合集)
抖音代运营合同合作明细协议(汇总)
全套电商公司各岗位薪酬制度方案
抖音本地生活服务商家运营干货系列(合集)
短视频直播电商行业合同协议(大全)
直播起号运营系列(干货资料合集)
汽车行业直播销售话术方案(合集)
直播流程SOP及常用表格(合集)
抖音直播带货脚本话术大全(合集)
直播电商避坑违规指南(合集)
直播电商团队绩效考核表(合集)
抖音电商客服岗位管理制度薪酬绩效能力提升(合集)
汽车行业直播销售话术方案(合集)
抖音直播带货脚本话术大全(新增合集)
20个行业类目直播带货脚本(合集)
抖音电商直播间脚本话术方案表格(合集)
直播公司团队打造(26份)
直播流程及话术布局拆解(十大行业合集)
直播电商主播进阶运营(干货资料合集)
【十四大行业】直播电商直播带货话术合集
直播电商团队搭建岗位运营管理(全套合集)
直播带货运营全链路手册(合集)
直播电商直播间运营投手必备(资料包)
抖音电商直播带货运营必备表格合集
直播电商主播必备运营实操指南(合集)
92个行业类目直播带货话术逐字稿(合集)
直播实操SOP工具包
直播间搭建与运营资料包
直播起号与执行优化流程SOP.合集
抖音小店运营实操指南.合集
直播流程管理全套表格.36份合集
抖音小店客服岗位管理制度考核机制(合集)
直播带货主播培训课件(合集)
直播带货起号实操攻略(干货合集)
抖音直播运营实操方案指南(39份合集)
抖音直播团队管理运营体系(34份合集)
直播基地直播公司MCN机构商业计划书(合集)
2025年抖音千川运营投放(干货资料合集)
2025抖音巨量广告投放AD信息流指南攻略(24份)
2025年抖音本地生活服务运营指南攻略(39份)
2025年抖音电商运营系列指南攻略(52份)
抖音商品卡运营玩法指南(资料合集)
抖音各行业品牌账号运营方案(51份)
抖音直播电商开播宝典(全套资料)
直播岗位职责薪酬绩效考核表(全套)
直播带货运营管理落地执行(全套资料)
直播电商合同协议(大全)
直播电商团队各岗位运营管理(培训资料全套)
直播带货起号全流程执行SOP.合集
抖音代运营全套方案服务明细合同协议(大全)
抖音爆款文案创作指南
2025年爆单内容直播间白皮书.84页
2025年抖音团购直播破局增长指南
2025年抖音团购直播破局增长大场直播爆单攻略
2025年中小商家必学的短视频实战技巧知识图谱
2025年抖音精选联盟爆单知识图谱
2025年抖音千川推广零基础速成知识图谱
2025年抖音电商商家冷启动出单知识图谱
2025年抖音电商达人合作精细化运营知识图谱
2025抖音小店高效经营知识图谱
2025从0到1打造高效直播间知识图谱
2025抖音团购直播快速起航指南
2025年抖音电商星图+千川联投下的KOC策略
直播公会运营手册
S级直播活动流程SOP
2025年抖音线索行业搜索首位广告白皮书
2025抖音电商直播差异化破局秘籍.45页
抖音电商直播爆款平播稳号攻略.110页
门店抖音运营陪跑计划培训手册
抖音个人IP打造计划培训课件
抖音小店运营实操干货资料合集.44份
2025年巨量广告冷启动宝典
2025年抖音巨量广告升级版操作指南
餐饮商家抖音本地生活服务团购达人探店攻略.50P
2025年抖音本地生活来客商家入驻实操.48页
2025年抖音内容驱动下货架全域流量增长指南.80页
抖音本地推投放全域推广运营策略指南
2025年抖音营销5A人群运营及投放策略.80页
抖音电商爆款打造全流程与策略分析.70P
2025品牌增长方程式:破解长效增长密码
抖音电商达人素材二次创作指南
2025年抖音千川付费投放素材拆解及内容体系搭建指南
2025年抖音电商爆款素材打造秘籍.50页
中小商家如何有效建联达人提升素材质量
2025年抖音生活服务话术逻辑提人气促转化指南
抖音全域推广操盘技巧与组合投放策略.72页
2025年搭建直播团队高效完成开播
2025抖音生活服务直播组品攻略
2025年抖音内容型直播打造策略及落地步骤指南.41页
抖音电商不同阶段核心动作运营指南.83页
2025抖音生活服务种草拔草强闭环攻略
2025年酒店行业商家短视频破局.44页
2025年抖音生活服务10W+直播宝典
2025年抖音生活服务酒店商家经营实战指南
抖音白牌转品牌的策略建设指南
2025年抖音电商全域提效指南.70页
直播电商全域攻略
抖音生活服务MCN机构达人差异化IP打造指南
抖音生活服务机构构建招商选品能力指南
2025年短视频引流全攻略:从流量获取到高效转化.57页
抖音全域流量搜索链路经营指南(2025版)
直播带货培训PPT合集(85份)
2025年抖音品牌广告&千川全域推广组合投放提效策略.85页
抖音SEO关键词布局与流量承接策略.69页
2025年抖音团购短视频投放方法论
抖音热点营销策略指南
抖音直播带货必备话术秘籍
抖音本地推直播投流实操指南
抖音商品卡经营指南.53页
25年抖音本地生活商家直播流量转化提升指南.59页
抖音电商达人营销媒介合作精进方法论
抖音商品卡运营投放策略实战拆解.47页
抖音商城流量运营指南
2025年抖音商品卡爆单实战指南.82页
抖音商家达人高频违规点避坑指南
抖音直播内容场景运营策略指南
抖音电商优化商品拿到“猜你喜欢”流量获取指南
2025年抖音电商高效直播话术设计指南
2025年抖音巨量引擎原生广告实操手册
超级个体变现IP打造新媒体运营方案.44页
抖音电商常见问题手册.45页
国产汽车品牌全员营销直播计划案.95页
抖音电商直播带货标准话术模版培训教程
抖音巨量本地推营销通案.pdf
直播电商带货全流程执行SOP(5份)
直播电商操盘手实战宝典(873页)
直播行业超级话术库(325份)
直播开播宝典(全套)
2025年全平台广告投放红皮书.77页
抖音来客产品使用百宝书.pdf
抖音千川运营投放宝典(创意、定向、出价、推广)
抖音电商直播间提效法则.pdf
直播间万能话术汇总【350条】
抖音品牌种草秘诀-64页
直播复盘执行细节实操手册.pdf
短视频带货投放全解.pdf
抖音千川投放素材创作指南(43页)
短视频带货选品逻辑指南.pdf
抖音+私域各行各业最赚钱案例宝典(71页)
企业抖音号运营搭建私域体系指南.pdf
私域运营+直播实体门店业绩提升指南.pdf
抖音电商商家成长运营宝典(40页)
抖音直播带货执行规划全链路SOP
抖音巨量创意产品手册.pdf
抖音直播带货起号内容规划SOP
抖音电商直播运营执行流程SOP!拿来即用!
抖音短视频从业者全貌知识图谱(高清原图)
新媒体运营实战知识地图(高清原图)
抖音直播电商团队各岗位绩效考核表(合集)
抖音商家直播全链路执行SOP.pdf
抖音商业化爆款内容营销方法论.pdf
2024巨量引擎招商资源通案!212页!
抖音生活服务直播运营手册.pdf
抖音电商大场直播运营指南!82页!
抖音直播全流程运营通案SOP
抖音电商直播千川单品投放系统指南.pdf
千川投放冷启动起量方法论.pdf
抖音千川单品爆量投放流程指南-思维导图
抖音千川投放核心知识点汇总(137个)
抖音小店精细化运营流程实操|超级导图
抖音服饰女装行业直播带货爆单手册
抖音直播带货主播带货培训课件.136页
抖音本地生活行业商家直播话术大全.pdf
抖音生活服务行业商家直播运营手册.pdf
抖音巨量千川投放运营指南.pdf
抖音即时零售生意经.pdf
抖音电商品牌新品经营策略指南.pdf
抖音生活服务商家直播运营指南:酒旅行业(74页)
抖音电商爆品趋势手册(283页)
个人IP打造个人号运营方案.pdf
2024抖音生活服务行业经营通案.pdf
抖音本地商家抖音创新营销与经营白皮书.pdf
抖音种草提效全链路指南.pdf
直播电商基地项目运营商业计划书.78页
抖音本地生活服务直播|短视频|图文|搜索运营手册
全屋定制家居品牌抖音运营策略方案.90页
农产品直播电商运营策划全案.44页
线下门店直播实操运营指南.pdf
服装&鞋子类目直播带货脚本话术合集.42050字
箱包类目60分钟直播脚本SOP.pdf
抖音爆款短视频创作文案实操上热门指南
抖音千川投放素材高效创作指南
抖音直播带货精细化运营实战.pdf
医生专家IP打造宝典.pdf
直播带货标准话术模版.pdf
抖音本地生活商家运营宝典.58页
十五大行业抖音实体商家运营模式定位模版
直播电商主播培训升级版指南.138页
直播带货主流品类产品讲解话术集.50页
直播电商产品讲解权重话术集.pdf
抖音千川投流0到1实操指南
千川计划快速过冷启动实操宝典
优质带货直播间流程玩法指南
抖音电商主播必备50问手册
抖音直播带货10大品类脚本库.98页
抖音运营必备违禁词违规行为避坑指南.pdf
直播电商金牌全能主播成长宝典.pdf
直播电商卖货话术两万字宝典.84页
直播电商运营全流超级导图
抖音敏感词违规行为大全
抖音千川投放起号SOP
抖音7秒破播放文案模板合集:2000个
抖音品牌种草秘诀.64页
抖音本地生活类钩子开头爆款文案.pdf
抖音账号垂直内容运营人设定位手册.pdf
直播带货话术宝典.pdf
从0到1打造专业带货主播.pdf
抖音直播电商全流程话术.pdf
抖音代运营服务清单报价明细表
抖音运营570个知识点作战地图
从0到百万博主IP打造方法论.117页
抖音小红书违禁词违规行为避坑宝典.pdf
玩转抖音直播带货运营指南.pdf
抖音短视频运营直播带货指南
抖音精细化运营指南.90页
新媒体营销获客之道.54页
抖音巨量本地推产品使用手册.101页
抖音直播带货全流程作战地图
剪映功能操作全流程指南.113页
抖音本地生活团购套餐设计指南
抖音商品卡直播运营指南.95页
抖音流量模型公域转私域指南.84页
抖音新媒体品牌账号搭建运营方案
抖音私信引流实战打法
汽车品牌直播探店营销活动方案.40页
直播公司架构岗位职责必备手册
抖音直播带货运营知识图谱
超级个体打法图解
抖音IP运营孵化指南.pdf
带货主播快速训练播感培训指南.62页
抖音电商搜索运营升级指南(头部商家专场) .41页
抖音电商搜索运营提升指南(品牌专场).50页
抖音电商搜索运营升级指南(中小商家专场) 40页!
直播带货培训个人品牌打造指南.96页
抖音直播带货留人话术技巧指南
直播电商带货主播话术合集(超级导图)
抖音注意事项违禁词违规行为避坑指南.43页
短视频拍摄剪辑技巧指南 .pdf
直播间场景搭建指南(保姆级超专业)
直播电商直播间运营管理表格(合集)
抖音运营专业方案.pdf
抖音直播运营策划通案.70页
单场240W直播话术详细拆解指南(服装)
直播电商带货团队搭建方案.pdf
抖音全域运营解决方案.68页
头部抖音电商直播间常用话术汇总.pdf
新人主播首次直播策划方案.pdf
头部抖音电商直播间常用话术汇总
直播标准化执行流程及高成交话术设计指南
直播电商团队各岗位职能表
抖音限流降权违规词速查手册
抖音矩阵运营方案
电商客服回复话术大全(超级全面)
抖音DOU+投放提效指南
直播带货快速起号执行优化SOP(合集)
电商直播带货个人品牌打造指南.96页
TikTok广告投放从0到1实战指南
TikTok直播电商变现方式全解析指南.108页
抖音千川投放策略玩法指南
抖音直播千川付费投放指南
抖音本地生活直播话术大全
抖音直播自然流实战指南.pdf
如何玩转本地生活服务.85页
医美机构抖音全域运营方案
抖音账号营销实战策略解析
抖音巨量云图新品C位出道指南
短视频部组织架构及岗位职责指南
抖音专业运营实操手册.99页
农产品直播电商运营策划方案.45页
直播公司架构及岗位职责指南
中医养生品牌新媒体营销全案
抖音巨量本地推本地营销实操秘籍
抖音本地推直播投放手册.pdf
抖音电商经营方法论手册.69页
抖音敏感词及违规行为大全.pdf
知识主播实操手册:从生产知识到知识变现.106页
抖音电商直播带货脚本话术执行SOP(女装)
高转化千川投放素材创作超级导图.pdf
直播前中后运营指南.pdf
文旅行业抖音直播策划方案.pdf
抖音品牌形象洞察产品手册.pdf
抖音小店精细化运营实战指南(超级导图)
直播带货话术全套(超级导图)
短视频直播运营部门职责说明与绩效考核指标.58页
品牌全域种草打造爆款知识地图
汽车行业新媒体运营解决方案.162页
直播项目全团队各岗位绩效考核表
全方位品牌模型-超全.63页
抖音本地生活钩子开头及爆款文案
抖音短视频直播私域运营框架SOP
全域经营策略落地动作拆解指南
电商直播各岗位绩效考核指标表全套
直播带货主播绩效考核全套
直播场控中控助播绩效考核全套
个人品牌打造经营知识地图.17张
从0到1打造个人品牌知识图谱.15张
直播电商团队绩效考核岗位职责表
汽车行业新媒体运营解决方案.162页
抖音本地生活商家运营手册.pdf
抖音直播电商团队必备表格工具包(合集)
蜜雪冰城品牌升级营销策略方案.58页
品牌全案系统框架工作手册
抖音餐饮品牌商家营销策略方案
创始人IP全域操盘地图
直播团队岗位职责绩效考核方案
头部带货直播主播营销话术脚本
视频号私域营销运营指南-65页
2025年抖音搜索品牌广告营销价值手册.64页
抖音营销品牌IP打造提案:柳州螺狮粉.58页
实体同城获客4大流量增长地图
抖音巨量引擎科学投放方法论手册
抖音电商商家全域增长方法论.74页
抖音电商达人成长实战知识地图
抖音电商搜索运营提升指南:品牌专场.50页
抖音电商搜索运营升级指南:头部商家专场
抖音电商搜索运营升级指南:中小专场专场
AI全域变现知识图谱
抖音本地生活服务行业搜索经营方法论.54页
抖音团购直播大场方法论.85页
巨量千川产品营销通案.pdf
抖音商品卡运营进阶指南.95页
抖音流量模型公域转私域指南.84页
抖音千川投放技能提效指南.57页
公司管理常用制度合集.230份
农产品品牌直播电商运营方案.123页
美妆护肤行业直播资料包(合集)
直播变现运营方案PPT(含抖音、快手、直播、社群)
品牌营销工作全流程SOP表
短视频直播团队岗位职责绩效考核手册.44页
抖音电商直播金牌主播脚本话术策略
2025年抖音短视频商家经营系统指南.122页
2025年抖音达人成长指南 .44页
母婴行业直播电商脚本话术(合集)
服装配饰行业直播脚本话术(合集)
入局抖音商城运营六步九招指南.243页
2025年抖音全域创意技巧投放指南
2025年抖音千川投放实操白皮书.49页
直播电商规范用语手册(共6篇)
抖音电商直播选品组货策略执行指南
2025年抖音团购门店生意经.95页
抖音电商长效经营实操指南.96页
2025年抖音生活服务酒旅主播高转化话术秘籍.46页
2025年抖音电商综合业务看后搜方法指南
2025年抖音小店新版体验分规则解读指南
抖音综合业务服饰女装爆单手册(合集)
2025抖音生活服务精准选品引爆销量攻略
抖音品牌账号电商涨粉玩法策略
抖音电商飞鸽体验分考核指标及提升手册(合集)
高性价比达人优选实操.53页
直播带货高转化主播招聘与培养指南.125页
2025年抖音本地生活商家开店60问宝典.48页
抖音DOU+快速起号实操指南(非理论)
2025年巨量千川场景投放高ROI实操秘籍.44页
巨量千川冷启动建模&数据反馈账户优化
实体门店直播带货内训
电商直播间流量系数解读指南.99页
2025抖音达人场品牌生意增长解决方案
直播电商课程教学课件:直播竞品数据分析
2025广告优化方法论绿皮书.57页
2025全渠道自动化实战手册.50页
2025年品牌部工作计划
营销活动规划手册PPT.133页
2025抖音电商生态品牌&达人合作方法论
2025年抖音生活服务服务商价值通案
2025年抖音电商自播达播策略
抖音实体门店经营实战指南.43页
抖音生活服务掌握直播间精准流量秘籍
2025抖音电商全域推广策略及案例指南
2025年品牌广告抖音直播一触即发.44P
抖音千川冷启动破冰投放宝典
抖音生活服务主播培养及话术策略
2025年直播科学复盘方法论
2025年抖音广告型商家投手模型优化与流量获取策略.88页
电商直播基地项目孵化商业计划书.78P
2025年抖音千川实战与营销转化攻略
巨量千川全域推广产品解读
抖音电商全域经营通案.56页
2025年抖音生活服务广告招商通案.77页
2025新锐品牌成长为抖音品牌投放推广指南.78页
2025年巧用云图&罗盘助力千川投放提效.56页
2025年抖音直播主题策划和搜索运营策略.130页
2025年KOC如何用“真实”重构流量新蓝海.43页
2025抖音低成本高触达品牌广告实战秘籍.86页
抖音电商FACT+作者成长方法论五项核心能力修炼手册.65页
抖音电商FACT+作者成长方法论白皮书.69页
2025年抖音电商商家短视频经营指南.122页
2025年抖音千川全域创意&投放宝典
2025年抖音生活服务线下扫码生意经
2025年抖音团购直播破局增长指南
抖音电商直播金牌主播脚本话术策略
抖音直播带货实操指南.思维导图
把握商品卡新增量实现全域经营突破.95页
......
分享、在看、点赞,3连

