DGR第66修订版生效:危险品航空运输新规解读
2025年1月1日起实施,涉及分类、条目、包装及标记标签多项更新
《危险品规则》(DGR)由国际民用航空协会(IATA)制定,是全球航空公司执行危险货物航空运输的主要技术法规,也是企业开展空运业务必须遵守的合规依据[k]。DGR每年更新一次,第66修订版已于2025年1月1日正式生效,涵盖分类标准、UN条目、包装说明及标记标签等方面的调整[k]。
一、分类修订
DGR第3章对危险货物分类标准进行了更新,主要内容与联合国TDG法规第23修订版保持一致[k]。
表1 分类主要修订内容
二、条目修订
本次修订对部分现有UN条目的包装等级和特殊规定进行了调整,并新增UN3551–UN3560条目,为钠离子电池、灭火剂散布装置等新兴危险货物提供独立分类依据[k]。
(一)新增UN条目
表2 新增UN条目
未明确包装类别的条目需参照相应包装指南执行[k]。主要新增特殊规定包括:
- 钠离子电池:新增特殊规定A231,允许不含电能的钠离子电池豁免运输限制[k];
- 灭火剂散布装置:新增特殊规定A232,明确其定义、分类要求,并说明不适用UN3268“安全装置,电启动”的特殊规定A115[k];
- 氢氧化四甲铵:新增特殊规定A233,明确UN1835仅适用于四甲基氢氧化铵水溶液,不含超过1%其他成分的制剂;同时新增A234,对旧分类设置过渡期至2026年12月31日[k]。
(二)修订UN条目
1. 特殊规定变动
表3 特殊规定变动
其中A226、A228、A230为DGR第66版新增特殊规定[k]。
2. 运输名称变动
表4 运输名称变动
A228、A229为本次修订新增的特殊规定[k]。
3. 包装类别变动
表5 包装类别变动
4. 分类变动
表6 分类变动
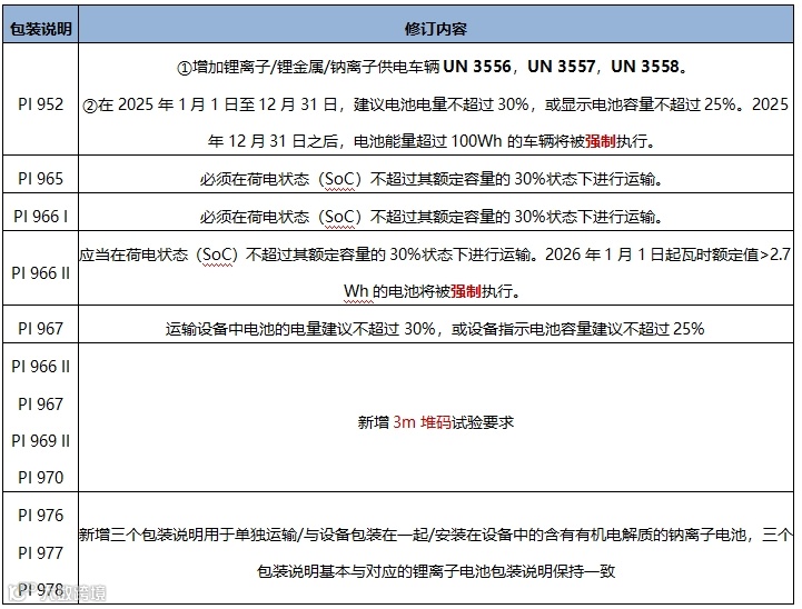
三、包装说明修订
第5章修订重点针对电池驱动车辆,新增荷电状态(SOC)上限要求[k]。
表7 包装说明修订
四、标记标签修订
DGR第66修订版更新范围广泛,涵盖分散型灭火装置、TMAH水溶液、电池供电车辆、钠离子电池等多种货物,在定义、特殊规定及豁免要求方面均有显著变化[k]。相关企业应密切关注新规内容,确保运输合规,降低风险并优化运营成本[k]。

