本篇报告选取先导智能、杭可科技、赢合科技、利元亨、曼恩斯特、信宇人、纳科诺尔、宏工科技、海目星、联贏激光、逸飞激光、先惠技术、骄成超声等13家上市公司作为锂电设备板块重点标的,对锂电设备板块2025年中报情况进行总结。
· 股价表现:景气复苏+固态催化,股价表现强劲。锂电设备在经历2023-2024年的下行周期后,2025年随着国内设备招投标需求+海外扩产持续,驱动传统锂电设备需求复苏,叠加固态电池新技术催生新增需求,股价强势反弹,2025年初至2025年9月22日整体涨幅130.14%,跑赢同期沪深300指数。
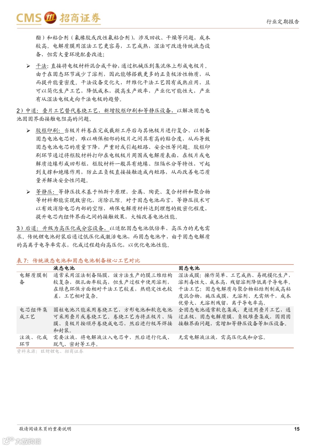
· 业绩表现:1)成长性:2025Q2样本公司实现营收123.47亿元,同比+9.93%,实现归母净利润4.34亿元,同比-12.76%,单季度收入端结束连续4个季度的下滑趋势,利润端降幅收窄,锂电设备迎来基本面拐点;2)盈利能力:2025Q2样本公司毛利率27.93%,同比-3.27pct,归母净利率3.51%,同比-0.91pct,毛利率下降系大部分公司主要确认去年因价格竞争导致的低毛利订单,归母净利率同比降幅逐季收窄,系费用管控良好,且减值计提减少所致后续随着国内订单质量持续改善,有望带来盈利能力的持续修复:3)在手订单:截至2025H1末,样本公司预收账款+合同负债共277.15亿元,同比+24.69%,存货为364.91亿元,同比+14.40%,同比增速转正且金额突破新高。随着下游电池厂开工率提升且扩产节奏逐渐恢复,锂电设备公司在手订单持续增长,有望对短期业绩增长形成支撑。
· 后市展望:固态电池产业化渐行渐近,带来设备价值量重构。政策+需求+技术三重驱动下,全固态电池发展趋势明确,产业已面临从材料体系、制备工艺到生产设备的全面重构。根据EVTank,2030年全球半固态电池设备市场规模有望达到624.4亿元,2024-2030年CAGR为59%;2030年全固态电池设备市场规模有望达到455.0亿元,2024-2030年CAGR为159%。设备是工艺物化的体现,从液态电池到固态电池的制备,前道环节新增干法电极、中道环节采用叠片+极片胶框印刷+等静压的方案,后道环节升级为高压化成分容,工艺变革驱动设备价值量重构,价值量较传统液态电池设备显著提升,为相关企业打开第二增长曲线。
扫描下方二维码
加入知识星球
免费下载1000+份行业研报
注:本文完整版研报已上传至知识星球,扫描上方二维码即可下载搜索【1321】即可下载
向下滑动,查看详细目录
▼▼▼
· 机械行业2025年半年度报总结:科技投资双轮驱动,关注去产能受益行业
· 锂电设备行业2025年中报总结:传统锂电景气复苏,看好固态新技术催生设备新需求
· 固态电池设备公司梳理
· 天翼智库:低空经济发展趋势与路径研究报告2025
· 2025年全球锂电产业链地图白皮书
· 2025年中国具身智能产业发展规划与场景应用洞察
· 超导材料行业深度:制备工业、市场规模、产业链及相关公司深度梳理
· 2025量子信息行业研究报告
· 预制菜行业研究报告
· 中国核电行业研究报告
· 2025大飞机产业链研究报告
· 低空经济行业深度报告:战略升维驱动产业变革,低空经济万亿蓝海生态图谱
· 新能源汽车换电站产业研究报告
· 20253D打印行业发展现状、市场空间及产业链拆解分析报告
· 2025光伏行业产能过剩内卷竞争现状及未来展望分析报告
· 2025年汽车零部件行业分析
· 100大最具潜力的新材料(2025产业决胜全景图)
· 2024人形机器人产业链研究报告
· 2024智能网联汽车产业链研究报告
· 人形机器人行业深度:驱动因素、现状及趋势、产业链及相关公司深度梳理
· 2025固态电池产业链研究报告
· 储能行业深度:行业现状、市场格局、产业链及相关企业深度梳理
· 先进制造系列研究(二):显示行业深度,微显示技术的产业化进程与应用前景
· 医药行业深度研究:行业企稳向好,回暖曙光已现
· 云计算行业投资图谱:产业赛道与主题投资风向标
· 2025年中国火力发电行业现状报告
· 中国低空经济投融资报告:中国低空经济投融资地图(2025)
· 2025年中国氢能行业简析报告
· 嘉世咨询:2025年中国氢能行业简析报告
· 2025年全球及中国扫地机器人技术及功能创新趋势洞察
· 脖子”材料100大清单与全景图:哪些材料国产化极低?(附100+行研报告)
· 2025年具身智能产业链分析:从实验室到市场的商业化探索
· 2025年中国人形机器人六维力传感器市场调研报告
· 2025年SOC芯片发展现状、市场需求及竞争格局分析报告
· 机遇之城2025:洞察新质生产力下的城市机遇
· 2024-2025 年中国城市独角兽报告之上海
· 新能源汽车产业材料创新和投资策略
· 2025乘用车行业市场简析报告
· 2025年中国风能市场行业研究报告
· 13页PPT光电产业链全景图
· 2025年中国工业传感器行业市场白皮书
· 2025年“人工智能 ”发展现状、未来趋势及典型行业应用分析报告
· “新质生产力”系列(十一):新质生产力投资全景图
· 2025年智能汽车产业深度分析
· 2025年中国A股市场研究报告
· 2025年低空经济发展及关键技术概况报告
· 2025年二季度投融市场报告:智能硬件
· 2025高温超导材料应用现状市场空间及竞争格局分析报告
· 2025全球无人机清洗系统市场应用发展白皮书
· 灵巧手行业深度:行业现状、市场机遇、产业链及相关公司深度梳理
· 2025年各地低空经济政策汇编(发展目标、主要任务、应用场景)
· 县域重点产业链政策汇编(2025年版)
· 算力城域网白皮书(2025版)
· 汽车及汽车零部件行业研究:豪华车专题报告:传统燃油向新能源过渡,关注品牌溢价&设计溢价两大主线
· 中国独立储能发展报告2025
· 2025年数控机床市场简析报告
· 2025年5G工厂名录
· 银发经济:医药行业发展新蓝海(2025)
· 电子设备-光掩模及空白掩模行业研究:集成电路制造的光刻蓝本
· 2025“人工智能+”新质生产力领航企业TOP100
· 先进封装深度:应用领域、代表技术、市场空间、发展展望及相关公司深度梳理
· 2025中国军工行业现状报告
· 低空经济行业专题系列三:低空经济乘风而至,产业机遇前景广阔
· 2025年新能源汽车市场发展半年报
· 2025年智能焊接机器人产业发展蓝皮书
· 2025年智能焊接机器人产业发展蓝皮书
· 3D打印(增材制造)行业专题报告:工业消费双驱动,多领域仍有海量空间
· 2025年新型功能材料行业发展白皮书
· 中国未来50年产业发展趋势白皮书(第四期)
· 2025年3D打印产业链全景、增量市场及国内相关上市公司分析报告
· 深圳市战略性新兴产业与未来产业空间布局规划(2024—2035年)
· 杭州市人形机器人产业发展规划(2024—2029 年)
· 2025年央国企(A股)上市公司市值战略研究报告
· 光刻技术深度解析
· 2025年世界500强与中国民营100强全球投资布局趋势报告(简版)
· 低空经济行业专题报告:不仅是低空载人,低空场景迎多元化拓展
· 低空经济:2025年上半年投融市场报告
· 新能源汽车产业链分析及河南省概况
· 中国上市公司2024年发展统计报告
· 2025中国低空经济市场规模、竞争格局及未来发展趋势分析报告
· 2025年中国城区经济高质量发展研究报告
· 2025中国量子计算产业市场现状及发展前景研究报告
· 低空经济行业专题报告:不仅是低空载人,低空场景迎多元化拓展
· 2020-2025年国家优势特色产业集群建设名单
· 2025年光伏行业上半年发展回顾与下半年形势展望
· 2025氢能产业重点政策汇编(第一版)(875页)
· 2025年中国工业机器人产业分析报告
· 2025未来产业重点政策汇编(第一版)
· 2025食品饮料行业白皮书
· 2025年创新型生物药行业独立市场研究报告
· 2025西部地区低空经济发展研究报告
· 智算中心液冷产业全景研究报告(2025年)
· 2025中国生物医药行业现状报告
· 中国储能研究报告2025
· 2015-2025,中国创新药投资十年复盘
· 2025年全球汽车供应链核心企业竞争力白皮书
· 2025年全球氢能产业发展报告
· 2025年上半年汽车市场分析报告
· 光刻机行业深度:核心技术、竞争格局、国产替代及相关公司深度梳理
· 云计算蓝皮书(2025年)
· 新材料产业框架之五,核聚变临界点已至,关键部件与材料迎战略机遇
· 人形机器人从概念到量产-核心零部件机遇梳理
· 机器人轻量化深度:优化路径、材料轻量化、市场空间及相关公司深度梳理
· 智能家居行业深度:行业概况、AI赋能、产业链及相关公司深度梳理
· 广西人工智能产业发展白皮书(2025年)
· 驱动视界-汽车动力电池PACK工艺与制造
· 2024年度绿色发展报告
· 插电混动汽车进化论:经济性带来持续繁荣,但终将因技术革命改变
· 2025年6月份全国乘用车市场深度分析报告
· 2025年6月新能源汽车三电系统洞察报告
· 2024年度中国电力市场发展报告
· 2025年中国大模型一体机行业研究:DeepSeek大模型一体机如何破局行业发展
· 2025年“人工智能 ”发展现状、未来趋势及典型行业应用分析报告
· 2025中国协作机器人产业发展蓝皮书
· 2025年低空经济城市发展全景研究报告
· 2025年低空经济产业与标准化发展报告
· 中国电动汽车产业极快充电生态发展白皮书2025
· 半导体2025年二季度投融市场报告
· 乘用车品牌影响力评价报告(2025年版)
· 2025年可降解包装行业简析报告
· 2025高端医疗发展白皮书
· 2025年汽车改装行业简析报告
· 2025全球智能体发展进展、面临挑战与对策建议报告
· 2025年5月全国二手车市场深度分析
· 海上风电专题研究之四:十五五国内海风开发稳步推进,欧洲和日韩海风蓄势待发
· 2025广东投资指南
· 端侧AI行业深度:驱动因素、商业模式、产业链及相关公司深度梳理
· 光通信行业深度研究报告
· 2025中国新能源光伏行业现状报告
· 2025中国低空经济市场现状报告
· 2025地方低空经济平台建设指南白皮书
· 半导体材料系列报告之一:国际形式严峻,国产半导体材料行业如何发展
· 电力设备行业深度报告:固态电池设备关键环节,前中段引领突破
· 2025年全国产业集群大全
· 电力设备行业深度报告:固态电池设备关键环节,前中段引领突破
· 半导体材料系列报告之一:国际形式严峻,国产半导体材料行业如何发展
· 2025年人形机器人产业发展蓝皮书
·一图看懂芯片产业
· 2025六大未来产业发展趋势与人工智能八大落地场景洞察
· 113家电芯企业汇总名单
· 2025中国汽车行业转型驱动力展望白皮书
· 2025低空经济产业发展及薪酬趋势研究报告
· 中国大数据产业白皮书V9.pdf
· 中国能源展望报告2060(2025年版)
· 2025年低空经济网络安全体系化研究报告
· 预见2025-罗兰贝格中国行业趋势报告
· 中国汽车后市场供应链白皮书
· 2025年最值得关注的药物预测报告
· 2024智能化医疗装备产业蓝皮书
· 2024智能网联汽车零部件行业研究报告
· 绿色计算产业发展白皮书(2024版)
· 县域工业经济发展报告(2024年)
· 2025人工智能生产内容(AIGC)作品版权认定分析报告
· 2025年AI转型的进展洞察报告
· 2025可信人工智能治理白皮书-安永
· 广东省游戏产业协会:2024年小游戏高质量发展报告
· 2024年新型电力系统技术路线展望报告
· 2025年中国对外贸易潜力产品分析报告
· 2024年中国新能源汽车行业全球竞争力分析与各国进口贸易法规影响白皮书
· 2024年新质生产力产业发展趋势报告
· 2025年医疗行业的可持续发展之路研究报告
· 2025年具身智能行业发展研究报告:具身智能技术发展与行业应用简析
· AI产业全景洞察报告2025
· 广州市智能网联汽车创新实践年度报告(2024年)
· 智能汽车产品功能全景图(2025版)-中文版
· 44个地区低空政策
· 专精特新中小企业数字化转型研究报告(2024年)
· 【104页超详细】DeepSeek从入门到精通
· DeepSeek教程-从入门到精通
· 3个DeepSeek隐藏玩法,99%的人都不知道
· DeepSeek V3 搭建个人知识库教程
· Deepseek 高效使用指南.docx
· deepseek 应该怎样提问
· DeepSeek与 DeepSeek-R1 专业研究报告
· DeepSeek-30个喂饭指令
· DeepSeek-R1使用指南(简版)
· DeepSeek案例大全
· DeepSeek指令公式大全_Password_Removed
· 人工智能专题:DeepSeek V3 搭建个人知识库教程
· 小白入门DeepSeek50个高阶提示词
· 2025年DeepSeek军用场景智能化应用白皮书
· 2025普通人如何抓住DeepSeek红利
· Deepseek 如何赋能职场应用
· 112页!DeepSeek 7大场景+50大案例+全套提示词 从入门到精通干货
· 2025年教大家如何使用Deepseek AI进行超级降维知识输出V1
· 2025深度解读DeepSeek:原理与效应
· 2025年汽车以旧换新政策继续接力报告
· 中国新能源汽车:2024年总结与2025年趋势报告
· 2025年十五五智能制造推进的战略思考报告-数字化转型基本普及 智能化升级战略突破
· 一图看160家企业集体接入DeepSeek
· 王传福:比亚迪智能化战略(2月10日发布会)
· DeepSeek搞钱教程(0基础入门)
· 少年商学院《DeepSeek中小学生使用手册》
· 个人使用篇-DeepSeek入门宝典
· 开发实战篇-DeepSeek入门宝典
· 技术解析篇-DeepSeek入门宝典
· 行业应用篇-DeepSeek入门宝典
· 智灵动力:DeepSeek模型本地部署与应用构建
· 2024富士胶片中国及富士胶片商业创新中国可持续发展报告
· 爱分析:2025年360亿方智能航空AI白皮书
· 2024年度汽车市场分析报告
· 2025年DeepSeekDeepResearch让科研像聊天一样简单
· DeepSeek+DeepResearch应用报告-清华大学
· 中国广电:5G手机产品白皮书(2025年1月版)
· 2024年中国海外投资概览报告
· 2025年中国人工智能计算力发展评估报告
· 2025年自然受益转型:汽车行业的作用洞察报告
· 嘉世咨询:2025年人形机器人行业简析报告
· 2025年中国省级绿色电力市场建设:现状与展望报告
· 2024年12月全国二手车市场深度分析报告
· 2024年AI在制药领域的应用报告-罗兰贝格
· 中企云链:2024年中国产融数字化发展年度报告
· 中国光大银行:2025年一季度投资策略报告
· 2025年中国半导体行业出口分析及各国进口政策影响白皮书
· DeepSeek图解
· 一份写给普通人的DeepSeek速成指南
· 2024年药品行业趋势分析报告
· 2024年中国能源转型展望报告-CET
· 2025广东省制造业数字化转型典型案例集(第二批)
· 2025年1月份全国乘用车市场深度分析报告
· 中汽协:2025年1月中国汽车产销报告
· 清华大学:2025年DeepSeek与AI幻觉研究报告
· 智灵动力-北京-科技-DeepSeek行业应用与实践
· 摩熵咨询:2024年FDA批准上市的新药分析报告
· 浙江省发改委:2024浙江省优化营商环境条例
· 浙江省发改委:2024浙江省优化营商环境条例解读手册
· 2025年1月电动汽车充换电基础设施运行情况
· 数字政府一体化建设蓝皮书
· DeepSeek1小时快速入门
· 2025年DeepSeek战略创新分析报告-围绕DeepSeek尖刀点 加速打造AI产业刀锋链
· 2025年新兴产业瞭望白皮书系列:低空经济-驾乘低空经济新风 畅享新质出行体验
· 2025年电力人工智能多模态大模型创新技术及应用报告
· 2025年锂离子电池回收:面向绿色未来的市场及创新趋势报告
· 广东省药品监管统计分析年度报告(2024年)
· 清华大学&火山引擎:2025年算力电力协同:思考与探索白皮书
· 数世咨询:2025年数字安全需求洞察报告-威胁情报
· 中国能建:2025低空经济产业发展报告
· 2025年具身智能行业发展研究报告:具身智能技术发展与行业应用简析
· 2024-2025年汽车市场分析与预测-乘联会
· 2025年DeepSeek行业级应用白皮书:精准数据洞察与自动化效能提升方法论
· 2025年DeepSeek行业应用案例集:解锁智能变革密码
· DeepSeek实操方案
· B2B市场人DeepSeekAI提示词手册
· 电子信息研究2025年第1期(总第97期):先进计算产业发展研究报告
· 破局重塑—生产力释放智能制造全新生产力
· 2024年NMPA批准上市的新药分析报告
· 2024年中国生物科技行业调研报告-资本寒冬中生物科技企业的生存之道
· 智能汽车亮点功能全景图(2025版)
· 智能汽车亮点功能解析表(2025版)
· 重庆市江津区惠企政策汇编
· 电信行业AI现状:2024年中国趋势调查报告
· 赛迪译丛2025年第3期(总第678期):全球人工智能活力工具
· 详解DeepSeek: 模型训练、优化及数据处理的技术精髓
· 2025年从DeepSeek探讨大语言模型在建筑及能源行业的应用趋势和技术方法报告
· 2025年我们该如何看待DeepSeek——what, how, why, and next
· DeepSeek搞钱指令库:开启AI创富新时代
· 北京大学:2025年DeepSeek系列报告-提示词工程和落地场景
· 零基础使用DeepSeek高效提问技巧
· 2025年药物化学期刊JMC Annotation专栏重磅药物分析报告
· 2025年人工智能技术发展与应用探索报告
· 2025年数字驱动、智慧引领:迈向未来的新型电力系统研究报告
· 2025年新型电力系统中人工智能应用与扩展报告
· 2025新能源汽车全场景智驾用户体验报告
· 嘉世咨询:2025年数据中心行业简析报告
· 模块化研发在汽车及复杂离散制造行业的实践之旅
· 数字信任发展报告(2025)-中国信通院
· 2024年医药交易报告-中国药企开启医药交易新纪元
· 中国消防协会:2025年数据中心锂离子电池消防安全白皮书
· 储能行业剖析:新型储能技术百花齐放,液流电池商业化正在加速
· 低空经济发展研究报告(2024年)
· 国内机器人行业梳理:量产元年,百家争鸣
· 2024-2025年中国光伏产业发展路线图
· 自主整车向上,产业升级加速——汽车行业2025年投资策略
· 小米汽车专题系列之三:小米Su7 Ultra 发布,2小时大定过1万辆
· 20250214-慧博智能投研-DeepSeek深度:市场表现、发展展望、产业机遇及相关公司深度梳理
· DeepSeek1小时快速入门
· 2025年DeepSeek赋能自智网络高阶演进评测报告
· DeepSeek 实用万能提问模板
· 2025年DeepSeek-R1Kimi 1.5及类强推理模型开发解读报告
· 2025年DeepSeek手册:DeepSeek给我们带来的创业机会
· AI跃迁派:2025年DeepSeek零基础完全指南
· 2025年DeepSeek-回望AI三大主义与加强通识教育报告
· 2025年DeepSeek模型优势:算力、成本角度解读报告
· 2025年DeepSeek完全实用手册V1.0-从技术原理到使用技巧
· 2025年DeepSeek:智能时代的全面到来和人机协作的新常态报告-浙江大学
· 北京大学:2025年DeepSeek系列报告-DeepSeek与AIGC应用
· 厦大团队:DeepSeek大模型赋能高校教学和科研(120页)
· 嘉世咨询:2025年乘用车轮胎行业简析报告
· 中邮证券-国防军工深度报告:低空经济专题之三:eVTOL详细拆解
· 低空经济系列研究:基础设施篇
· 低空经济发展报告(2024-2025)
· 62页PPT了解国内外40家固态电池典型企业技术路线
· 2024年中国汽车产业出海回顾分析
· 2025政府工作报告
· 2024年中国新经济企业top500发展报告
· 2025DeepSeeK技术全景解析
· 2024 年中国区块链行业投融资报告
· 上海市智能网联汽车发展报告 (2024年度)
· 低空经济专题策略报告:改革推进,上下游迈向高质量发展
· 中国“专精特新”企业科创力报告
· 动力电池行业深度:驱动因素、行业现状、产业链及相关公司深度梳理
· 资本市场赋能“专精特新”,加快发展新质生产力
· 一图读懂动力电池产业链
· 省级开发区高质量发展500强
· 2024省级开发区升级潜力百强
· 高工咨询&优必选:2024中国人形机器人产业发展蓝皮书
· 中国低空经济产业链全面解析
· 中美机器人发展深度分析报告
· 中国A股上市公司股权激励年度实践报告 (2025)
· 2024年海上风力发电关键技术的探索与实践报告
· AI产业全景洞察报告2025
· 2024年中国人工智能产业研究报告-艾瑞咨询
· 2024新能源汽车行业年报
· 2025年中国新型储能行业发展白皮书-机遇与挑战
· eVTOL 商业进程提速,多元场景驱动开拓千亿市场 ——低空经济专题之 eVTOL 研究
· 中国智能驾驶商业化发展白皮书(2025)-汽车之家
· 宇树科技机器人产业深度:产品矩阵、竞争优势、商业化前景及相关公司深度梳理
· 数字经济与网安智库:中国数字经济高质量发展现状与前瞻报告(2024年)
· 2025年光伏行业分析
· 2025年低空经济相关法律法规政策汇编
· 特斯拉及新势力车企2024年报总结专题
· 2025中国新型储能应用蓝皮书
· 赛迪研究院:制造业创新指数报告(2024)
· 2025中国低空经济城市发展指数报告
· 智能制造与数字孪生技术:面向可持续制造方向发展-天津大学
· 2025核心储能供应链手册
· 2024年智能制造现状报告(第九版)
· 芯片行业深度:发展现状、驱动因素、国产替代、产业链及相关公司深度梳理
· 2025年3月份全国乘用车市场分析报告
· 2025大飞机产业链研究
· 电动化与智能化重塑价值体系:我国新能源汽车产业链信用质量及其变化趋势浅析
· 2024氢能“专精特新”投融资报告
· 2025中国储能行业全球化市场布局与高价值商业模式研究
· 我国光伏行业发展形势分析
· 底部夯实,拐点已至,静待春暖花开——2025年光伏年度策略报告
· 2023H2-2024H1中国药品市场分析报告
· 板块周期底部,创新引领未来,锂电池行业研究框架专题报告
· 锂电池产业链 2025 年上半年投资策略
· 2025年人形机器人应用场景洞察白皮书-工业场景篇
· 2025年人形机器人投资策略:量产元年,全球共振,百家争鸣
· 2024年中国汽车行业并购活动回顾及未来展望
· 半导体设备、材料、零部件产业链蓄势乘风起
· 高性能医疗器械 2024 年度创新发展报告
· 2025年云宇宙领域深度解析与展望报告
· 中国充电桩及储能设备出口分析及各国进口政策影响
· 中国风能太阳能资源年景公报(2024 年)
· 光刻:自主可控核心环节,国产替代迫在眉睫
· 2025中国机床行业市场白皮书
· 2025年充电桩行业简析报告
· 机器人行业深度报告:机器人应用场景丰富,有望助力物管企业降本增效
· 汽车行业深度报告:新品迭出,日渐规范,智驾行业行稳致远
· 2025年具身机器人行业现状及未来趋势分析报告
· 2025中国汽车行业趋势报告
· 未来产业新赛道研究报告
· 深圳423家A股上市公司完整名单
· 新型人工智能存储研究报告(2025年)
· 2025年上海车展分析报告
· 2025中国车企全球化竞争新模式
· 2025年光量子计算技术产业研究报告
· 2025低空经济市场前景、产业链布局及商业化阻碍分析报告
· 2024人形机器人核心硬件市场发展白皮书
· 2025年上海车展展后深度洞察报告
· 机器人专题报告:新材料推动具身智能突破能力边界
· 2025年有色金属行业分析
· 2024无人机产业链发展现状、支持政策及未来趋势分析报告
· 国家发展改革委:中国营商环境发展报告(2025)
· 科智咨询:2025年DeepSeek对国产芯片的影响报告
· 生物制造产业蓝皮书
· 半导体设备行业深度:驱动因素、发展趋势、产业链及相关公司深度梳理
· 中国氢能发展报告(2025)
· 智能硬件行业2025年一季度投融市场报告
· 2024 年中国新材料行业投融资分析报告
· 2025“人工智能+”行业发展蓝皮书-上海交大
· 智研咨询:2025年中国首发经济产业发展报告——政策红利加速释放,行业加快扩容提质
· 北京辖区上市公司名录
· 上海辖区上市公司名录(截至2025.03.31)
· 沙利文:2025年中国汽车零部件市场研究报告
· 2025中国储能行业全球化市场布局与高价值商业模式研究报告
· 2025年锂电行业分析
· 半导体材料专题报告:先进制程驱动市场扩容,细分环节国产替代加速
· 新世纪资信评估-医药制造与流通行业2024年信用回顾与2025年展望
· 整车行业深度报告:市场竞争以产品为核心,产品策略下低成本路线为王
· 中国石油:2060年世界和中国能源展望报告(2024版)
· 飞书深诺:2025年中国汽车全球化战略白皮书
· 2025年氢燃料重卡的应用进展和推广建议研究报告
· 2024经济观察系列:我国战略性金属和关键矿产发展白皮书
· 赛迪译丛2025年第6期(总第681期):欧洲电动汽车的未来
· 中项网行业研究院:2024年中国水处理膜市场研究简报
· 2025年工程机械行业分析-联合资信
· 我国300个中小企业特色产业集群详细名单
· 北京市专精特新企业出口产品参考目录
· 2025年度中国品牌价值500强报告
· 2025稀土产业链研究-中美欧供应链博弈与地缘竞争杠杆
· 2025传感器产业研究-全球传感器细分市场格局与国产替代突围
· 嘉世咨询:2025年飞行汽车行业报告
· 2025年4月份全国乘用车市场分析
· 来觅研究院:人工智能行业:2025年一季度投融市场报告
· 2025年4月份全国乘用车市场分析
· 嘉世咨询:2025年飞行汽车行业报告
· 2025-2035年人形机器人发展趋势报告
· 147家人形机器人本体(整机)企业清单
· 136家无人机整机企业概况一览
· 电气设备制造行业2024年信用回顾与2025年展望
· 半导体设备零部件行业深度研究报告:半导体设备之磐基,国产替代正当时
· 新能源汽车产业关键零部件排行榜(2024),深圳遥遥领先
· 锂电池产业链行业2024年和2025Q1业绩综述:2024年整体业绩下滑,2025Q1盈利大幅改善
· 2025年中国人形机器人厂商全景报告
· 2025年各省市低空政策汇编(发展目标、主要任务、应用场景)
· 2025年化工行业分析
· 半导体行业深度研究:光掩模:高壁垒材料,国产化率低,下游新应用打开成长新空间
· 2024半导体检测设备:铸就芯片品质新高度 头豹词条报告系列
· 电力能源:绿色动力,引领未来能源革命 头豹词条报告系列
· 企业竞争图谱:2024年飞行汽车 头豹词条报告系列
· 智能硬件:引领科技革新,开启未来高效新生活 头豹词条报告系列
· 人形机器人行业深度报告:灵巧手技术路线逐步收敛,关注边际增量环节
· 新能源汽车产业链行业深度报告:新技术系列报告-五--固态电池产业化机遇之工艺与设备
· 2025年全国产业集群大全-重庆篇
· 2025年AI医疗行业发展现状、趋势、主要应用领域及相关标的分析报告
· 锂电行业2025年中期策略:基本面向好,重视新技术落地进展
· 2025政策趋势与先进制造业投融资机遇报告
· 2025年1-4月中国动力电池行业竞争格局分析
· 2025年并驾齐驱:多元化动力争夺汽车市场报告
· 2025年智启未来“机”舞新篇——“十五五”机器人产业发展趋势及落地策略报告
· 2025年中国光伏技术发展报告
· 2025年中国人形机器人腱绳材料品牌推荐
· 2025手术机器人行业发展现状、市场空间、技术进展及重点公司分析报告
· 2025中国扫地机器人行业现状发展报告
· 2024全模块化储能行业发展白皮书
· 2025反无人机系统行业市场空间、产业链及竞争格局分析报告
· 2025中国低空经济商业洞察报告(商业无人机应用篇)终稿
· 固态电池深度系列三:产业链技术持续突破,固态进入中试关键期
· 嘉世咨询:2025年储能逆变器行业简析报告
· 民生证券:人形机器人产业2025中期投资策略:智启新程,人形进阶
· 与非网:2024年车规功率半导体产业分析报告
· 高工氢电:2025年中国绿氢产业发展蓝皮书
· 驱动视界-北京-技术-汽车动力电池技术及发展方向
· 驱动视界-北京-技术-汽车锂离子电池和PACK设计开发
· 2025全球及中国云计算市场规模、产业链、发展驱动因素及未来趋势分析报告
· 机械设备行业深度报告:人形机器人推动丝杠需求,国内厂商突破量产壁垒
· 2025 年智能制造现状:汽车行业报告
· 吉图咨询:2025年Q1动力电池行业分析报告
· 2025具身智能产业发展趋势研究及安全威胁分析报告
· 2025年第三代半导体SiC GaN产业链研究报告-深企投
· 行行查:2025年中国合成生物行业研究报告
· 中国纯电新能源汽车年度报告
· 2023中国智能电动汽车产业发展洞察研究报告
· 2024年我国人工智能产业发展形势展望
· 绿色低碳产业园区发展白皮书
· 中国工业互联网发展成效评估报告(2024年)
· 中国人形机器人产业发展蓝皮书(2024)
· 2024工业机器人方向行业研究报告-物流机器人
· 一文了解45个国家先进制造业集群布局(附重点产业集群概况)
· 2023年59个“千亿县”GDP排名
· 2024 年上半年我国乘用车市场洞察报告
· 2024全球汽车供应链核心企业竞争力白皮书
· 2024产业名区、产业名县评价研究“百强”榜单出炉
· 2024工业互联网500强名单
· 2024年汽车行业热门细分赛道深度分析与展望
· 中国人工智能企业竞争力研究(2024)
· 2024中国半导体投资深度分析与展望
· 2024中国分布式存储市场研究报告
· 2024智能算力产业发展白皮书
· 汽车行业ESG白皮书
· 2024省级开发区升级潜力百强(附解析)
· 中国数字经济发展研究报告(2023年)
· 2024云计算白皮书
· 2024中国工业互联网发展成效评估报告
· 中国文娱行业人工智能行业应用发展图谱
· 中国新能源汽车产业可持续发展报告2024
· 2024园区高质量发展百强榜单(附解析)
· 碳达峰碳中和政策法规汇编(2024年7月刊)
· 2024埃森哲中国企业数字化转型指数
· 2023-2024年度中国智能制造产业发展报告
· 2024年中国AI大模型产业发展报告
· 2023中国大数据产业发展指数报告
· 2024全球独角兽榜-胡润百富
· 2024深圳人工智能发展白皮书
· 智能网联汽车产业研报
· 中国储能(含动力电池) 产业集群发展白皮书
· 中国5G发展和经济社会影响白皮书(2023年)
· 中国5G行业关键零部件及材料重点企业分布图
· 2024中国新型储能行业发展白皮书-机遇与挑战
· 2024中国生物医药产业研究报告
· 2023晶科能源环境、社会与公司治理(ESG)报告
· 中国绿证绿电政策解读、应用场景与企业机遇
· 2024年中国光伏技术发展报告简版
· 物流数字孪生白皮书2024
· 绿色氢能产业发展白皮书(2024)
· 新材料行业-2024中国战略前沿新材料发展研究报告
· 区块链白皮书(2023年)
· 2024中国新能源汽车出海洞察
· 2024年《财富》中国科技50强(附50家企业概况)
· 中国数字经济发展研究报告(2024年)
· 中国上市公司数字化转型报告2024
· 2023中国工业机器人应用与趋势研究报告
· 2024中国工业PaaS应用洞察报告
· 2024智能算力产业发展白皮书
· 2024上海低空经济发展白皮书
· 低空经济及中国通用航空发展趋势
· 《民用无人驾驶航空器系统安全要求》强制性国家标准(GB+42590-2023)
· 软件定义汽车驶入快速道(2023)
· 智能汽车软件白皮书
· 2023中国汽车基础软件发展白皮书4.0
· 具身智能发展报告(2024)
· 数字乡村发展实践白皮书(2024年)
· 数字政府一体化建设白皮书(2024年)
· 药品监督管理统计年度数据(2023年)
· 2024全球量子计算产业发展展望
· 全球数字经济白皮书(2023年)
· 2024生成式人工智能治理与实践白皮书
· 2023年全球人工智能基础设施报告
· 智能机器人行业技术产业发展白皮书
· 人工智能技术及其在生物制药领域不断扩大的作用
· 人工智能大语言模型发展技术研究2024
· 我国375家独角兽企业名单
· 400家!长三角制造业百强企业汇总
· 2023年中国瞪羚企业1000强
· 2024年《财富》中国500强排行榜
· 上海辖区上市公司名录(截至2024.7.31)
· 北京辖区深交所上市公司名录(截至2024年6月30日)
· 深圳辖区上市公司名录(2024年7月)
· 中国新能源车总量、盈利能力探讨
· 2024中国新能源汽车产业发展趋势报告
· 2024新能源车产业链报告
· 2024自动驾驶出租车(Robotaxi)商业化趋势展望白皮书
· 2024自动驾驶行业研究报告
· 汽车数据发展研究报告(2023)
· 2024中国汽车品牌综合竞争力研究报告
· 2024新能源车险发展报告
· 谁引爆了小米汽车-单身车市洞察报告(2024版)
· 2024年中国汽车金融报告
· 智能驾驶研究框架:总章及特斯拉专题
· 智能驾驶:新技术+新认知+新机会
· 二手车市场洞察
· 全国二手车市场深度分析
· 新能源乘用车市场白皮书
· 2023年度智能驾驶报告
· 2023汽车行业分析蓝皮书-用户洞察篇
· 用户研究:汽车行业分析蓝皮书(客户体验篇)
· 新能源汽车与动力电池产业展望报告
· 2023年乘用车市场总结及明年趋势报告
· 2024中国神经外科手术机器人市场研究报告
· 特斯拉汽车核心供应商企业名单(附企业详情)
· 特斯拉十大核心供应商介绍
· 2024年上半年中国医疗器械市场动态及全年趋势洞察
· 数字信任产业图片
· 2024中国智能制造装备产业发展机遇蓝皮书
· 33个地区第八批制造业单项冠军企业公示名单汇总
· 深入剖析:新能源六大核心领域产业链图谱与发展趋势
· 2024年我国电子信息制造业发展概况
· 2024年《财富》世界500强排行榜出炉
· 275家中国大数据(潜在)独角兽企业
· 《中国的能源转型》白皮书
· 中国绿色算力发展研究报告(2024年)
· 产业园区可持续发展实践白皮书
· 中国集成电路行业科技趋势与创新调研报告
· 半导体设备:光刻机产业发展现状与技术发展趋势分析(7549字)
· 2024人形机器人研究报告
· 2024高通AI白皮书-让AI触手可及
· 制造业数字化转型发展指数报(2024)简版
· 企业出海蓝皮书
· 2024上半年中国高端MPV保值率研究报告
· 出租汽车巡网融合发展白皮书
· EVCIPA充电联盟:2024年7月电动汽车充换电基础设施运行情况
· 全国碳市场发展报告(2024)(中英)
· 2024氢能产业报告
· 中国新能源汽车市场机遇与挑战并存
· 中国能源大数据报告(2024)
· 中国新一代人工智能科技产业发展报告(2024)
· 能源需求转型白皮书
· 中国人工智能城市竞争力排行研究报告
· 2024年中国交通运输行业数字孪生市场研究报告
· 智能驾驶兴趣人群研究报告
· 车载SoC芯片产业分析报告
· 2024年中国银发经济发展报告
· 15个重点城市“专精特新”奖励政策汇总
· 2024年广东中小企业特色产业集群分布版图及重点产业集群概况
· 2024年我国生物医药产业分布版图一览
· 我国医疗器械产业发展一览(附百强企业榜单)
· 我国预制菜产业发展概况及生产企业百强分布版图一览
· 我国10大重点省市电子信息制造业全景分析
· 2024胡润中国元宇宙潜力企业榜
· 手机行业研究报告(下)
· 手机行业研究报告(上)
· 一文看懂OLED设备产业链全景
· 一图读懂 OLED 全球产业链
· MiniLED产业研究分析报告
· 新材料上市公司高质量发展百强
· 光伏产业链企业分布地图 | 含重点企业名单
· 2024从中国企业视角 看元宇宙发展研究报告
· 大健康行业BI解决方案
· 2024中国智慧医院发展白皮书-蓝凌研究院
· 2023年度中国手机安全状况报告
· 2024年电商发展报告
· 中国研学产业发展趋势报告(2024版)
· 24044-2024年中国AR产业发展洞察研究
· 2024未来工业技术融合创新报告
· 24029-2024AI智算产业趋势展望——数据智能时代的到来
· 中国AIGC文生图产业白皮书2023
· 中国行业趋势报告
· 中国软件技术发展洞察和趋势预测研究报告2023
· 2023中国民营企业500强调研分析报告
· 全球电子元器件分销商营收排名TOP50
· 广东省制造业高质量发展“十四五”规划
· 【一文看懂】什么是算力网络?
· 2024年中国低空经济产业研究报告
· 新质生产力研究报告——从数字经济视觉解读(2024年)
· 平台经济发展观察(2024年)
· 2023年电子信息行业经济运行报告
· 中国上市及新三板挂牌公司低空经济发展报告(2024)
· 2024装备制造业的云上转型白皮书
· 2023原料药产业白皮书
· 2024年中国白酒行业数字化转型研究报告
· 2024国产算力链产业端、政策端发展机遇及相关央国企分析报告
· 2024国内茶饮市场现状、海外市场机遇及未来发展趋势分析报告
· 2024年智能穿戴设备海外市场报告
· 世界机器人大会:人形机器人十大趋势展望
· 人形机器人-黎明破晓-AI归宿
· 2024中国核医学现状报告
· 2024燃气行业智能表计白皮书
· 2024年中国新型PCB产业发展报告及十大集聚区
· 人形机器人场景应用联盟:2024人形机器人产业半年研究报告
· 电信业发展蓝皮书(2024年)——智能化发展
· 全球数字经贸规则年度观察报告(2024年)
· 互联网域名产业报告(2024年)
· 量子计算发展态势研究报告(2024年)
· 2024年具身智能产业发展研究报告
· 新能源发电行业及其市场化进程概览白皮书-仲量联行
· 国内外虚拟电厂发展阶段及商业模式分析报告
· 虚拟电厂与电力市场
· 双碳目标下数字化虚拟电厂创新研究与实践报告
· 虚拟电厂产业链商业模式及相关标的分析报告
· 虚拟电厂的概念思辨与现实发展路径
· 2024年中国白酒行业数字化转型研究报告
· 2023-2024中国游戏企业研发竞争力报告
· 2023年广东电力市场年度报告
· 2024 年上半年中国宏观经济分析报告
· 2024大模型行业可信应用框架研究报告
· 2024低空航行系统白皮书
· 2024低空经济场景白皮书v1.0
· 2024工商业储能研究报告
· 2024功率转换技术在绿氢生产中的重要性白皮书
· 2024广州外商投资发展报告
· 2024国产创新药出海市场机遇、商业模式及支持政策分析报告
· 2024国产算力链产业端、政策端发展机遇及相关央国企分析报告
· 2024国内茶饮市场现状、海外市场机遇及未来发展趋势分析报告
· 2024化妆品行业现状、未来发展趋势及行业内重点公司分析报告
· 2024江苏省A股上市公司发展报告
· 2024锂电产业高质量发展蓝皮书
· 2024年1-6月中国电子竞技产业报告
· 2024年3D打印行业出海洞察报告
· 2024年7月人工智能行业研究报告
· 2024年7月新能源汽车营销月报
· 2024年9月电动汽车充换电基础设施运行情况
· 2024年储能行业市场全景分析及发展趋势展望报告
· 2024年全球人工智能现状全景报告(英译中)
· 2024年长三角三省一市“专精特新”企业分布报告
· 2024年制造业布局东南亚市场指南报告
· 2024年智能算力快速发展对电力供需的影响分析报告
· 2024年中国工业MCU产业分析报告
· 2024年中国光伏技术发展报告简版
· 2024年中国钠离子电池报告——提质降本,探索钠领新未来
· 2024年中国氢储运中长期布局图景和技术展望报告
· 2024轻量云产业发展研究报告
· 2024氢能及燃料电池全产业链白皮书
· 2024全球碳中和年度进展报告附录
· 2024人工智能术语研究阶段性成果报告-清华大学战略与安全研究中心CISS
· 2024人形机器人减速器行业市场前景、竞争格局及投资机会分析报告
· 2024上半年家电市场核心品类发展趋势与未来预测
· 2024数字经济报告
· 2024特斯拉的自动驾驶系统FSD发展历程、技术原理及未来展望分析报告
· 2024无人机产业链发展现状、支持政策及未来趋势分析报告
· 2024线上饮料白皮书
· 2024小米汽车发展战略研究报告
· 2024智能电动汽车发展趋势洞察完整版
· 2024中国动力电池发展历程-技术进展与前景展望报告-清华大学
· 2024中国核医学现状报告
· 2024中国空间零售发展研究报告
· 2024中国跨境电商发展报告
· 2024中国量子计算应用潜力洞察报告
· 2024中国企业全球化深度洞察报告-产业篇
· 2024中国汽车全球化之路蓝皮书
· 2024中国热泵产业发展报告
· 2024中国物联网产业创新白皮书
· 2024中国智慧工厂新质生产力融合发展报告
· 2024中国智慧医院白皮书
· 2024自动驾驶发展趋势报告-从龙头企业小鹏理想、蔚来布局分析
· 2025中国新厨电白皮书
· 2024年上半年中国海外投资概览报告
· 2024智能制造行业洞察报告
· 2024燃气具市场趋势分析报告
· 2024人工智能趋势下的全球电子科技及家电消费品分析报告
· 2024年“盈”在海外-线上消费市场洞察报告——消费电子篇
· 安徽省工业和信息化厅:2024年安徽制造业发展报告
· 2024年9月中国家电市场简析报告(线上篇)
· 2024年9月中国家电市场简析报告(线下篇)
· 2024年AI赋能下一代光网络技术创新演进报告
· 2024化妆品行业白皮书
· 2024年第三季度中国经济观察报告
· 2024年人形机器人实验室应用场景研究报告
· 产业园区可持续发展实践白皮书
· 产业园区综合金融服务创新蓝皮书 2024
· 绿氢促进化工行业低碳转型报告
· 汽车芯片产业发展报告(2023)
· 全球新能源汽车产业发展报告2022
· 我国城市汽车电动化观察及发展建议
· 中国新能源汽车国际化发展研究报告
· 2024年6月汽车智能网联洞察报告
· 2024年7月份上海汽车市场分析报告
· 抽水蓄能产业发展报告2023年度
· 大规模光伏电站的分层分布式调控
· 2024中国人工智能(AI)各行业应用研究报告
· 2024释放人工智能潜能报告-衡量医药创新回报
· 低空经济产业发展研究报告
· 电信业发展蓝皮书(2024年)
· 2024年7月全球新药月度报告-分析篇
· 2024全球人工智能发展研究报告
· 2023年环境、社会与公司治理(ESG)报告
· 2024年8月全球医疗健康领域投融资月报
· 2024年中国游戏产业新质生产力发展报告
· 2024年中国乘用车轮胎市场分析白皮书
· 2024年中国工业自动化市场白皮书
· 物联网标准体系建设指南(2024版)
· 工业智能2024年行业洞察
· 2024上半年全球量子计算产业发展展望报告
· 2024年第二季度广东省药品监管统计季度报告
· 广东海洋经济发展报告(2024)
· 广西数字经济发展白皮书2024
· 2024新型电力系统主配微网通信协同发展探索报告
· 2024工业机器人方向行业研究报告-物流机器人篇
· 浙江省A股上市公司发展报告(2024年)
· 2024年度海南省A股上市公司发展报告
· 2024年广东省A股上市公司发展报告
· 2024年贵州省A股上市公司发展报告
· 2024年中国食品饮料(A H)股上市公司新增长研究报告-新食代,破局新增长
· 2024天津市A股上市公司发展报告
· 2024年中国光伏焊带行业企业洞析报告
· 2024年中国网络安全产品行业企业洞析报告
· 2024年中国药用辅料行业企业洞析报告
· 华为终端可持续发展报告(2023-2024)
· 2024机器人技术赋能的第三方物流_零售履约的未来研究报告
· 家居品类出海指南
· 2024能源管理行业简析报告
· 2024年智能照明行业简析报告
· 数智时代的医药零售新生态实践报告
· 快速吃透产业链之新能源汽车
· 2024年全球汽车市场趋势发展白皮书
· 2024可替代燃料系列报告之核能
· 工业互联网标识解析体系建设进展及下一步推进思路
· 2024年上半年热门行业招聘趋势洞察报告
· 中国零排放货运年度进展报告2023
· 零售行业灵活用工报告
· 2024全球汽车供应链核心企业竞争力白皮书
· 2024年共享善治AI智绘未来金融白皮书
· 美妆细分市场机会与策略洞察
· 2024新型电网和新型电力系统的技术思考报告
· 2024年中国茶产业成熟度分析简报
· 2024年北京市投资发展报告
· 2024智能电动汽车发展趋势洞察完整版
· 2024年中国智能电动车发展趋势洞察报告
· 2024年电动牙刷行业洞察白皮书——伺服电机掀起行业发展新变革
· 2024年深圳“20+8”之智能传感器产业——前景机遇与技术趋势探析报告
· 氢燃料电池重型车辆全球市场展望
· 2024年成都国际车展专题报告
· 全球半导体制造类EDA行业白皮书(2024)
· 燃气行业智能表计白皮书
· 人工智能基础与应用—— 初探人工智能
· 人形机器人十大趋势-乔红院士
· 我国软件上市公司2024年半年报简析
· 2024年新材料上市公司高质量发展百强研究报告
· 2024年中国新型PCB产业发展报告及十大集聚区
· 2024中国城市数据要素发展指数报告
· 发达经济体工业碳管理政策动向及启示
· 2024年AI搜索行业发展报告
· 经合组织2024年中小企业和企业家融资记分牌报告
· 2024年世界知识产权报告:让创新政策为发展服务
· 厦门市元宇宙科技创新白皮书2024
· 中国外资统计公报2024
· 无尽探索,无限可能新能源汽车数据价值的挖掘之旅
· 2024年数智时代的AI素养-内涵、框架与实施路径研究报告
· 深度解读半导体行业
· 深信服云计算VMware替代解决方案
· 2024年轨道交通行业低压配电边缘智能管理系统应用白皮书
· 十五五规划编制指导手册
· 2024中国食品饮料行业白皮书-沙利文_每日食品
· 新能源行业洞察报告
· 2024人工智能&大数据创新应用案例集
· 2024年中国eVTOL产业发展报告
· 2024年天津经开区可持续发展(ESG)报告
· 2024年从新型电力系统需求看通信发展报告
· 光伏电池、组件生产企业零碳工厂建设参考指南
· 汽车资讯月报-24年8月刊
· 行业知识报告—自动驾驶(自动驾驶,智能驾驶,新能源,智能化,NOA)
· 2024年3月-汽车行业资讯月报(新能源汽车、汽车政策、自动驾驶、小米汽车)
· 2024专精特新政策研究报告-专精特新、中小企业、小巨人、强链补链
· 汽车资讯月报2024年6月
· 中国车载冰箱行业研究报告(车载冰箱、户外出行、汽车后市场、电子商务平台)
· 中国户外电器行业研究报告(户外电器、户外出行、精致露营、电商消费)
· 2024年储能行业市场全景分析及发展趋势展望报告
· 2024全球碳中和年度进展报告
· 2024年智能制造产业高端化、智能化、绿色化发展蓝皮书
· 2024年连锁零售业财务数智化趋势洞察白皮书
· 新疆平台经济发展调研报告(2024)
· 新疆数字经济发展研究报告(2023)
· 《搜索型数据库白皮书》发布及解读
· 2024年中国创新药十年巨变
· 医药信息的有效性
· 2024年人形机器人核心场景发展洞察研究报告
· 中国传媒业人工智能应用发展图谱2024
· 2024年5G-TSN技术发展白皮书
· 英伟达人工智能发展战略研究报告
· 2023年度上市公司、挂牌公司审计分析报告
· 智能驾驶行业深度报告系列之一:汽车行业:特斯拉FSD进化之路
· 智能网联及新能源汽车产业专题报告(打印版)
· 智驭未来:人工智能与制造业的融合创新之路
· 2024年央厨供应链产业发展趋势报告
· 2023-2024德国新能源汽车公司名录
· 中国的能源转型白皮书
· 中国的氢能政策和技术现状及发展建议
· 2024年生成式人工智能在新型电力系统建设中的应用报告
· 2024基于电力物联网的人工智能关键技术及应用报告
· 中国电力统计年鉴2023
· 2024年“全国一体化算力网”融合“时空大数据平台”赋能新质生产力报告
· 我国核电运行年度综合分析核心报告(2023年度)
· 中国联通6G核心网系统架构及关键技术展望白皮书2024
· 2023-2024中国汽车行业可持续发展报告
· 中国软件产业高质量发展报告(2024)
· 中国上市公司数字化转型报告2024
· 中国上市公司高端制造业发展报告2024
· 中国数字贸易发展报告2024
· 中国算力发展报告(2024年)
· 2024年金融科技产业生态及数据中心重点领域解读
· 2024年AIGC重构应用开发智能化新格局报告
· 2024年度中国医疗设备品牌实力调研报告
· 5G-A无线融合新架构白皮书2024
· 2024年1-6月中国电子竞技产业报告
· 中国运力发展报告(2024年)
· 中国智算中心服务发展报告(2024年)
· 2024年医疗器械行业海外商标保护白皮书
· 2024人形机器人行业研究简报
· 上市公司人效分析系列报告
· 人工智能开启汽车产业智能化新时代
· 中国碳纤维行业现状与发展趋势(碳纤维,风电叶片,航空航天,碳_碳复材)
· 2023年深度氢能行业分析研究报告
· 2023年铜产业绿色低碳发展现状及其展望报告
· 2024“人-车-桩-路-网”耦合下的智能车网互动技术研究报告
· 2024叉车行业电动化发展现状、未来趋势及产业链相关标的分析报告
· 2024工业机器人方向行业研究报告——物流机器人篇
· 2024光伏行业研究报告
· 2024年《财富》世界500 强排行榜
· 2024年6月份全国新能源市场深度分析报告
· 2024年7月份全国乘用车市场分析报告
· 2024年包装机械行业报告
· 2024年储能变流器主导构网的大规模光伏经LCC送出系统报告
· 2024年第二季度深圳经济分析报告
· 2024年光伏行业上半年发展回顾与下半年形势展望
· 2024年国家医保药品目录调整通过初步形式审查的申请药品名单
· 2024年食品工业预制化发展研究——预制菜产业发展报告
· 2024汽车行业AI大模型TOP10分析报告
· 2024生物医药行业研究及人才洞察报告
· 2024长江经济带核心城市Daas市场研究报告
· 2024中国上市非上市游戏企业竞争力报告
· 2024中国生成式人工智能应用与实践展望白皮书
· 2024中国智能电动汽车域控制器产业分析报告
· 2024自动驾驶线控底盘行业研究报告
· 2024年中国最具价值医药品牌榜单报告
· CCF中国数字经济50人论坛:2024数据要素化与数据要素市场体系构建研究报告
· 2024塑造未来数字化转型的五大趋势报告
· 2024华为手机品牌变革历程研究白皮书
· 2024年7月全球新药月度报告-数据篇
· 2024年7月全球医疗健康领域投融资月报
· 2024年广西壮族自治区及各市工业园区全景洞析报告
· 2024年四川省及各市州工业园区全景洞析报告
· 2024年中国快递服务行业企业洞析报告
· 2024年中国炭黑行业企业洞析报告
· 工业园区大数据系列:2024年湖南省及各市州工业园区全景洞析报告
· 2024速食快餐行业简析报告
· 解析2024上半年中国原料成分市场的动力与创新-用户说
· 2023数字物流产业带报告
· 企业专精特新与绿色发展转型路径要点解读
· 2024年前瞻中国AI大模型场景应用趋势蓝皮书
· 2024跨境电商物流报告:百舸争流千帆竟,长风破浪正
· 自主手术机器人行业研究报告
· 中国医疗器械供应链发展报告(2024)重点内容解读
· 2024年中国太阳能电池产业现状及发展趋势研究报告
· 创新驱动,智胜全球,中国高端制造业的新征程
· 2024生物制造与微生物产业研究报告-生物经济新引擎
· 2024 中国宏观经济形势分析与预测年中报告
· 2024“十五五”时期软件产业十大趋势研判报告
· 2024半导体硅片行业产业链、供需现状及全球主要硅片厂商分析报告
· 2024光刻机行业市场格局、国产替代现状及相关标的分析报告
· 2024化工制造企业数字化白皮书
· 2024年6月新能源汽车三电系统洞察报告
· 2024年中国车联网产业报告及十大基地
· 2024年中国民营企业500强榜单
· 2024智能算力产业发展白皮书
· 2024中国具身智能创投报告
· 安徽省金融运行报告(2024)
· 北京市金融运行报告(2024)
· 2024年6月全球新药月度报告-分析篇
· 福建省金融运行报告(2024)
· 甘肃省金融运行报告(2024)
· 光刻机行业产业链竞争格局市场空间及相关公司分析报告
· 广东省金融运行报告(2024)
· 广西区块链产业发展白皮书(2024 年)
· 广西人工智能产业发展白皮书(2024年)
· 广西壮族自治区金融运行报告(2024)
· 贵州省金融运行报告(2024)
· 国家能源集团2023年可持续发展报告
· 中国天然气发展报告(2024)
· 新能源汽车发展趋势报告
· 海南省金融运行报告(2024)
· 2024智能音箱市场简析报告
· 山东与江苏分布式光伏发展新挑战
· 小米SU7用户满意度报告
· 新能源汽车电池安全问题消费者态度研究报告
· 新能源汽车动力电池生产碳足迹研究
· 河北省金融运行报告(2024)
· 河南省金融运行报告(2024)
· 黑龙江省金融运行报告(2024)
· 2024中药行业现状与未来趋势白皮书
· 2024年H1医疗健康领域投融资趋势盘点报告
· 2024中国文娱产业人工智能行业应用发展报告
· 数智医疗服务时代营销机遇洞察报告2024
· 2024生物制造与微生物产业研究报告-生物经济新引擎
· 2024家装灯饰照明行业洞察报告
· 中国电力企业低碳转型实践研究报告2023(简版)
· 重点行业产业链供应链绿色发展路径研究报告(2024年)——以钢铁和新能源汽车行业为例
· 中国新能源车市发展现状、培育推广经验和合作展望
· 中国智能交通与智能网联汽车协同发展研究报告2024-中国智能交通产业联盟
· 2024年车载SoC发展趋势及TOP10分析报告
· 2024新能源发电行业及其市场化进程概览白皮书
· 锂离子电池行业知识报告
· 能源新纪元系列:储能行业趋势洞察
· 2024年汽车HUD发展趋势和TOP10分析报告
· 能源互联网发展新趋势
· 2024中国超融合市场发展研究
· 2023 年纺织行业经济运行报告
· 2023 年化学制药行业经济运行报告
· 2023 年有色金属工业经济运行报告
· 2023年中国机械工业经济运行报告-中国机械工业联合会
· 2023年中国家电行业年度报告
· 2023智能座舱白皮书-聚焦电动化下半场-毕马威
· 2024超高清视频显示终端质量分析报告—单片液晶(LCD)投影机
· 2024从全球“灯塔工厂”建设经验看我国中小企业数字化转型的三大着力点
· 2024低空智联网技术体系白皮书-中国移动
· 2024光伏逆变器与储能集成行业现状、海内外需求及市场展望分析报告
· 2024合成生物学中国市场前景及产业链上中下游投资机会分析报告
· 2024化工园区综合竞争力百强研究报告
· 2024家用冰箱市场简析报告
· 2024家用洗衣机行业简析报告
· 2024年干式变压器白皮书
· 2024年中国低压变频器白皮书
· 2024年中国电线电缆白皮书
· 2024年中国中低压成套市场白皮书
· 2024年中国中压电器白皮书
· 2024氢能产业活力报告
· 2024人形机器人研究报告
· 2024上海先进核能产业发展白皮书
· 2024医疗器械物流重点企业全景分析报告-中物联医疗器械供应链分会
· 2024中国AI医疗产业研究报告:AI重塑医疗服务全流程,开启AI自主医疗时代
· 2024中国食药同源大健康产业消费洞察与产业发展分析
· 2024中国数字孪生行业研究报告-清华五道口
· 2024自动驾驶行业研究报告:“端到端”渐行渐近
· 中国智能语音市场分析:未来的语音世界
· 2024年6月全球医疗健康领域投融资月报
· 2024年新型储能产业链图谱
· 中国现制茶饮行业洞察报告
· 国家“东数西算”枢纽节点绿色算力指数研究报告
· 2023年能源行业年度经济运行报告
· 医药生物(A股)上市公司市值战略研究报告(2023年报)
· 2024中国券商数字化转型白皮书
· 2024年7月中国汽车产销报告
· 2024年9月中国汽车产销报告
· 理想汽车发展战略研究报告
· 量子产业发展白皮书
· 特斯拉:集能源生态与汽汽车生态为一体的高维玩家研究报告
· 中国半导体制造行业发展分析
· 中国可再生能源发展报告2023
· 中国上市公司 2023 年发展统计报告
· 数字服务适老化人机交互分级白皮书(2024年)
· 2023年食品工业经济运行报告
· 中国外商投资报告2023
· 2024化工上市公司发展报告
· 2024年中国合成生物行业洞察报告
· 2024年显示面板研究报告1029
· 5G信息安全白皮书
· 2023 年电力行业经济运行报告
· 2023 年机械工业经济运行报告
· 2023 年汽车工业经济运行报告
· 2023安徽制造业发展报告
· 2023绿色低碳行动报告
· 2024工业制造业案例合集
· 2024年全球家具行业贸易报告
· 2024年三季度5G产业和市场发展报告
· 2024未来产业潜力指数报告
· 2024中国人工智能城市竞争力排行研究报告
· 2024中国松下可持续发展报告
· AI眼镜行业深度:现状及趋势、竞争格局、产业链及相关公司深度梳理
· 中国上市发电公司2023年回顾及未来展望报告
· 2024年4月汽车智能网联洞察报告
· 2024年5月份上海汽车市场分析报告
· 储能和虚拟电厂
· 串联混合动力汽车
· 全国主要城市工业互联网发展指数报告
· 风电机组及场站惯量响应与一次调频调压关键技术与核心装备
· 混合动力乘用车发展前景研究报告-63页
· 混合动力汽车市场现状及发展趋势研究
· 2024家用空调行业简析报告
· 青岛市投资指南
· 氢能产业链概况-吉利控股集团甲醇汽车生产基地布局
· A股上市公司ESG评级分析报告2024
· 中国外商投资指引(2024版)
· 特斯拉Cybertruck电机拆解
· 香港氢能发展策略
· 2024中国中小企业数字化发展白皮书
· 中国电信业人工智能行业应用发展图谱2024
· 中国能源转型展望2024
· 2023年轻工行业经济运行报告
· 中国氢能源及燃料电池产业白皮书
· 中国人工智能产业创新版图:“极化”和“扩散”2024
· 中国人工智能行业应用发展趋势2024
· 中国上市建筑公司2023年回顾及未来展望
· 中国上市矿业与金属公司2023年回顾及未来展望
· 中国算力产业高质量发展白皮书
· 中国新一代人工智能科技产业区域竞争力评价指数(2024)
· 中国制造业人工智能行业应用发展图谱报告2023
· 中国智能汽车车载计算芯片产业报告
· 中国智能网联汽车自动驾驶仿真测试白皮书(2023版)
· 5G小基站发展现状和发展趋势
· 2024年度A股医药上市公司市值战略研究报告
· 2024小米SU7详细介绍和核心竞品对比报告
· 2024中国分布式存储产业未来发展空间广阔
· 2024中国智能制造装备产业发展机遇蓝皮书
· 中国独角兽排行榜2024
· 中国低空经济发展研究报告(2024)
· 2024中国城市科技创新竞争力研究
· 绿色氢能产业发展白皮书(2024)
· 中国氢能产业发展报告2024
· 先进封装行业深度:发展历程、竞争格局、市场空间、产业链及相关公司深度梳理
· 新型储能发展及商业模式
· 2024中国汽车流通行业二手车经销商百强排行榜
· 中国新能源产业全球化白皮书
· 2024中国服务业民营企业100强榜单
· 2024年智启新质生产力之二:生成式人工智能(AIGC)在医药零售的潜在应用报告
· 2024年中国“芯科技” 新锐企业50报告(第五届)
· 依托工业的氢燃料电池重卡可行性研究
· 2024中国制造业民营企业500强榜单
· 2024AI手机发展历程、竞争格局、市场空间及相关标的分析报告
· 2023年药品流通行业运行统计分析报告
· 2024年最新中国PCB百强(TOP 100)排行榜
· 2024年10月份全国乘用车市场分析报告
· 2024年先进电池材料产业集群白皮书
· 2024年中国工业机器人与减速机产业发展白皮书_半年度
· 低空智能网联体系参考架构(2024版)
· 智算产业发展研究报告(2024)
· 2024年新能源产业深度研究
· 2024人形机器人行业研究简报
· 2024锂电产业高质量发展蓝皮书
· 2024年安徽制造业发展报告
· 中国外资统计公报2024
· 2024年度中国医疗设备品牌实力调研报告
· 2024年汽车音响系统产业研究报告
· 2025年度中国汽车十大技术趋势
· 2023年度中国食品工业创新发展报告
· 2024年声纹识别产业发展与创新白皮书
· 中汽协:2024年10月中国汽车产销报告
· 2024年10月新能源车企销量
· 2024上海量子科技产业发展白皮书
· 2024上海未来制造白皮书
· 2023上海合成生物产业发展白皮书
· 2023上海基因与细胞治疗产业发展白皮书
· 2023上海新型储能产业发展白皮书
· 2023未来产业潜力指数报告
· 2024医药研发趋势年度回顾白皮书
· 5G行业终端切片研究
· 十大新型5G终端应用指南
· 2023-2024年度中国智能制造产业发展报告
· 2024中国智能驾驶数据闭环应用新生态分析报告
· “新质生产力”学习材料合集
· 2024两轮电动车行业简析报告
· 2024年中国低空经济数据分析报告
· 智能网联汽车感知技术标准体系建设
· 核电行业深度-技术发展、趋势展望、产业链及相关公司深度梳理
· 储能解决方案
· 2024医药研发趋势年度回顾增刊:新活性物质信息图
· 2023医疗健康行业报告
· 东莞市数字经济发展报告(2023 年)
· 2024中国汽车智能底盘产业技术趋势研究报告
· 光伏高比例接入应对技术白皮书
· 2024《汽车整车信息安全技术要求》要点解析
· 2023-2024中国区块链年度发展报告
· 城市轨道交通智能全自动运行系统 白皮书
· 2024预制菜行业简析报告
· 生物制药行业技术展望报告
· 中国能源市场:探讨2024年值得关注的五大发展要点
· 赵克斌:2024新能源高占比电力市场的实践与探索报告
· 2023中国车规级芯片产业白皮书
· 2024年云南投资指南
· 【药融咨询】市场洞察,精准决策,医疗大数据赋能药企市场准入
· 中国双碳新能源行业资本市场趋势2023年度报告
· 2024北京车展总结报告
· 超高清视频显示终端质量分析报告2024
· 中国工业机器人行业现状及发展趋势研究报告(2023)
· 2024年研发投入前1000家民营企业创新状况报告
· 2024年10月电动汽车充换电基础设施运行情况
· 2024年全球95+家人形机器人企业深度调研报告
· 2024年全球人形机器人产品数据库
· 2024年汽车出行未来展望报告
· 2024年中国数据安全企业全景图
· 2024年中国新能源汽车制造集群和企业选址专题报告——绿色出行 擎动未来
· 新能源飞行器发展白皮书(2024)
· 人形机器人武汉城市应用场景研究报告(2024年)
· 无锡人工智能融入产业发展评估报告
· 2060碳中和目标下的电力行业
· 中国储能市场现状及应用研讨
· 新型储能产业发展路径和投资机会
· 2024年智能汽车行业观点报告
· 2024中国全固态电池产业研究
· 2024年第三季度人工智能行业研究报告
· 2023年中国光伏组件设备市场深度调研分析报告
· 五大重点细分行业中小企业数字化转型路线图
· 消费电子行业报告
· 2024年先进制造业集群竞赛胜出集群名单
· 50家重点装备制造业企业详情梳理
· 2023年长三角数字经济独角兽(潜在)企业榜单
· 2023年长三角最具价值数字经济独角兽(潜在)企业榜单
· 2023年长三角最具创新活力数字经济独角兽(潜在)企业榜单
· 2023年长三角最具潜力数字经济独角兽(潜在)企业榜单
· 中小企业特色产业集群发展情况报告(2024)
· 2024年5g工厂名录
· 2024中国汽车供应链100强企业名单
· 2024甲醇汽车行业研究报告-深企投产业研究院
· 2024医学影像设备行业研究报告-深企投产业研究院
· 广东数字政府建设产业发展研究报告
· 2024年中国工业生物技术发展白皮书
· 2024年浙江省上市企业可持续表现白皮书
· 2024人形机器人产业链白皮书-觅途咨询
· 2024年生物科技报告-生物科技稳健创新;融资何时回归?
· 深圳市超高清视频显示产业发展报告(2024版)
· 2024年智能制造现状报告:生命科学版
· 2024年全球半导体行业展望报告
· 2024粉末涂料涂装产业白皮书
· 中国人工智能区域竞争力研究报告(2024)
· 新型储能发展及商业模式
· 2024医药研发趋势年度回顾白皮书
· 2024年AI制药产业逆势而上:扬帆起航,智领医药未来
· 2024广东投资指南-广东省商务厅
· 2024小微电动市场发展研究报告
· 全球医疗器械报告2024
· 2023深圳市氢能与燃料电池产业发展报告
· 2024有线智能控制发展研究报告
· 2024中国储能技术与产业最新进展与展望报告
· 2024工商业储能解决方案白皮书
· 小米汽车SU7发布会PPT
· 2024汽车传感器市场洞察报告:开启汽车感知新时代
· 2024中国汽车行业趋势报告(新能源、SUV和智能网联)
· 2024新能源并网技术发展现状及展望报告-中国电力科学研究院
· 氢能先机系列之:为清洁氢能经济增速的创新业务模式
· 2024易凯中国健康产业白皮书-健康产业并购篇
· 智启新质生产力: 生成式人工智能在医疗医药领域的潜在应用
· 专精特新智能化转型白皮书之基础设施解决方案(223页)
· 2024中国绿氢行业市场调研报告
· 化工园区发展白皮书
· 机器人行业创新发展应用蓝皮书
· 2024易凯中国健康产业白皮书-合成生物学篇
· 国际氢能市场动向与投资形势分析
· 中国汽车全球化发展报告2024
· 智能装备制造产业园可研报告
· 2024储能专用电芯白皮书
· 2023 AI机器人产业报告
· 2024储能高质量发展:市场机制与商业模式创新(简版报告)
· 关于新能源汽车出口现状及其支持贸易合作健康发展相关政策分析
· 2024汽车雷达行业研究报告23页
· 新能源及储能参与电力市场交易白皮书(2024)
· 2024年中国云计算产业现状及发展趋势研究报告
· 2024年中国传感器行业现状及发展趋势研究报告
· 储能产业研究白皮书2024
· 2024全球独角兽榜-胡润百富
· 新能源车行业简析报告-16页
· 2024人工智能行业发展研究报告
· 2023年国家生物医药产业园区综合竞争力前50名
· 2024人形机器人行业研究报告
· 2024软磁材料行业研究报告
· 2024增材制造行业研究报告
· 2024中国AI独角兽50强
· 全国31个省市区783个产业集群汇总
· 人形机器人产业链深度梳理
· 2024充电桩行业研究报告
· 中国锂电上市企业最具竞争力50强排行榜
· 中国耐火材料百强企业名单
· 车载摄像头产业分析报告
· 2023新能源电池材料发展概览报告
· 2023-2024年中国太阳能热发电技术产业发展现状报告
· 2023年度医药政策法规材料汇编
· 2023年中国新能源汽车行业并购活动回顾及未来展望
· 2024年度混合动力乘用车发展前景研究报告
· 2024中国合成生物学创投市场分析报告
· 高性能医疗器械2023年度发展报告-国家高性能医疗器械创新中
· 光伏电站发电量进入电力市场的经济性分析与趋势展望
· 广州市新能源汽车大数据分析白皮书(2023)
· 2024中医药行业简析报告.pdf
· 2024汽车零部件市场简析报告-15页
· 2024全球氢能产业展望报告
· 量子精密测量行业赋能白皮书
· 率捷咨询:2024中国车衣膜产业发展趋势自皮书
· 千际投行:2023年数字李生行业研究报告
· 研墨AI-钒,电池行业简报-23页
· 医药行业“港澳药械通“高质量发展报告
· 2024泛半导体产业黑灯工厂发展研究洞察白皮书
· 2024年中国AR产业发展洞察研究报告
· 中国储能市场现状及应用研讨PPT
· 中国汽车业人工智能行业应用发展图谱2024
· 重点行业产业链供应链绿色发展路径研究报告(2024年)
· 66大国家级战略性新兴产业集群
· 2024年中国新经济独角兽企业百强榜
· 2024年中国新经济准独角兽企业百强榜
· 2024年中国新经济未来独角兽企业百强榜
· 2024中国汽车市场发展预测报告
· 持续发展:半导体行业芯片绿色精益制造
· 2024年产业互联网发展报告
· 海上光伏行业组件白皮书
· 2024年前三季度中国骨科手术机器人市场洞察
· 人工智能发展报告(2024年)
· 2024年10月人工智能行业研究报告
· 2024年11月份全国乘用车市场分析
· 2024年度AI十大趋势报告
· 2024人形机器人在工业领域发展机遇行业壁垒及国产替代空间分析报告
· 2024四大城市群产业链创新链融合发展比较研究报告-中国银行研究院
· 2024医药制造数字化白皮书
· 2024中国汽车后市场年度发展报告(乘用车)
· 2024中国高端家电市场趋势报告
· 2024年中国电子竞技产业报告
· AR行业:2024年中国AR产业发展洞察研究
· 2024年新质生产力引领的新机遇研究报告
· 中国人工智能行业应用发展趋势2024
· 2024年中国汽车行业可持续发展实践案例集
· 2024中国医疗器械企业全球化发展-热门市场概览与制胜因素报告
· 2024中国数字经济产业机会深度洞察报告
· 低空经济行业:2024年前三季度投融市场报告
· 2024具身智能科技前沿热点
· 2024汽车行业年度关键词盘点报告
· 中国能源大事年鉴(2024)
· 2024年人工智能(大模型)产业发展应用研究白皮书
· 2024年汽车智能座舱投融资研究白皮书
· 2024年中国经济简报提振需求重启动能
· 2024碳中和白皮书
· 2024年陶瓷瓷砖行业简析报告
· 2024年最新供应链计划技术发展趋势报告
· 人形机器人产业发展研究报告(2024年-中国信通院
· 2024年人工智能全景报告
· 新一代智能终端蓝皮书(2024年)
· 2023年储能产业年度回顾及趋势展望报告
· 2024智能家居行业创新发展与前景展望研究报告
· 2024年11月全国电动汽车充电基础设施运行情况
· 2024年全球人工智能简史
· 中国创新药研发:在逆境中披荆斩棘
· 《中国能源转型展望2024》执行摘要
· 2024-2026年中国信创硬件产业发展建议报告
· 中国产业区块链发展报告(2024)
· 低空经济发展白皮书3.0-安全体系
· 2025年智能网联汽车数据分类分级白皮书
· 福建省县域重点产业链发展白皮书(2024)
· 2024年中国功能型湿电子化学品镀层材料市场报告
· 2024年11月全国二手车市场深度分析报告
· 2024年12月份全国乘用车市场分析报告
· 2024年毕马威中国金融科技企业双50报告
· 2024年中国食品饮料行业消费者洞察报告
· 2024年中国人工智能系列白皮书-AI驱动下的艺术教育革新
· 2024年中国人工智能系列白皮书-复合多态机器人
· OpenGMS:长江三角洲高质量发展评价研究报告(2023年)
· 2024年中国充电桩及储能设备出口分析及各国进口政策影响白皮书
· 智能驾驶2024年度报告
· 2024年全球能源统计手册(简版)
· 人工智能+制造业应用落地研究报告(2024年)
· 2024年中国半导体照明及应用领域出口统计及市场发展趋势分析
· 2020年数字政府发展指数报告
· 2024年全球AI应用趋势年度报告
· 2024汽车选址洞察报告典型车企销售渠道布局
· 2024行业回顾&2025展望年度白皮书-制造业经济概览、智能化、电动化
· 先进计算暨算力发展指数蓝皮书(2024年)
· 智算中心综合评价报告(2024年)
· 2024年中国乘用车城市NOA市场研究报告
· 能源统计手册—全球篇
· 全球数字经济发展研究报告(2024年)
· 宁波人工智能发展白皮书(2024)
· 2024世界智能产业大脑演化趋势报告(12月上)
· 中国低空经济发展研究报告2024
· 中国移动2024年智能硬件质量报告
· 2024年12月新能源汽车三电系统洞察报告
· 数字乡村发展实践蓝皮书(2024年)
· 中国工业互联网发展成效评估报告(2024年)
· 云计算蓝皮书(2024年)
· 具身智能发展报告(2024年)
· 中国数字经济发展研究报告(2024年)
· 全球数字经贸规则年度观察报告(2024年)
· 电信业发展蓝皮书(2024年)--智能化发展
· 人工智能发展报告(2024年)
· 信息光子技术发展与应用研究报告(2024年)
· 数字消费者权益保护蓝皮书(2024年)
· 数字技术适老化发展报告(2024年)
· 量子信息技术发展与应用研究报告(2024年)
· 无线经济发展研究报告(2024年)
· 人工智能治理蓝皮书(2024年)
· 新一代智能终端蓝皮书(2024年)
· 综合算力评价研究报告(2024年)
· 智能化医疗装备产业蓝皮书(2024年)
· 金融科技生态蓝皮书(2024年)
· 先进计算暨算力发展指数蓝皮书(2024年)
· 全球数字经济发展研究报告(2024年)
· 专精特新中小企业数字化转型报告(2024年)
· 车联网蓝皮书(数据赋能)(2024年)
…… ……
每日持续更新
随时随地查看
付费须知:
1.付费后,你可以使用当前付款的微信帐号在有效期内通过「知识星球」公众号、小程序端、App 端、Web 端查看内容。有效期:1 年
2.加入星球后,72 小时内可申请退款。超过 72 小时后如果产生退款,手续费不予退还。如有争议,参见《知识星球用户协议》和《付款及退款规则》。
3.1星钻 = 1 元人民币
4.如有疑问可咨询小编19230831816(同微信)

