Amber在英国生活了4年,如果想点外卖,他会用“熊猫外卖”(HungryPanda)App;Lisa在迪拜生活了14年,如果想吃一顿酸辣粉,她会用“拜托拜托”App点个外卖,如果想买新鲜便宜的绿叶菜或中式调料,她会在温超“Wemart”线上商城下单;Joe是一名美国留学生,在买美妆产品时,她会打开“小红Mall”App……
这些网站、微信小程序或App都有一个共同的特点:可全中文模式,支持微信、支付宝或银联付款,专为华人服务。
侨务办公室的数据显示,2016年-2017年世界华侨华人数量约为1980年代初数量的2.6倍。
以阿联酋为例,1990年,整个阿联酋只有2000名华人,而今年阿联酋华人的数量已增至22万。除了长期在当地生活的华人华侨,每年还有大量中国留学生、游客输出到世界各地。这一庞大群体产生的衣食住行要求,其中埋藏着巨大的商机。
服务华人,正在悄悄成为一盘隐形的大生意。
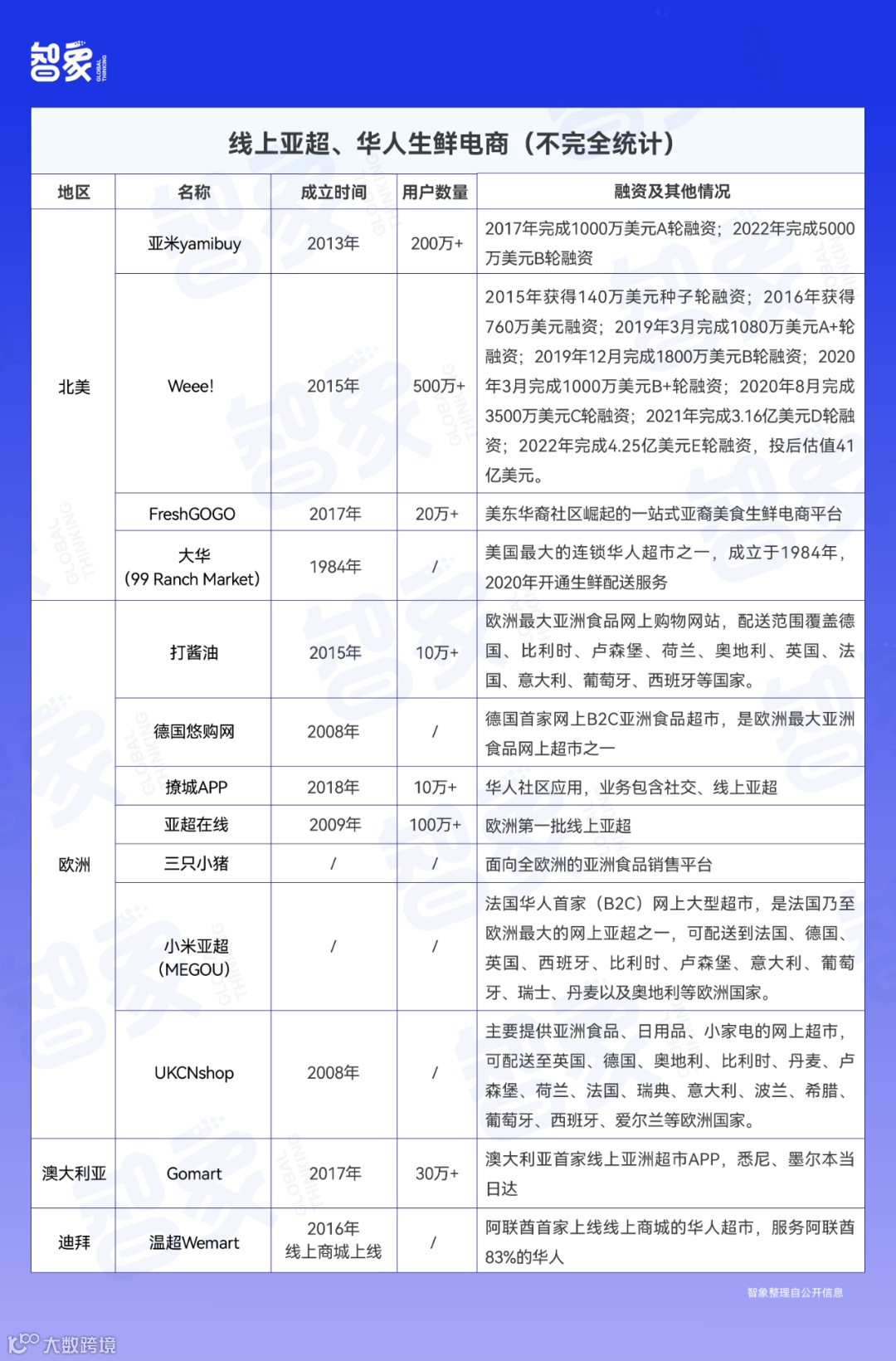
2013年,美国留学生如果想买一瓶老干妈,需要分两步:第一步,找到一家亚洲超市;第二步,开车2小时到这家超市。要一解饮食乡愁,在海外是一件很奢侈的事情。当年像大华这样的传统亚洲超市,覆盖率并不高。除了难找,贵也是一大阻碍,即便在中超,一瓶料酒可能要四五十元,蚝油、酱油、醋可能要二三十元一瓶。
这一年,为了解决华人和留学生群体的“老干妈需求”,美国留学生周游(Alex Zhou)创立了亚米网。周游看到的是巨大的潜在市场:根据美国人口普查局2021年数据,自2000年以来美国华人与亚裔人口数量不断增长,预计到2060年总人口将增加两倍,成为美国增长最快的族裔群体。
而据Pew Research Center的报告,亚裔是美国收入最高、受教育最好的族裔。2019年尼尔森报告显示,美国亚裔2018年的消费额达1万亿美元,而到2023年,这一数字将达1.3万亿美元。但因习惯差异,他们的需求长期被忽视。
亚米网专门给在美华人及亚裔提供亚洲产品与配送服务,发展很迅速,2016年年销售额就超5000万美元,2017年日订单峰值破万、用户数超50万。2017年,亚米网拿下1000万美元A轮融资,投资方包括GGV纪源资本、新东方教育科技集团。
2022年,亚米网在美注册客户超200万,SKU从一开始的一瓶老干妈,扩展至26万,覆盖食品、美妆、家具等品类,并在这一年完成了5000万美元B轮融资。
2015年左右,以亚米网为代表,海外兴起了一波垂直于服务华人及亚裔饮食需求的网站。在欧洲,德国悠购网、亚超在线、UKCNshop等老牌在线亚超之外,打酱油、撩城App等新型线上亚超也开始流行。国内流行的螺蛳粉、自热火锅、火锅底料等网红食品,都可以同步在海外买到。
2015年,微信开始在美国华人圈子流行开,微信群团购也开始兴起, 不少华人在群里寻求海鲜、冷冻包子等的团购。刘民(Larry Liu)注意到这一需求,创立了亚裔生鲜电商Weee!。在此之前,美国亚裔日常买菜这一高频消费需求并没有被美国主流超市所重视,大华等亚超虽然也卖相关产品,但覆盖率和产品多样性成问题,针对亚裔的生鲜电商更是几乎空白。
Weee!由社区团购起家,2017年开始自营生鲜电商,从成立起就是资本的宠儿。2015年至2022年,Weee!共完成了8轮融资,融资额达15.69亿美元。Weee!的后来者FreshGOGO也在2017年上线,大华这类传统亚超也开始布局线上业务。
Weee!的迪拜后来者温超也在2016年开始由传统亚超转型,上线了在线商城Wemart,为迪拜华人提供超市和生鲜配送服务。温超的创始人孙建省在2006年来到迪拜时,一颗大白菜要卖100迪拉姆,也就是200元人民币,华人在迪拜的蔬菜需求痛点,成为他创立温超的初衷,也成为温超崛起的密码。温超未来的目标是能够覆盖整个海湾地区的华人及亚裔的生鲜、超市需求。
2020年新冠疫情暴发后,海外生鲜电商和在线商城都迎来一波起势,尤其是生鲜电商赛道,亚马逊、沃尔玛等大型零售企业纷纷发力,资本也相继涌入,生鲜杂货配送商Instacart在2020年5月时市占率甚至超过了沃尔玛达55%,仅2020年一年就获得了三轮融资,融资额达5.25亿美元,投后估值177亿美元,Weee!在2020年也获得了两轮融资共4500万美元。像Weee!、亚米网这样针对华人与亚裔的电商,其实在挖掘华人及亚裔线上购物需求的同时,就已经占了发展先机。如今,Weee!、亚米网、打酱油等在地域扩张的同时,也在向其他少数裔群体扩展,寻找更大的发展空间。

人人都有美团梦
生鲜电商与在线亚超之外,针对华人的外卖平台近几年的发展也如雨后春笋。这两项服务其实都没有逃出“copy from china”的逻辑。华人及留学生的流动,将中国移动互联网所带来的便捷生活模式带到了全世界,而这批针对华人的创业模式,在本地觉醒前率先踩中了时代风口,华人外卖平台也得以在本地大牌外卖平台的包围中杀出一条细分路线来。
2013年-2014年算是海外华人外卖平台发展的起始,如加拿大元老级外卖平台饭团外卖、馋猫、小红车外卖,美国Gesoo都是在这段时期成立的。
华人外卖平台相比华人电商多了一个潜在的人员市场:超3亿人次的出国华人。比如泰国Send Here是由苏梅岛发展起来、飞象外卖则由芭提雅发展起来,起步都是瞄准了旅游热地,看中的是旅游人口,而泰国飞象的发展规划也是未来将其模式复制到越南、缅甸、柬埔寨等国家的重要旅游城市。马来西亚松鼠米团外卖创始人在2016年创立公司时就算了一笔账:2015年共有170万名中国游客抵马,随着中国游客出游数量不断增加,只要能获取部分游客,公司盈利就不少。
据相关数据,海外中餐外卖规模预计到2032年将涨至7722亿元人民币。
加拿大是华人外卖平台发展最为激烈的国家之一,留学生多、地广人稀等都是其发展的原因。2015年至2020年,大概有二三十家华人外卖公司在加拿大涌现,2018年资本入场后,竞争变得越发激烈。在这波竞争中,小红车外卖于2020年被加拿大网约车平台Facedrive收购,在被收购前,小红车已经覆盖了加拿大18个城市,年营收破千万。在收购小红书之前,Facedrive还收购了另一送餐平台Foodora Canada。新起之秀Tutti则选择将扩张范围设定在北美中小城市,打差异化战争。
华人生鲜电商和在线亚超,受限于地域和供应链,覆盖面也会受限,如Weee!只能覆盖到北美地区,打酱油只能覆盖欧洲。与之不同的是,华人外卖平台可以突破地域和供应链的限制,将同一模式迅速复制到全世界,但其核心客户人群仍集中在华人及亚裔。

如2016在英国成立的熊猫外卖hungrypanda,其扩张之路就很激进。熊猫外卖和Weee!一样,是资本的宠儿,截至2023年已获得2.2亿美元融资,拿着这些钱,熊猫脚步很快,2022年花5000万澳元收购了澳大利亚本地华人中餐外卖平台EASI,目前已覆盖了英国、美国、法国、意大利、澳大利亚、日本、新加坡共10个国家的60多个城市。据熊猫的数据,其2023年已在8个国家实现了华人外卖市场95%以上的市占率。加拿大元老级外卖平台饭团扩张之路也很快,2016年盈利后,由温哥华拓展至多伦多,2019年就已经进军美国,2022年则将触角伸向了澳大利亚和英国,在澳大利亚和熊猫短兵相接。
除了地域扩张,华人外卖平台几乎都有一个“美团梦”。2021年,熊猫外卖新推出了生鲜电商“熊猫优鲜”及“熊猫团购”业务,并收购了新西兰最大华人生活服务交易平台“掌上新西兰”,剑指本地生活。泰国飞象则在2019年启动了旅游业务,为自由行用户提供酒店预订、门票购买等服务,走的还是美团的路子。
“美团梦”对华人生鲜电商同样适用。Weee!在2022年通过收购外卖平台Ricepo开始在美国推出外卖服务,迪拜温超也在今年推出了外卖服务,但这只是Wemart所提供服务的一部分,未来还会开通团购、快递、家政等服务。温超和熊猫外卖的创始人都曾提到,他们未来的愿景是打造海外华人本地生活一体化服务平台。翻译过来,他们共同的梦想是成为华人在某一地区或国家的唯一流量入口,借此垄断华人生活消费。
据相关数据,全球目前有近6000万华人和超1亿亚裔人群。
电商与外卖这两块大“蛋糕”之外,还有另外一盘针对华人的生意——反向海淘。
很大一部分华人在海外,仍旧保留着国内的社交与消费习惯。微信、小红书仍是海外华人使用频率较高的社交、种草App,这也是为什么打酱油、饭团外卖等都常使用微信社群、小红书和微博来做营销。
而在消费上,海外华人和留学生也更倾向于选择国内熟知或热门的品牌,通常国内火什么,国外华人圈子也会跟着火。譬如有段时间螺蛳粉火爆微博,就有很多留学生反向海淘螺蛳粉,空气炸锅火起来,就有很多华人反向海淘空气炸锅。
图源:小红书用户@Mochi美国生活日记
在这样的惯性下,他们即便在海外,也仍将淘宝与京东作为消费的重要选项。但在淘宝与京东购物后,东西如何从国内寄到国外,是一大痛点。在境内的电商平台买了商品之后,需要把包裹发到境内的集运仓,集运公司再把包裹运输到境外,再派送到海外地址,这种物流叫作集运。这就催生出了一批第三方集运方与代购方。
最早做留学生代购的Panli网代购,成立于2005年,前身为Panli购物论坛,在原有的服务海外留学生代购中国商品业务的基础上发展而来,还有成立于2009年的86代购、成立于2012年的Superbuy,这些代购网站留学生和海外华人应该都很熟悉。
淘宝其实也看到了这块“蛋糕”。2018年至2020年,华人对天猫淘宝系的商品需求量持续增长,2021年,天猫淘宝海外全面开放商家出海通道,升级物流、支付、运营、售后等服务,在平台内给到集运服务商,让华人境内境外的购物体验趋同。许多国内创新品牌搭载着这一东风,销往全世界,尤其是小家电、家具、服装类目海外订单大增。
华人消费习惯的海外延续还催生了另一系列商业结果——一些更为细分的华人消费需求网站与App诞生。
在海外华人用户聚集较多的小红书上,经常能看到IP在海外的用户发这样的帖子:终于买到了张小泉的菜刀;终于买到了鸳鸯锅……饮食习惯的不同,导致华人及亚裔在厨具选择上很受限,海外超市卖的厨具很多都不适合中餐的烹饪,而且国外小家电的发展程度远落后于国内,价格也太贵。2010年,瞄准这一痛点,一家专为北美华人提供厨房用品的线上商城成立,名叫华人生活馆。在华人生活馆,可以买到各种类型的豆浆机、破壁机、做煎饼的电饼铛、电火锅、鸳鸯锅,国内很火的空气炸锅也可以买到。国内比较知名的小家电品牌和厨具品牌如九阳、爱仕达、小熊、张小泉等,都能在华人生活馆找到。
图源:小红书用户@朵拉慢下来
而2016年上线的“小红Mall”,则专向北美华人用户售卖日韩美妆、健康食品、日用品等,从定位上和其他线上亚超区分开。小红Mall的App图标长得极像淘宝、小红书和拼多多的合体。目前,小红Mall在北美的华人用户已经超过了100万人,产品种类超2万。
华人生活馆与“小红Mall”的出现,代表着华人在海外的生活需求越来越被重视,而亚超之外,更加细分垂直的需求也催生出了新的商机。

讯息即服务
在美国和加拿大留学,一定会关注一个网站——北美省钱快报;在悉尼的华人,一定会关注“今日悉尼”;而在迪拜的华人,一定对“迪拜人”这个微信公众号不陌生……
消费需求之外,海外华人与留学生的资讯需求,也催生出了一门生意。
2010年,靖江80后张大鹏(Roc.Zhang)到悉尼科技大学留学,他发现悉尼信息流动主要靠报纸杂志,很古老,而图书和报纸并不便宜。张大鹏萌生了一个想法:建一个账号,专门为留学生提供房屋租售、招聘求职、二手买卖、餐饮娱乐等实用信息。
于是他创立了“今日悉尼”华人网站。“今日悉尼”的载体从人人网到微博再到微信公众号,始终跟随者国内社交媒体的脚步。一开始为了获得客户,张大鹏将自己从报纸上整理的各种信息发到目标客户的邮箱,最初只有8000多名客户。
但现在,“今日悉尼”早已过了“找客户”的阶段,澳大利亚留学生和华人都会主动关注,2015年时,“今日悉尼”日活就超1万人,成为澳大利亚最大的华人网站。“今日悉尼”之外,张大鹏又发展出“今日墨尔本”“今日昆士兰”“今日阿德”“今日珀斯”等多个账号,形成了今日传媒体系,目标是140万在澳华人。
2009年,一名叫毛一鸣的大学毕业生来到迪拜,进入了一家华人媒体公司,月工资2800迪拉姆,没过多久,他创立了面向阿联酋华人的生活资讯类网站“迪拜人”。紧跟毛一鸣,2010年,温州人应震中也创立了迪拜中华网。
北美第一“剁手”网站北美省钱快报也差不多是在同时期成立。而当移动互联网时代来临,又出现了德国撩城App、乐本等资讯类App。
资讯类网站发展的核心是同城资讯,这与本地生活紧密相关,早期资讯类网站或微信公众号的盈利主要靠广告,如今,不少资讯类App利用本地入口优势,趁势导流,将业务线伸到了同城快递、外卖、杂货配送等领域,比如德国撩城App就是在同城资讯基础上发展出了亚超配送业务。
与华人电商、外卖平台的思路趋同,华人资讯类创业项目的优势与发展方向仍是基于华人群体流量。随着华人及留学生、中国游客群体数量的增长,这盘生意未来仍有想象空间。■