前提条件(注册前必须准备好)
whoer.net或 ipip.net网站,检查伪装度是否接近100%。
yourname@outlook.com或 yourname@hotmail.com)。
注册流程
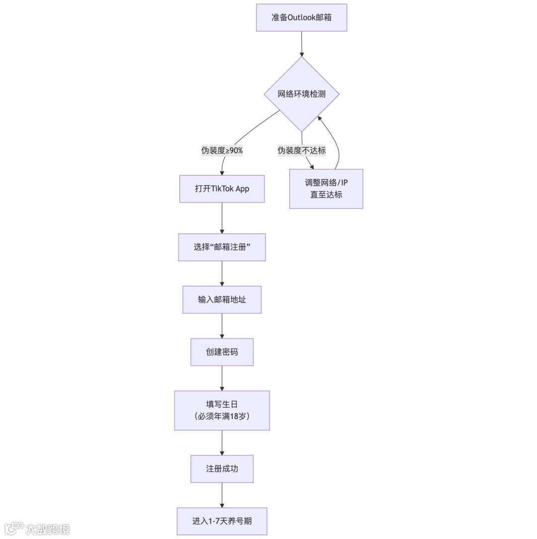
整个流程可总结为下图
第一步:准备Outlook邮箱(如果还没有)
-
在电脑浏览器中访问 Outlook 官网: https://outlook.com。
-
按要求创建账户名、设置密码。 -
输入国家/地区和出生日期(需年满18岁)完成注册。
-
确保你的手机网络环境已经伪装成功(参考前面的前提条件)。
-
在登录页面,选择 “使用电话或邮箱注册”或 “Use phone or email”。
-
输入你准备好的Outlook邮箱地址(如 yourname@outlook.com)。
-
填写生日:必须选择年满18周岁的日期,并务必牢记这个日期,这是后续找回账号的重要凭证。
注册后的关键操作:养号
新账号注册后并不会立即获得正常流量,会进入 1-7天的“养号期”(也称风控期或封控期)。
养号期间需要做什么:
-
模拟真人操作
-
进行互动
-
发布测试内容
-
评估账号状态
重要注意事项
-
不要随意更换设备或网络
-
不要急于营销
-
邮箱选择

