报告导读
-
2024 年我国中医药产业规模达10546.9 亿元(同比增长 11.6%),预计 2025 年增至11274 亿元(同比增长 6.9%); -
2020 年因疫情短期下降(-4.6%),其余年份均呈上升趋势。
-
机构数量:2023 年全国中医类医疗机构达92531 家(同比 + 15.2%),其中中医医院 6175 家、门诊部 / 诊所 86317 家; -
服务能力:2023 年总诊疗人次15.4 亿(同比 + 25.3%),2025 年规划中医医疗机构达 9.5 万个、中医医院 6300 个; -
智慧化:已公示 127 家智慧中医医院试点,推进 AI 辅诊、智能药学服务。
-
种植面积较十年前翻倍,大宗药材(板蓝根、甘草)产能提升,小宗野生药材(石斛、肉苁蓉)生态栽培模式普及; -
龙头企业布局源头:云南白药、以岭药业等建设 GAP 种植基地,把控药材品质。
-
以岭药业:构建 “研发 - 种植 - 生产 - 营销” 全链模式,GAP 种植 + 现代科技融合; -
云南白药:健全种植基地 + 数智云药平台,实现全链路追溯; -
重药控股:打造 “种植 - 饮片 - 智慧药房” 生态,建设产地仓。
-
中药 + 互联网:共享智慧药房、AI 辅诊、互联网中医诊疗普及; -
中药 + 老年健康:提供医疗、康复、养老一体化服务,开展中药采摘、药膳体验; -
中药 + 食品:中药咖啡(枇杷拿铁)、中药茶饮(润肺饮)等创新产品吸引年轻群体。
-
已建成 30 个高质量中医药海外中心,78 个国家 240 + 孔子学院开设中医课程; -
中药出口以植物提取物为主,中医药服务贸易成为新方向(海外医疗援助、科研合作); -
制定 98 项中医药国际标准,完善国际化规范体系。
-
源头管控:推广道地药材生态种植,完善 GAP,发展订单农业; -
监管强化:严惩造假,建设行业信用体系,提升公众认知; -
标准化:统一饮片炮制规范,推动智能制造,建立临床价值导向的质量标准; -
支撑体系:打造透明流通体系,降低中间环节成本。
-
提质量:修订中药材种子管理办法,突破珍稀药材仿生技术,保障源头供给; -
用好药:加快中药新药研发(2024 年获批 12 个),构建中成药临床综合评价体系(有效性 + 安全性 + 经济性); -
强监管:推进中药监管科学战略,全链条质量管控,深化国际监管合作; -
数智化:2025-2030 年建成 20 + 数智中药生产线,培育数智转型企业,推广 AI 种植监测、智能萃取; -
溯全程:扩大追溯平台覆盖(当前服务 457 个基地、100 + 企业),2025 年实现 “来源可查、去向可追”;
我国中医药市场规模持续攀升,数据显示,2024年产业规模达10546.9亿元,同比增长11.6%,预计2025年将突破11274亿元。其中,中药材市场规模增长迅猛,2024年达2956.8亿元,同比增长30.2%,预计2025年达3311.6亿元;中药饮片市场规模稳步扩容,2024年为2460.93亿元,预计2025年达2633.2亿元;中成药市场规模2024年为5129.1亿元,预计2025年突破5300亿元。
随着人们健康意识的提升和对中医药独特疗效的认可,中医药在慢性病管理、康复治疗、养生保健等领域的优势愈发凸显。老龄化加剧、慢性病低龄化趋势,以及年轻群体对中医接受度的提高,为中医药市场发展带来新契机。市场需求的旺盛推动中医药供应链各环节不断优化升级,从源头的中药材种植到终端的产品销售与服务,整个产业链活力十足。
技术创新为中医药供应链发展插上翅膀。提取技术、制剂技术、质量控制技术等生产工艺技术的进步,以及互联网、大数据、人工智能等新技术在供应链中的应用,显著提升了生产效率和质量控制水平。
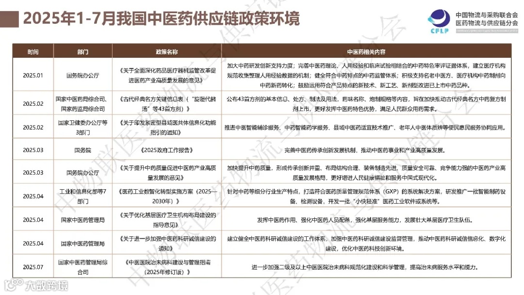
2025年,医药工业数智化转型加速推进,工信部等部门发布《医药工业数智化转型实施方案(2025—2030年)》,针对中药等细分行业生产特点,打造符合医药质量管理规范体系的系统解决方案,研发推广智能制药设备、检测设备,开发医药工业软件或系统。智能技术将被应用在中药材种植环境的实时监测与精准调控、新型萃取、AI诊疗等方面,推动中医药产业向智能化、数字化转型。
我国中医药供应链发展注重产业链整合与协同。中成药联盟集采从地方试点走向全国联盟,中药饮片集采逐步推广,通过“以量换价”策略,压缩产品利润空间,促使企业提升精细化管理水平,完善追溯体系,推动行业集中度提升。集采政策还强化了上游道地药材基地建设,推动企业向中药材产地延伸产业链,健全全产业链追溯体系。
“中药+”浪潮兴起,中医药与互联网、餐饮、旅游、养老等产业深度融合,催生出共享智慧药房、互联网中医药、中药特色餐饮、中医药健康旅游等新业态,拓展了中医药的应用场景和发展空间,提升了中医药产业的整体效益和竞争力。
截至2023年10月,已建成30个高质量海外中心,与多个国家和地区开展中医药高等教育合作,初步形成以国家标准、行业标准、地方标准、团体标准及国际标准为主要内容的标准体系,制定颁布了98项中医药国际标准。
近年来,我国中药类产品出口额总体呈上升趋势,中医药服务贸易成为国际化发展的新方向。随着“一带一路”倡议推进及RCEP全面生效,中医药在国际上的推广应用不断扩大,主动开拓东南亚、拉美、中东、北非等新兴市场,为企业供应链的全球化服务能力提出更高要求,也为中医药产业带来更广阔的发展空间。
我国中医药供应链发展报告(2025)-中物联医药物流与供应链分会
(码过期请加微信号qiguogao5658申请入群)


